Fórum témák
» Több friss téma |
Hello!
- A kapcsolásodból a legfontosabb, a C5 értéke nem szerepel. Ha megnézed az eredeti rajzot, ott egy 220nF 275Vac X2 kondinak kell lenni. Ha ott kicsi kondi van, nem terhelhető. - Az eredeti áramkörnél az R13-R14 és D5 feladata a hálózati szinkron szolgáltatása. Ha neked ilyen nincs, akkor ezekre az elemekre semmi szükség. - Azt remélem tudod, hogy ennek a tápnak, nincs galvanikus elválasztása a hálózattól. Vagy is bármire kötve, ha a áramköreid nem függetlenek mindentől és nincs kellő képen szigetelve, nem biztosított hogy bármely része ne lehessen érinthető akkor ÉLETVESZÉLY van.. (Egyébiránt a témának van külön topikja is..)
Köszönöm a választ.
- A C5 értékét csak a rajzon elfelejtettem beírni, a megépített kapcsolásban 220nF-os Wima MKS4 kondi van. Most tudatosult bennem, hogy ezen a "630-" jelölés valószínűleg egyenáramot jelent. Holnap veszek X2 kondit és kipróbálom azzal. - Erre én is gondoltam, de nem voltam biztos benne, hogy kihagyhatom-e. - Igen, tudom. Csak az egészet bele kell tömöríteni egy villanykapcsolónak való szerelődobozba, ezért egy rendes tápegység nem megoldható. Egyébként nem lesznek kezelőszervei, meg más áramkörrel se lesz összeköttetésben. (Jobb topikot nem találtam, pedig kerestem. Vagy lehet, hogy nem jól kerestem...)
Az X2 konditól a táp jobb nem lesz, csak biztonságosabb. A kondi váltakozóáramú ellenállását kell kiszámolni, annyi áramot fog szolgáltatni, mintha egy ilyen ellenállást kötnél sorba a 230V-al. De mivel itt félhullámú egyenirányítás van, ennek is csak a felét. Pld.
A hozzászólás módosítva: Ápr 27, 2014
Jé, köszönöm a másik topik linkjét, hátha találok ott valami hasznosat...
![]()
Köszönöm a segítséget, sikerült működésre bírni! A "kondi váltakozóáramú ellenállását kell kiszámolni" volt a kulcsmondat. Számolgattam, és 1,5µF kondival tökéletesen működik.
Sziasztok. Tápegységet akarok építeni, és egyenlőre még breadboardon kísérletezek. Építettem egy kapcsolást, aminek a rajzát mellékelem. Több eddigi rajzot áttanulmányoztam, és láttam, hogy a végfoktranzisztor bázisa és emittere között egy aránylag kis értékű ellenállás van, ami negatív visszacsatolást végez. Az ismereteim szerint ez azért kell, hogy nagyobb legyen a stabilitás a hőingadozásokkal, zajjal szemben (javítsatok ki ha tévedek, még csak kezdő vagyok). Az én kapcsolásomban ez az R4-es ellenállás. Az lenne a kérdésem, hogy mi határozza meg ennek az ellenállásnak az értékét, mire kell figyelnem mikor megválasztom?
Hello! Mondjuk rajz nincs.. De..
Vagy elírtad, az ellenállást és emitter ellenállásra gondolsz, vagy nem igaz a "negatív visszacsatolás". Ha a kis értékű emitter ellenállásra gondolsz, akkor igaz, viszont annak áramelosztási vagy shunt szerepe van.
Elnézést, bmp formátumba valamiért nem töltötte fel, és nem írtam el, arra gondolok. Akkor az lenne a kérdésem, hogy jól választottam-e meg?
A hozzászólás módosítva: Máj 11, 2014
Akkor az első linkelt válasz az érvényes. Jól választottad meg, kb. 8..9mA fog folyni rajta. Az következetesség kedvéért, az előtte lévő Q6 tranyónak is illene ilyen ellenállást tenni.
Viszont az R5-R3 messze nincs jól megválasztva. Ezzel a potival és ellenállással a kapcsolás, 5..26V-ig szabályozna. Viszont ha igazak a feszültségek, akkor ebből a tápból, legfeljebb 5..13V kisétálni.
Igen, azóta módosítottam rajta(de még nem volt időm tesztelni), az R5 8K-s és az R3 5K-s. Ezeket frissen számoltam, azelőtt is módosítottam rajta, az R5 5K-s volt, az R3 3K-s. Azt vettem észre, hogy csak akkor működik megfelelően a feszültségosztó, ha úgy méretezem, hogy a maximális 13 voltra 5 volt jelenjen meg a kimenetén. Ez ugyanannyi kb. mint a zéner feszültsége, szóval azt következtettem, hogy úgy kell méretezni a feszültségosztót, hogy maximális kimeneti feszültségnél a referenciafeszültséget adja ki, mivel differenciálerősítővel szabályozom a végfokot. És a másik kérdés az, hogy milyen szabály szerint kell megválasztani az R4-hez hasonló ellenállásokat. Számít-e, hogy vezérlőtranzisztorhoz, vagy végfoktranzisztorhoz kell bekötnöm?
Még egy kérdés, hogy számoltad ki, hogy 5..26V-ig szabályozna a feszültségosztó? Én idáig azt a képletet ismerem, hogy Uki = Ube * R3 / (R5 + R3) A hozzászólás módosítva: Máj 12, 2014
Hello! Jól látod amit látsz, akkor miért kételkedel? Így van,ez egy differenciál erősítő, vagy is a leosztott feszültséget hasonlítja össze a referenciával, ami a zéner feszültsége. Vagy is addig szabályoz, míg az R3-on kb. 5,1V nem lesz. Innentől már bármi számolható, hiszen az R5-ön is ugyan ekkora áram fog folyni mint R3-on. (Bázisáramot nem számolva, de egy osztót mindig úgy kell méretezni, hogy annak árama többszöröse legyen a terhelésének.)
A feszültségosztó képlete is tökéletesen megfelel, csak épp nem a kimenti feszültséget kell számolni (hiszen az 5,1V lesz), hanem a bementi feszültséget. Mindössze át kell rendezni a képletet. Leírtam, mi alapján lehet R4-et számolni. Nem olvastad? Egy végtranyónak nagyobb a kollektor-bázis viszárama, így kisebb bázis-emitter ellenállásra van szüksége.
Mivel még kezdő vagyok, megerősítése vártam. Olvastam miket írtál, ha leírtad, hogyan kell kiszámolni az R4-es ellenállást, akkor talán arra értetted, hogy 8-9mA fog folyni rajta?
Te választottad az ellenállás értékét, én csak megírtam mennyi áram fog rajta folyni. A maximális értéke az ellenállásnak akkor jó, ha a viszáram nem ejt rajta 600mV feszültséget. Ennél kisebb lehet. De azt tudni kell, hogy ha meleg a tranyó, ez az áram is nagyobb. (Néha adatlap nem írja.)
A visszaáramot hogyan kapom meg? A tranzisztor bázisárama?
Sajnos most megnéztem, az adatlapok nem túl bőbeszédűek ezen a területen. De az áram ami az ellenálláson folyik, két részből tevődne össze. A meghajtó tranyó kollektor-emitter szivárgó áramából, ez lenne az ICE0 és a meghajtott tranyó kollektor-bázis viszáramából. Ez lenne az ICB0, feltéve hogy meg lenne adva. De vagy elhanyagolod, vagy nagyságrendileg következtetni lehet, ha a tranyó ICE0 áramát elosztod a tranyó bétájával. (Mondjuk az ICE0 adatot is illene maximális feszültsége, és néhány hőmérsékleten megadni. De igen slamposak ma már az adatlapok..) Így ez van, hasalni kell. Ezért a homály, gondolom én..
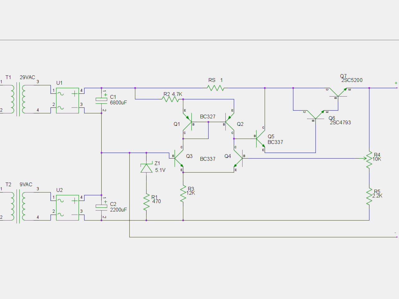
Sziasztok. Kísérletezek már egy jó ideje annak érdekében hogy meg tudjam építeni a legelső tápegységemet. Már pár kapcsolást végig nyálaztam, aztán mindegyikből tanultam valamit. Az eddigi eredmény mellékelve. 0-30 voltig megy a szabályzás és majd maximálisan 2 ampert szednék ki belőle. Azt szeretném megoldani, hogy tudjam szabályozni a fogyasztók által felvett áramot. Úgy, hogy le tudjon menni a szabályzás legalább 100mA-ig. Az elgondolás az, hogy differenciálerősítővel felerősítem a söntellenállás két sarkán mért feszültség különbségét. Ezzel kapcsolatosan szeretnék segítséget, tanácsot kérni. Tudom hogy vannak erre integrált áramkörök, de egyenlőre hanyagolnám azokat, mert a tápegység építésének egy másik célja a tanulás. Köszönöm előre is a segítséget
![]() A hozzászólás módosítva: Jún 10, 2014
Hello! Azért tápot tervezni nem oly könnyű tranyókkal. Jelenleg pld. nem használsz segédtápfeszültséget, így ahogy a potit letekered lefelé, a differenciál erősítődnek egyre jobban elfogy az árama. Vagy is lehet, hogy szabályoz jelenleg a tápod, de hogy alul nem tisztességesen stabilizál az biztos.
Áram Shunt felerősítésénél, hasonló lesz a helyzet . El kell dönteni hova, melyik ágba teszed a Shunt ellenállást és hogy érzékeled rajta a feszültséget, miközben annak pontjai megint a tápfeszültség pontjával lesz azonos. Vagy is végezetül egy OPA belsejét fogod megvalósítani ahhoz, hogy érzékelni tudj, majd összehasonlítani a referenciával, s végül leszabályozni a végfokot. Így értelme ennek nem túl sok van. De javaslom tanulmányozd mások által készített tranyós táp rajzokat és azok áramköri megoldásait. Mert Te is ugyan oda fogsz végső soron kilyukadni. A hozzászólás módosítva: Jún 11, 2014
Régebb teszteltem volt egy olyan rajzot ami segédtápot is használ, de mikor oszcilloszkóppal megnéztem milyen kimeneted ad, fűrészjelhez hasonló képet kaptam. Azt olvastam, hogy ha olyan áramérzékelős módszert használok ahol a söntellenállás a fogyasztóval van sorosan kötve, gondokat okozhat és inkább azt ajánlották, hogy tegyem a söntellenállást rögtön a tápfeszültség és az áteresztőelem közé. A könnyebb számolás érdekében 1 ohmos söntellenállást választottam. Itt van a rajz, még meg kell építsem breadboardon. De mire értetted, hogy ha letekerem a potit, a differenciálerősítőnek elfogy az árama?
Elnézést, a rajzban van egy hiba: az R1 és a Z1 sorrendje felcserélődött. Itt a működő kapcsolás, most teszteltem le.
A kimeneti feszültség ingadozik +-50mV-ot kb. Lehet, hogy megint fűrészjel jön ki?
Szia!
A Z1 környékét miért módosítottad?
Azért, mert amikor az ellenállás a zéner előtt volt, -5 voltig ment le a szabályzás. És mikor utána volt akkor 0 voltig.
Szia! Nem az igazi. Csak az R3-nak kell egy kis negatív feszültség. Javaslom térj át a labortápos témába, ott kidolgozott megoldásokat találsz, például a negatív feszültség előállítására külön szekunder nélkül is, az áramkorlátozásra úgyszintén. A műveleti erősítőket kedvedre kiválthatod tranzisztorokkal.
Bővebben: Link A hozzászólás módosítva: Jún 11, 2014
Ez rendben is van, csak ezzel a megoldással kiiktattad a Zenert és oda a stabil referencia.
Lehet, hogy kiiktattam, de ha kiveszem akkor nem szabadna semmi változást okoznia. Mégis felmegy a feszültség.
A hozzászólás módosítva: Jún 11, 2014
Ezt szimulátorban nézed, vagy gyakorlatban? A T2 belső ellenállása mekkora?
Gyakorlatban vettem ki. Breadboardon van összerakva, bekapcsolt állapotban egyszerűen kivettem majd a kimeneti feszültség felugrott. Visszatettem, és visszaállt az azelőtti értékre. A trafóra érted a T2-t?
A hozzászólás módosítva: Jún 11, 2014
Mert ha az alsó trafó elég kis teljesítményű, akkor képes akkora terhelést adni a Zeneres tag a trafónak, hogy annak visszaesik a feszültsége.
A hozzászólás módosítva: Jún 11, 2014
A trafón 2.7 ampert ír, 0.2 ohm az ellenállása.
Akkor nem tudom. Majd a nálamnál hozzáértőbbek megmondják, hogy mitől ilyen.
|
Bejelentkezés
Hirdetés |