Fórum témák

» Több friss téma
Fórum » Keltető hőfokszabályozó
 
Témaindító: Bfg10k, idő: Máj 21, 2008
Témakörök:
Lapozás: OK   33 / 43
(#) proli007 válasza lui2pont0 hozzászólására (») Ápr 18, 2014 /
 
Beteheted a diódát, de egy Led-enk igazából nincs szüksége reverz diódára, ha nincs induktív fogysztó, vagy váltóáram az áramkörében.
(#) orcika70 válasza lui2pont0 hozzászólására (») Ápr 19, 2014 /
 
Nos ha ez lenne a végleges nyák rajzolat, akkor még arra figyelj oda hogy, a SHARP relé lábkivezetésének elrendezés méretei a nyákrajzon lévő furatok, és az adatlapon szereplő méretek nem egyezzenek meg.
(#) fongab válasza frázis hozzászólására (») Ápr 19, 2014 /
 
Szia
"Azért az kétlem, hogy az 0,2°C belül muzsikál. "
Márt az előzőhőz hozzá akartam irni ( de nem ment el ) a 0,2az 5 mebránról szólt, ennyi volt sorba kötve. Elektronikusat is készítettem, és az egész elektronikát ami a mérésbe részt vett 45fokon tartottam igy hasonlót értem el.

"60 db-ot keltetsz, minek a 200 W" Nem írtam le hogy mekkora. De a te kedvedért első 50...60db tojás (ez kb 40éve nem volt beüzemelve. ) van egy kb. 150db tojás és egy kb. 300db tojás, befogadására alkalmas keltető. ezek a saját építésüek.
Most márt csak egy hungarocell, keltető van használva ami 30...40 db tojásra jó. ez egy vásárolt keltető. Ami 15...20 csirke neveléséhez elég. ( ennyi se kellene csak apám azt mondja hogy unatkozik, igy van feladat amin elszórakozik, ( reggel az ól kinyitása viz, kaja, adás stb. stb.és végül a bezárás. ) )

"első lámpázás után benn maradt, kikelt tojások, aránya."
Ha nem fias a tojás, akkor az nem a keltető hibálya, hanem a kakast kell cserélni.

"minél kisebb hőingadozás, az egyenletes hő a beltér minden pontján."
Nem akarok vitát nyitni. Ha megnézem a kotlóst az is minden irányból melegíti. Az egyetlen probléma hogy alulról hűl a tojás mikozbe felülröl melegítve van. És igen a túk is forgatja, hadja szellőzni, (akkor eszik ) sőt vízzel locsolja ( a csörébe hozza).
A fenti mondat is igaz, abba az esetbe hogy nem szabad hogy a gép közepén meleg, a szélein hideg legyen. Egyenletesnek kell lenni. És nekem azért nem szipatikus a hűtő szekrény mert alül felül nem lesz csak ventilátorral egyenletes a hőmérséklet. De ez csak, a én nem tetszésem.

És lehet akármilyen szabályzó, lehet a keltetés teljesen automatizálni, de egyet nem szabad elfelejteni: A jó gazda szeme, hizlalja az állatot. ( a takarmány mellett)

Részemről, ezt gondolom. Elnézésed kérem, hogy én nekem is hosszúra nyúlt.

üdv.
A hozzászólás módosítva: Ápr 19, 2014
(#) holex hozzászólása Ápr 22, 2014 /
 
Sziasztok. Egy 45 literes hűtőbe szerintetek elég 52W fűtés?
(#) IQNUKU válasza holex hozzászólására (») Ápr 22, 2014 /
 
Szia!

Ha jó a szigetelése, jól tömít az ajtógumi, és nem csinálsz rá túlzottan nagy szellőzőnyílás(soka)t, akkor igen.
(#) holex válasza IQNUKU hozzászólására (») Ápr 22, 2014 / 1
 
Remélem, hogy jó a szigetelése a gumival szerintem nincs gond. Ami miatt aggódok az inlább az, hogy üvegajtós... de hátha tényleg elég lesz.
(#) IQNUKU válasza holex hozzászólására (») Ápr 22, 2014 /
 
Akkor a legbiztosabb az lesz, ha kipróbálod.
A gumi épségére máskor és máshol is érdemes ügyelni!
(#) frázis válasza holex hozzászólására (») Ápr 22, 2014 /
 
Szia!
Már válaszoltam a fórumon! Nincs gond, az üvegajtóra ragasz egy 4 cm-es nikecell lapot és máris működik a szigetelés. Szellőző lyukat pedig nem kell kialakítani, ha kézi forgatásban gondolkodol. Ha forgató műves, az alján és tetején fúrj egy 8-10 mm-es lyukat, bőven elegendő, nekünk is csak két kis lyuk van az orrunkon! Hűteni, viszont mindenképpen kell a technológia szerint.
A hozzászólás módosítva: Ápr 22, 2014
(#) IQNUKU válasza frázis hozzászólására (») Ápr 23, 2014 /
 
Szia, Papi!

Ez már inkább keltetés technológia, de talán még nem annyira OFF!
A 8-10 mm-es furatok megfelelnek ide, de a keltető szellőző lyukak és az orrlyukak között párhuzamot vonni hiba!
Az orrnyíláson a tüdő munkája végzi, - "kovácsfújtatóként" működve kikényszeríti - a légcserét, míg a keltetőben mindezt jórészt csak a fajsúlykülönbség segíti. A melegebb, ritkább, könnyebb fajsúlyú levegő felfelé törekszik. A CO2 viszont nehezebb a levegőnél, emiatt az alsó lyukakon el tud távozni.
A relatíve kis lyukak a tojások maximálisan leredukált levegőigénye miatt elégségesek. Ez főleg a keltetés első szakaszában érvényes.
(#) frázis válasza IQNUKU hozzászólására (») Ápr 23, 2014 /
 
Szia!
Igazad van, de a tüdő helyett a ventilátorok dolgoznak, tehát 1:1, magyarul, elég a két lyukacska!
(#) IQNUKU válasza frázis hozzászólására (») Ápr 24, 2014 / 1
 
A ventilátoroknak ide semmi közük. Nem a keltető külső és belső légtere között mozgatják a levegőt. Nem befújják vagy kiszívják a keltető térből, hanem (jó esetben) csak a dobozon belül forgatják. Az állólevegős gépek esetén, amelyikben nincs is ventilátor, abba miért elég pontosan akkora szellőző nyílás, mint a légkeverése gépekbe? Gondolkodtál már ezen?
(#) keltetogep hozzászólása Ápr 25, 2014 / 1
 
Segítséget kérnék! SOS szakmai probléma!
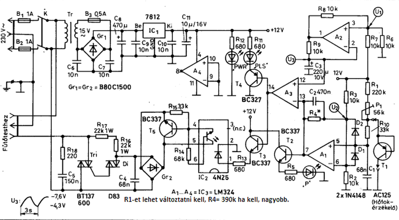
Keltetőgép hőfokszabályozó tartóssági probléma:

Mostanra a 3. eset hogy több mint 600 tojás került a kukába a nem megbízható vezérlés miatt!
Millió fórumon és sok oldalt átolvasva készült el az az elektronika, ami vezérli a gépet.

Az alapja egy 7107 IC ami műveleti erősítővel vezérli a kimeneteket.(ez az elektronika számos itteni oldalon is megtalálható!) a kimenete mind relét, mind triakot képes meghajtani!
Véleményem szerint nem a megépítéssel vannak a problémák hanem a tartóssággal!
Ehhez kérnék segítséget!

Ma reggelre egy átégett 230/12 voltos alkatrész (optó) miatt a teljes elektronika elpusztult! Ez az a pont amikor elegem van az egész elektronikus világból! (kb. 30 ezres az elektronikában a kár a kiesett termelésről nem is beszélve! 200 libatojás kelt volna 2 nap múlva míg további 400 libatojás lett a zárlat miatt kiesett teljes éjszakai üzemszünet miatt az enyészeté! Az anyagiakról ne is beszéljünk!
Annyi a hamis és paraméteren aluli alkatrész és az ezekből származó probléma hogy lekövetkeztetetlen a tartósság.
az egyetlen követelmény ami elvárható egy vezérléstől az nem más mint a megbízhatóság.

Mindegy milyen megoldáson agyalok a végeredmény mindig ugyanaz. az elektronika valamelyik alkatrésze rendeltetésszerűen megadja magát a tervezett avulást illetően (kötelessége a gyártónak olyan alkatrészt legyártani ami lehetőleg ne legyen tartós! )

A probléma forrása:
A keltetőgép fagyasztógépből lett kialakítva a lényeg a jó hőszigetelés és a jól beállított szellőztetés mellett a nagyon kicsi fűtési hőszükséglet!
ehhez elegendő egy 100 wattos égő!
A gond a következő! Az égő nem bír ki kapcsolgatás mellett legfeljebb 500 órát. (nem csak villanykörte összeesküvés, sajnos ez van! ) A baj csak az ezzel hogy amikor az égő kiég akkor a hidegtest relé kapcsolásban lévő triak egyből tönkremegy (hamis paramétereken aluli alkatrész)
A tojások jobb esetben túlfűtenek, rosszabb esetben a kismegszakító is leold. Ilyenkor a teljes keltető tartalma veszélybe kerül. Éppen ezért van az elektronikában egy a keltető műszertől független NTC ellenállásos áramkör is megépítve ha a hőmérséklet túl alacsony vagy magas egy sziréna jelez vissza! (ezt még az ágyból is meghalljuk, s ráadásul ez a kör akkumulátorról megy!
A relé beég, ha folyamatosan használjuk, azért került be az áramkörbe hogy tudjon kapcsolni egy mágneskapcsolót, ha erre szükség van!
Az optó kapcsoló viszont rendre főre elhullik amikor az égők kiégnek!
3 db 200-as tér és egy db 100 as térben 4 égő dolgozik! egymástól függetlenül, ugyanakkor egy tápellátásról!
Mit csináljak, mit tegyek a maximális üzembiztonságot illetően?
Az égőt kell kiváltani, de mivel célszerű? Lehet e ide olyan huzal ellenállásos fűtést tenni ami legfeljebb 30-80 watt? (ekkora teljesítmény elegendő lenne fakkonként)Az égők légcsatornában vannak a gépen kívül kialakított hablemez csatornában)
porcelán ellenállással esetleg megoldható lenne (több sorba és párhuzamosan kötött megoldás!
A hozzávaló táp nem lenne probléma. lehet 24-48 voltos táp is, néhány amperes is, Trafóm lenne hozzá) de úgy tudom az egyenáram problémás a kontaktkapcsolások miatt is. Azaz célszerű hidegtest relénél maradni.
Létezik valamilyen védelem a triakok életben tartására? A C16 kismegszakítót leveri, sokszor az ÉV relét is, amikor egy egy égő kiég.
sajnos a keltetési idő 30 nap napi 24 órában és ha figyelembe vesszük hogy az égő üzemidő kb. fele a keltetési időnek, az égőket minden keltetést követően eddig cserélnem kellett, de van olyan eset (ez a 3.) hogy ezt sem bírja ki! Ilyenkor durran el a triak. Most viszont az optót is átégette, ami miatt a 12 voltos elektronika is megsérült. ! 4 db 7107 IC elpusztult, és nincs taralékom. emiatt a teljes keltető tartalma odalett 600 x 700 Ft.
Az alkalmazott alkatrészek feszültség átütésére sincs garancia.
Van e esetleg jobb megoldás? A libák érzékenyek minden egyes hőingadozásra is egyben.
Az elektronika hőtartása iránti követelmény a következő:

Hőmérséklet stabil 37,8 fok
hiszterézis max +- 2 tized celsius fok (37,6 bekapcsol, 38 fok kikapcsol)
Belátható hogy sima 4148 dióda és érzékenység tartomány professzionális követelménynek megfelelő elektronika megépítése nehéz. (0,8 tized milivolt a ki és bekapcsolási tartomány közötti feszültség különbség.
A táp egy PC táp ami biztosítja a stabil +5 -5 és +12 voltot (ez is elszállt, a 12 voltos shoccky eldurrant) (ingadozás a referencia +5 voltban 0,01 volt alatti értékben van terhelésváltozás esetén is!
Mellékeltem az alapkapcsolási rajzot is.

A műszer mintavételezési ideje kb.. 1 másodperc!!! 270 Kohm és 100 pikofarad a kondi!
A beültetési rajz és a műszerek rajzait is.
Segítséget kérek azoktól akik látnak orvosságot a megoldásra!

Minden megoldás érdekel! Már nem bízom a jelenlegi elektronikus megoldásokban az alkatrészek megbízhatatlansága miatt sem. Nincs erre valami egyszerűbb megoldás?
régen volt valamilyen éteres termokapcsoló! azt lehet esetleg még kapni valahol? És kiegészíteni a kontaktkapcsolóját egy megbízható 230 voltos kapcsolásra: Túl sok a kár amit a mai modern elektronikai alkatrészek okoznak!.
A hozzászólás módosítva: Ápr 25, 2014
(#) IQNUKU válasza keltetogep hozzászólására (») Ápr 25, 2014 /
 
Szia!

Nem a vezérlésed a hiba oka. Minden problémád a bezárlatosodó, rossz minőségű izzók okozzák! A zárlat miatt megy tönkre a triak! A zárlati áramot egyetlen egy szuper minőségű triak sem képes elviselni. A zárlatos triak miatt pedig az optocsatoló is tönkre mehet.
Cseréld le a fűtésedet - jól méretezett -pl. kerámia ellenállásosra, és minden bajod megszűnik! Szóba jöhet még az izzók soros-párhuzamos kapcsolása, így viszont négy azonos teljesítményű izzó fűt majd a direktben működtetett izzóval azonos teljesítménnyel.
(#) proli007 válasza keltetogep hozzászólására (») Ápr 25, 2014 / 2
 
Hello! Én ugyan nem foglalkozom keltetéssel, de a probléma forrásokat nagyon jól leírtad, amiben a megoldás is borítékolva van. Vagy is a meghibásodások legfőbb forrása az izzó.
- Az izzó kiégése leggyakrabban bekapcsolásakor jön létre. Mert annak hideg-ellenállása lényegesen kisebb, mint a felfűtött. Ekkor 5..10-szer nagyobb áram tud folyni, mint a normál áram. Ha a szál már elvékonyodott, nem tűri ezt az áramot. De kiégéskor keletkező ív tartósan is fenn tudja tartani ezt az áramot. Az izzó gyártástechnológia is hagy maga mögött kívánalmakat. Legtöbb izzóban van biztosító szál. Ez ekkor kiég, de a keletkezett ív átterjed a foglalatra és teljes zárlatot okoz. Még jó ha ekkor ez nem párosul "tűzesővel". Minden esetre a kapcsoló eszköz, mely jelen esetben Triac, ezt igen megköszöni. Vélhetően a Triac zárlata viszi el az optocsatolót is. Az opto berobbanása átviszi a zárlatot a kisfeszültségű oldalra is. Mivel a PC-táp GND pontja a hálózat (PE) érintésvédelmi földelésével közös, a hálózati áram ezen keresztül záródik és kitakarítja az elektronikát.
- A használt optocsatoló (vagy opto-triac) sem a legjobb választás. A MOC 3021 nem nullátmeneti kapcsoló. Így a hálózati feszültség bármely pillanatában kapcsolhatja az izzót. Ohm-os terhelés esetén sokkal célszerűbb nullátmeneti kapcsolót használni. Pld. MOC3062-őt. Ennek kapcsolása, sokkal kisebb hálózati tranziens, okoz, és egyben a fogyasztót is védi a hirtelen feszültséglökésekkel szemben. De az optót meghajtó OPA-k áramkörében sem látok semmi szűrést, mely megakadályozná, a gyors ki-be kapcsolást. Tekintve, hogy a dióda a fűtött térben van elhelyezve, a vezetékeken keresztül, bármi zajt - hálózati tranzienst brumm feszültséget összeszedhet.
- Ahogy írod, a dióda feszültség változása 0,8mV a hiszterézisen belül. Vagy is mérni a hőmérsékletet ezzel, még csak-csak (mert annak pontatlansága - zavara nem okoz működésbeli problémát), de hőfokszabályozáshoz nem az az ideális elem. Egy termisztor, (mint ami a védelmi körben is van) hőmérséklet együtthatója kb. -3,6%/°C. Vagy is ellenállása a hiszterézisre visszavezetve 1,4%-ot tesz ki. Ha a feszültség a hőérzékelőn 2,5V (5V táp fele) akkor a feszültségváltozás a hiszterézisre nézve 35mV. Cseppet jobb, mint a dióda 0,8mV-ja. (Főleg a 500mV körüli nyitófeszültsége mellet.)
- De a jelfeldolgozó integrátor áramkörök megválasztása sem a legszerencsésebb. Az OPA offset feszültsége 3..6mV körüli, miközben elvárnák tőle a 0,8mV-os komparálást. Mivel az In-Hi és In-Lo pontok között (a dióda -2mV/°C hőegyütthatója miatt), 38°C értéken 76mV mérhető, ezt a feszültséget csak egyszeresen erősíti a különbségképző (pld. IC3a) áramköre. Így a "tényleges komparátor", ezen a feszültség szinten komparálja a 0,8mV feszültséget. A hiszterézist adó visszacsatolása 1M/100ohm (ha tényleg ennyi) 10000-szeres feszültségerősítést jelenet, ami 80dB. Vagy is az IC nyílthurkú erősítése is kb. ebben a tartományban van. Avagy semmivel nem kapnánk rosszabb eredményt, ha a dióda feszültségét összehasonlítottuk volna a refrencia közvetlen leosztott értékével.
(Egyébiránt az 5V stabilitása nem sok vizet zavar, mert az áramkör nem azt, hanem az 7107 belső referencia feszültségét használja. Mint ahogy a kijelző mintavételi idejének sincs semmi köze a működéshez.)
- A hibajelző áramkör logikai része is meglehetősen komplikált, elég soká nézegettem, mire felfogtam működésének lényegét.
(Amúgy egy hiba is van benne, mert ha a 4060 Reset bemenete a tápon van, akkor az gyakorlatilag nem tesz semmit. De vélhetően a nyákon ki van kaparva, mert hogy mint írod, működik. Egyébiránt az egész áramkör inkább egy szakdolgozatra hasonlít, mint a technológiához létrehozott célberendezésre.)

Mindazon által, az üzembiztonságát nagymértékben fokozhatod, ha az izzók helyett a fűtésre ellenállásokat alkalmazol, és az optot nullpontkapcsolósra cseréled. Mint írod van módod átállni kisfeszültségű üzemre. A 48V jó választás lehet, 470ohm/10W-os ellenállásokkal. Ekkor 100W fűtés 20db. ellenállásból (kb. 2000Ft) létrehozható, ahol az ellenállások hőterhelése 5W és a hőeloszlás is sokkal jobban megoldható. A hideg-ellenállás problémája is jelentősen lecsökken. A kisfeszültség miatt a Fi relé sem fog lepattanni soha.
Kezdetnek az is növelné az üzembiztonságot, ha két-két soros izzót használnál az egy helyett. A félfeszültség jelentősen növeli az élettartamot és kiégéskor is egyik izzó korlátozza a másik áramát.
Egyébiránt a négy egység moduláris felépítése célszerűbb lett volna, de egyszerű trafós-áteresztős tápegység üzembiztonsága is sokkal megbízhatóbb, mint az igényes alkatrészeket tartalmazó kapcsolóüzem.
(#) vilmosd válasza keltetogep hozzászólására (») Ápr 25, 2014 / 1
 
Lehetne segiteni az ego elettertaman, ha a TRIAC-kal parhuzamosan kotnel egy 5k6/10W ellenallast, ami adna egy elofutest az egonek es igy nem menne tonkre olyan hamar. Nekem evek ota megy egy 150 W PAR ego lassu (1 sec) PWM vezerlessel minden hiba nelkul. Azonkivul mint mint kivalo proli kollega is emlitette az optot jobb lenne a MOC3062 tipussal kivaltani.
Mellesleg megjegyeznem, hogy az egeszet talan egyszerubb lenne egy PIC16F648A, egy LCD es egy DS18B20 alkalmazasaval megepiteni. Itt a tojasos forumon tobben megepitettek ezt a muszert, es kivaloan teljesit (nem elektronikai szakemberek). Esetleg tudok segiteni a tervekben, es a PIC programjaban, de szigoruan maganban. Addig is az altalam tervezett vezerlo kapcsolasi rajza (nem teljes).

TEMPDS2.pdf
    
(#) IQNUKU válasza vilmosd hozzászólására (») Ápr 25, 2014 /
 
Sziasztok!

Bocs, hogy ismét beleszólok!
Az izzók helyett, szerintem jobb, ha ellenállást használ és nem is kell feltétlenül áttérnie kisfeszültségre.
Ha már szóba került az 5,6 k 10 W ellenállás, akkor ebből egy-egy izzó helyett 10-10 darabot használva kiválthatná őket, végleg megszüntetve a kiégés veszélyét. Darabonként 9,45 W fűtőteljesítménnyel számolhatunk. Ha egy meg is szakad, a többi tovább fűt. A porcelán burkolat és a kvarchomok alkalmazása révén gyakorlatilag megszűnik a veszélyes ívképződés esélye. 2000-2500 Ft lenne a 4 égőt kiváltó 40 db. ellenállás.
A kissé túlbonyolított elektronika helyett én is megelégednék egy egyszerűbbel, de ez valamennyire ízlés dolga is.
proli007 fórumtársunk minden szavával egyetértek és elismerem, nem tudtam volna ilyen frappánsan összefoglalni a lényeget. Gratulálok!
Kedves vilmosd!
Érdekel a terved, foglak is keresni magánban néhány nap múlva.
(#) keltetogep hozzászólása Ápr 25, 2014 /
 
Kedves Kollégák! Szakmabeliek.
Elsősorban szeretném megköszönni a sok segítséget, melyet kaptam a fórumon.
Nem üzleti jellegű a gép. Egyszerűen a 40 tartott liba ennyit tojik, mert szezon van Nekünk majdnem csak volt!)
Nyilvánvaló, hogy nem keresünk 4-500 ezret. Ezt elfelejtette az egyik hozzászóló, hogy a liba nem tojik egyrészt egész évben másrészt viszont gabonát eszik egész évben. ez egy jövedelem kiegészítő elfoglaltság a feleségemnek, egyrészt mert szereti az állatokat, másrészt pedig kiegészíti a GYES-t.,
Csirkék és libák kelnek, mikor mennyi tojás van február végétől május végéig.
Köszönöm a hozzászólást és segítséget.
Jelenleg MOC 3061 van a gépben ami nullátmenetes (elviekben) Erre én is gondoltam, egyébként a tervezésnél ennyire nem voltam okos, csak próbáltam megtalálni a legolcsóbb megoldást, ami így is bekerült egy összegbe. Az égőkön agyaltam egész nap, s való igaz lehet hogy olcsó de így megbízhatatlan. A két soros két párhuzamos megoldással kezdtem de az égő 120 voltnál nem ad le annyi hőt mint teljes üzemben ( a fény csak egy része az energia felhasználásnak. a fele táppal működő izzó jelentősen kevesebb hőt is termel)
több beszerzési forrást kerestem és a következőt találtam
5 wattos porcelánfoglalatos ellenállás kb. 40 Ft/db áron max 680 ohmig beszerezhető.
ha pl 470 ohm 5 wattot 5 db-ot sorba kötök 2350 ohm-ot kapok 25 wattos szinten (ebből 4 párhuzamos kötéssel elérhető tisztám a megközelítőleges 100 watt 230 volt mellett.
Egy bakelit csavarokkal rögzített keretben gondoltam a 20 db ellenállást beforrasztani, és a légcsatornába elhelyezni. Ezekből melyiket lenne célszerű alkalmazni? Beszerezhető ellenállások
Egyébként pont az ofszethibákra és zavarokra tekintettel a hőmérő szondák és szinte minden vezeték árnyékolt vezetékben , s ráadásul a keltetőtérben alufóliázott környezetben (a hűtőgép alumínium elpárja is benn maradt) minden alaposan árnyékolt (farraday kalicka módszerrel. A hálózati testezés mért és alapos! enélkül a gép össze vissza járt, és a műszerek is zavartak voltak. egyébként véleményem szerint maga a szabályozás stabilra megoldódott.
A libák rettenetesen érzékenyek.
Az optót meghajtó opa-ba milyen szürést érdemes illeszteni és hogyan?
(#) patexati válasza keltetogep hozzászólására (») Ápr 25, 2014 /
 
Vagy készítesz komoly megbízható vezérlést,vagy egy gyári (PID) szabályzó lenne megoldás. Magán a szilárdtest relén is múlik érdemes jóval túlméretezni nem egy legegyszerűbb kapcsolásút építeni olcsó alkatrészekből!Ha kísérletezel akkor építs mindent duplán ha leesik a hőmérséklet 36 fok alá amit egy mechanikus teromszát érzékel akkor bekapcsol a "tartalék" mód. Komoly keltetőben nincs izzó fűtésnek,általában a ventillátor szokott lenni a gyenge láncszem (megszorul)
A hozzászólás módosítva: Ápr 25, 2014
(#) IQNUKU válasza keltetogep hozzászólására (») Ápr 25, 2014 /
 
Én ugyan innen javaslom, de ezt.
Ebből a 40 db. 2743 Ft. Ezeket párhuzamosan kötheted egymással, mehet rá direktben a 230 V.
Ha a két végüket egy- egy vastagabb vörösréz huzalra forrasztod, azok áramsínként is és tartóelemként is szolgálhatnak egyszerre.
(#) dcsabi hozzászólása Ápr 25, 2014 /
 
Mindenkinek megvan, a maga konfortzónája a "saját tudománya" szerint. Értem én ezelatt, hogy a szakemberek felesküsznek egy bizonyos megoldásra, és attól jobb és olcsóbb nem létezik. Az idővel rohamosan integrálnak minden cél vezérlő egységet, nem árt a világban körülnézni. A feladatot nem árt átfogalmazni a biztonság oldaláról. Rengeteg fütésvezérlőt készítettem már különböző területekre. Ami készen van, annak nem állok neki hónapokig barkácsolni a legapróbb részletekig. Ha megfelelően túl lett volna méretezve az adott berendezés elkerülhető lett volna a katasztrófa. Tanácsként mondom, szinte mindig a teljesítmény fokozat, illetve a beavatkozó elemek mennek tönkre. Pár hónapja javítottam egy hőfokszabályzós kemencét. Ott Pl. áramváltóval folyamatosan figyelték a teljesítményfelvételt. A fűtőelem annyira túl volt méretezve, hogy 60-70%-nál nagyobb teljesítményen nem is járt a Tirisztoros végfokozat. 2Kw körüli teljesítménynél 1600V 110A tirisztor modul a meghajtás. Elgondolkodtató!!!. Ez soha nem fog elszállni, mert a meghajtás soha nem fogja teljesen kihajtni...Ez verzió a libatojások 50Ft-al kalkuált árának fele, plusz egy PT100 vagy NTC hőérzékelővel.
A hozzászólás módosítva: Ápr 25, 2014
(#) keltetogep válasza IQNUKU hozzászólására (») Ápr 25, 2014 /
 
Melyik lehet a jobb megoldás?
több sorba kötött ellenállás esetén növelhető a teljesítmény hőleadó felülete (a levegő rossz hővezető ezért célszerű minél nagyobb felületet képezni. elgondolkodtam arról is ha esetleg alu lemez bordára tenném fel a porcelán ellenállásokat így növelve a felület hőátadó képességét.

egy ellenállás belső feszültség szigetelése nem rosszabb mint pl. 5 db sorba kötötté:?
Jó megoldás az áramsínes is. Milyen lenne az alubordás megoldás? Mennyire hevülhet fel egy ilyen ellenállás hőmérséklete?
(#) keltetogep válasza dcsabi hozzászólására (») Ápr 25, 2014 /
 
Valóban így van ahogyan írod. Ami nekem nem megy az a programozás és az azzal járó bonyodalmak. a többit már meg tudom oldani. Amiről nem volt fogalmam az az hogy egy izzó tervezett élettartama kevesebb mint 2000 üzemóra! Hmm. lehetne ez jó vicc is de nem az.
Arra sem számoltam hogy egy izzó 80% páratartalomnál is eldurranhat.
Valójában 100 wattos huzalellenállás lenne a megoldás hűtőlapon de ilyen nincs.

Már halottam arról hogy egy kiégő égő mikor elszál leveri a 16 A -es megszakítót, arra azonban ugyancsak nem számítottam, hogy egy 6A kismegszakító alkalmazásával is tönkremegy egy 16A-es triak!
(#) vilmosd válasza keltetogep hozzászólására (») Ápr 26, 2014 /
 
Idézet:
„Melyik lehet a jobb megoldás?”
A regi hazi keltetokben is egoket alkalmaztak. 4-5 db 25-40 wattos. A csaladban hasznaltak evekig egy keltetot, ami etermembranos szabalyzassal, es 5 db 25 wattos egovel volt megoldva. Egy garnitura egovel elment 10-15 evig. A teljesitmenyellenallas nem fog jobban dolgozni, es meg sokkal dragabb is. Az altalam mondott elofutessel biztosan nem fog hamar meghalni, es ha tobb ego van parhuzamosan nem tud kialakulni a kiegeskor az iv. A szabalyzot, mint modottam alabb, tobben megepitettek es dolgoznak vele minden problema nelkul. Raadasul nem elektronikai szakemberek. Nem kell programozi sokat, csak valami ismerosnel beegetni az en programomat, es belerakni a par alkatreszt tartalmazo panelba. De vegulis nem eroszak a disznotor. Lehet olcsobb Neked az a par tonkrement libatojas, es evente parszor javitani az elektronikat.
A hozzászólás módosítva: Ápr 26, 2014
(#) IQNUKU válasza vilmosd hozzászólására (») Ápr 26, 2014 /
 
Mindenki a saját megoldását javasolja. Remélhetőleg azért, mert nála már bevált.
"A regi hazi keltetokben is egoket alkalmaztak."
Azok az izzók még a Tungsramban készültek és nem a tervezett elavulás volt az akkori mérnökök fő tantárgya. A mostani izzók minősége mellett én bele nem tennék egy darabot sem a gépembe! Ha az izzók mellé oda számolod a porcelán foglalatokat is , - mert ugye azzal szakszerű a kivitel - már nem is olyan olcsó az izzós megoldás. Az ellenállásfűtés már több gépemben bizonyított, nem volt vele soha gondom. Kezdetben idegenkedtek tőle egy másik fórumon is, de aki kipróbálta, még senki sem jelzett vissza hibát. Persze az ördög nem alszik! Ez sem 100 %-os megoldás, ezért itt sem árt a kivitel szakszerűségére ügyelni és kisegítő áramkörökkel növelni hiba esetére a védelmet!
Az ellenállások soros, vagy párhuzamos kötése a jobb? Mindkettőnek közel egyforma mértékben vannak előnyei és hátrányai. Azt bátran kijelentem, a szakszerű alkalmazásuk mellett nagyságrenddel növekedni fog a keltetőgép üzembiztonsága.
(#) palyovzoltan hozzászólása Máj 11, 2014 /
 
Sziasztok

Azt szeretném, hogy valaki ért ehhez a kis hőmérséklet szabályzóhoz? Esetleg kötöttetek már be hasonlót?

Bővebben: Link - Bővebben: Link

A fölső ábra szerint bekötöttem, és az 1. pontban nincs kimenő áram.
Egy keltetőhöz szeretnék rákapcsolni a fűtőszálat, hogy csak megadott hőmérsékleten belül működjön.

Ezt elvileg tudja is, az LS (lower) és HS (high) móddal. Ugyanis ott az alső és a felső hőmérséklet között KELLENE tartania a hőmérsékletet.
Azt látom, hogy a videóban szereplő készülék "work" ledje világít, míg az enyém csak villog. valószínű az LS, és HS nem úgy működik, mint ahogy gondolom, de semmi magyar használatit nem találok hozzá.
Megköszönném, ha tudnátok segíteni. Üdv,Zoltán.
A hozzászólás módosítva: Máj 11, 2014
(#) Tomi111 válasza palyovzoltan hozzászólására (») Máj 11, 2014 / 1
 
Üdv! Neked valószínű be van állítva a delay funkció. Állítsd 0-ra! Itt a leírás:leírás - angol
Nyomd set gombot több mint 3 másodpercig, majd a nyílgombokkal válaszd a PT feliratot, nyomj set-et, majd a nyílakkal állíts 0-t vagy --et. Nyomj set-et a kilépéshez, vagy várj 5 másodpercet.
(#) kaqkk válasza palyovzoltan hozzászólására (») Máj 12, 2014 /
 
A legtöbb ilyen termosztátnál az ls-hs csak annyit jelent ,hogy a felhasználó egyszerűen nem állíthatja a hőmérsékletet ezek fölé-alá (szélső értékek) a beállításnál a differenciát és a hőmérsékletet kell beállítanod...
(#) Tomi111 válasza palyovzoltan hozzászólására (») Máj 12, 2014 /
 
Üdv! kaqkk jól mondja!! Az LS és HS nem azt jelenti, hogy a szabályzó e két érték között igyekszik tartani a hőmérsékletet, hanem te ne tudod állítani, csak e két érték között!!
(#) gyulank hozzászólása Máj 13, 2014 /
 
Sziasztok!
Infrafilmes keltetőhöz milyen szabályzót javasoltok?
Szóval nézegettem, olvasgattam keltetőkről, és arra jutottam, a legolcsóbb polisztirol falú keltetőt alapul véve, hogy infrafilmmel kéne fűteni, mert az vékony, és egyenletesen osztja szét a hőt.
De bármivel lenne szigetelve, a külső hőmérséklet lehűtheti, ezért a legnagyobb teljesítményűt kéne bele tenni a biztonság kedvéért. Infrafilmmel akár az egészet teljesen körbe lehet zárni, ha 2 fél négyzet alakút szembe fordítunk, és elforgatjuk az egyiket 90°-al. Bár, ha alul is lenne, akkor biztos hamar elpárologna a víz ami benne van, ezért gondolom az lenne célszerű, ha a tetejébe lenne. Mondjuk ha pl. ez vezérelné, akkor lehet, hogy felmelegszik mondjuk 80°-ra az infrafilm, és az lehet nem jó a tojásnak vagy a szigetelésnek. Erről a P-típusú vezérlőről pedig csak ezt a régi RT 99/6-os leírást találtam, és erre utaltak sok helyen ahol keltetőről írtak. Bekapcsoláskor gondolom ez is maxon van, de aztán nem melegedhet fel teljesen, míg az ablak komparátoros minden alkalommal teljes teljesítményen van. Bár a kis térfogat miatt lehet nem lenne ideje annyira felmelegedni, bár szerintem ahhoz nem kell sok idő, de valószínűleg túl sokszor kapcsolna ahhoz, hogy a relének jó legyen, de ez nem nagy átalakítás. Na meg lehet az se baj, ha max. teljesítménnyel megy, ha nem közvetlenül a tojáson van, de itt a vizen, és tojáson kívül semmi nem tartja a hőt, vagyis, ha már bekapcsol, akkor lehet, hogy már a tojások jobban lehűltek, mint a levegő, és később melegednek fel. Amennyiben a P-típusú szabályzó a célszerűbb, akkor mivel lehet helyettesíteni az érzékelőt?

P-szab02.png
    
(#) gyulank hozzászólása Máj 13, 2014 /
 
Amúgy ha műtyúkról van szó, nem az lenne a legjobb, ha az infrafilm közvetlenül a tojásokon lenne, és folyamatosan olyan hőmérsékleten lenne, mint a tyúk a tollon keresztül? Így nincs olyan hőtehetetlenség, ami hozzá ér az se fő meg, ami nem ér hozzá az se hűl le több fokkal, gondolom tyúk alatt se. Sokkal stabilabbnak tűnik nekem az, hogy az infrafilm hőmérséklete fix., és közvetlenül, vagy pár mm levegőn, és esetleg másik tojáson keresztül melegítjük a tojást, mert lehet nem egyforma magasak, de lehet egymáshoz érnek, mintha a levegő hőmérsékletét szabályozzuk akármilyen jól. Esetleg fémrács helyett lehetne műanyag, hogy kevesebb hőt vonjon el.
A hozzászólás módosítva: Máj 13, 2014
Következő: »»   33 / 43
Bejelentkezés

Belépés

Hirdetés
XDT.hu
Az oldalon sütiket használunk a helyes működéshez. Bővebb információt az adatvédelmi szabályzatban olvashatsz. Megértettem