Fórum témák
» Több friss téma |
Fórum » Csöves erősítő készítése
Ne feledd betartani a fórum viselkedési szabályait, és a topik megmaradásának feltételeit. [link]
A téma átmenetileg fagyasztva lett, hozzászólni nem tudsz!
Sziasztok!
Egy GU50SE építéséhez egy 9,5cm2 keresztmetszetű EI82-es vas elég kimenőnek a teljes átvitelhez, vagy nagyobbat javasolnátok? Esetleg valami jó és bevált kapcsolási rajzot és kimenő rajzot tudnátok mutatni Nekem? Előre is köszi.
Ágoston Lajos:Audiofil erősítők építése. SM85A-B, vagy E I magból 12 cm2.
Nézz utána.
Nocsak, nocsak! Még nem készülnek a foglalatok. Lehetne PP?
A hozzászólás módosítva: Jún 12, 2014
Hát elméletileg lehetne PP, csak szeretnék már egy SE-t is. Majd meglátjuk mit bír az a bizonyos trafó. Az fix hogy elég lesz legalább 100W-hoz is.
Én olyasmit olvastam valahol, hogy a mivel a szál egyik fele pozitívabb, mint a másik, ezért a molekulák átmásznak polaritás függvényében. Lehet, hogy baromság, mert csak az elektronok tudnak mozogni. Most, hogy újra átgondolom, lehet, hogy ez a halogén lámpákra volt igaz.
Felüdülés végre hozzáértő hozzászólást olvasni.
Szerintem elég lesz, sokáig ment itt az agyalás, hogy mekkora kimenő kell hozzá. Egy SE-hez felesleges ekkora kimenőt csinálni.
Én kicsit eltúloztam, igaz jól is szól. Lassan be kéne fejezni, vagy komolyabb vizekre evezni, és új csévékre PP-hez kimenőt tekerni erre a vasra.GU-50
Jól alátámasztott kommentedet elfogadom tudásfejlesztésem céljára...
Sziasztok!
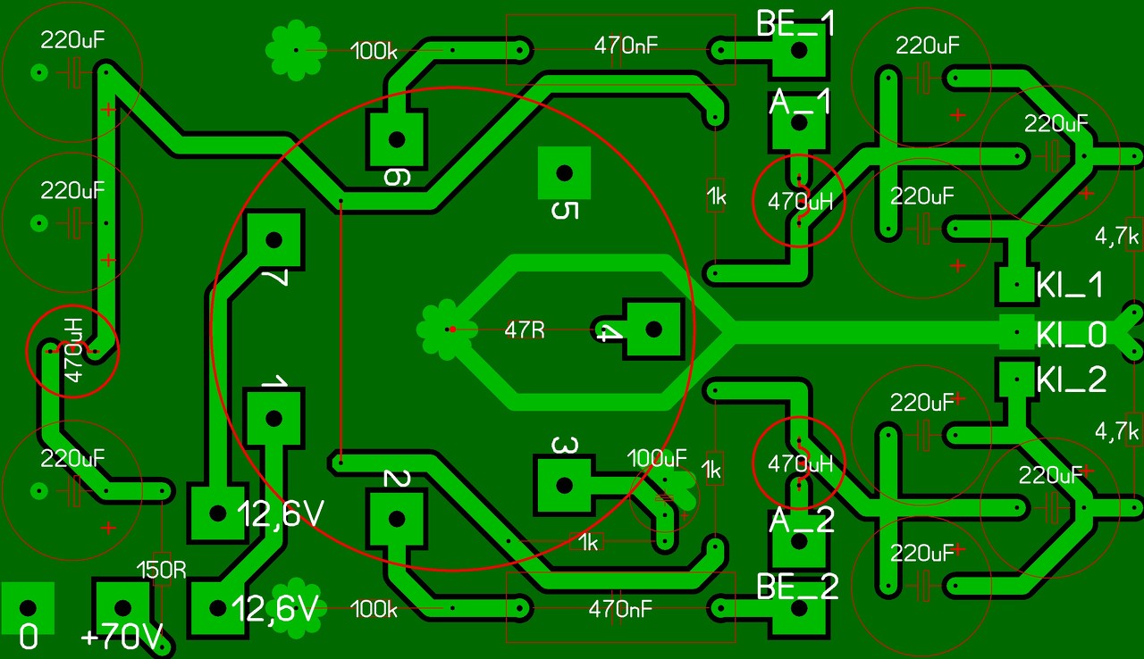
GI-30 fejhallgató erősítőhöz megterveztem egy nyákot, és kis segítséget szeretnék kérni az ellenőrzéséhez. Indokolatlan mennyiségű 220µF-es kondi oka, hogy ebből rengeteg van kéznél. A tápegysége kapcsoló üzemű, és ~33kHz-n jár, az elejére a RC-LC szűrést ezért gondoltam ( Tina szerint 33kHz-n -155dB a csillapítása ). Bemeneti testet hová kéne kötnöm?
Jó napot.
Hirtelen átnézve jónak tűnik , az r1,r2,r3-nak hagyjál több helyet mert melegedni fog a cső alatt főleg és érdemes hagyni katód kondinak helyet és ha úgy jobban tetszik akkor bent hagyod egy próbát megér. Becsatolónak én nagyobbat tennék. R4-et is nagyobbat rakjál 1w elég.
Az összes ellenállás 2 wattos. Katód kondinak hány µF kellene ?
Nekem is ezt írták az enyémben nem látszik de talán 470 µF .
CIROKL: írta"A katódra tegyél egy kondit ami lehet 470-2200uf ezt probáld ki ." A hozzászólás módosítva: Jún 16, 2014
Nem értem, miféle csúcsegyenirányításról beszéltek, hiszen a csúcsegyenirányító az egyutas kapcsolás másik neve, melyet csöves teljesítményfokozat anódtápjában -érthető okból- nem alkalmaznak. Még egyszer kérdezem, mezei LC szűrős (1 fojtó, 1 kondi) kétutas tápban mi a puffer elem és mi a szűrő? Csak nem az a megfejtés, hogy ezek mégsem egymást kizáró fogalmak?
A hozzászólás módosítva: Jún 16, 2014
Attól még csúcsegyenirányító, mert kétutas. Ha nem terheled, a puffer a csúcsfeszültségre töltődik.
Egyébként szokás volt csöves rádióknál az egyutas egyenirányítás.
A szűrő, egyszerű esetben egy RC, vagy LC tagokból álló frekvencia függő feszültség osztó. Ilyent használunk az egyenirányító fokozat után. Ezek nincsenek illesztve sem a generátorhoz, sem a terheléshez. Így is kell kiszámolni.
A híradástechnikai szűrők többnyire lánc felépítésűek, azonban illesztett lezárások között használjuk. Ezekben léteznek a "CLC" szúrők, ( Π tag, és T tag, egymásba konvertálhatók) kizárólag reaktív tagokkal, mert a veszteség nem kívánatos jelenség. Fontos az áteresztó, és zárócsillapítás. Bár szűrő mindkettő, de nem kéne keverni őket. Az RC, és LC szűrőknél nem értelmezhető zárócsillapítás, mert a csillapítás a frekvenciával monoton nő. (Bode diagram) A hozzászólás módosítva: Jún 16, 2014
Idézet: „Ha nem terheled” 1/ Terhelés nélkül mi értelme a tápegységnek? 2/ LC szűrős táp kondija még gyakorlatilag terheletlenül sem töltődik csúcsig. Természetesen akkor sem, ha egyutas. Nesze neked, csúcsegyenirányító! ![]() (Kis teljesítménynél, nem túl magas követelményekre valóban használtak egyutast.)
Akarod mondani vákuumcsőben, mert a pl. gázkisüléses feszültségstabilizátor is elektroncső
![]() Ráadásként -és ezalól csak néhány speciális vákuumtechnológiával gyártott cső kivétel- ott a gázmegkötő bevonat (gettertükör). A hozzászólás módosítva: Jún 16, 2014
Ha nem terheled a csúcs egyenirányítóra vonatkozott. Ha terheled, elő áll a rumplifeszültség, (brumm) a hálózati 50 Hz és harmonikusai, amit a frekvencia függő feszültségosztóval csillapíthatsz. Pusztán erről van szó.
ad.1 persze semmi, de a terhelés nélküli állapot normális üzemállapot. (késleltetett anódfeszültség például) ad.2 miért is nem? Terheletlen állandósult állapotban bizony csúcsfeszültségre töltődik. Játszhatnál egy kicsit a fórumunk segédprogramjai között található ügyes számolóval. Bővebben: Link
A gettertükör a gettertartóban elhelyezett getter massza izzításakor kicsapódott rétege, ebben már benne vannak a megkötött gázrészecskék. Gáztöltésű csöveket elsősorban a teljesítmény elektronikában használnak, híradásiparban, így a hangfrekvenciás erősítőkben szinte kizárólag a kivételként említett nem is annyira speciális vákumcsöveket használnak.
De mutass egy erősítő tápegységében gáztöltéses csövet. Az az üdítő kivétel. A hozzászólás módosítva: Jún 16, 2014
A katódra KELL kondi. Különben nem lesz sztereó. A katódellenálláson átfolyik minkét csőfél anódárama, ezáltal előáll rajta a két oldali vezérlés összege. Ez pedig visszacsatolódik a vezérlésbe mindkét oldalon.
A katód kondi impedanciájának az alsó határfrekvencián 10 -szer kisebbnek kell lennie legalább, mint a katódellenállás. Ez a katódot hangfrekvenciás szempontból földre köti, így az áthallás min 20 dB -el javulni fog, a kondi nélküli esethez képest. Idézet: „Játszhatnál egy kicsit a fórumunk segédprogramjai között található ügyes számolóval.” Játszanék, de nem találok LC szűrős opciót, van ügyesebb számolóm(psud), és egy kis gyakorlati tapasztalatom. A kétutas + LC a tekercs önindukciója miatt meghökkentő bekapcsolási feszültségtúllövést produkálhat, a feszültség a szekunder féltekercs csúcsértéke fölé is mehet, és persze terheletlen állapotban (elméletileg) felette is marad..))
Igen, ez a getter elsődleges szerepe, továbbá az évek során, működés közben felszabaduló, illetve az üvegen átdiffundálódó gázt is megköti.
Szerintem azért sztereo marad az, amennyire egy füles erősítőnek kell. Gyaníthatóan pont az áthallás növelése végett nem tettek hidegítő kondit a katódba. A felerősített jelek kb. huszada jelenik csak meg a katódellenálláson (-és mivel nincs 20-szoros erősítése a fokozatnak), az áthallás sem lesz nagyobb valószínűleg, mint hangszórós megszólalás esetén.
Tisztelettel üdv! Örülök, hogy újra itt van a csöves berkekben, óriási segítség lehet minden építőnek.
A hozzászólás módosítva: Jún 17, 2014
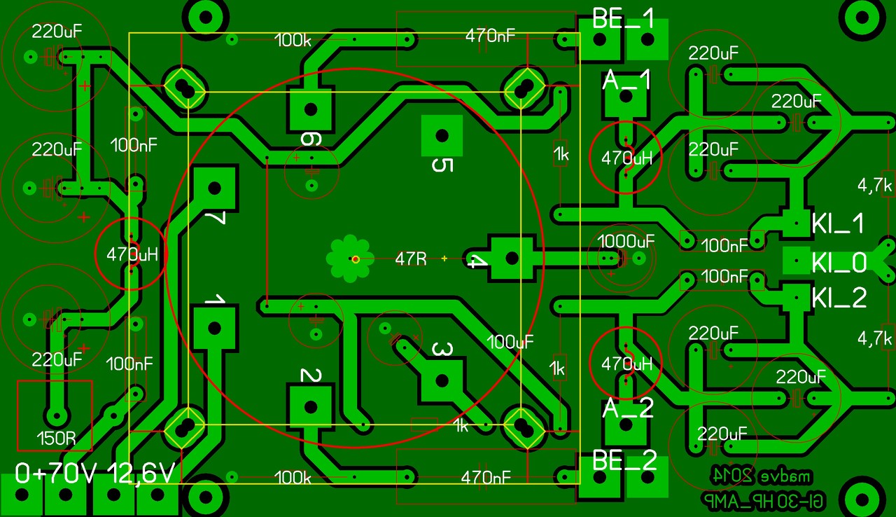
Oké, beleterveztem egyet
A nyákterven alakítottam kicsit, úgy néz ki ez lesz a végleges. Alkatrészeket is leböködtem egy kis hungarocell lapba, hogy biztos minden a helyére kerüljön ( saját berajzolású alkatrészek miatt ).
1. Ez még talán nem a jutub
, vagy egyéb lájkolós/benyalós oldal. Gyakorlatilag - másolva - építünk egy nagyfrekvenciás adócsőből fejhallgató erősítőt. Innentől lehet, hogy tetszik, lehet hogy nem. De hogy műszakilag nem korrekt, az biztos. A hangjáról meg lehet vitatkozni![]() 2. Bemegy a csőbe cca 30 W. A füleshez max. 100 mW elég, ez már a fájdalomhatár. Mint csőhívő mondom, inkább építsetek egy egyszerű félvezetős füles erősítőt, mint ilyen szörnyedvényt..
Jó napot.
Nem benyaltam és a nyákterv re vonatkozik ,és egyébként semmi közöd hozzá. Én már megépítettem és tetszik a hangja, az átlag napi 20 perc zenehallgatáshoz meg azt készítek ami tetszik ennyi erővel csak D osztályú erősítőt csinálj mert annak a legjobb a hatásfoka. A hozzászólás módosítva: Jún 18, 2014
Idézet: A rezsicsökkentés óta pláne nem szempont... „Bemegy a csőbe cca 30 W” A 6C33-mamnál ki se számolom a hatásfokot, egyszer élünk - elvégre.
Szia.
Végül is szempont de nem erről volt szó: "GI-30 fejhallgató erősítőhöz megterveztem egy nyákot, és kis segítséget szeretnék kérni az ellenőrzéséhez. " És utána a katódkondiról kell e vagy nem ! Viszont van egy barátom évekig volt folyamatosan bekapcsolva az erősítője s volt ,hogy napokig nem hallgatta na az pazarlás még ha kicsi a nyugalmi árama. A GI-30 cső viszont egy másik dolog lehet nem korrekt de nekem tetszik és kellemes a hangja és hosszan hallgatható a hibridhez képest is. Meg kell hallgatni ! A hozzászólás módosítva: Jún 18, 2014
|
Bejelentkezés
Hirdetés |












