Fórum témák
» Több friss téma |
Pontosan melyek a felhasznált tranzisztor típusok, esetleg egy teljes értékű vázlatrajz a jelenlegi kapcsolás állapotról.
Na itt az egész kóceráj.
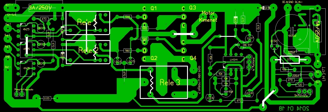
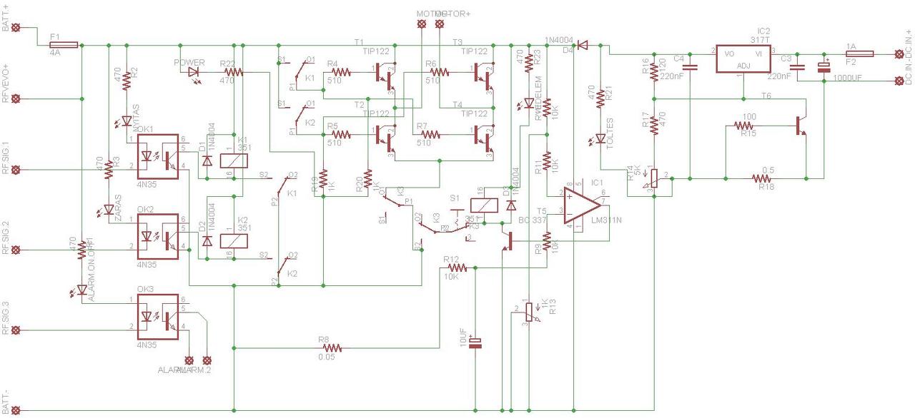
Az elején van a távirányító jelének a fogadása, ezután van a motorvezérlés, ezt követi az erőhatároló és végül egy akksitöltő. Fel van cimkézve, remélem érthető az egész. A tranyók TIP 122-esek, de kipróbáltam már mással is, de ezek vannak benne alapból.
A tranzisztorokat kösd le, a biztosíték helyére tegyél autó izzót és úgy kapcsold rá a tápot. Egyébként a relék melyek a tranyókat hivatott működtetni milyen típusok?
A kettő relé változat amely fel lelhető a katalógusok alapján. A beépített hasonló-e vagy azok más elrendezésű kivezetéssel rendelkeznek?
A hozzászólás módosítva: Feb 17, 2014
A relé olyan mint a jobb szélső. Matshushita HB2Y DC12V a típusa. Kipróbáltam úgy ahogy írtad. Leakasztottam a tranyókat és úgy jó. (égőt nem is raktam be, csak ugyhagytam a biztivel.)
Egy rajzon valamivel egyszerűbb lenne eligazodni, mint erről az összevisszaságról visszafejteni.
Különösen, hogy nem a leggyakrabban előforduló a relék elrendezése.
Na igen, ezeket a reléket én is cask kibontottam valamiből, van még vagy 8 db és a célnak megfelel azért raktam ezt bele. Megcsinálom a kapcsolási rajzot hozzá, hogy átláthatóbb legyen.
Idézet: „Megcsinálom a kapcsolási rajzot hozzá” Még csak most? Azzal kellett volna kezdeni.
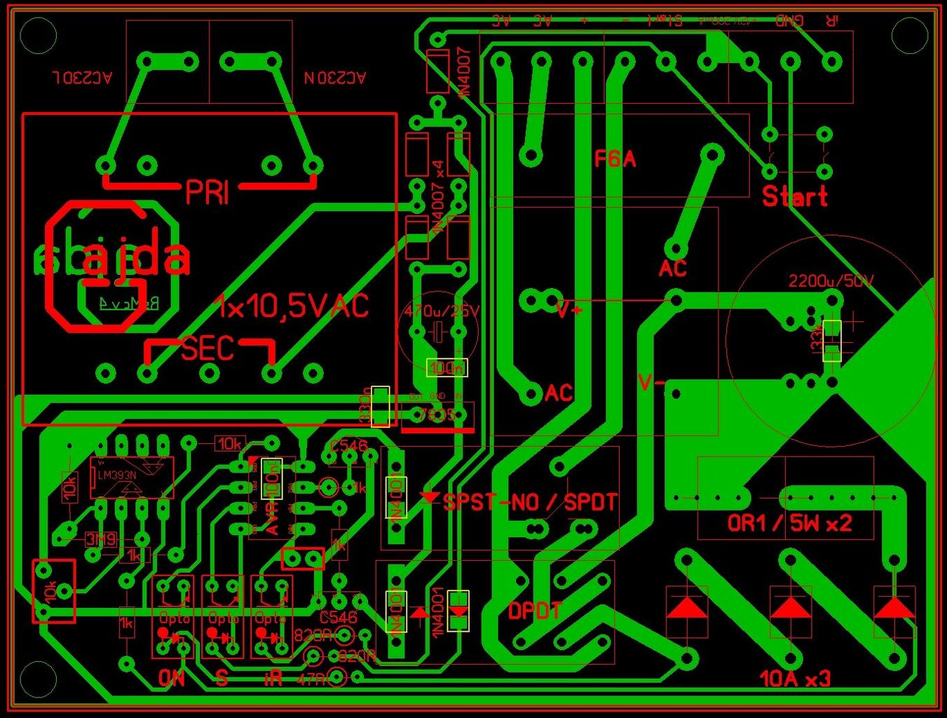
Lenne egy agyhalott kérdésem, méghozzá az hogy hogy a bánatba lehet az eagle kapcsolási rajz programból a kész rajzot elmenteni úgy, hogy jpeg legyen, vagy valami ilyesmi.
Már kész a rajz, de ez most megfogott. ![]() Azért feldobom az sch-t is, hátha meg tudod nézni. A hozzászólás módosítva: Feb 19, 2014
"Alt+PrintScreen", Mspaintba vagy más rajzolóba beillesztés.
Amit korábban már írtam, nem árt, ha kikapcsolt állapotban a bemeneteket "nem hagyod lógva", hanem testre kötöd. A túlterhelés érzékelő reléje öntartó lesz, vagy csattog ide-oda? Úgy látom, utóbbi. A hozzászólás módosítva: Feb 19, 2014
Azt már én is javasolni akartam amit erbe említ hogy, a tranyókat hajtó relének a nem használt szabadon hagyott érintkező kivezetéseihez, utólag is egy-egy kábel darabkával összeköthetnéd a test ponttal. Ekkor amelyik tranzisztorpár nem kap + tápfeszültséget, az biztosan nem fog (lógni) a semmiben hanem testpotenciálon lesz, és nem szed össze zavaró elektromos jelet.
Na megtaláltam, hogyan csinálhatok képet, sajna a printscreen nem megyen, mert laptop ráadésul német billentyűzet és sajnálták róla.
Lehúztam a bázisokat 1K-os ellenállással a testre hogy ne lógjanak a levegőbe. A védelem reléje, hát igen... csak kattog. Őszintén szólva erre nem is gondoltam hülye fejjel, hogy az kattog csak ha gáz van. :/ Orvoslom ezt a problémát is, gondolkodom miként lehetne.
Megorvosoltam a problémát, lehúztam 1K-s ellenállással a testre, így már nem lóg.
Na a védelem reléjét megoldottam öntartóra és S1 nyomógombbal tudom visszaállítani alaphelyzetbe, ha megoldódott a probléma amiért letilt. Így már elvileg minden stimmel ahhoz hogy működjön.
Ugye?
Hogy a zárás és nyitás relék miért is öntartó állapotúak?
Mert az RF jel csak 1-2mp ami nagyon kevés ahhoz hogy az ajtó nyíljon vagy zárjon. Ezt az öntartó állapotot bontja a két végállás kapcsoló. Ezeket a kapcsolókat nem rajzoltam be.
Egy régebbi dologra térnék vissza egy hozzászólás erejéig.
Készen van a DC motor vezérlő, amin régóta dolgoztam. (a gyakorlatban kiderült apróbb bakik kiküszöbölése folyamatban van, viszont ez így ahogy van, jól működik). Amit csinál az elektronika: trafó szekunderéről fogadja a feszültséget, a kimenetén pedig gombnyomásra indul-megáll-ellenkezőleg indul a DC motor. Infra sorompó jelét figyeli a mikrovezérlő (rövidzárlat) és ha ez nem teljesül, akkor megszakad a csukási folyamat. Kikapcsolt állapotban rövidre zárja a motor 2 érintkezőjét, így fékezve azt. Terhelésvédelem figyeli a motor által felvett áramot egy soros ellenálláson keresztül, és a felhasználó által beállított érték fölött lekapcsolja a reléket. A mellékelt program Attiny45-re lett írva. A c fájlban a kommenteket NE vegyétek figyelembe, még a legelejéről maradtak benne, sok helyen hülyeségek vannak beleírva, maga a program viszont működik. Hátha valakinek valami hasonlóra lenne szüksége. Szerk.: És ami a legfontosabb: köszönök minden segítséget proli007-nek és mindenkinek, aki segített, hogy ez létrejöhessen. A hozzászólás módosítva: Feb 26, 2014
Sziasztok. Érettségi munkára készülök automatikus vezérlések alapjaiból és lenne pér kérdessem. Sokat segítenétek ha leírnátok a válaszokat köszi előre is.
Miért jó vagy rossz a számítógépes vezérlés? Mi a kapcsolat a számítógépes vezérlés és az automatika között? Milyen módban működhet (SPP,ECL,ECP…)?
Sziasztok
Akadt egy olyan problémám, hogy egy önindító nyomatékát kellene megnövelni, mert nagyon nehezen forgatja meg az indítandó benzinmotort, szerintetek mi erre a megoldás (a cserén kívül)? Remélem nem kérdeztem nagyon hülyét. köszi
Szervusztok, hátha tudtok segíteni.
Egy gépem (LPG cellu M6) kezelőfeje tönkrement, leégett a fejben a motor. Elvileg az egész fejet csövestül, mindenestül meg kellene venni. Erre nem csak anyagi keret nincs, hanem megszűnt a gép bármilyen alkatrész utánpótlása. A szerelő keservesen hozzájutott a fejben lévő motorhoz: DME33BB, a japan servo forgalmazza, de itthon nem kapok, és megrendelni sem tudom (24V-os, 3700-as fordszámú kellene), ebay-en is néztem persze, de ettől, ha sikerül az árát is megtudnom, még nem oldódik meg a baj, mert a régiről le kellene szedni a fogaskereket, és az új motorra ráaplikálni...Ehhez pedig szakember kellene, aki ehhez ért, akár hobbi, akár üzleti szinten. És persze kellene az új servo motor is mielőbb. A motor a fejben lévő hengerek forgatásához kell. Itt van a gép és a fejek kinézete Bármilyen tanács, segítség jól jönne, köszönöm
Egy hasonló méretű és teljesítményű bármilyen gyártmányú motor jó helyette. Szerintem a kiszerelt motorral a kezedben keress fel egy modellboltot.
Sziasztok!
Új vagyok itt a fórumon. Végig szemezgettem a szóba jöhető topikokat a kérdésemre, de konkrétan az én problémámra megoldási javaslatot nem találtam. Nem értek az elektronikához, ezért elnézéseteket kérem előre is a helytelen kifejezésekért. Sosem csináltam hasonlót, így nincs tapasztalatom. Útmutatást szeretnék kérni egy DC 24V-os fracmo hajtóműves fékes villanymotor (o/p 11.0 Nm; A 10.5; RPM115) bekötésében hálózatról táplálással. (2+2 kivezetése van, 24V villanymotoré, és 12V a féké.) (Korábban egy mozgássérültnek való elektromosszéket hajtott) A terhelés alatti indítóáramát nem ismerem) Van egy Gould MG24-15C kapcsolóüzemű tápegység, amiről szeretném meghajtani a villanymotort. 15A terhelhetőségű Amit szeretnék, az az, hogy azonos fordulat mellett forgásirány váltással tudjam üzemeltetni egy (meglévő) joystick kapcsoló segítségével (ami vélhetőleg 10A+ terhelést nem bírna el) A fórum böngészése közben vált világossá, hogy egy relé kellene nekem erre acélra, de a méretezését és a bekötését nem tudom. Azzal is szembesültem hogy a fék 12Vot kíván, (fogalmam sincs hány ampert), erre egy PC táp (300W), vagy egy szünetmentes táp (600VA) állna rendelkezésemre. Vagy bármi nemű pénztárca kímélő megoldást szívesen meghalgatnék (A kapcsolószekrény IP védelmét és szellőztetését majd vhogy megoldom.) Tudnátok segíteni ebben? Elvárások: Óránként szakaszosan 2-2 percet kéne dolgoznia (kültérben, poros környezetben) A joystick kapcsoló 1 stabil pozíciós +2 állású stabil pozícióban a villanymotor nem kapna áramot és a féknek kéne fognia további 2 pozícióban fék kiold és relé behúz A hozzászólás módosítva: Jún 27, 2014
Először is mérd meg a fékmágnes ellenállását. Lehet, hogy gazdaságosabb elétenni egy ellenállást, mint még egy tápot beépíteni. Az is lehet, hogy egy kisebb dugasztáp, vagy notebook táp elég lenne. A fékmágnes fordított működésű, pontos megfogalmazása "féklazító mágnes". Azaz árammentes állapotban fog, mikor hajt a motor, lazít. Még az is lehet, hogy a feladatodhoz felesleges a fék, mert a hajtómű is fog annyit.
Mekkora lenne a kívánt fordulat? Ezek a motorok nem szoktak csúcsárammal indulni (bár lehet). A szabályzó lágy indítással indítja el. Nem látni a képen a teljesítményt. A 15 A-t biztos meghaladja egy egyszerű bekapcsolásnál.
Hello! Lerajzoltam, kb. mit lehet tenni. A relé adatlapját itt találod meg. Ha a motor árama jelentősen több lenne (terhelés függvénye is) akkor nagyobb áramú relét kell keresni.
A tápegységnél ahogy látom, az "int" kapcsokat kell rövidrezárni, valamint az "S+" és "S-" pontokat a tápegység "+" és "-" kimenetével kell összekötni. (Ezek érzékelik a feszültségesést a kimeneti csatlakozó pontokon.) Kb. ennyi a teendő. De azt tudni kell, hogy a két táp, így állandóan feszültség alatt áll. A motor vezetékeinek bekötését, távolságtól függően 4..6mm^2-es vezetékkel kell bekötni. (Reléblokkon belül is.) Úgy gondolom, a fék akkor old, ha feszültséget kapna. Ha nem így lenne, akkor SR3 relénél, a 2-es lábra kell kötni a jelenleg 3-asra menő vezetéket. (Fék működését előbb ki kell próbálni motor feszültség nélkül.)
Hálásan köszönöm a gyors választ!
A fékmágnes ellenállását később tudom megmérni. Amint megmértem, jelentkezem ![]() A motor fordulata 3000/1min hajtómű fordulata 115/1min, de további lassító hajtást tervezek ékszíj hajtással. (kb. 25/1min) A lágyindítást motoron kívüli vezérlés biztosította? (hogy működik a lágyindítás) Csatolok még egy képet, de én nem látom rajta a motor teljesítményét.
Köszönöm a részletes választ!
![]() Ezt még párszor visszalapozom majd Próbáltam letölteni egy manualt a GOULD tápról(sikertelenül), hogy rájöjjek azt a vezérlést hogyan is kell használni, de még most sem tudom. Esetleg kifejtenéd jobban, hogy mit miért kell rövidre zárni? (Próbálom/szeretném megérteni is amit leírsz) 4..6mm^2-es vezeték OK. A fék valószínűleg feszültség alatt fog oldani. (Ez után is utána fogok járni.) A kapcsolási rajzért hálás köszönet!!!! A hozzászólás módosítva: Jún 27, 2014
Én sem ismerem ezt a tápegységet csak a hátlap (vagy az eleje..) alapján gondoltam amit írtam. Úgy értelmezem, hogy a táp kimeneti feszültsége beállítható.
- Ha "Int" pontokat összekötöd, akkor a fenn található "Adj volt" trimmerpotival. Vagy kívülről állítható be a feszültség ha ellenállást, vagy külső potit kötsz az "Ext" felirat szimbóluma alapján. - Egy nagyáramú táp kimenetét, ha a fogyasztóra kötjük egy vezetékkel, akkor a vezetéken feszültség eshet. Ha nem a táp kimenetén szeretnénk látni a 24V-ot, hanem a fogyasztó kapcsain, akkor érzékelni kell a fogyasztón a feszültséget. Erre szolgál az "S+" és "S-" kapocs. (Az "S" jelentése a "sense") Természetesen ekkor a táp és a fogysztó közé, nyégy vezeték kel. Két vastagon megy a 24V nagyárama, kettő vékonyan pedig vissza jön a feszültség a fogyasztóról a kér Senese pontra. Így a táp a kimenti feszültséget nem a táp kimenti pontján állítja be, hanem a fogyasztó kapcsain. Vagy is kompenzálja a vezetékeken eső feszültséget. Mint itt látható. - A maradék két kapocs a "+" és "-" érzésem szerint a táp kimenti pontjára megy. Ha a Sense pontokat nem használjuk a fogyasztón, vagy is a kimeneti feszültséget közvetlen a táp kimenetén szeretnénk beállítani, akkor csak összekötjük az "S+" és "+" valamint az "S-" és "-" pontokat egy kis rövidzárral. Ez csak egy kis segítség, hogy ne nagy csavar alá kelljen beapplikálni két vékony vezetéket a Sense számára. - Vezeték keresztmetszetének megválasztásánál a fő szempont, hogy mekkora feszültségveszteséget engedhetünk meg, a táp és a fogyasztó között. Na meg persze, hogy ne melegedjen túl vagy elégjen. Én így értelmezem a dolgokat. De egy kis próbával és ellenállás méréssel ("+" "-" és kimenetek között) igazolható. A hozzászólás módosítva: Jún 27, 2014
10,5 A az üzemi árama. 24 V-on ~250W. Ennek megfelelően az induló árama akár 100 A felett is lehet. Eszerint kellene relét választanod. Nem lehetetlen, hogy a te feladatodra elég lenne, ha a motort is 12 V-ról hajtanád. Kapcsoló üzemű táp helyett inkább egy trafó-dióda összeállítást javasolnák. Jobban bírja az indítási áramlökéseket.
A vezérlés úgy működött, hogy amerre nyomod a joystickot, arra elindul és egyre gyorsul, amíg nyomva tartod vagy amíg a max. sebességet el nem éri. Nem túl gyorsan, mert olyanoknak készül, akik nem mind tudnak azonnal reagálni. Egyébként szokott lenni rajta még kis gombos vezérlőpanel, amin vagy skálán vagy "teknősbéka>nyúl" szimbólumok között lehet állítani a gyorsulást és a végsebességet. A joystickban igazság szerint 4 érintkezőnek kellene lennie, amivel a fordulásokat is lehet vezérelni.
Idézet: „A lágyindítást motoron kívüli vezérlés biztosította? (hogy működik a lágyindítás)” DC (egyenáramu) motorokat szaggató "Chopper" kapcsolással szokás megoldani. Ilyen van pl. az akkumulátoros fúró-csavarozó készülékekben is. Meg az elektromos székben is biztosan ilyen volt. Valószínüen mikrokontrolleres vezérléssel, de annélkül is lehet ilyen áramkört készíteni, pl. 555-ös IC segítségével is. Ilyen kapcsolás biztosan sok van az interneten is, mos arra nincs időm, hogy keressek ilyet. Ezt megfelelően alkalmazva, megoldható az indítási áramlökés korlátozása. |
Bejelentkezés
Hirdetés |




Az elején van a távirányító jelének a fogadása, ezután van a motorvezérlés, ezt követi az erőhatároló és végül egy akksitöltő. Fel van cimkézve, remélem érthető az egész. A tranyók TIP 122-esek, de kipróbáltam már mással is, de ezek vannak benne alapból. 

Különösen, hogy nem a leggyakrabban előforduló a relék elrendezése.













