Fórum témák
» Több friss téma |
Köszönöm! Melyik ellenállást kellene változtatni, hogy 5KHz alatt maradjak?
Először Micro-Cap Evaluation 9-be rajzoltam azt még használni is tudnám (idáig azt hittem)csak benyögte hogy nincs bekötve a vss, amikor nincs is vss láb a "rajzon" csak gnd az meg be volt. Tina-t meg most próbálgatom.
Leginkább a kondit célszerű változtatni (rátenni egy kisebbet, vagy több közül keresni nagyobb kapacitásút). Mert a potit változtatni nem könnyű, ellenállás változtatásakor, meg a kitöltési tartomány csökken..
Akkor felejtsem el az R2 ellenállást, és rakjak be párhuzamosan még egy 10nF kondenzátort?
Nem tudom mi a szándékod ezzel. Mármint hogy mik az elvárásaid az áramkörrel szemben. De ha beteszel még egy 10nF-ot, akkor felére csökken a freki.
Egy L293D motorvezérlőt akarok kipróbálni, ha az Enable lábára pwm jelet kapcsolok azzal tudom változtatni a motor sebességét, elvben 5KHz a plafon, hogy a ~3KHz-t mennyire szereti a motor majd holnap kiderül, ma már nem dugdosom össze. Köszönöm a segítséget!
Szia!
Biztosan az engedélyező bemeneten keresztül akarod a motor sebességét szabályozni? Ennek az IC-nek a bemeneteire kell PWM-et kapcsolni.
NYÁK tervre lenne szükségem 555-ös alapkapcsoláshoz, időzítő vagy multivibrátor, fénykapcsoló, inverter, motorvezérlés...
Esetleg ha van ötlet kipróbált, egyszerűbben használható NYÁK tervező programra Ha valaki tud segíteni annak nagyon örülnék
Hello!
Kicsit elbizonytalanodtam, ez L293B Bővebben: Link Itt viszont egyértelműen a L293D Bővebben: Link Az első linken szereplő panelt akarom megépíteni a 74HC00-val, és szoftveresen lesz vezérelve. Tisztában vagyok az 555 kapcsolás hátrányaival, és veszélyeivel, de még mindig jobb mintha az arduinot sütöm meg figyelmetlenségből. L293D fizikailag sérül, ha Pwm et kap az enable lábára? Elvben működik a link alapján. Vagy csak az 555 kapcsolás hiányosságai miatt nem ajánlod?
Tiszteletem
Urak azzal a kéréssel fordulok a szakikhoz , mivel egy kissé béna vagyok, szükségem lenne egy kb 10 perces késleltetett behúzású kapcsoló rajzra
Hello! Kicsit bővebben.. Mi indítja a késleltetést, mit kapcsoljon, mekkora a tápfeszültséged stb. Mert kiindulási alapnak pld. itt van egy..
hello
12v relét kapcsoljon ami egy mágnes szelepet Azért kell mert a kapcsoló óra 15 perces és nekem csak 4-5 percre van szükségem naponta 2 - szer
De ez a kettő így jön össze?
- "10 perces késleltetett behúzású kapcsoló" Ez azt jelentené, hogy ne táp bekapcsoláskor kapcsoljon be a szelep, hanem 10 perc múlva. - "4-5 percre van szükségem" Vagy is ezek szerint a 15 perc bekapcsolásból levonni szeretnéd a 10 percet, és akkor marad 5 perc bekapcsolás? Kissé róka fogta csuka, de jól értem?
Apropó!
Nem írtad, hogy közvetlen kapcsolod a szelepet, vagy relén keresztül és hány voltos a szelep, mekkora az áramszükséglete. De ha nem 12V-os, mint ahogy a rajz feltételezi, és egy relét kapcsolnál vele, akkor a Fet helyett megfelelő egy pld. BC547 tranyó is, és kapcsolható a 12V-os relé.
Tiszteletem és köszönöm a gyors rajzot , jól értelmezted nem muszáj relének lennie sajnos a szelepnek nem tudom az adatait, annyi ,hogy 12v -ról müködik
Hello! Akkor várhatóan jó lesz hozzá, 2A-t simán tud kapcsolni a Fet. (Bár én nem a szünetet, hanem a meghúzási időt késleltetném. Mindössze annyi változtatást igényelne, hogy egy P-Fet-et kellene alkalmazni. Természetesen helyes bekötéssel, a plusz tápot kapcsolná a szelepre, nem a negatívot, mint jelenleg. De én nem tudhatom az okát, miért van így kitalálva..)
Hello!
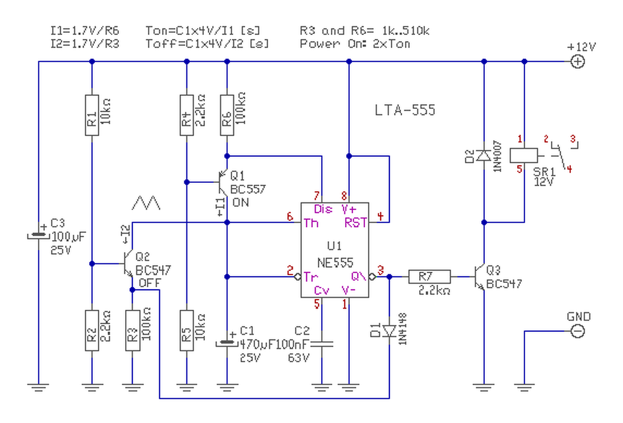
Egy kapcsolást szeretnék megosztani veletek, hátha ötletet ad másnak is felhasználásra. De kezdők kedvéért, kissé leírnám a működés gondolatmenetét is. - Ez egy viszonylag hosszú idejű időzítő kapcsolás, ami analóg módon működik, és nem mentes az általam sokat emlegetett problémáktól. Tehát azért csodákra itt sem lehet számítani, ennek az áramkörnek is ugyan azok a korlátjai, mint egyéb 555-ös alkalmazásoknak. - Az 555 astabil üzemmódban működik a be és kikapcsolás ideje egymástól függetlenül és viszonylag nagy tartományban változtatható. - Az 555 kimenetének magas szintje ("jel") addig áll fenn, míg az időzítő kondenzátort fel nem töltjük. Alacsony szintje ("szünet") pedig addig, míg ki nem sütjük a kondit. Ezt a két műveletet itt egy-egy egyszerű áramgenerátor végzi. Az áramgenerátorok árama egy-egy ellenállással állítható, mellyel meghatározható külön-külön a jel/szünet ideje. Mivel az áramgenerátor feszültsége kicsi, kisebb ellenállásokat alkalmazhatunk, mint ha simán ellenállással végeznénk a töltést-kisütést. - Hogy mikor melyik áramgenerátor működik, azt az 555 kimenti szintje kapcsolja. Töltés letiltását a "Dis" kimenet végzi, a kisütés letiltását, a Q kimenet D1 diódán keresztül. A letiltás működése nem befolyásolja az áramgenerátorok áramát, mindössze ki-be kapcsolja azt. (Pld. A "Dis kimenet" alacsony szintre húzza a PNP tranyó emitterét, így annak fordított polaritású bázis-emitter feszültsége lezárja a tranyót, és ezzel megszünteti a töltő áramot.) - Az áramgenerátorok egyszerűsége miatt nem túl precíziósak (tápfeszültség és hőfokfügéssel is bírnak), de amatőr alkalmazáshoz megfelelőek. Az áramgenerátor áramát, a következőképpen számolhatjuk ki: A Q1 referencia feszültségét, az R5/R4 osztó állítja be. Ez 12V tápfeszültség mellett feszültségosztó képletével számítva 2,16V. Ez a feszültség esik az R4 ellenálláson. Ebből a feszültségből levonódik Q1 bázis-emitter feszültsége. Ez itt kb. 555mV (De ez egyébként bázisáram függő is.) Vagy is az R6 ellenállásra UR6=UR4-Ube=2,16V-0,555V=1,6V jut. Mivel a tranyó, mindig ezt a feszültséget állítja be az R6-on kollektor feszültségétől függetlenül, az R6 árama állandó értékű lesz. Ha egy tranyó emitterárama állandó, a kollektorárama is állandó értékű lesz. Így IR6=UR6/R6=1,6V/100k=16uA. Ennyi lesz a töltő áramgenerátor árama, de ha R6 értékét változtatjuk, akkor a töltőáram is fordított arányban változni fog. A Q2 kisütő áramgenerátor is ugyan ezen analógián működik, csak árammeghatározó ellenállása az R3 lesz. - A "Jel/Szünet" idejét, a kedvenc "KUCU" avagy a Q=C*U képlettel határozhatjuk meg. Mivel az 555-ben belső referenciaként három 5kohm-os ellenállás van beépítve. Töltéskor a kétharmad tápfeszig kell tölteni a C1 kondit. Kisütni pedig egyharmad tápfeszig kell. Vagy is a kondi feszültsége 4..8V között változik. (Mellesleg lineárisan) Tehát a képletben az "U" tulajdonképpen dU feszültség változás, ami 12V tápfesz mellett így 4V. A kapacitás pedig a C1 kapacitása. A kondiban tárolt töltésmennyiség, a töltőáram és az idő szorzata. Vagy is Q=I*t Vagy is azt az időt, ami alatt a kondi feszültsége 4V-al változik, a képlet behelyettesítésével és átrendezésével kapjuk meg. Tehát t=C*U/I képlettel számolhatunk. Az "I" a töltő (I1)vagy kisütő (I2) áramot jelenti. A töltési idő R6 100kohm mellett: t=C*U/I=470uF*4V/16uA=117sec (Természetesen alapegységekben számolunk. Farád, Volt és Amper formában. Az eredményt pedig szekundumban kapjuk.) - A 117sec az majdnem 2 perc. A töltőárammal nem célszerű 3uA alá menni a kondi szivárgási árama miatt. Így az R6 és R3 értéke kb. 1..510kohm között változhat.Így akár elég nagy jel/szünet arány is beállítható. De R6 és R3 ellenállása akár változtatható is lehet, ha egy potit sorba kötünk egy 1kohm-os ellenállással. - Az áramkör a tápfeszültség bekapcsoláskor a "Jel" ütemmel kezd. Hiszen bekapcsoláskor C1 kisütött állapotban van, és azt kell először tölteni. Ha ez nem megfelelő, akkor a C1 kondit át lehet helyezni, a plusztáp és a 2-6 láb közé is. (Természetesen a kondi pozitív lába a plusz táp felé kerül.) Ekkor az időzítő a "szünet" idővel kezd működni. - Az első ütem a többi ciklus kétszerese lesz. Ennek oka az, hogy pld. nem 4V-ról kell tölteni a kondit 8V-ig, hanem 0V-tól 8V-ig. Ha követelmény lenne , hogy az első ciklus hossza kb. megegyezzen a többivel, akkor kis trükkel, két kondit lehet alkalmazni. Pld. alul a C1 helyén a 470uF, felül (plusz táp felé) egy 220uF. Ekkor a C1 kondi bekapcsoláskor, kb. a táp egyharmadára töltődik majd fel, és innen indul a töltése. Természetesen ekkor az időzítő kondenzátor értéke e két kondi kapacitásának összege lesz. Remélem ez alapján minden kezdő kitudja számolni a számára megfelelő időzítési értékeket. Jó gubacsolást!
Szia Srácok!
Bevallom nem néztem végig mind a 140 oldalt ebben a topicban sem, csak keresővel léptem be néhány helyre, és pár késleltető kapcsolást megnéztem 555-tel, de valahogy egyik "setup" sem volt jó nekem. Csak akkor kellene egy tranzisztort késleltetve átbillenteni (=kikapcsolni), ha egy nyomógombot megnyomnak. A késleltetést tehát nyomógomb indítaná, és ha nem nyomják meg, a tranyó (vagy akár FET) maradna alapállapotban (=nyitva). Ha egyszer átbillent (lezárt), úgy is kell maradnia. Száz szó helyett egyetlen ábra: ("Ctrl" a céltranyó) Tudna valaki bekötést ajánlani, lehetőleg a jó kis 555-nél maradnék. EWB-vel is próbáltam kifilózni, hogy mit változtassak a bekötéseken, de nem jutottam a végére. Előre is köszi.
Ezt nem fogod tudni megoldani egyetlen 555-l.
Ehhez neked egy billenö áramkör kell (pl. J-K). A bekapcsoláskor az egyik állapotba billented ( Fet bekapcsol). A nyomogombbal inditod az 555-st, ami 50 mp mulva átbillenti a J-K áramkört, azaz a Fet kikapcsol. Ujra bekapcsolni a Pow kapcsolo ki-be kapcsolásával lehet.
sejtettem,köszi. Csak a J-K nem tiszta. Egy bistab tr pár lenne?
A hozzászólás módosítva: Júl 2, 2014
A tranzisztorok nem sértődik meg a tűrésén kívül eső fordított BE feszültség hatására? Tönkre nem megy, mert az ellenállások megvédik, de a kollektora felé hogyan reagál?
A hozzászólás módosítva: Júl 2, 2014
J-K flip-flop igy néz ki. Kész chipben is van -néha számlálonak is hivják.NAND kapukbol is megcsinálhatod a CLK nem kell.
A hozzászólás módosítva: Júl 2, 2014
Hello! Nem sértődik meg, de a bázis-emitter dióda "belavinázik". A kollektor viszont zárva lesz, mert kb. -7V a bázis-emitter zárófeszültsége.
Hello! Massawa-nak igaza van, mert itt két feladat van. Tárolni kell egy információt, és késleltetni. De tárolónak egy másik 555 (556 másik fele) is megfelel.
Sziasztok!
Építettem egy monostabil kapcsolást 555-tel. A kondi 4.7 µF-os, az ellenállás 680KOhmos (és van bent a 100nFes kondi) Topi kalkulátora szerint 3.5 mp a jel ideje Ha elemekről működtetem (3 db AAA) az áramkört akkor 4,5 mp ig világít a ledem, ha pedig hálózatról (5V van a dugasztápra írva, de 7-8 V jön ki belőle) akkor több mint 5 mp-ig (A trigger jelet úgy kapja hogy 10ks ellenállással a pozitív tápfeszre van húzva és gombnyomásra lehúzza a földre) Az 555ös cikkben írt 1-es és 3-mas láb közötti ellenállás szempontjából próbáltam azzal is, anélkül is, az nem változtat rajta. Valakinek valami ötlet? A hozzászólás módosítva: Júl 30, 2014
Hogy tudnám elérni a 3.5 mp-et, illetve normális hogy más áramforrásnál ennyit elcsúszik az időzítés?
Csökkented a töltőellenállást vagy csökkented a kondenzátort. És úgy látszik, hogy normális, ha ezt tapasztalod.
A hozzászólás módosítva: Júl 30, 2014
Tehát az 555-ös ic időzítése függ a táptól is?
Azaz érdemes mindig az áramforráshoz mérni az értékeket? (mert most próbapanelon raktam össze az áramkört, hogy működik-e, de a nyákot már más áramforrás fogja hajtani)
Hello! Az, hogy eltérést tapasztalsz a számított és mért érték között, annak vélhető oka, a kapacitás tűrése. Egy elkó, nem a pontosságáról híres. Ha pontosabb időzítésre van szükség, használj A tápfeszültség változásától, elvileg függetlennek kellene lenni az időzítésnek. De ha a tápfeszültségen hullámosság, vagy zaj van, ez befolyásolhatja az időzítést is. Esetleg a kondi szivárgó árama, vagy fordított polaritású bekötése is. Ha pontosabb/stabilabb időzítésre van szükség, használj fólia kondenzátort.
Szervusztok mindenki!
Megpróbáltam "összeheggeszteni" a következő áramkört, aminek a lényege, hogy a kis piezo-lapka az őt érő rezgések hatására bekapcsolja a "buzzert". Egy videó is fenn van neten, ahol a csóka, némi módosítással ugyan, de összerakta és működik neki. Nálam viszont folyamatosan sípol a buzzer, sőt az sem érdekli, ha közben kiveszem a körből a piezo-lapkát, vagy fordítva kötöm be a MOSFET-et. A vezetékelés biztos jó, mert már 3-szor összeraktam, de nem jutok vele dűlőre. Mondjatok rá valami okosat, ha tudtok, mert én kifogytam az ötletekből. Köszi! A kör rajza A videó A hozzászólás módosítva: Júl 31, 2014
|
Bejelentkezés
Hirdetés |














