Fórum témák
» Több friss téma |
Fórum » Csöves erősítő készítése
Ne feledd betartani a fórum viselkedési szabályait, és a topik megmaradásának feltételeit. [link]
A téma átmenetileg fagyasztva lett, hozzászólni nem tudsz!
A tévékben ezt a fűtőszál kímélést NTK ellenállással oldották meg. Rádiókban meg egyszerűen elemet használtak. Mire kell neked telepes cső?
Ha 250V-ot adsz, még nem lesz gond. Nálam is jártak ennyiről.
Köszönöm akkor nekiállok a próbaverzió összeállításának.
A telepes csövek fűtése elég kényes. Én nem kísérleteznék vele, állítsd elő az 1.4 V ot, és kész. Erre van kitalálva. Annyit tehetsz, hogy stabilizált feszültséget adsz nekik.
4 darab Li-ion cella lesz a telep amiből step up converter állítja elő a 90V-os anódfeszt és step down converter az 1,4V-os fűtőfeszt. Sztereo "zseb" erősítőlesz 1T4T/1S5T-3V4-DM70-ekkel csak úgy...
A step down converter kimenete eléggé stabil.
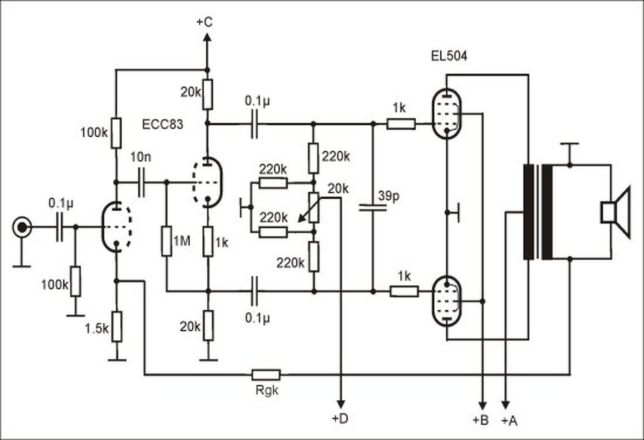
Precíz leírás, de szokás szerint (10-9×) nem adja meg a kimenőtrafó impedanciáját. Sebaj megyünk cselákéhóba, veszünk egy hozzávaló kimenőt. Vagy séróból megtekerjük 5-6k Ohm közé: pl. 5.8 k-ra.
![]()
Sajnos nincsen megfelelő mennyiségű alkatrészem itthon az áramkör kivitelezéséhez jelenleg (ellenállásokból nincsen elég
) Esetleg valaki még ismer egy egyszerűbb de jól bevált kapcsolási rajzot? Azóta a környéken barátok felajánlásából összegyűlt 6 PCL86 cső (újak szerencsére) és 2 orion TV hangkimenőtrafó is. Így már kivitelezhetem a stereo erősítőt.
OFF!!!! Esetleg valaki megépítheti neked?
Baráti alapon...Akár ingyen is küldök alkatrészt egy 0 csőből álló csöves erősítőhöz.
Nem de az alkatrészek mindig jól jönnek. Viszont az erősítőhöz csak holnap tudom megvenni a többi hiányzó alkatrészt. Már a házát is kinéztem bár lehet hogy inkább hajtok neki aluminium lemezből. De ez még majd elválik előszöris a prototípust halljam életre kelni.
Amit linkeltél kapcsolást az kicsit több alkatelemből áll mint a többi helyen fellelhető kapcsolások, de tutira működő, s talán a legjobb hangú is.. Sokunk megépítette már ezt a djhans által televíziós kapcsolásból hosszas munkával tökéletesített, finomított verziót. Szépen szól és bizony szobába bőven! elég az a leadott 2-2,5W. Televízióból való hangkimenővel is szépen muzsikál.. hát még ha tekertetsz hozzá. Azért én örülök neki hogy anno 4-5 kartondoboznyi csöves tévé hulladékot gyűjtöttem be, mert nemigen kell boltba mennem.
A hozzászólás módosítva: Júl 3, 2014
Sajnos olyan alkatrészek amik csövek mellé kellenek pl: 400V-os kondenzátor nemigazán akadnak itthon a készletemben. Ha csövekre vagy foglalatra volna szükség átmegyek a környéken lakó szakikhoz és cserélünk rá valamit. Ahogy szokták mondani faluhelyen mindenki ismer mindenkit.
No igen.. én azokat is bontom.. 250V,400V,630V-os striloflexek. De a maiak közül bármelyik hálózatra szánt (X2) 280V-os kondi jó ide. Ilyen is van bármelyik üzletben.
A bemenetre amúgy elég 160V-os, s az is csak biztonság kedvéért. Az ellenállások teljesítményét nézve is sok helyre elég a 0,6W-os pici.. a frekventáltabb helyekre 1W ,a táp részbe mehet 2W-os. De egy falusi nyugdíjas tévészerelő bácsi a legjobb mentorod, és alkatrészforrásod lehet és az is biztos hogy garantáltan.. egy életre megszereted ezt a "játékot",persze ez egyedül is menni fog ez ha ügyes vagy. A hozzászólás módosítva: Júl 3, 2014
A tápkörbe való nagyfeszültségű kondenzátorok megvannak (TV-ből lettek bontva),bár nemtudom működnek-e még megfelelően. Magyar MM-es kondenzátorok,de olyat is hallotam már hogy valakinél ferrobant így egyenlőre még nem kísérletezek vele a tápáramkörben,maradnak a jó öreg számítógéptápegységből bontott 400V-os 220µF-os kondenzátorok. Mind a két oldalnak 1-1 elég nem?
Nekem jóformán csak MM-ek vannak. Azokat építem be. 1965-től egészen a gyártás befejezéséig azaz '89-ig. Az egy házban 3-4 kondi.. és a 100u/220u/350V/385-os nyákosig minden féle fajta. Formázni kellene őket 20-35 év! állás után, de csak egyszer csináltam.
Rosszba ezidáig még nem futottam bele. Ellenben a számítógéptáp és egyéb televíziókban talált kigömbölyödött 220u/400V-osokkal. Hát 220µF oldalanként elég csekély. Bőven alkalmazz szűrést és több lépcsőben ellenállással (RC tag) ,akkor biztosan nem lesznek macik. Fojtót is szoktak tápba tenni.. mondjuk egy képkimenő primer részét, de ha nincs akkor kiválthatod egy 47-68 ohm/8W-os huzalellenállással is. Nekem így van. A hozzászólás módosítva: Júl 3, 2014
Akkor egy RC tagos szűrés meg nagyobb kondenzátorbank. Mekkora az ideális kondenzátor kapacitás a stereo erősítőre nézve? Az anódfeszültséget 1 transzformátor szolgáltatja.
Attól függ mekkora az a transzformátor.. Egy csöves rádió trafója például nem bír el két végfokot. Egy nagyobb rádiónak a trafója, mint pl a Pacsirta (AR612) már elbír 2 végfokkal is. A táp kialakításának sok módja van. Legjobb lenne külön anódtekercsekről megoldani (pl:2x190V). Ha nem lehetséges akkor végső soron lehet egyről is.. mondjuk pufferelés után két egyforma ellenállással elosztani. majd újra kondi, ellenállás és a végére egy-egy 47u/350V és innen levenni a 250V körüli egyenfeszültséget. De előbb szólaltasd meg monoban. Tetszeni fog.
De itt egy egyszerű táprajz.. pont ehhez az erősítőhöz A hozzászólás módosítva: Júl 3, 2014
Van itthon 2 videotonom (rádió) amik még egyben vannak,csak felujításra kerültek,és az egyiket mint erősítőt a gépemhez néha nap használom. Sokkal "életszerűbb" a hangja mint a nagyobbacska TDA7294-el működő stereo AB végfokomnak. Bár lehet hogy csak a hangsugárzó hibájából adódik,de nekem akkoris jobban tetszik az öreg videotonok hangja. Kár hogy nem lehet belőlük nagyobb hangerőt kivenni.
A hangsugárzó érzékenységén is sok múlik ám! Érzékeny hangfalon szól igazán nagyot, de azon igazán! A rádiókat ne ba..bráld szét.
A nagyobb hangerőre ott lesz a következő projekted a PL500. Természetesen PP kapcsolástechnikában AB osztályban vezérelve. De az szobába már igencsak "sok" lesz.
A csőkészletben sajnos csak PL504 akad de abból ha kell jócskán. A PP az a kapcsolás amikor 2 végcső hajt egy hangkimenőt? Tranzisztoros technikában kicsit jobban ottvagyok,de az elektroncsövekhez még teljesen zöldfülű.
PL500 továbbfejlesztett változata a PL504. Lábkiosztás teljesen azonos és minden gond nélkül csereberélgethetők egymással. Fűtésük 300mA, amely 27V körül áll be. Igen amikor két végcső van a kapcsolásban. Például egy egyszerű PL PP kapcsolás. Ezt is kipróbáltam már.. Sajnos nekem sincsen tekertetett kimenőm, de 2db Junoszty táptrafó "sorba" kötésével kb illeszteni lehet (2,5k-ra jön ki, s a PL kb ennyire illeszt.) Szerintem igen jól szól! Persze ez szubjektív, de az általad említett meleg csöves hangzása megvan.
A hozzászólás módosítva: Júl 3, 2014
Az öreg Junoszty táptrafóról már sokat hallotam itt a fórumon,azt szokták kimenőként használni? Nekem abból csak 1 van itthon,bár nem is egy ilyen kaliberű kapcsolással szeretném kezdeni az elektroncsövekkel való építgetést. Egyenlőre maradok a PLC-nél abból sok van,egyszerűbb is. Egyenlőre tanulópénznek tökéletesen megfelel.
A hozzászólás módosítva: Júl 3, 2014
Szokták! Még GU50-hez is. PL82-höz is..
De indulásnak tényleg jó lesz a PCL86SE.. Jó kis sikerélmény lehet az. S a hangja kárpótol az esetleges buktatókért is. De ha valami nem világos, majd jössz és itt megkérded. S válaszolnak.. Persze nem hajnal egykor, mert ilyenkor csak azok vannak fent akik még nem álltak át az előző heti éjszakai műszakról, így hét közepére se(!).
Az én műszakom szerencsére még addig tart amég én szeretném.
Mondjuk nyári szünet után szakmunkásképzőben is nehéz a diákoknak. De mivel a villamosság megy ottis így hál isten nekem nincs nehéz dolgom. Viszont mára elhagyom a csatateret.
Üdv.
Miért kell bloggá változtatni ezt a topikot? Kaptál kapcsolásra javaslatot, többre is, ötletet az alkatrész begyűjtésre, stb. Meg kell venni az alkatrészt, meg kell csinálni és ha van ami nem működik vagy valamit nem tudsz, akkor kell kérdezni, nem arról beszámolni, hogy a szomszéd bácsinak milyen cuccai vannak otthon, meg milyen a nyári szünet. Erre ott a privát üzenet. De ha rosszul gondolom javítsatok ki. A hozzászólás módosítva: Júl 3, 2014
A transzformátor működik,viszont csak 194V-ot ad le az EZ80 után. Ekkora feszültség megfelelő vagy keresenem kell másik trafót?
A 190V alacsony szerintem (pláne ha most még csak mono).
Alacsonyabb anódfeszültség mellett megváltozik az optimális illesztő ellenállás is. Ha EZ80 helyett félvezetőt használsz, akkor kicsit feljebb tudod tornászni.
2Db 1N4007 megfelel a célnak vagy használjak teljes diódahidat?
EZ80 után azt gondolnám, hogy a szekunder tekercs a trafón szimmetrikus, így a 2db 1N4007 elég lesz.
Igen a transzformátor szekunder oldala szimmetrikus,viszont a középmegcsapoláshoz képest csak az egyik irányba mérek ellenálást. Lehetséges hogy az egyik oldali tekercs le van égve?
A hozzászólás módosítva: Júl 3, 2014
|
Bejelentkezés
Hirdetés |



Baráti alapon...Akár ingyen is küldök alkatrészt egy 0 csőből álló csöves erősítőhöz.








