Fórum témák
» Több friss téma |
Fórum » Inverteres hegesztőtrafó
Szoktak oda tenni egy pici kondit ami kisimítja a feszt, de láttam már olyat is hogy egy szívókör (soros RC a földre) is volt még a szekunderen.
Talán ezeket is próbáltam, bár itt a legfőbb probléma az UCC3808 0,75V nál bekapcsoló shutdown funkciója, más IC-vel ez nem lenne gond.
A hozzászólás módosítva: Jún 29, 2014
A primer jelforma ugyanúgy ott van a söntön is, mégis működik normálisan. Szóval nem nagyon értem a dolgot... Sőt ha jól tudom ennek a résznek a belső felépítése ugyanolyan mint mondjuk az UC3845-ben, és az is megy áramváltóval.
Amit majd legközelebb építek az már áramváltós lesz, meg nagyfeszgyújtásos.
Szia! "A BUP jó lesz, de abból inkább 1 tranyós nyitóüzeműt lenne jó csinálni mert 1200V-os." Erre gondoltál? Vagy ha tudnál rajzot feltenni. Azt is megcsinálnám kíváncsiságból.
Igen erre. Az optós zéneres rész nem kell bele. Nagyjából 55-60A/BUP-al számolhatsz, tehát 120A-hez kettő kell párhuzamosan.
Nekem PC tápban van egy ilyen elrendezés 3-400W-ra UC3842-vel.
Sziasztok.
Az áramváltót még nem cseréltem ki. Viszont hamar csináltam egy élesztést, hogy megtudjam mérni a főtrafót. Sajnos úgy néz ki, hogy a második újratekerésnél fordítva tekertem fel a szekunder oldal. Szkópon jól látszott a tévedésem. Most áttekerem a főtrafót és utána megint lepróbálom.
Szevasztok,
ne kínlódj a tekeréssel, csak cseréld fel a szekunder végeit...
Szia. Már áttekertem. Mivel panelba van forrasztva, így nem egyszerű megfordítani a kivezetéseket.
Sziasztok. Összeraktam ma a macit, egyenlőre hotstart meg egyéb nélkül. Még nem tettem bele az új áramváltót (ferrinten). Kíváncsiság hajtott, hogy működik-e az eredeti áramváltóval. Nos az eredmény nagyjából félállásban simán olvassza a 2,5mm bázikus pálcát. Gyújtás sem nehéz vele, de kíváncsi leszek a kiegészítők működésére is. Letapadást kipróbáltam azt jelzi a sárga led rendesen. Mondjuk még az is ki van kötve. A hűtőbordák 3 pálca elégetése után is hidegek voltak.
Szerintem akkor maradjon így, egyrészt a ferrittel kísérletezzenek tapasztaltabbak, másrészt elgondolásom szerint ide ha ferrit van használva kisebb is elég, meg ami megmaradt abból építhetsz akár egy 100W-os invertert.
Szia. Rendben, akkor így marad. Beforrasztottam a segédelektronikát is, és meg kell mondanom nagyot javult az ívtartása. Letapadás szinte azonnal működésbe lép, nem hevül túl a pálca és simán letörhető. Viszonylag jól gyújtja a megkezdett pálcát is
Végre összejött azért nekem is Mindenkinek nagyon szépen köszönöm a segítséget az építés és hibakeresés alatt. A hozzászólás módosítva: Júl 1, 2014
Mi van a porvas gyűrűvel, hát még is jó? Pedig hogy le lettünk hurrogva!
Örülök, hogy sikerült ki küszöbölni a hibákat és sikeresen építettél egy gépet. Gratulálok! Élvezd és vigyázz rá! Belőled van, te szülted a te gyermeked! A hozzászólás módosítva: Júl 1, 2014
Csatlakoznék Sanyi Barátomhoz,gratulálok,használd egészséggel,megelégedéssel!
![]() Azért az a segédelektronika is jó,bár lehet,hogy "nem is működik". ![]() Nem hozzáértő,mint én,alkottam anno egy gépet,lehet,hogy szerencsém volt,na de négyszer?Olvasni,figyelni,türelmesen építeni.
Sziasztok!
Szeretnék otthoni barkácsolásra egy olcsó, de jó minőségű inverteres gépet, olyan 120-160A között, olyan 30k körülig. Kezdő vagyok, tehát a hülyebiztosság és könnyű használat előny. Dugig a piac kínai gépekkel, hideg-meleg véleményekkel, és teljesen tanácstalan vagyok. Tudnátok húzni szánkón, hogy merre menjek? Olyan gép kellene, ami azért használható és nem hullik szét azonnal...
Rilon. Kínai de jó. Lehet hogy kicsit több mint 30.
Köszi, meglesem azt is. Alfaweld-et nézegettem, az is elvileg jobb fajta kínai.
Sziasztok! Szóval végre működik rendesen a macim. Esetleg mit szóltok ha kicsit visszatérnék az inverteres hegesztő témához? Találtam egy rajzot neten, a tápjának szerintem jó lenne, csak a sönt méretén kellene változtatni szerintem. Meg persze a teljesítmény félvezetőket cserélni megfelelőkre
A hozzászólás módosítva: Júl 3, 2014
Alfaweldem van nekem is, hiper arc 200-as. Jó gép, lehet vele dolgozni.
120-asnál mindenképpen erősebbet vegyél, mert az már a maximuma közelében dolgozna 3.2-es elektródával. Az alfáról még annyit hogy nem egy vállra akasztós kivitel, inkább műhelybe való mint mobil alkalmazásra.
Szia. Tudom, hogy nem ilyen egyszerű, ezt az áramkört csak azért tettem fel, mert benne a feszültség figyelés és a túláram védelem is. Egyébként az előbb elírtam, mert a CO2-es gépre gondoltam.
Nem értem, már egy csomó mindent leírtam hogyan készült el az inverteres co, de mintha mi sem történt volna, egy linkelt tápegység rajzon, esetleg egy gyári szervíz manuálon többre még senkinek nem sikerült továbblendülni.
Adj nekem köszönöm szépen-ért egy komplett mechanikát házastól, kábelestől palackostól szóval csak elektronika nélkül, és akkor majd továbblendülök.
Egyik hegesztés technikai bolt árul(t) üres co dobozt, 6000Ft ért vettem egyet, a régi hegesztőmből megmaradt az előtoló motor meg a kábel, a palackomat még nem cseréltem ki de vettem porbeles huzalt.
Mint írtam a Macit is át lehet alakítani csak az egyik linkelt túlbonyolított kapcsolásból ki kell rajzolni a komparátoros feszültség szabályzót meg egy vezérlés ami ki be kapcsolja, és egy pwm-es fordulat szabályzó, vagy ami a saját ötletem hogy az előtolást léptetőmotorral is el lehet készíteni így nem kell áttétel egy egyszerű mechanikával megoldható. Nekem teljes hidas van, gyakorlatilag ugyanaz mint a te kapcsolásod csak itt más az áttétel, sajnos a trafót úgy tekertem meg hogy a primer szekunder, így laza lett a csatolás, most készítem az LCM3 műszert hogy tudjak mérni szórási induktivitást, igy csak 100-120A-rel hegeszt illetve a rövidzárási árama olyan 200A. A feszültség szabályozás működik a főtrafóra tekert egy menetes tekercs adja a visszacsatolást, ez működik de egy szimulátor program segítségével jó lenne tökéletesíteni mert biztos még nem az igazi.
Szia. Azért hozom fel gyakrabban a témát, mert szeretnék nekiállni az építésnek. Nekem van itthon egy sima trafós CO-m és annak az alkatrészeit akarom felhasználni. Először a tápot szeretném megépíteni. Azt külsőleg is bele tudom tenni a CO dobozába és kipróbálni mennyit bír. Utána jöhet az előtolómotor elektronikája és a többi ami még kelhet bele.
A hozzászólás módosítva: Júl 3, 2014
A szórásit nem muszáj megmérni, ez így egy normál csatolás. Úgy kell megcsinálni, hogy a primerből legalább 4-5 menettel kevesebbet kell feltekerni, és ezt a maradékot kívülre kell tenni a szekunderre. De ha még több van kívül az még jobb.
Hogy mennyivel hegeszt az csak IGBT meg trafóáttétel kérdése. A 4db IRG4 IGBT-vel ha nem 4-es hanem mondjuk 8-as áttételt használsz, akkor simán hegeszthetsz 200A-al is. A rövidzárási áram viszont soknak tűnik, nem mehetne a beállított plusz 30% fölé. Mondjuk én ezt úgy mértem hogy le volt ragasztva a pálca, és közte volt 2x3 méter munkakábel ellenállása. A helyedben kipróbálnám szorosabbra tekert trafóval, akkor szerintem simán elhagyható a fesszabályozás. Viszont azt rá kell számolni hogy a primer fesz 10-15%-ot esik terheléskor, tehát a szekunder fesz is fog legalább ennyit esni.
Jelenleg a szekunder 2x3 menet, a primer 30 menet E65 ferriten, azaz üresjárati feszültség 30V, nem tudom mi lenne jobb, még pár menetet rátekerni kívülre így lenne vagy 25V üresjárati feszültség de a szorosabb csatolás miatt több áram.
Mivel ebben csak a "szokásos" kifordított U57 ferrites fojtó van, nincs nagy vasmagos fojtó, de mégis hegeszt, lehet hogy ez a kissé eső karakterisztika pont jó.
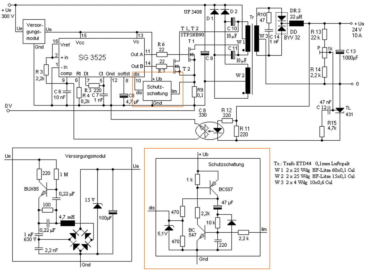
Én egy komplett gép vezérlésének a nyákrajzát tettem fel ide nagy felbontásban, csak vissza kellene rajzolni és az 100% hogy tökéletesen működik, de az sem érdekelt senkit... Hát lehet kisérletezni
A hozzászólás módosítva: Júl 3, 2014
Szia!
Ebben tévedsz!: engem érdekelne csak az időhiány a probléma, plusz nem utolsó sorban az, hogy nem tudom vissza tudom -e rajzolni néhány képről....
Szia. Én is lementettem a képeket és el is kezdtem, de sajnos itthon sok a meló. Ilyeneket munkában szoktam csinálni, mert ott több időm van, viszont most ott is sok a munka, mert 3 új terméket kell indítanunk, és a felfuttatás technikai oldala hozzám tartozik. Sajnos ez még kb. 2 hónapig is eltarthat. Most, mikor a macit fejeztem be az olyan egyszerű munkát is ami kb. 1 órát vesz igénybe azt is 1 hétig csináltam
Sajnos. Pedig kíváncsi lennék hogyan oldották meg a szabályozó köröket benne.
A 25V kevés, szerintem a 30 is, inkább olyan 33-35V körüli fesz kellene üresen, tehát 9-es trafóáttétel. Mit jelent az eső karakterisztika, még sincs benne fesszabályozás? Mert ha van akkor nem eshet csak onnantól hogy az áramszabályozás belép.
|
Bejelentkezés
Hirdetés |





Végre összejött azért nekem is


Sajnos. Pedig kíváncsi lennék hogyan oldották meg a szabályozó köröket benne. 




