Fórum témák
» Több friss téma |
Ok közbe utána kellett néznem , mert nem most volt ám ez .
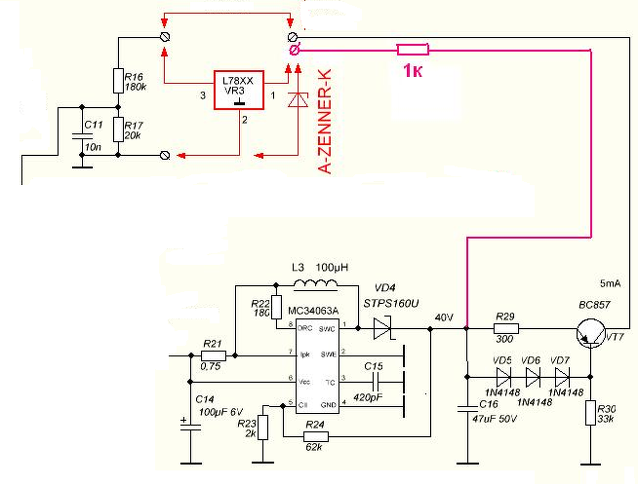
Na szóval a felső pad ek azok gondolom tiszta úgy. Az alsó pad ek alulról a következő szerepet töltik be . Alulról az első az Gnd felette egyel az a kimenet ez megy az ic felé az osztóra .Majd egyel még feljebb lévő pontra megy a zéner dióda mérés itt közvetlen közel van az smd pad a zéner diódáknak .És még egyel feljebb az 1 k ohm os ellenállás a stab kockák bemenetei elé nehogy sok legyen a + 40 -50 ig feszültség ki hogy állítja a step up konvertert.Az 1 k ohm os pontja a step up konverter utáni pontra megy az alatta lévő pont pedig az áramgenerátor pontjára ezzel együtt az osztóra is.Nem tudom érthető e , vagy esetleg még van valami ami nem világos .
Valamit nem értek.
Ha az osztóra megy (R15) a GND feletti pad, és a felette lévő pedig zéner mérés (gondolom ez is az osztóra megy (R15), legalábbis a kapcsolási rajz alapján), nem lehet ezeket összekötni? A legfelső pad (1k Ohm) pedig az 1N5819 és az R25 közé kapcsolódik?
Nem igazán legalább is a kétféle mérés közt , tehát a zéner , és a stabkockák mérése közti különbség miatt .Ha fixen össze lenne kötve , akkor az 1K ohm mal rövidre zárnád az áramgenerátor kimenetét
Az áramgenerátor kimenete zéner méréshez van a step up konverter az 1 k ohm mal pedig a stabkockák bemenetei felé megy.A kettőt külön kell vezetni az osztó bemenetéhez R15. Illetve a zéner mérésekor nekem egy jumper van , azért , hogy az áramgenerátor kimenete az R15 höz legyen csatlakoztatva .Ugye ilyenkor zéner mérés van , és alap esetben stabkockák nincsenek a mérő panelen , tehát nem lehet kavarodás .Viszont , ha stabkockát mérek , akkor a jumpert leveszem , és nem tud beleszólni , így az áramgenerátoros rész .És még véletlenül sem tud a stabkockák bemenetére mondjuk +40 volt kerülni , amitől tönkre mehetnének.
Sziasztok!
Valaki nem tudna a teszterről egy eagle NYÁK/kapcs. rajzot felrakni? DIP tokozású 328-al. A hozzászólás módosítva: Júl 21, 2014
Nekem ez van megépítve!
Kapcsolási rajzot nem találtam meg a gépen, itt a fórumon megvan!
Köszönöm! Ezt ismerem. Azért kértem eagle fájlokat, hogy egyes módosításokat könnyedén bele tudjak rakni. (Sprint layout-ot annyira nem ismerem. Eddig csak nyomtatásra használtam)
Szia Laslie!
El tudnád küldeni az eagle fájlokat?
Szia!
Természetesen, de csak majd este, mert az otthoni gépemen vannak. Azt azért jó ha tudod, hogy csak a kapcsolási rajzot készítettem Eagle-ben, a nyák tervet azt Sprint Layout-ban készítem, mert nekem az jobban kézre áll.
Íme a kért fájlok.
Köszönöm!
Volna egy kérdésem ezzel a kis műszerrel kapcsolatosan .
Tehát probálta valaki önálló kis tápegységgel táplálni a kis műszert . Tudom nem sok áramot fogyaszt főleg háttér világítás nélkül de ez most megfogott mert gondoltam önálló tápról fogom táplálni hogy nem kelljen a teleppel foglalkoznom . Na de bármi stabilizátoros megoldást próbálok ez idáig még nem sikerült kideritenem miért nem szereti ezt az egyenáramot . Labortápról táplálva tökéletesen megy bármit követek el vele ja és természetesen telepről is viszont ha bármi más kis tápot teszek rá akkor össze -vissza jön be a bejelentkezéskor mindent csinál csak nem müködik !
Az mit jelent , hogy önálló tápról.Tehát mondjuk egy dugasz tápról ?
Pl -ul de stabilizálva a feszültséget 9Volt -ra
A hozzászólás módosítva: Aug 5, 2014
Na az enyém pont egy dugasz tápról megy , hogy ne keljen mindig elemezni stb .
Az enyémben egy 7809 van, és ez szolgáltatja a teszternek a tápfeszültséget , ami ugyebár utána +5v lesz a teszter kapcsolásában.
Melyik stab amit eleve a kis cucc panelján találok , ott semmi kondit nem is látok mondjuk én kapásból tettem a panelra egy 100n
Az általam kisérletezett kis táp - nál próbáltam több féle stab kockával és az nem gerjed egyik sem viszont a 7805 -őt nem néztem ? Amennyiben gerjed a 7805 -öt akkor okozhat ilyen jellegű gondot ? Telepről , labortápról ok ! A hozzászólás módosítva: Aug 5, 2014
Melyik verziót építetted meg ?
Elvileg nem kellene gerjednie , de elképzelhető.Illetve esetleg forrasztásból származó elegyek stb . csinálhatnak ilyet. Nálam a dugasztáp 7809 után egy 1000uf/10v elektrolit kondenzátor van , ha így könnyebb. A hozzászólás módosítva: Aug 5, 2014
Szia!
Az enyém egy stabilizálatlan 9V DC-t szolgáltató dugasztápról megy (nem kapcsolóüzemű táp),természetesen bent ott van a 7805,ki-bemeneten 100nF kondenzátorok és mindkét oldalon 100-100µF kondik is.Tegyél 100nF kondit az IC + - lábára közvetlen,nekem is van ott is,sőt egy 47µF kondi is a közelben.
Köszöntem a válaszokat holnap megint neki futok és megirom a fejleményeket !
Mindent próbáltam semmi nem hozott eredményt kivétel a telep illetve a labortáp .
A stab ic -ék nem gerjednek stabil a feszültség és a jelenség nem változik , na ez szó szerint nem érthető jelenség , ha erre tud valaki értelmes magyarázatot adni az jól jönne ? A hozzászólás módosítva: Aug 6, 2014
Szia! Én szétszedném azt a dugasztápot, és kimérném a diódákat.
Hát ez tényleg megfoghatalan, tippem sincs. Én két verziót építettem (eredeti Atmega8, Morgo féle Atmega 328). Az első, próbanyákon összerakva dugasztápról tökéletes volt. Annyira, hogy nem is bántottam, bedobozoltam és elajándékoztam. A második saját tervezésű nyák, de annál sem észleltem hasonló jelenséget (bár itt a vége li-ion akksipack lett). Ami viszont tapasztalat és korábban itt rá is kérdeztem: Tönkretettem egy Atmelt és a második felprogramozása után ugyanazon a nyákon induláskor kapacitást érzékelt. Kicseréltem egy harmadik Atmelre és láss csodát a hiba eltűnt. Nem épp tudományos magyarázat, de próbáld meg egy másik procival.
Idézet: „A stab ic -ék nem gerjednek stabil a feszültség” Ha ezt szkóppal nézte, akkor nincs értelme, egyébként meg a mondatnak nem volt "súlya" !Szkóppal látni kell a cselt, egy dugasztáp ilyen szempontból ugyanaz, mint a labortáp ( itt még véletlen földelés sem lehet! ) !
Igazad van, de ha valóban stabil és gerjedésmentes a táp akkor működni kéne a teszternek.
Persze, de ha nem stabil a fesz, akkor ez nagyon látszik egy szkóppal
Kérdeztem , hogy melyik verziót építetted meg , illetve van e valami saját építés az áramkörben.
Én gyanítom , hogy valami a megépített teszterrel van , és nem a tápok a hibásak.Rajzot képet nyák rajzot stb tegyél fel mit hogyan követtél el és meg lesz hamar hol a bibi .
Az elem csati helyére kötöd a táp vezetékeit is?
|
Bejelentkezés
Hirdetés |







!




