Fórum témák

» Több friss téma
Fórum » Szúnyogriasztó készítése
Lapozás: OK   47 / 53
(#) _BiG_ válasza Hp41C hozzászólására (») Aug 12, 2014 / 1
 
Pali Szerbiában lakik, ha a németek szállítanak oda, akkor örvendhet.
Ha nem, akkor más forrást kell keresnie.
(#) csanyipal válasza csanyipal hozzászólására (») Aug 12, 2014 /
 
Hm, akkor úgy veszem, hogy válaszotok az R1-es ellenállással kapcsolatban: igen, megfelel a teljesítménye.
(#) _BiG_ válasza csanyipal hozzászólására (») Aug 12, 2014 / 1
 
Ja, igen, megfelel a teljesítménye bőven, az csak a frekvencia meghatározásában játszik szerepet.
(#) csanyipal válasza _BiG_ hozzászólására (») Aug 12, 2014 /
 
A Condrad-tól be tudják nekem szerezni az itteni boltban.
(#) _BiG_ válasza csanyipal hozzászólására (») Aug 12, 2014 / 1
 
Akkor meg sínen vagy
(#) szitko válasza csanyipal hozzászólására (») Aug 12, 2014 /
 
Mielőtt a Conrad-os piezot megveszed, olvass vissza jó pár oldalt!!!
(#) csanyipal válasza szitko hozzászólására (») Aug 12, 2014 /
 
Végigolvastam már az egészet nemrég. Vita volt arról, hogy akkor jó-e a Conrados piezo csipogó, vagy nem.. nem emlékszem.. ezért olvassak vissza? Légy szíves, add meg a linket, honnan olvassak vissza? Jó pár oldalt már nincs kedvem visszalapozni.
(#) szitko válasza csanyipal hozzászólására (») Aug 12, 2014 /
 
Sokaknál, köztük nálam is, nem működik a Conrad-os piezo. Maga a kapcsolás/ok működnek, de a hatásuk csak annyi, hogy merítik az elemet, a szúnyogok meg vigyorogva csípnek. Igaz sokaknak a másik piezoval sem működik egyik kapcsolás sem...
De időtöltésnek jó az építés.
(#) csanyipal válasza szitko hozzászólására (») Aug 12, 2014 /
 
Köszönöm. Na, ha már egyik féle sem biztos, akkor itt van egy harmadik: Bővebben: Link
Vagyis, a Motorola 3.25 inch piezo.
Van ilyen a környéken?
(#) Hp41C válasza Hp41C hozzászólására (») Aug 12, 2014 /
 
Tavaly egyik fórumtársunk csoportosan szerzett be onnan. Ha elég sokan lennének a megrendelők, újra szervezhető egy beszerzés.
(#) david10 hozzászólása Aug 12, 2014 /
 
Sziasztok,lehet szunyogriasztot kesziteni a fiok aljan levo alkatreszekbol?(Vonalas telefon kagylojanak a hangszoroja)?
A valaszt elore is koszonom!
(#) proli007 válasza david10 hozzászólására (») Aug 12, 2014 /
 
Hello! Lehet! Ha a szúnyog fejére ejted, akkor hatásos is lesz.. (Telefon átvitele kb. 3kHz..)
(#) david10 válasza proli007 hozzászólására (») Aug 12, 2014 /
 
Koszi a szakmai valaszt,de azt hallottam,hogy lehet abbol is.
(#) Bakman válasza david10 hozzászólására (») Aug 12, 2014 /
 
Akkor miért kérdezed?
A hozzászólás módosítva: Aug 12, 2014
(#) david10 válasza Bakman hozzászólására (») Aug 12, 2014 /
 
Azert,mert nem kaptam kapcsolast.
(#) Bakman válasza david10 hozzászólására (») Aug 12, 2014 /
 
Ebben a topikban van pár, mikrovezérlős is. Lapozgass, hátha találsz kedvedre valót. Vannak, akik esküdöznek rá, nekem egyik sem működött, pedig több típusú hangsugárzót is próbáltam.
(#) _BiG_ válasza david10 hozzászólására (») Aug 12, 2014 /
 
Lehetni lehet, de az a hallgató csak akkor jó, ha piezós - modernebb készülékekben van ilyen.
De szerintem az is gyenge lesz ehhez.
(#) david10 válasza _BiG_ hozzászólására (») Aug 12, 2014 /
 
Nekem vannak vadonat uj RDS-es telefonjaim:
Ezekbe lehet,hogy volna: Bővebben: Link
Biztos,hogy van piezo-s hangszorom...
Arduino-val meglehet csinalni?
A hozzászólás módosítva: Aug 12, 2014
(#) Bakman válasza david10 hozzászólására (») Aug 12, 2014 /
 
Kb. a legbutább mikrokontroller is elég hozzá, ha van benne PWM.
(#) _BiG_ válasza david10 hozzászólására (») Aug 12, 2014 /
 
Legbiztosabb, ha ohm-mérővel rámérsz a kiszerelt hangszóróra. Először kis érték lesz, majd gyorsan nő a mutatott ellenállásérték, ahogy töltődik a kondenzátornak is felfogható piezo.
Ha nem ilyen, akkor dinamikus és az ide gyengusz.
De ha piezo is, nem biztos, hogy elég dinamikával és sávszélességgel bír. Ezeket nem ehhez tervezték, hanem emberi fülhöz, emberi hanghoz.

Arduino? Biztos, de hogy ehhez minek egy ekkora tudású ketyere?
(#) david10 válasza _BiG_ hozzászólására (») Aug 12, 2014 /
 
Az Arduino-ot szeretem hasznalni,mert konnyu a programzasa.
Ha kell,akkor PIC-et is tudok programozniosszesen 4 PIC programzom van,es valamelyikkel csak feltudom programozni....
(#) csanyipal válasza _BiG_ hozzászólására (») Aug 13, 2014 /
 
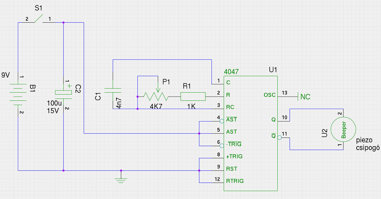
Kiszámolható-e a kapcsolási rajz alapján, hogy mekkora értékek között változtatható a C1, R1, P1 elemekkel a hangfrekvencia?
(#) _BiG_ válasza csanyipal hozzászólására (») Aug 13, 2014 / 1
 
Kapcsrajz alapján nem. De az alkatrészértékekkel igen.
De az IC adatlapja tartalmazza a méretezési információkat is. Mellékelem.
Neked a két Q kimenetre vonatkoztatva t = 4,40 * R * C (R: ohm; C: Farad, t: mp). Ez a periódusidő.
A frekvencia meg 1/t (Hz).

Az adatlap szerint a kapcsrajzod nem is jó! Az első oldalon (második bekezdés) azt írja, hogy a C-tagot a C-láb és az RC láb (RC-common) közé, az R-tagot az R-láb és az RC közé kell tenni.
De mellékelem a kiemelt idézetet. Az "In all modes..." kezdetű mondat.
Nem tudom, ki csinálta a rajzodat, működött-e neki úgy... Az adatlap alapján nem.
(#) csanyipal válasza _BiG_ hozzászólására (») Aug 13, 2014 /
 
A képlet szerint t = 4,40 * 5700 Ohm * 0,0000000047 Farad = 0.000117876 mp
aminek reciprok-értéke = 8483,49 Hz. Ez messze van az ultrahang frekvenciájától.
Rosszul számoltam?

A kapcsolási rajzot módosítottam. Jó így?
(#) proli007 válasza david10 hozzászólására (») Aug 13, 2014 /
 
Hogy mit hallottál, azzal nem szállnék vitába. Minden estre a "vonalas telefon kagylója" elég tág fogalom lehet. Mert ki tudja miben mi van.
De egyszerű paraszti logikát követve, minden esetre az elég hihetetlen, hogy egy átviteli lánc elemeként, ahol a felső határfrekvencia valahol 3kHz környékén van, olyan hangszórót (hallgatót) tegyenek be, ami ennek a frekvenciának minimum a tízszeresén is működésképes. Ha csak nem a denevérek - delfinek vezetékes telefonjáról beszélünk..
(#) _BiG_ válasza csanyipal hozzászólására (») Aug 13, 2014 /
 
Nem számoltál rosszul. Csökkenteni kéne a kapacitást, akkora értékre, hogy a max ellenállás mellett is 20 kHz fölött legyen a frekvencia.

A kapcsolási rajz így már jónak tűnik. Itt egy másik minta: Bővebben: Link
Az előző, hibás megoldás honnan volt?
A hozzászólás módosítva: Aug 13, 2014
(#) csanyipal válasza _BiG_ hozzászólására (») Aug 13, 2014 /
 
(#) _BiG_ válasza csanyipal hozzászólására (») Aug 13, 2014 /
 
A forrásodban jó a rajz, akkor a te rajzod hogy lett hibás?
(#) csanyipal válasza csanyipal hozzászólására (») Aug 13, 2014 /
 
Közben rájöttem, hogy az első kapcsolási rajzom szinte jó volt, csak kimaradt belőle egyetlen vezeték ( szóval, mégsem volt jó ).

Most meg számolgatok, és rájöttem, hogy nem a kapacitást kell itt változtatnom, hanem a P1 potmétert kell "csavargatnom".

Pl.: a következő értékeket kapom:
P1 = 2000 Ohm, Frekv. = 16118.63 Hz
P1 = 1500 Ohm, Frekv. = 19342.359 Hz
P1 = 1200 Ohm, Frekv. = 21979.95 Hz
P1 = 1100 Ohm, Frekv. = 23026.618 Hz
P1 = 1000 Ohm, Frekv. = 24177.9497 Hz
P1 = 800 Ohm, Frekv. = 26864.388 Hz
P1 = 600 Ohm, Frekv. = 30222.437 Hz
P1 = 300 Ohm, Frekv. = 37196.8457 Hz
P1 = 0 Ohm, Frekv. = 48355.899 Hz

Jól gondolom-e?
(#) david10 válasza proli007 hozzászólására (») Aug 13, 2014 /
 
Ha megepittem az elotted levo hozzaszolas kapcsolasi rajzat,azzal ertekkel,amit most szamolnak,akkor azon tudok kiserletezni,hogy melyik hangszoroval mukodik jol?
A hozzászólás módosítva: Aug 13, 2014
Következő: »»   47 / 53
Bejelentkezés

Belépés

Hirdetés
XDT.hu
Az oldalon sütiket használunk a helyes működéshez. Bővebb információt az adatvédelmi szabályzatban olvashatsz. Megértettem