Fórum témák
» Több friss téma |
Fórum » Hiraga erősitő
Témaindító: pcmaster90, idő: Máj 27, 2013
Témakörök:
Hello
Utana neztem a WIMA kondiaidnak, hu az nem volt olcso! Valami hasonlot vettem en is par eve de az Epcos MKP 12db-t, az csoves tapba szeretnem majd a GM70-hez. Ha enyire megengedheted ajanlom a figyelmedbe a Slit-Foil kondit Egy parat ha jol emlekszem kozvetlen a hid utan vagy a panel ele. Az igazsag hogy elfelejtettem hogy a jobb minosegu kondit a gyengeb minoseguek ele vagy utan kell hasznalni... Tesztelni kell, gondolom a feher Wima-kat tesztelted hol ad leg job eredmenyt Guided Current 4TTN (T-Network) - the world's Best Audio Electrolytic Capacitor Bővebben: Link Es ha megoszthatnam a tapasztalatom a Hiragaval nekem a hidegelo elko semilyen tipus nem valt be a Rifa 0.1uf papir kondihoz kepest Probaltam Silmic. Cerafine es mas audio kondikat egyut folia folia kondiva es kulon is. A Rifa egyedul mint hidegelo magasan jobb hangot produkalt. Bővebben: Link Termeszetesen probalkoztam mas audiora gyartott folia kondival es semi nem valt be ugy mint az a papiros Rifa. A slit-Foil-ra azt mondjak szuper kondi a tappba. Ha van ra keret kiprobalhatod, termeszetesen neem olcso! En nem probalta azt csak Super Trough-t Bővebben: Link Ha a bemeneten az a Wima (piros) MKP tipus en azt is kicserelnem mas Wima MKS vagy mas tipusra de legjobb lenne oda a BG (Black Gate) NP a piros 4,7 vagy 10uf meg alacsony 16V is jo. Nem tolja el a hangot magas vagy mely iranyba mint a folia kondik es ad egy kis lagy melegseget a hangba,( jo ertelemben) de azzal egyutt is szamomra az a legjobb kondi a bemenetre. Tudom draga de azt garantan hogy jo befektetes. Csak a velemenyem es tapasztalataimat probaltam megosztani! Udv Gabor Használd a link gombot! -moderátor- A hozzászólás módosítva: Aug 7, 2014
Igazából az érdekelt volna, hogy abban az időben milyen FET-et használt a Sony egy D-classba. De az a baj, hogy a többi FET-nek sincs részletes adatlapja. Vagyis, voltak akkor is paraméterek, de ezeket nem mind közölték. Gondolom, kimértek valamit, ez jó lesz, betették és kész. Ettől még lehet hogy jó, de jó lenne látni mostani adatlapnak megfelő értékeket. Ami szerintem nincs ezekről a tranyókról.
A típusszám alatti betűk a gyártású kódok (KD, KE, KF, stb.), a számok a lezáró feszültség értékét jelentik (pinch off).Ezeket a V-FET - ket a gyártás után mérték és válogatták. De ha rábukkanok még több infóra akkor leírom ide. Másik fórumon is utána érdeklődtem ott még várom a válaszokat.
Üdv!Igazából ilyen dolgokba nem szoktam bele menni hogy tesztelem a kondikat mert vannak mások akik rá érnek ilyesmikkel foglalkozni
Ezért én elolvasom a tapasztalatokat és úgy szoktam alkalmazni.Majd utána nézek amiket linkeltél ha te kipróbáltad és tetszett akkor bisztos van értelme.Az a piros Wima kondi nem MKP Hanem MKS és nem a jelutban van csak a képen úgy látszik. A jelútban nincs kondenzátor.Felrakom a képet ott bekarikáztam azt a kondit.
OK most mar lattom hogy az a Wima nem a bemeneten van, A Wima MKP-t utalom a jel utjaban anyira rosz oda.
Sokan hasznalnak kondit vagy elkot a bemeneten szuresnek de hang szinezesnek es tobb mely hang elerese miatt is. PL ha olyan CD jatszot, DAC-ot stb. kotsz a gep ele aminek a kimeneten egy par mV van azt az erosito felerositi. A Black Gate kondit alanlotam a bemenetre, utanna neztem az E-bayen hat iszonyu draga lett. En 2 eve a 10µF 50V $10db ertekesitetem. Ma az ara 10X let sajnos. Butasagot csinaltam azzal hogy eladtam! Azert remelem a Feher WIMA kondikat kiprobaltad hogy hol ad jobb hangzast a kondi bank elott vagy kozvetlen a panel elott. Mert nem mindegy es ha mar anyi penzt koltote rajuk egy tesztet megerne. Elokerestem a regi Hiraga panelomat amit teszteltem es az ujat amit csak terveztem hogy tesztelek amig meg nem lattam a te V-Fet-sed , azert lehet hogy meg is tesztelem ha mar anyit dolgoztam vele es koltotem az alkatreszekre. Az uj panelba be lehet forrasztani a tranyokat kozvetlen es nemi modositas van a bemeneten, mig a regiben be kelett huzaloznom. Regen teszteltem az eredeti panelt is amit a Hiraga oldalon lekozoltek, nem igaz tetszett. Azt hiszem megrendelem a V-Fet-et amig meg van. A nyakokat hamarosan legyartom aztan lehet probalkozni. Ha a Hiraga nem tetszene akkor meg mindig ott az a Sankenes IC-vel vagy a Pass First Watt-ban is a V Fet-et. Tehat nem lesz foloslegesen kidobott penz. Bar az utolso Hiragam amit teszteltem kozel volt hogy megtartom azert is szantam ra magma egy ujabb probalkozasra. Par kepet felrakok a poros panelokrol. A rajzon bejeloltem hova erdemes azt a Rifa-t kiprobalni. Nekem az elkok nekul sokkal job volt. Udv
Üdv! Tehát azt javaslod hogy amik most benne vannak kondik a Zénerekkel párhuzamosan vegyem ki és tegyem be a RIFA-t? És ez neked mennyire hallható változást hozott? A WIMA MKP kondikat ugye még nem teszteltem de kipróbálom amit írtál te esetleg ilyen teszteked végesztél-e kondikkal és ha igen akkor ez esetben is mekkora minősígi változást tapasztaltál? Igen érdemes lesz összehasonlítani a régebben megépített Hiragádat majd ezzel a V-fet verzióval, szerintem nem fogsz csalódni
a Sanken IC-s erősítőt már én is nagyon érdeklődéssel várom hogy elkészüljek a deszka modellel. Met mint az elöbbiekben írtam hogy nagyon tetszett a hangja főleg azért lepődtem meg ennyire mert egy IC képezi a végfokot. És hát Ilyen körökben nem egy elfogadott dolognak számít hangminőségben. És szerintem a fetekre ne sajnáld a pénzt ha teheted vegyél többet mert a Hiragában tuti meg fogod hagyni őket .
Üdv! Ezeket találtam tunerman küldte. Bővebben: Link
Bővebben: Link Bővebben: LinkBővebben: Link De gondolom ez neked nem elég
Köszönöm.
Hát, nem sok adat van róluk. De abban az időben még a FET gyártás is gyerekcipőben járt, még az sem volt egységesítve, hogy mit tartalmazzon egy adatlap. Ez pedig egy nagyon kis szériás gyártás volt. Maradunk az új tranyóknál, legalábbis ami a D osztályt illeti.
It van meg egy nagyon jo megoldas megoldas a hiraga minoseg feljavitasahoz
A Kubota stabil tapot az elejere Nem tudom hogy az angolal hogy allsz.Ha megerted ahozaszolast akkor biztosan erdekelne a dolog. Bővebben: Link Neki van kulon panel vagy kit isami a mi esetunkbe a legmegfelelobb lenne. Bővebben: Link Bővebben: Link Mit gondosz rolla. UdvGabor A hozzászólás módosítva: Aug 18, 2014
Üdv! Biztos meg lehet építeni a stabilizátort valamilyenre diszkrét elemekből is, de van erre jól bevált integrált áramkör. Épp Hiragához rajzoltam egyet a múltkor.
Igen, én is ezt a 723-as megfejelt stabilizátort fogom beletenni. Már a multkor is tetszett, köszönöm a megosztást.
Amúgy tényleg jó ötlet a kisjelű részhez valami jó minőségű és alacsony zajú stabilizátort tenni a zénerek helyett. A Linear-nak vannak egész jó kis áramkörei... Mi a véleményetek a VFET hidalásáról és ezzel együtt a nyugalmi áram csökkentéséről? Nem teljesítményre megyek, bőven elég lenne a "sima" is, de ahány hidalt véget hallottam eddig, azoknak a hangja mind sokkal jobban tetszett. Nem tudom mi lehet a fizikai magyarázat. Jelemelkedés? Fogalmam sincs. Próbálta már valaki?
Nem tudom miert neha mukodik ha be linkelek egy oldalt de legtobbszor sajnos nem.
Talan a belinkelt oldal cime tulhoszu Ha tudsz segiteni legyszi, mar a moderator figyelmeztett hogy hasznaljam a linkelest. Mikor belinkelem az oldalt veszem az oldal cimet ahogy az nekem a browser-ben van es azt likelem be de ugy talalom ha tul hoszo az a cim vagy valami mas okk miatt 70% a belikeles nem mukodik. Udv A hozzászólás módosítva: Aug 18, 2014
Nem is tudom hogyan kezdjem mert rengeteg pro es kontra van ebben az ugyben
Sokak szerin a stabilizalt tap foleg A osztalyu gepeknel nagyon lerontja a dinamikat es a mely hangokat. Ezert nagyon sokkan nem szeretik es nem is hasznaljak. A legutobbi Hiragamban a Rod Elliot oldalarol vettem a Capacitance Multiplier kapcsolast es azt hasznaltam. Nem teljesen ugyan az mint a hagyomanyos stabil tap de hasonlo elv. Igaz az eredetihez kepest mas alkatreszeket hasznaltam sokkal nagyobb kondikat , es az volt a tapasztalttom nagyon nem mindegy a felvezetok (tranyok) minosege amit alkalmaztam. Oszesegeben az volt edig a legjobb megoldas a Hiraga probalkozasaimnal. Az altalam emlittet Kubota stabilizator alacsony zaju csak a Hiraga elejen van hasznalva es azt irjak hogy egyertelmu minosegi javulast adott a Hiraganak. A Jim s Audio altal Ebayen ertekesitet a panel a Hiragahoz tartalmaza a Kubota regulatort. Nos en nem azt mondom hogy vegyuk meg az O paneljat, lehet kulon Kubota panelt is venni a stabil taphoz az elejere. Talan azt lenne erdemes kiprobalni nem csak a Hiraganal es esetleg mas erositoknel is. Semi anyagi erdek nem fuzz az altalam emlitett gyerekhez! Van egy masik verzio is az Ebayen ami nem Hex FEt-et hasznal hanem az eredeti Kubota kapcsolasban alkalmazott Hitachi Lateralalis Fet-et hasznalja. Bővebben: Link Minden ester en kiprobalom a kozel jovoben de ha valakinek van jo tapasztalata (tesztelt es bevalt kapcsolasa ) a stabilizalt taprol az egesz gephez erdekelne az is. Udv Idézet: „de ahány hidalt véget hallottam eddig, azoknak a hangja mind sokkal jobban tetszett.” Látod, ráéreztél a lényegre. Tranzisztoros nagyjelű erősítőnél az A osztály több okból nem annyira nyerő. Talán egyetlen előnye, hogy a hövezérléses (tranziens) torzítások alig vannak, de ennek az ára a magas nyugalmi áram. A hidalt erősítő tulajdonképpen egy ellenfázisos A osztályú erősítő, (nem ellenütemű, bár annak is szokták mondani) így az A osztályra nagy kivezérlés esetén jellemző nemlineáris torzítások jelentősen mérséklődnek. Úgyhogy a hidalással kaptunk egy alacsony tranziens, és nemlineáris torzítású erősítőt. A hozzászólás módosítva: Aug 18, 2014
Üdv!
Egy megbízható hídaló előtétet szívesen látnék...Ha volna róla séma.
Üdv!Olvastam a Kubota regulator előnyeit a hiraga linkeden érdekelne a dolog csak nem találok a hiragára olyan kapcsolási rajzot amin be vannak írva az alkatrészek adatai a regulátornál mert jobb szeretném a végfokra rá tervezni a stabot és nem külön panelen.
En eloszor tesztelnem kulon panelrol hogy haljam menyire vallik be csak aztan modositanam az eredeti Hiraga panelt.
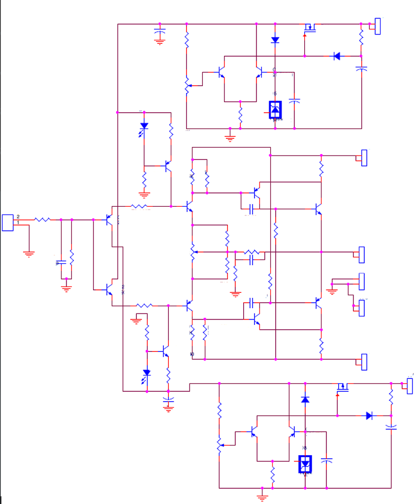
DE ha nagyon akkarod a csatolt rajzok segitsegevel konyen megoldhato. A panelrol a tap resz nem kell azt pirosal bejeloltem. A nyakrajzon ott vannak az alkatresz ertekek. Az eredeti kapcsolas rajz is itt van, par alkatreszet kihelyetesitetek mert nehezen beszerezheto Pl a 2SA872 & 2SC1775-OT kihelyetesitete 2SA970 & 2SC2240 Toshiba parosal. A Hitachi mosfet ami szinten nehez beszerezni ki let helyetesitve IRF tipual. Bar a Hitachi job minoseg, mi teszteltuk egy eloerositobe. Mondjuk itt regulatornak hasznaljak. Az elozo uzenemnel lathatod hogy hogy van a keto oszeparositva. Ezekrol a kepekrol mit csatolok az alkatreszek leolvashatoak. Remelem ez segit. Udv
Befejeztem a tipródást és egy elgyengült pillanatomban rányomtam a vétel gombra. Én is megrendeltem a VFET-eket. Mivel hidalni fogom, 4 párat rendeltem. Ha ezt az asszony megtudja...
![]() Amúgy Nelson Pass felvásárolt egy raklapnyit ezekből a fetekből és ezt készítette a Sony VFET 40. évfordulójára
reloop kolléga által módosított hidalás
Így fogom én is megoldani, nem akarok a bemenetre semmiféle aktív eszközt tenni. Egy műverősítős fázisfordító szerintem megölné az egészet. Amúgy ez a visszacsatolás "visszacsatolása" elég elterjedt módszer hidazásra.
Csak nagyon figyelj oda a tap feszultsegre ne legyen tul magas vagy a maximum.
Hidban nem hasznalhatsz ugyan olyan magas feszultsegu tapot mind normal kapcsolasnal. A masik nagyon fontos csak 8 Ohmos hangfat hasznalhat mert mar azt is 4 Ohmosnak erzekeli a hidba kottot erosito. Tudom vannak erositok ami kepes 2Ohmost (ha a hangfalad eredetileg 4 Ohmos) is hajtani de a Hiraga az nem az. Ezekre figyelni kell ill. szamolni kell mar az epitkezes elott. Nekem is van egy Pass Aleph X erositom es nem lehet 4Ohmos hangfalat rakotni.... Udv Gabor
A hiragánál a végfokok nem A osztályba üzemelnek?
Elvileg akkor nem folyhat így sem úgysem több áram akkor miért számítana hány ohmos a hangfal?
Szia! A ±35V-os változatnál 8 ohm-os terheléshez 2A nyugalmi áramra lenne szükség A osztályú működés esetén. Fehér ember nem fűteni el 140W csatornánként
Üdv!Jól tetted hogy meg vetted őket, nem fogod megbánni.
Végre valaki kicsit kutakodott, az én linkem nem sok mindenkinek keltette fel az érdeklődését. Bővebben: Link
Hali, hát remélem tényleg jó lesz, mert egy fejlődő ország éves GDP-jét vertem el rá.
Ennél a projektemnél tényleg nem lesz kompromisszum a minőséget illetőleg. No ezzel nem azt akartam mondani, hogy kifogyhatatlan anyagiakkal rendelkezem, hanem azt, hogy ez az építés megint elnyúlik egy jó ideig... ![]() Amúgy ettől a sráctól vette Pass is azt a platónyi VFET-et... Arra lennék kíváncsi, hogy mennyivel vigyem lejjebb a 35V-os tápfeszt és a nyugalmi áramot. 21V-on 1A-el már ment a deszkamodellem, igaz, az 2SA/2SC párral ketyegett. Nem tudom megengedni a csatornánkénti 2A-t 35V-on, mert az egyszerűen fizikailag lehetetlenség. Így is aktív hűtésem lesz ezzel az "alagúttal".
Üdv!Mivel hidalni akarod tökéletes lesz a +/-21V 2A is mert hát a teljesítményed így is több lesz mint a sima végfokkal de hát ez esetben nem a teljesítmény lesz a lényeges hanem a hang
Ami a hűtést illeti én már gondolkoztam vízhűtésen is. Mert megérné, én a számítógépemet is vízzel hűtöm. A radiátor passzívban megy, egy 10kW os klíma kültériből lett kiszerelve nagy a felület meg a víz is van vagy 2liter. nyáron maximálisan terhelve a vízhőmérsékletem 39-42 fok körül mozog télen meg 30 fok. És csendesen teszi a dolgát.
Nekem is folyadékhűtéses az asztali gépem, de azon van egy csendes ventillátor is. Itt nyáron borzasztó meleg van, de bírja szépen. Gyári Antec kühler...
Javítsatok ki, ha tévednék, de ez a Hiraga addig működik A osztályban, míg el nem fogy a nyugalmi árama, azaz legalább akkora, vagy nagyobb áram folyik a kimenetre, mint a nyugalmi. Onnantól kezdve B osztályba lép. Hidalás esetén be kellene lőnöm egy maximális kimenő teljesítményt, pontosabban az ahhoz tartozó áramot és ennek felére kellene beállítanom a cstornákat egyenkét. Jól gondolom? A tápfeszt nagyon levenni nem tudom, mert a 4x 24V AC toroidom adott, ebből 34V DC jön ki pufferelve, reloop féle 723-as stabilizátorral is megszűröm és nem szeretnék túl sok feszültséget ejteni a stabilizátor áteresztő darlingtonján. Egyszerűen nem tudnám már onnan is elvinni azt a plusz 30-40W hőt. Helyette inkább a nyugalmi áramot vinném lejjebb, de úgy, hogy még maradjak A osztályban. Másfelől viszont azt olvasom, hogy minél nagyobb nyugalmi a nyugalmi áram, annál szebb a hangja. Kicsit tanácstalan vagyok és úgy látom, hogy hosszú kísérletezgetés előtt állok.
Üdv!Igen az elgondolásod nem csal így célszerű a nyugalmikat beállítani.És ahogy esik az áramod úgy vált át B osztályban ez a nyugalmitól függ hogy mikor. Ha teljes A osztályt akarnál lehallgatni akkor 8 Ohmos hangszórók esetén mivel hidalsz nem szabad 8 Ohm alá menned ez esetben a nyugalmi áramod +/- 30V esetén 3.75A 225W disszipáció és ez 2x oldalanként hatalmas hőtermeléssel jár és ilyen áramoknál már az a stab is megizzad még ha 5V esik is rajta.Neked Teljes A osztály esetén az ideális Ohm szám 16 lenne. ott a Nyugalmi 1.775 A +/-30V esetén. Ezt az áram dolgot először teszteld füllel sima végfok esetén mert ott még azért van valamennyi tartalék hűtésed és utána válassz mit szeretnél.De szerintem a hidalásos megoldás sokkal többet fog neked hozni mintha az áramot növelnéd.Azt javaslom hogy ha a hűtésed bírja hagyd meg az 1.5A nyugalmit és így hidald +/-30V esetén.
A hozzászólás módosítva: Aug 31, 2014
Ha az megnyugtat énis úgy tapasztaltam, hogy minél nagyobb árammal hajtom szebben szólt viszont +- 30 volt felett nekem már elkezdett felkeményedni a hangja amit még nem tudok miért van
|
Bejelentkezés
Hirdetés |





Ezért én elolvasom a tapasztalatokat és úgy szoktam alkalmazni.Majd utána nézek amiket linkeltél ha te kipróbáltad és tetszett akkor bisztos van értelme.





a Sanken IC-s erősítőt már én is nagyon érdeklődéssel várom hogy elkészüljek a deszka modellel. Met mint az elöbbiekben írtam hogy nagyon tetszett a hangja főleg azért lepődtem meg ennyire mert egy IC képezi a végfokot. És hát Ilyen körökben nem egy elfogadott dolognak számít hangminőségben. És szerintem a fetekre ne sajnáld a pénzt ha teheted vegyél többet mert a Hiragában tuti meg fogod hagyni őket
. 





