Fórum témák
» Több friss téma |
Fórum » Csöves erősítő készítése
Ne feledd betartani a fórum viselkedési szabályait, és a topik megmaradásának feltételeit. [link]
A téma átmenetileg fagyasztva lett, hozzászólni nem tudsz!
Erre még egy 10W-os erősítő is elég..
A hozzászólás módosítva: Aug 26, 2014
Ahogy a szomszéd befejezi a fűnyírást megyek is kipróbálom
Van egy 1kW-os D osztályú is nálam.. áramszünet alatt inverternek jó lesz
Sajnos nem jött be :/ erősítőn leold a védelem. és egy 0,1 ohmos tekercs bekötésénél is 6A folyik kb 50hz mellett
Üdv. Olyan problémám volna hogy egy csöves áramkört inverterrel láttam el,viszont folyamatosan belehallani az inverter freqvenciáját a hangba. Próbáltam szűrni nem sok eredménnyel. Valakinek volna ötlete mi ilyenkor a teendő?
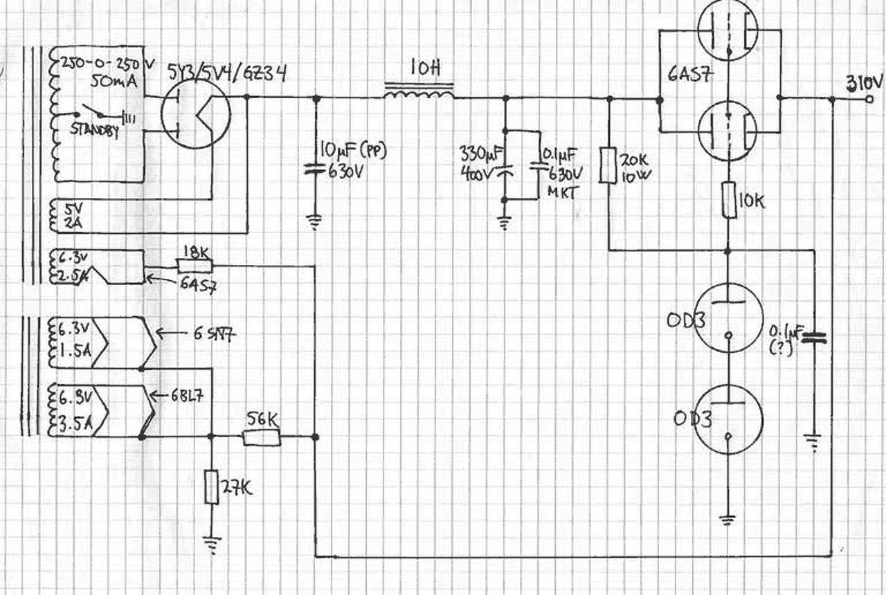
Egy rajzot megosztasz róla?
Az erősítő,illetve az inverter rajza. Az inverterben BD139-esek vannak,így bírja a 12V-ot és az áramerősséget is. Az anódfeszültség pontos stabilizálására 2db 85V-os zénercső szolgál sorbakötve.
A fűtést az inverter tápjáról kapja?
Igen az egész rendszer egy 12V-os 2A-es tápegységről működik.
Nem tartozik szorosan a tárgyhoz - miért használsz invertert?
Nem mintha nem álna rendelkezésre anódfeszültség-transzformátor,csak kicsit mobilnak szánom az ezközt. Szeretném ezt stereoban felépíteni,dobozolni és a géphez használni. Még annyit hogy köszönettel tartozok itt a témában minden korábbi segítségért,sikerült egy PCL86-os SE erősítőt összeraknom,mai napig élvezem a hangját.
A hozzászólás módosítva: Aug 26, 2014
Amikor nagyértékű elkóval próbáltad szűrni azt hová tetted, hogy megváltozott az inverter freki?
Próbáltad a katódot egy ~100 nF körüli kondival hidegíteni? (a 150µF-os kondi mellé) Hálózati 50Hz, vagy inverter frekvencia az a "brumm"? Esetleg egy autó akkumulátorról próbáltad már?
Az inverter egyenirányítója után raktam be a kondenzátort de akkor hangosan sípolni kezdett,és 10-20V-ot esett az anódfeszültség. Akkumulátorról is ez a helyzet. Inverter hangja van amikor az inverteren egy picit változik a freqvencia,azt azonnal meghallani a hangszórón is.
Lehet, keveset bír az inverter? Ha az elkót sem bírta el, akkor gyanúsnak találom a tápellátását az egész kapcsolásnak. Vagyis ha csak annyira bírta feltölteni az elkót, akkor növeld meg a szekunder feszültséget, hogy legyen tartalékod a szűréshez. Ha nincs meg a megfelelő tápfesz, akkor a munkapont nem a számított optimumon van.
Esetleg tudnál egy egyszerű inverter kapcsolást amivel ugyanúgy előállíthatom az anódfeszültséget,viszont stabil freqvencián ketyeg? Mert ennek leginkább a stabilitásával van baj.
Passzolok. Nézz szét a NET-en!
Rendben majd visszatérek.
Talán 555-össel és a két BD-vel meg tudom oldani,de már csak holnap.
Rendben! Sok sikert!
Építsd meg az itt taglalt 555-ös tápegységet. Én már többet is megcsináltam, és szépen működnek. Nem kell bele LDR, sem az alávilágítás fényerejét állító elektronika. Így rendkívül egyszerű lesz, és kijön párszáz Ft-ból.
Készülőben a GU50...
Még pár méricskélés, holnap hangpróba, s lehet dobozolni.
A 2. kép csak megfordult, vagy fejtetőn áll a cucc? Nem egészséges!
Beméréskor fejtetőn van, így férni hozzá a trimmerekhez.
De végső állapot nem ez lesz, addig meg kibírja.
Fejen áll, gondolom nem így lesz beépítve.. Talán..
![]() Valahogy mérni kell rajt, ha nincsenek mérőpontok tervezve a nyákra, akkor csak így megy a dolog. ![]() Szili, jó lesz ez, kíváncsian várjuk a dobozolt művet! Szerk: Mekkorák a kimenők? Nekem egy 6N13S PP-m van, de kicsik neki a 150W-os toroidk, vagy nem tudom. Erőteljesen mélyhiányos. A hozzászólás módosítva: Aug 28, 2014
Üdv Mindenkinek!
Van valakinek ötlete, hogy mennyire terhelhető ez a stabilizált tápegység?
Köszi. Akkor nekem pont megfelelő lesz!
Gondolom a csövek fűtése azért van az anódhoz kötve, hogy + feszültségre emelje azokat. Ugye? A hozzászólás módosítva: Aug 28, 2014
Ez tetszik, van pár ilyen csövem.
A közvetett fűtésű csöveknél a fűtés - katód feszültség általában elég korlátozott. Csak spec csöveknél szokott 200 V -nál nagyobb lenni.
|
Bejelentkezés
Hirdetés |


Van egy 1kW-os D osztályú is nálam.. áramszünet alatt inverternek jó lesz 










