Fórum témák
» Több friss téma |
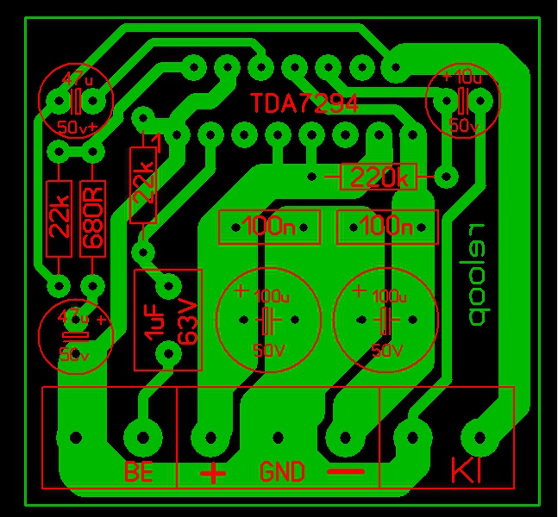
Sziasztok! Megépítettem egy 2x100-wattos erősítőt ez alapján Bővebben: Link
evvel nincs is semmi problémám, hanem a táppal van. Mert van itthoni egy sima transzformátorom kb. 150 watt, és a kimenő feszültsége 2x28-volt, amiből egyenirányítás és pufferezés után lesz 2x40-volt. Nem sok ez egy kicsit neki??? A hozzászólás módosítva: Jan 11, 2015
Szerintem feszegeti már a határokat, de 8 ohmmal ésszel hajtva, megfelelő hűtéssel nem lesz gond. Nekem egy sima mono kivitel megy 38,5V-ról már hónapok óta kifogástalanul.
Sziasztok! Segítséget szeretnék kérni.
1. Tápegység Olyan toroid trafóm van, aminek ezek a kimenetei vannak: 32V-0-32V (5A), 22V-0-22V (3A) és 15V-0-15V (1A). Nem tudom, hogy megfelelő lenne e a 32V-0-32V (5A) kivezetés? Egyenirányítva az kb. 46V, elviselné még a 7294? A mellékelt egyenirányító rajz megfelelő? 2. Előerősítő Abszolút el vagyok veszve, szeretnék kérni ötleteket, milyen előfokot építsek bele (Hangerő, Mély, Magas, Közép szabályzást szeretnék) 3. Végfok (TDA 7294) A mellékelt másik kapcsolási rajz megfelelően működhet? Illetve két ilyen végerősítőt szeretnék építeni, viszont azokat egymástól függetlenül működtetni (tehát nem hídban), akkor használhatok a kettőhöz egy tápegységet, illetve egy egyenirányítást? Előre köszönöm a válaszokat, a segítségeket! Szép napot! A hozzászólás módosítva: Jan 15, 2015
Helló Én is úgy mond "kezdő" vagyok a témában annyit tudok segíteni amennyi a tapasztalatom nekem +-41v al megy eddig gond nélkül én a következőt építettem meg:
leírás szerintem egész jól le van írva minden, ad ajánlatot előerősítőre is (bár én az előerőt nem építettem meg gyári technics-et használtam) az én trafóm +-41V 25A-t tud 18000µF os puffer van hozzá és 35A os graetz híd... szerintem ha nagyon hajtod simán felveszi akár az 5A többszörösét is... itt a gyári dokumentáció hozzá ebből is sok kérdésedre választ kapsz: tdadata A hozzászólás módosítva: Jan 25, 2015
Szia!
Egyik fórumtársunk alkotott egy táblázatot ebből tudsz számításokat végezni (a 32 V szerintem egy kicsit sok), illetve reloop kolléga tett közzé egy számítást. Ha nincs szükséged a közép szabályozásra Alkotó kolléga legutóbbi LM 1036 hangszín szabályozó tervét javasolnám (magam is azt építettem), hangfal védelemre is találsz többféle megoldást, mindkét részegységre a saját témájában keress rá, igényeid szerint válassz. Ne sajnáld az időt az alapos tervezésre, mert a későbbiekben kifizetődik. Néhány segédlet: A hozzászólás módosítva: Jan 15, 2015
Ez nagyon szép lett és szerintem a hangja is nagyon szép lehet így tovább
Üdv!
Szeretnék segítséget kérni a TDA7294 hűtőbordájához. Két féle rajzot készítettem ami szóba jöhet a hely szűke miatt. (ne nevessetek ki, nem vagyok DaVinci) Szóval. a V1-es rajzon az a verzió látható, ahol a ventilátor bele van építve a bordába, ki van vágva a helye. A V2-es rajzon pedig a borda végére vagy az elejére van szerelve attól függ melyik hatékonyabb), mely a készülék doboz hátlapjára lesz szerelve. A kérdésem pedig az lenne, hogy melyik verzió hatékonyabb. A "lesatírozott" részek le lesznek fedve alumínium lemezzel a "csőhatás" elérése végett.
A v1 nagyon zajos lesz, és a levegő kicsit se akar majd elkanyarodni.
A v2 minden szempontból jobb választás. A bordák profilja eltérő ha természetesn légáramlást tételezünk fel, illete ha kényszeráramlást használunk. Ha az előbbire tervezett bordát kombinálod ventilátorral, akkor a hatás nem lesz olyan jó, mintha eleve erre tervezett bordát választanál. A ventilátoros hűtésre tervezett bordák sokkal sűrűbbek (pl. a PC processzorának hűtője ilyen).
Hát sajnos csak ilyen bordám van, ez is egy passzív hűtésű 5.1-es házimoziról származik. Ketté vágtam, és a végére szerelem a ventillátort...
Most már csak az a kérdés hogy elég lesz-e borda ventillátorral kiegészítve a TDA-nak... mert két ilyen egységet tervezek. *Kiegészítés: A két borda végén helyezem majd el a két ventillátort, a doboz hátulja ki lesz vágva, így kivülről szívja majd a levegőt be a készülék házba, majd onnan távozik a doboz tetején lévő nyílásokon át... legalábbis ez a tervem... A hozzászólás módosítva: Jan 16, 2015
Ilyen esetben a levegő nem a doboz tetehéjén távozik. Az elő és hátlapon kell nyílásokat csinálni, és ott jön létre az áramlás. Ha bármit a levegő útjába teszel, az jó eséllyel áramlásokat hoz létre, amik iránya és mértéke számomra számíthatatlan, de biztosan zajjal jár.
Ne akard elhajlítani a levegő útját, hagyd szépen egyenesen haladni (mondjuk az előlapon szívjon, és a hátlapon fújjon ki). Ha mégis megtört légutat alkalmazol, akkor a PC-ben látható megoldás a jó irány.
Értem amit mondasz, csak sajnos nem igazán megvalósítható, mert a doboz méretei ugyebár fixek. Az előlapja is fix amit szeretnék megtartani, nem vághatom ki.
És az járható megoldás, hogy a bordából nem csinálok "csövet?" Értem ez alatt azt, hogy nem fedem le a borda lemezeit. Ez a készülékházam. Ahogyan látható, a teteje sűrűn bordázott. A hozzászólás módosítva: Jan 16, 2015
Szia! Bassmestertől kölcsönöztem ezt a képet. A lényeg ami ezen látszik, a terelőlemeznek köszönhetően a ventilátor által megmozgatott levegő maradéktalanul végighalad a hűtőborda lamellái között. A legjobb a borda közepén befújás, mindkét végén szabad kivezetéssel. Nálam kicsit mások az arányok, de ezzel kihűtök úgy egy A osztályú erősítőt, hogy a lassan járó ventilátor alig kelt áramlási zajt.
Mellékeltem a tervezett elrendezést. Amit idő közben annyival módosítottam, hogy a trafó fölé kerül a táp, így a bordák elméletben kiszűrik a zajokat. Két oldalra pedig az elektronika kerül. Mindenképpen szeretném ezt a házat megtartani, mert az erősítő Apukámé volt, így egy örökség. Viszont a hely szűkös, tehát lehe hogy zsufi lesz benn. Így viszont a végére kerül a borda és remélem hogy DC 2x36V-os tápfesz mellett 8ohm-os hangfalakkal nem fog megfőni. :S
A hozzászólás módosítva: Jan 16, 2015
Jó elrendezés.
Azért ha alagútszerűen átfújatod a bordát egy 5cm-es ventilátorral, egy darab is bőven elég lesz belőle.
2 db végfok lesz benne, két külön bordára varázsolva, és proli007 kolegától kapott két NTC-s hőfok függő vezérlés lesz a két ventillátorhoz
a ventik mérete pedig 6cmx6cm
Tudna valaki segíteni nekem ? azt hogy kell bekötni a kondenzátort és miért van ennyi lába ?
előre is köszönöm !!!
Üdv!
A középső láb (amiből 1 db van) az a pozitív a többi 3 pedig a negatív részhez tartozik. Nekem ugyan ilyen kondenzátorom van 10000µF/40V, MM gyártmányú, igazi magyar alkatrész. A hozzászólás módosítva: Jan 17, 2015
HA nincs kiszáradva, és jó állapotban van akkor elméletileg semmi akadálya nincs. Én mielőtt használnám le fogom formázni, hogy megbizonyosodjak róla hogy használható és nem durran a képembe.
most néztem meg elvileg működik mert kitudtam sütni !
A javaslatom a következő: keress rá a világhálón arra, hogy hogyan kell formázni, és csináld meg. Mert ha véletlen durran akkor sérülés is lehet belőle.
Üdv!
Úgy döntöttem hogy az oldalról származó TDA7294-es kapcsolást fogok használni. Mivel a KIT-ek árából össze tudom rakni házilag is. A kérdésem a következő: melyik verziót ajánljátok, ha a tápfeszem 0V-hoz képest + és - 36,6V, továbbá tápáganként 12000µF puffer kapacitást használok? Jelenleg tudomásom szerint 4Ohm-os hangfalaim vannak itthon, de később ezeket cserélem ha kell 8Ohm-osra. Szívesen várom a javaslatokat. *mindjárt szétszedem az egyiket és megnézem hány Ohm-os A hozzászólás módosítva: Jan 24, 2015
Szia! Tőlem szétszedheted, de elég egy multiméter is hangszóró-ellenállás méréshez
![]() Bármelyik verziót használhatod.
nem lesz probléma a különböző tápfesz? több utas hangfalaim vannak "vegyes" hangszórókkal szerelve.
Szét szedtem... Egy hangfalban a következő hangszórók vannak: 1db 100W/8ohm - mély, egy 4ohm/xvatt közép (le van kopva a felírat) és egy 4ohm/40W 2 utas, melynek csak a magas része van használva.
Ebből nehéz információhoz jutni.
Ha fontosnak érzed az impedancia ismeretét, akkor azt kicsit másképpen kell megközelíteni. Az egyes hangszórók is, és a hangváltó is jelentősen változó impedanciát mutat a frekvenciasáv különböző pontjai. Ezért ezt egy diagramon lehet ábrázolni frekvencia-impecancia tengelyekkel. Ma már ezt számítógépes segítséggel szokás mérni, és külön fórumtémája is van a hangszórósdinak. Akármilyen módszert is választasz, mindenképpen a komplett rendszert kell mérni (hangszórókkal, dobozzal, és váltóval együtt), azt a két pontot, amit a végfokra csatlakoztatnál. A diagram legalacsonyabb impedanciája lesz az, amit keresel.
Tehát akkor műszerrel kimérem a hangfal össz impedanciáját? Mert még csak műszerem van itthon...
Azért lenne jó tudnom, mert sokat költök az erősítőre, és nem akarom hogy rossz számítás végett elpukkanjon valami. A hozzászólás módosítva: Jan 24, 2015
A különböző tápfesz alatt nem tudom mit értesz.
A többutas hangsugárzó ohmikus ellenállása nagyon közel jár a névleges impedanciájához, csak ezt akartam jelezni. |
Bejelentkezés
Hirdetés |













a ventik mérete pedig 6cmx6cm 





