Fórum témák
» Több friss téma |
Fórum » Csöves erősítő készítése
Ne feledd betartani a fórum viselkedési szabályait, és a topik megmaradásának feltételeit. [link]
A téma átmenetileg fagyasztva lett, hozzászólni nem tudsz!
A három réteg primer közé két szekundert gondoltam (utóbbikat párhuzamosan). De lehet hogy abból három is elkelne?
A hozzászólás módosítva: Szept 27, 2014
Mondok egy egyszerűbb "képletet".. lefényképezed és beteszed a hozzászólásod alá, és mi azonnal megmondjuk hogy jó-e vagy sem.
Amúgy ha a doboznyi kimenőid rádió és televíziós bontott kimenőket jelentenek akkor szintén egyszerű lesz a válasz.
Kisebb anódfesszel (110-120 V/35 mA, ha el nem toltam, mert az is lehet) 5,5-6,5 K Ra-a is jó lehet (80-90 V maradék fessz-el, ami eléggé sok).
A hozzászólás módosítva: Szept 28, 2014
Most már mindegy, kész a 15K-s, majd hamarosan kiderül... Van rajta 3felé szedett anódtekercs, a közepén 2x1000 menettel egybe, ha jól számoltam akkor csak azt felhasználva 6K körül adja magát. Igaz a gerjesztés meg így csökken rendesen, úgy meg kakukk a mélyeknek.
Viszont mellette szólhat, hogy hiperszilre került.
Sziasztok! A segítségeteket kérném. előre bocsájtom soha nem tanultam elektronikát mindent autodidakta módon tanultam. Hobbi szinten foglalkozom vele és csövest most próbálom tanulni.
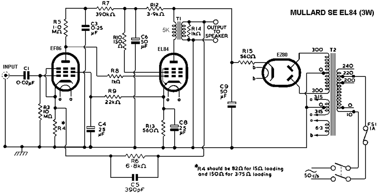
![]() Adva van ez a kapcsolás már majdnem kész, de nem tudom hogy a C4 és C8 kondiknak milyen feszültség értékkel kell rendelkezniük. Mondom lémer vagyok valakinek ez "ránézek és ennyi". Előre is köszönöm.
Szia. 35V -nál nagyobb nem hinném, hogy kell.
Köszönöm!
Az érték eltérés mennyiben változtat az egészen? A hozzászólás módosítva: Szept 29, 2014
Az a rajz szerintem hibás. Az EF segédrácsa 100-140V-ot kíván, honnan kapja? Egyáltalán mi a funkciója a C4-R9-nek? Az EL84-nek nem kéne rácslevezető, valamint az EF anód és az EL vez. rács közé nem kellene csatolókondi?
Én az egész koncepciót nem találom indokoltnak. Triódára fogni egy pentódát? Teljesítménytrióda elé esetleg (6E5P). Nem lenne jobb triódával hajtani, mondjuk egy 6N2P -vel?
Itt a segédrács valamiféle visszacsatolásban vesz részt, szerintem minimális jelentőséggel. A végcső katódján 4-5V változás történhet maximum. Ezt csatolod vissza kicsit ahelyett ,hogy direkt a földön lenne. Végül is érdekes megoldás, de én sem látom be a jelentőségét.
Volt erről egy cikk anno (tán a RT-ban), ott le volt írva a cselnek mibenléte (haszna).
Összedobtam a 6n16B/6P30B PP erősítőt.
Nem mondom ekkora kis cerka csövektől szép hangerőt produkál, mégis keveslem az 1,2W-ot. A kimenőt mint említettem 15K-ra méreteztem, ez eleve definiálja a kisebb teljesítményt. De azt mondja meg nekem valaki, miért van az, hogy akár a 20VA-es, akár a 35VA-es trafókat fordítok szembe a 14V-os fűtés trafóval , pillanatok alatt szét izzadják magukat. A trafók szintén 14-19V-osak, tehát nincsenek túlhajtva. A végcsöveken 10mA nyugalni folyik, a két meghajtó kettőstriódán 1-1 mA-ek. Még ki sincs hajtva, már zuhan a 170V-os anódfesz lefelé 120-ra. A videón látható nagy"főtrafó" is erősen melegszik ha a fűtés mellé rákerül az anódfeszt generáló második trafó. Szubmini erősítő
Nem hibás a rajz. Ez egy dc csatolt kapcsolás, azért nem kell sem csatolókondi, sem rácslevezető az EL 84-nek, maga az EF 86 a rácslevezető. Az EF86 nagyon alacsony anódfesszel megy (20 V körül, 390 K/250 nF szűrőtag, 1Mohm anódellenállás), értelemszerűen a segédrácsfesze is ehhez igazodik, azért lehetett az EL84-es hidegített katódjára kötni további szűréssel. Az EL 84 katódján csak pár10 V van (26-28 V mert az EL84 anódárama, segédrácsárammal együtt kb. 50 mA ami átfolyik az 560 ohmon (560 ohm*0,05 A=28 V)).
Némi egyenáramú visszacsatolás valósul meg azáltal hogy, ha az EL84 katódárama "kúszik" fölfele, akkor az EF86 segédrácsfesze is nő, amitől a csökkenő anódfesze (mert növekszik az anódárama) lezárás felé viszi az EL 84-et. Korántsem jelentéktelen dologról van itt szó.
Közben agyalgatok itt, mitől forrnak a trafóim. Próbálok magamnak válaszolni
![]() Azt gyanítom, hogy mivel ezek a 20VA-es trafók primerben 10-15mA-t vesznek fel 230V-ról, én meg 50-60mA-t akarok kivenni belőle, az áramsűrűség a primer huzalnak komoly túlterhelést jelenthet. Tehát kénytelen leszek hálótrafót is tekerni, vagy smps kapcsolást kell keresnem
Melyik cső van itt triódába kötve? Az EL 84 segédrácsa gyakorlatilag tápra van kötve egy 150 ohmos gerjedést gátló ellenállással, nem követi az anódfesz változását, tehát pentódás kötés, az EF 86 segédrácsa ugyancsak fogott, anódfeszéhez közeli feszültségen, nem követi az anódfesz változást, csak az EL84 munkapont mászását, szintén pentódás kötés.
Nem épp így értettem. A miértekre voltam kíváncsi, de azt leírtad.
Tényleg, az EF munkaponti beállításait bizony nem néztem, bocs!
Szia! Nem osztanád meg velünk a kapcsolási rajzot? feltéve hogy nem titok?
Üdv!
Természetesen nem titok, de momentán a mhelyemen vagyok, másrészt a kapcsolás amit átalakítottam ezekhez a csövekhez, még nem kész teljesen. Sőt az áramkör sem végleges, mert most a trafós táplálás helyett egy flyback konverteres anódfesz előállítást tervezek alkalmazni. Ha elkészül szívesen megosztom és jelentkezem a konkrétumokkal.
Sziasztok! A kimenő transzformátor illesztését hogyan kell kiszámolni? Miből, mi az alapja? Az rendben van, hogy van egy 8 ohm-os hangszóróm. De a csőnek mekkora impedancia szükséges a cső oldalára?
Kerestem, de általánosságban nem találtam meg.
Azt olvastam, hogy az anódfeszültség és a maximális anód áram hányadosa. De ez minden esetben igaz?
Ez a cső statikus belső ellenállása, az illesztésnél pedig a dinamikus belső ellenállást kell figyelembe venni. A kettő nagyságrendekkel eltérhet egymástól. A dinamikus belső ellenállás meghatározása egy kicsit bonyolult dolog, meghatározhatod az erősítő fokozat helyettesítő képéből számítással, vagy egyszerűbben grafikus módszerrel (vonalzó tologatással)
Köszi! És ezt hogyan tudom kiszámolni/meghatározni?
Elő kellene keresni, a fellelhető szakirodalmat, és megtanulni. Nagyjából:
Minden erősítő (a csöves is) egy négypólus. Ennek a négypólusnak van erősítése, visszahatása, be, és kimeneti impedanciája. A kimeneti impedanciája az, amire szükséged van. A négypólus belső elemeit hívjuk helyettesítő képnek, ezeket a belső elemeket a cső paramétereiből kiszámolt, és a hozzá kapcsolt alkatrészekből álló hálózatból tudod számolni az Ohm törvény, és a Kirchoff törvények alkalmazásával. A grafikus módszer, az adatlapon fellelhető karakterisztikák főleg a kimeneti karakterisztikák (anódfeszültség, anódáram, a rácsfeszültség függvényében) segítségével lehet eredményt elérni. A kimeneti karakterisztika seregre berajzolod a munkaegyenest, úgy, hogy az erősítő felhasználásával támasztott követelményeknek megfeleljen. (max áram, max feszültség, disszipáció, linearitás) Ennek a munkaegyenesnek a meredeksége lesz az a bizonyos illesztési impedancia. A grafikus módszernek további előnye, hogy az ábrából leolvasható a statikus munkapont adatai is. A hozzászólás módosítva: Okt 1, 2014
Csöves szakirodalmat tudsz valahol, ehhez? Az lenne nagy segítség.
Sziasztok!
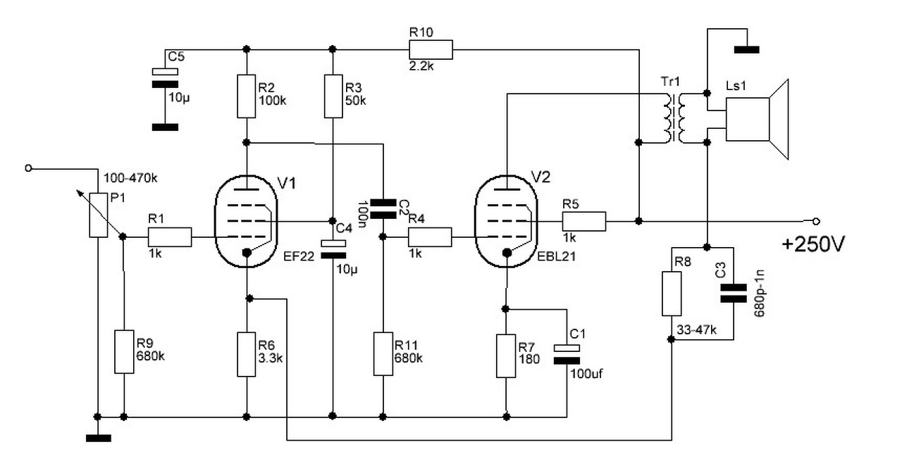
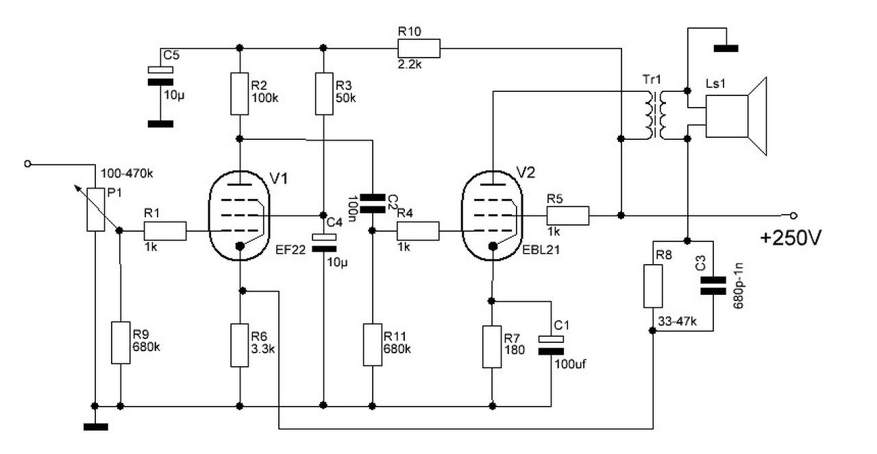
Kérdezném hogy egy EF22 EBL21-es pároshoz jó lenne-e a Videotonnak a kimenő transzformátorai? |
Bejelentkezés
Hirdetés |


Amúgy ha a doboznyi kimenőid rádió és televíziós bontott kimenőket jelentenek akkor szintén egyszerű lesz a válasz.


