Fórum témák

» Több friss téma
Fórum » Elektronikában kezdők kérdései
- Ez a felület kizárólag, az elektronikában kezdők kérdéseinek van fenntartva és nem elfelejtve, hogy hobbielektronika a fórumunk!
- Ami tehát azt jelenti, hogy a nagymama bevásárlását nem itt beszéljük meg, ill. ez nem üzenőfal!
- Kerülendő az olyan kérdés, amit egy másik meglévő (több mint 17000 van), témában kellene kitárgyalni!
- És végül büntetés terhe mellett kerülendő az MSN és egyéb szleng, a magyar helyesírás mellőzése, beleértve a mondateleji nagybetűket is!
Lapozás: OK   2405 / 4062
(#) jdani válasza kadarist hozzászólására (») Okt 14, 2014 /
 
Nade mindegy, nem arról van szó.
Nem írom most le a vezérlő menetét, nade egy PIC fog vezérelni mindent. És egy ilyen szenzor egy AN bemeneten fogja küldeni az infót.
Ha ezt a szenzort meg lehet úgy oldani egy műveleti erősítővel hogy ha a szenzor a minimum hőt érzékeli akkor egy műveleti erősítő kimenete 0 legyen, és ha a maximum hőt érzékeli akkor a kimenete 5V legyen (és ezt lineárisan) akkor nincs gond, rendelem is.
(#) granpa válasza kadarist hozzászólására (») Okt 14, 2014 /
 
Ez a cím nálam érvénytelen.
(#) jog27 válasza kadarist hozzászólására (») Okt 14, 2014 /
 
Szia!

Ez lenne a kapcsolás amiben benne van a dióda. 3db van belőle ebben a kapcsolásban, csak egy véletlenszerű típust választottam az eredetileg D6J nevű diódának. Hátha így könnyebb rájönni a helyettesítő alkatrész típusára.

Köszi szépen!

szab.jpg
    
(#) pucuka válasza jdani hozzászólására (») Okt 14, 2014 /
 
10 ohm körüli, de ez is höfokfüggő.
(#) jdani válasza pucuka hozzászólására (») Okt 14, 2014 /
 
10R csak?...
Amit kicsit feljebb írtam az megoldható ezzel a szenzorral? (min 0V - max 5V)
A hozzászólás módosítva: Okt 14, 2014
(#) proli007 válasza jdani hozzászólására (») Okt 14, 2014 / 1
 
Hello! Jóember! Ez nem termisztor, hanem hőelem. Nem ellenállás változást ad, hanem feszültséget. Úgy 40,6uV/°C mértékben..
(#) kadarist válasza granpa hozzászólására (») Okt 14, 2014 / 1
 
(#) jdani válasza proli007 hozzászólására (») Okt 14, 2014 /
 
OK, kösz, de mivel ez kezdő kérdések topicja, ezért nem kell kiakadni azon ha hülyeséget írok, kérdek, mivel nem értek hozzá.
Nade a kérdésem még mindig megválaszolatlan maradt.
(#) pucuka válasza jdani hozzászólására (») Okt 14, 2014 /
 
A hőelem szerkezeti kialakítása olyan, hogy összehegesztenek két különböző fémet, és a határfelületükön hő hatására feszültség keletkezik. Mivel a fémek általában jó vezetők, így a belső ellenállás is kicsi. Ez egyben azt is jelenti, hogy kis feszültségük ellenére jelentős teljesítményt tusnak szolgáltatni. Ezért lehet már egyszem hőelemmel is egy mágnesrelét izgatni.
Itt egy táblázat a szolgáltatott feszültségről.
A kis belső ellenállás problémát is okoz, ha a hőelemet mérési célokra használjuk, mert a mérővezeték ellenállása is ebbe a tartományba esik, és a csatlakozási pontoknál parazita hőelemek is keletkeznek.
De esetedben ennek nincs jelentősége, ahogy a gázkészülékek lángőrjeinél sincs. Meglehetősen nagy a hőmérséklet (feszültség) különbség, amikor kapcsolnia kell. Ha mindenáron az elektronikus megoldást preferálod, akkor a hőelem feszültségét egy referencia feszültséggel komparálhatod, és a komparátor kimenetén egy relével bármit kapcsolhatsz. De az elektromos megoldás is jó, amikor a relét magát használod komparátornak, csak ehhez áram relét kell használnod.
A hozzászólás módosítva: Okt 14, 2014
(#) jdani válasza pucuka hozzászólására (») Okt 14, 2014 /
 
Ha 40,6uV/°C, akkor a max 1250fokon amit tud ez a mérő, a kimenete akkor is csak 0.05075V
Ez mire elég?..
Mindenáron elektronikus megoldást akarnák, ahhoz vannak dolgok itthon. (remélem)
Olyan relém biztos nincs, nem is hallottam még róla. Egyébként ennek a hőelemnek a kábelját lehet hosszabbítani? Vagy akkor már más értéket adna?
A hozzászólás módosítva: Okt 14, 2014
(#) kadarist válasza jdani hozzászólására (») Okt 14, 2014 /
 
Ötven millivolt? Ez már elég nagy feszültség a továbberősítéshez. Olvasnivaló.
A hozzászólás módosítva: Okt 14, 2014
(#) jdani válasza kadarist hozzászólására (») Okt 14, 2014 /
 
Na jó, hát igen, nem vagyok én profi ebbe.
Meg tudná valaki rajzolni nekem azt, ami nekem kell? Vagy az komplikált?..
A hozzászólás módosítva: Okt 14, 2014
(#) pucuka válasza jdani hozzászólására (») Okt 14, 2014 /
 
Szerinted P=(50 mV)2/10 ohm = 250 mW mire elég? mert úgy kb. ekkora teljesítményt szolgáltat. Pardon, a felét tudod hasznosítani, de az is elég sok. Nem gondoltad volna, de egy picit számolhatnál.
A mikrofon erősítők 3 mV kell hogy erősítsenek, igaz az váltakozó feszültség. De neked nem kell offsettel, meg ilyesmivel törődnöd, mert nem mérésről van szó.
A hozzászólás módosítva: Okt 14, 2014
(#) jdani válasza pucuka hozzászólására (») Okt 14, 2014 /
 
Nekem az elektronika annyiból áll, hogy utánépítsek valakit, vagy megcsiljak valami egyszerű programot. (mondjuk egy olajkályha vezérlése, vízhőfok mérése nem nagy gond, csak nem volt dolgom még hőelemmel)
Annyit meg tudnák PICel csinálni, hogy az analóg bemeneten figyelném a a hőt, és ha túl alacsony, tehát nicns tűz, elzár mindent.
Ehez viszont az kell, hogy a a hőelemet egy komparátorral rá tudjam kötni a PICre, márpedig úgy ahogy ... min C 0V - max C 5V
(#) pucuka válasza jdani hozzászólására (») Okt 14, 2014 /
 
Tanulni mindig lehet, sőt kell.Ha saját egyedi céljaidat akarod megvalósítani, akkor nincs mit utánépíteni, grátisz nem nagyon hiszem, hogy megtervezi neked. Rakd össze, szinte modulokból, ezzel is tanulsz, hidd el hasznodra lesz.
Szedd elő egy komparátor adatlapját (LM311, LM339, LM393) azokon találsz rajzokat. referenciának ott az TL431.
A hozzászólás módosítva: Okt 14, 2014
(#) pucuka válasza jdani hozzászólására (») Okt 14, 2014 /
 
De ha már a PIC -ekben otthon vagy, akkor válssz olyat, amiben van referencia is, és A/D is. Mert azzal meg lehet mérni 50 mV körüli feszültségeket minden erősítő nélkül is, és akkor azzal kapcsoltathatsz bármit, ami elzárja az olajcsapot.
A hozzászólás módosítva: Okt 14, 2014
(#) jdani válasza pucuka hozzászólására (») Okt 14, 2014 /
 
PICet is csak Parsicban csinálok, egyszerűbb progikat, de mindegy, nekem egy egyértelmű rajz kellett volna..
Megoldom máshogy.
(#) pucuka válasza jdani hozzászólására (») Okt 14, 2014 /
 
Akkor az apróhirdetésekbe kellet volna feltenned, hogy tervezzen neked valaki egy olyan áramkört K típusú hőelemmel ami azt csinálja, amit szeretnél.
(#) Fidel hozzászólása Okt 15, 2014 /
 
Sziasztok!

Van egy 10W-os led-es mozgásérzékelős lámpám, ami elkezdett villogni, majd egy idő után csak dereng a led benne, csak amikor elveszem az áramot tőle, akkor villan fel nagy fényerővel.
A képen látható a panelje, átforrasztgattam, a nagy elkot cseréltem, de nem segített.
Nektek mi a tippetek, ki lehet a következő valószínű hibaforrás?
Én a nagy barna kondira gyanakszom.
A mozgásérzékelő működik, a relé is behúz.
Mi van ráírva, nem minden világos.
CBB 22 635V 824J, ez mit jelent? 22nF ?

Led.jpg
    
(#) jdani válasza Fidel hozzászólására (») Okt 15, 2014 /
 
Hali, vedd ki a nagy barna kondit, és mérd meg a kapacitását / cseréld ha nem azt az értéket méred ami rá van írva. 820nF
A hozzászólás módosítva: Okt 15, 2014
(#) lukacsp válasza jdani hozzászólására (») Okt 15, 2014 /
 
Szia!
Rajzot én sem tudok küldeni, de itt egy kész megoldás a feladatra: Bővebben: Link
(#) asm hozzászólása Okt 15, 2014 /
 
Kis segítségre lenne szükségem:
SN74LS74AN jelzésű D-flip-flop chip - Ide jön a link felirata! - lábkiosztását szeretném megtudakolni, DE valahogy szemléletesen, "magyaros" észjárással, leginkább úgy, mint ahogy itt van felrajzolva : Bővebben: Link
Előre is köszönöm az útbaigazítást!

Link javítva.
Használd a link gombot!
-moderátor-
A hozzászólás módosítva: Okt 16, 2014
(#) kadarist válasza asm hozzászólására (») Okt 15, 2014 / 1
 
Szia!
Válassz egy eléggé szemléleteset: Bővebben: Link.
(#) asm válasza kadarist hozzászólására (») Okt 15, 2014 /
 
Jajjj, hülye vagyok Igen, most látom csak nagy késéssel, amit linkeltél, ott van egy, ahol az elvi ábrával mutatja.... KÖSZÖNÖM!!!

Illetve ha már itt vagyunk, azt elmondanád, hogy erre egyből natúran köthetek "TTL jelszintként" feszültséget (úgy kb. ~4.3/~4.5 Volt), vagy kell valami minimális kapcsolás ellenállásokból/kondikból/félvezetőkből, hogy frekvenciaosztóként használni tudjam ezt. - /Kapcsolóként használnám, amolyan "reset gombként"/
A hozzászólás módosítva: Okt 16, 2014
(#) proli007 válasza asm hozzászólására (») Okt 15, 2014 /
 
Hello! Kissé tanulmányozni kellene az adatlapot. Főleg az igazság táblázatát és kiderülne..
"S" Set itt Preset, vagy is beírás
"R" Reset itt -CLR Clear, vagy is törlés
"D" Data itt is D
"CLK" Clock. Órajel itt is csak egy van, csak rosszul látod a CLR jelzést.

És ez nem mínuszt, hanem a felülvonást jelenti. Vagy is a jel negáltját. Tehát a felülvonással jelzett bement nem magas szintnél aktív, hanem alacsony szintné. A 74-es sorozat TTL, míg a 40-es CMOS.. Elnevezések működési módok is változhatnak.
A TTL-nek bementi áramai vannak, ellentétben a CMOS bemenettel.
A hozzászólás módosítva: Okt 15, 2014
(#) tuskabalazs hozzászólása Okt 15, 2014 /
 
Sziasztok!

Tervezek egy csillagpontos földelésű erősítő tápegységet, nos az lenne a kérdésem , mivel sokfelé elkéne osztani a testet , milyen csatlakozót ajánlotok ? Alapaból a sorkapcsot pártolnám , csak pl minimum 8 vezetéknek kéne csatlakozási pont , aranyozott tűsorra gondoltam esetleg. Szerintetek?

Üdvözlettel Balázs!
(#) reloop válasza tuskabalazs hozzászólására (») Okt 15, 2014 /
 
Szia! Nekem ez vált be.
(#) tuskabalazs hozzászólása Okt 15, 2014 /
 
Szia! A nyákhoz mily módon rögzítetted ? Esetleg képet tudsz küldeni?
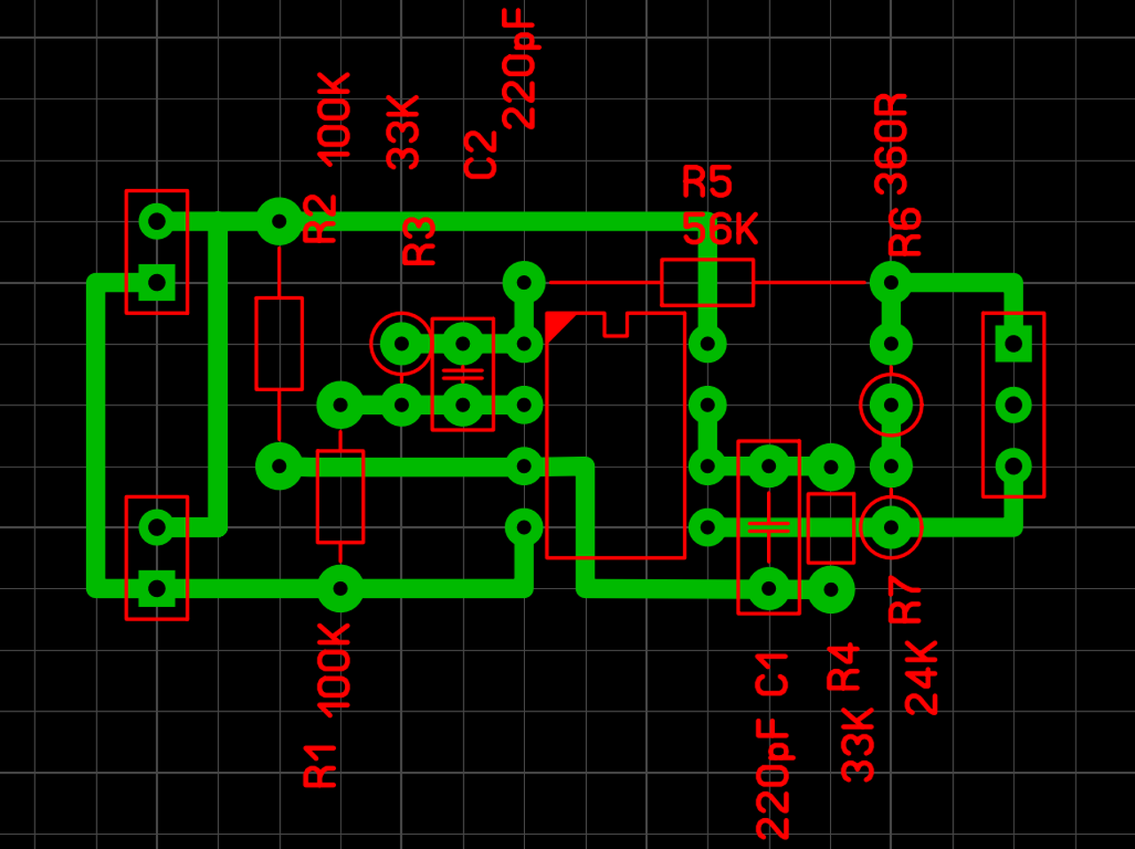
(#) Wind-Storm hozzászólása Okt 16, 2014 /
 
Sziasztok!

Megépítettem a PDF Bővebben: Link elején szereplő kapcsolást az abban szereplő DVM-hez.
Próbanyákra építettem, előtte megterveztem, melynek eredménye a képen látható.
Raszterre pontosan így építettem meg, de nem működik.
Számtalanszor átnéztem és végigmértem az ellenállásokat, de részemről hibát nem találtam.
Az áramkör 9-12V-on 3-4mA-t fogyaszt és a kimenetén 0V-ot lehet mérni.
Mi lehet a probléma?
Köszi!
A hozzászólás módosítva: Okt 16, 2014

circuit.png
    
(#) kadarist válasza Wind-Storm hozzászólására (») Okt 16, 2014 /
 
Szia!
Ez a nyákterv alul vagy felülnézeti?
Következő: »»   2405 / 4062
Bejelentkezés

Belépés

Hirdetés
XDT.hu
Az oldalon sütiket használunk a helyes működéshez. Bővebb információt az adatvédelmi szabályzatban olvashatsz. Megértettem