Fórum témák
» Több friss téma |
Fórum » Akkumulátor töltő
Üdv mindenkinek!
Több mint 2és fél év kihagyás után ujra elszántam a fejem és pákát ragadtam, egy tápegységet szeretnék épiteni amivel aksit tudok maj tölteni. Találtam egy KIT épitőkészletet és azt szeretném kérdezni hogy alkalmas-e az általam elképzelt feladatra. Bővebben: Link A segitséget előre is köszönöm.
Szia
"alkalmas-e az általam elképzelt feladatra." Ha egyszerü választ adhatok, akkor NEM. Ez egy CB tápegység. Ha eltérsz a 13 ......14V közötti tartómányból akkor a 72W helyett mindjárt 230W ot fűt el. (pl.: a rővidzárnál ) Az akkumulátornál legalább 3szakasz van 0 ÷11V ig a töltő áram 1.....2A 11÷14V ig a akumulátor kapacitásának 10% ( esetleg némely típusnál 30% ) ez 200A/h akumlátor esetébe 20A Ez után jöhet a csepp tőltés 14÷16V ig párszáz mA rel. Neked ez a táp, csak egy feszültséget túd állítás nélkül kiadni. Ha 12....14V táp kell, akkor ez jó. Ha tőltő, akkor nem javaslom. üdv.
Szia köszi a gyorsválaszt.
A kapcsolásban lévő potival a kimeneti áramot tudom állìtani vagy a feszültséget?
Van némi fogalomzavar.
Azzal a potméterrel a tápegység kimeneti feszültségét állíthatod. Ezzel együtt az ohm törvényének megfelelően az áram is változni fog, állandó terhelés (terhelő ellenállás) esetén. A labortápegységekben sem az áramot állítod, csak az áramhatárolást. Ehhez azonban a kimeneti áramot figyelni kell, amit egy kisértékű soros ellenálláson eső feszültséggel végzik. Ebben a kapcsolásban ilyen nincs, ezért erre itt nincs is mód. Az akkumlátor töltéséhez az áramkorlátot kell tudnod beállítani a megfelelő értékre, a feszültséget pedig az akkumlátor töltési végfeszültségére. A hozzászólás módosítva: Okt 20, 2014
Aha értem, köszia a gyors választ igy már értem a dolgokat mégegyszer köszi a választ.
Sziasztok.
Szeretnélek megkérni benneteket, hogy nézzétek át a következő nyáktervet, illetve a hozzátartozó kapcsolási rajzot. Amit tudni kell a tervről: - sprintlayout5-ben készült. A ledek, ellenállások és a kapcsoló nem a panelre lesz szerelve. A K jelű kapcsolót nem tettem bele. Előre is köszönöm a segítségeteket. Sziasztok.
Hello! Aksinak még nincs meg a + kivezetése. Az összes BC557-nek fordítva van a C-E lába.
(Bár én nem tudom mitől töltő ez. Áramkorlát ugyan van, de feszültség meg annyi, amennyi?) A hozzászólás módosítva: Okt 23, 2014
Szia.
Köszönöm szépen, máris megfordítottam, illetve a kivezetést is feltettem. Hogy ez mitől töltő na ehhez nekem nincs szaktudásom. Bővebben: Link (2 -dik cikk)itt találtam és csak reméltem, hogy nem valami butaságot raktak ki. Szerinted nem jó? Szia A hozzászólás módosítva: Okt 23, 2014
Én nem szeretnék ennek részleteibe belemenni, de a cikk több tárgyi tévedést is tartalmaz..
Szia.
Ezzel azt szereted volna mondani hogy felesleges megépíteni és a funkcióját nem tölti be? Tudsz valami mást ajánlani? Tudom hogy van kereső de nekem a TE altalad ajánlott az a biztos. Köszönöm a faradozasod. Szia
Elsőként azt kellene eldönteni, mi az amit szeretnél építeni. Pontosabban milyen feladathoz, milyen műszaki paraméterekkel. Mi az ami számodra fontos működési feltétel.. Ez után lehet valami kapcsolást-megoldást választani ami célszerűen megoldja a kívánalmaidat. Én az igényeidet minimalizálni kell, nem maximalista módon nullától a végtelenig mindent elvárni.
Ebben a kapcsolásban mint említettem, van áramhatárolás, ami pozitívum. Van automatikus bekapcsolás. Viszont nincs töltés végfeszültség korlátozás, az "véletlen szerű" lesz, függően a trafó és a hálózat feszültségétől. Kikapcsolni gyakorlatilag nem fog, mert ha a trafó feszültsége olyan kicsi, hogy le tud a töltőáram közel nullára csökkenni, akkor tölteni sem tudja majd a töltés vége felé. Viszont mivel az áramszabályzó stabilizátor kimeneti feszültsége 5V, 1A töltőáram esetén a kimeneten található 5ohm-on már 5W fog hővé alakulni. (A leírás meg azt írja, minimálisan 2W legyen. De ha az három watt, akkor is simán le fog égni az 5ohm-os ellenállás.).. Amúgy általában csak tervezni szoktam áramköröket, ajánlani nem igazán. Megépítése, kipróbálása, értékelése, általában mások feladata, nem az enyém..
Szia.
Kereselek meg privátban, vagy valamelyik másik témában kéne ezt meg beszélnünk? Szia
Hello! Az biztos, hogy a témának itt nem sok helye van és van számtalan aksitöltős topik is.
De tégy belátásod szerint.
Szia.
Nos pár mondat amiért én ezt a kapcsolást meg akartam építeni. Adott egy autó amiben probléma van az akkumulátorral már most amikor még nincsen komoly hideg éjjel. A cikkben ugye azt írták nem károsítja az akkumulátort és folyamatosan után tölti ha kell. A kívánalmaim egyszerűek. Be dugom a töltőt, rá teszem az akkumulátorra és reggel le veszem. szűkség szerint vezérli ön magát a készülék. Ne károsítsa az akkumulátort. Létezik ilyen? Köszönöm válaszod. Szia
Hello! Alapvetően két lehetőség mutatkozik. Az első, hogy készítesz egy töltőt, ami az áramot és a feszültséget is korlátozza. Ilyen töltőkapcsolást találsz pld. az
- LM317 adatlapjának 13. ábráján. Mindössze az áram és a feszültség beállítását kell átszámolni a kívánt értékre. Ezzel a töltő állandóan rajta van az aksin. Ha a feszültsége alacsony, maximálja a töltőáramot egy kiszámolt értékre. Ha eléri a töltési végfeszültséget, akkor nem emelkedik tovább, így a töltőáram fog csökkenni. És akkora értéket vesz fel, amekkora éppen az aksi önkisülési árama. - Másik lehetőség, hogy egy igen egyszerű töltőt építesz,ami csak a trafóból egyenirányítóból és egy izzóból áll. Az izzó működéséből adódóan magától korlátozni fogja a töltőáramot. Valamint megépíted ezt az áramkört. Látszólag komplikált, de a valóságban nem az. Ez figyeli az aski feszültségét, és ha az elérte a töltési végfeszültségét, akkor lekapcsolja a hálózatot. Ezzel komfortossá teheted a z egyszerű töltőt. Ha leveszed az askiról, akkor is kikapcsolja a hálózatot. Ha ráteszed az aksira, automatikusan bekapcsolja a töltést. Ha fordítva teszed az aksira, nem kapcsolja be a töltést, viszont az áramkorlátozó lámpa teljes fényerővel égni fog. (egyszerű tesztnek is megteszi.) A töltő kábel rövidre zárható, nem történik semmi, lévén hogy nem kapcsolja be a töltőt, ha nincs rajta az aksi. Mivel a feszültség figyelését a nullpontban végzi, mikor nem folyik töltőáram, még akkor is pontosan tudja mennyi, ha 20m vezetéken keresztül töltöd az askit. Nem kell spéci trafó, a töltőáramot meg egyszerűen az izzó teljesítményével tudod beállítani. A szűretlen árammal való töltés, még regenerálja is cseppet az aksit. Sőt, akár a töltésre egy 24V-os trafót és 24V-os izzót is alkalmazhatsz egyutas egyenirányítással, ahol a töltőáram csak félperiódusban folyik. Ez is általában jó hatással van az aksira. Ennyi az egész..
Ha az akkuval gond van, akkor azt cserélni kell. A töltögetés csak átmenetileg, és rövid időre oldja meg a gondot. Amint hidegebb lesz, illetve tovább csökken az akku indítóképessége, már folyamatos töltés után sem fogja tudni meghajtani az önindítót. Ez nem hónapok, hetek, hanem lehet hogy csak napok kérdése, és pont akkor nem fog majd indítani amikor nagyon kellene az autó...
Az önkisülés csökkentésére a nagy hidegben csepptöltést szoktunk alkalmazni a céges eszközöknél (pl. aggregátor), 1db trafó, 4db dióda és 1db izzó. Ez akár folyamatosan, egész héten is rajta lehet az akkun, az izzón pedig látszik ha van töltőáram (pl. egy indítás-leállítás után). De mint írtam volt, azt az akkut cserélni kell.
Sziasztok! Lenne egy kérdésem: ha adott egy 5 vagy 10 amperes táp, erről szertnék aksit tölteni, természetesen nem a 10 ampert szeretném ráengedni, azt hogyan lehetne megoldani, hogy mindjuk csak 0,5 amperrel töltse az akkut, arra gondoltam, hogy az 0,5 amperes tranzisztorral vezérelném, de szerintem csak a tranzisztort nyírná ki? Mi erre a megoldás?
Hello! Jól sejted. Inkább egy megfelelő teljesítményű izzót tegyél vele sorba, amin beáll a kb. 0,5A. Az majd korlátozza az áramot. (Pld. egy 12V/10W-os izzó az táp és az aksi közé.)
A hozzászólás módosítva: Okt 25, 2014
Szia köszi a választ! Valami más megoldás, hogy ne kelljen izzó?
Egyszerűbb és olcsóbb nincs.
Építhetsz áramgenerátort, vagy egész akkutöltőt...
Hogyan, mert arduinoból lesz a szerkezet többi része.
Sziasztok megcsináltam én is az automata tirisztoros akkumulátor töltöt egy két változtatással de nem sikerül elinditanom. Egővel és ellenállásal terhelésként müködik csak akuval nem akar nyitani a tirisztor.
A lekapcsoló automatika és az alacsony fesz. letiltó is müködik de az akut nem tölti, ellenállásal az aku helyen minden ok!! A hozzászólás módosítva: Nov 1, 2014
Hello! Én ezt nem tartom túl meglepőnek. A tirisztor akkor tud begyújtani (folyhat Gate áram), ha a Gate feszültsége magasabb, mint a katódja. Ha rajta az aksi, és abban 12V van, akkor a Gate áram, minimum 12+1+0,7=13,7V felett tud kialakulni. De ez csak akkor lesz meg, ha a 47nF ennél magasabbra tud töltődni. A PUT billenési feszültségét a 2,7k/1.2k osztó feszültsége határozza meg. Ha a trafó tényleg 17V-os, akkor a csúcsfeszültség kb. 23,5V, így a küszöbérték 16V körül alakul. Ez már elég közel van a 13,7V-hoz, hogy kicsit kisebb trafó feszültség mellett ne tudjon begyújtani a tirisztor.
Az sem túl szép, hogy a T2 a gyújtóimpulzust "zárja rövidre, mikor ott a 47nF-is.
Akkor a 2,7k/1.2k osztón kell változtassak és rakjam at a tiltast az 47n kondira?
Nem tudom honnan vetted a rajzot, én minden esetre nem ezt tenném. Egy nokedli gyújtótrafót használnék hozzá. Ha jól emlékszem egyszer már kipróbáltam, a Reszursz töltőnél , egy kisfazékmagra tekert 50-50 menettel és az vitte a tirisztort. Ekkor galvanikus elválasztás van, a tirisztor meg úgy mindegy hova van kötve.
Itt láthatod persze nem kell két tirisztort gyújtani csak egyet. (De emlékeim szerint egy kompakt fénycső kis gyűrűmagjára tekert 10-10 menet is vitte. A tiltást már ekkor lehet tenni a 47nF-ra.
Sikerült változtattam a fesz. oszton és tekertem egy pici toroid-ra 2X15 menetet, az állitási skála is sokkal lineárisabb. Köszi szépen proli007 a segitseget!!
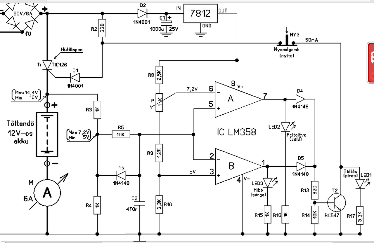
Szia! Én a mellékelt kapcsolást építettem meg ami nagyon hasonló az általad megépítetthez, csak az enyémen nem lehet a töltőáramot szabályozni. Sokat próbálkoztam a szabályozás megoldásával de sajnos a tudásom (nem szakember, csak lelkes amatőr vagyok) kevésnek bizonyult a megoldáshoz, ezért nagyon megörültem a te verziódnak. A változtatások utáni rajzot nem tudnád közzétenni? Sokat segítenél mert nem kellene tovább agyalnom a megoldáson, korrekt rajzról viszont meg tudom építeni a kapcsolást.
Köszönettel tj
A gyujtó trafót egy kompakt fénycsöböl kivett toroid vasmagra tekertem. Szerintem praktikus változtatás föleg ha nagyobb áramokra akarod használni, en 10A+re keszitettem
A hozzászólás módosítva: Nov 5, 2014
Köszönöm a kapcsolási rajzot, nekilátok a megvalósításnak. A korábbi hozzászólásodban említett feszültség osztó megváltoztatás az hogyan alakult?
|
Bejelentkezés
Hirdetés |














