Fórum témák
» Több friss téma |
Én is építettem egy variánst a csatolt rajz alapján. A táplálás egy valamikori telepes kézi fúrógép adapteréről van megoldva. Ez nincs rajta a rajzon. Tapasztalatom még nics, csak pár napja üzemel. Egy dolog van, ami pillanatnyilag izgat. Én ezt a szerkezetet egy házi törpevízmű elé tettem, mert ott már KPE (műanyag) csőre kilett cserélve az eredeti vascső, de a szivattyú után minden maradt a régiben. Nem is a vascső a gondom, hanem a szivattyú. Így, hogy a szerkezet után van, vajon nem csökkenti e a hatását a lakás vízhálózata felé?
Sziasztok!
Már három éve, hogy vettem egy szűrő berendezést a házba. Elég jó neve van, az ára is elég magas volt. A csomag tartalamz egy ilyen elektromos "vízkőtelenítőt" meg egy mikroszűrős rendszert. Közvetlen a vízóra utáni PVC csőre szereltem fel a berendezéseket. A mikroszűrős tényleg hasznos, néha kitisztítom akkor látom mennyi ramaty jön be a rendszerből. Viszont a ezektromos szerkezet semmint nem jelentett. Ugyanolyan vízkövesek a csaptelepek, igazán csak el villog a pincébe... A felszerelést magam végeztem, a leírás szerint. Pozitív tapasztalat? mogus
Gondolom, a szűrő az elektromos eszköz után van; ha igen, csinálhatnál egy kontrollt kikapcsolt elektronikával mondjuk egyhónapos intervallumra nézve, és összehasonlítva, mi marad a szűrőn elektronikával vagy anélkül.
Hogy világos legyen. Nem induktivitás elven működik a rendszer! Kapacitív elven működik a mellékelt rajzokon nézzétek meg miről van szó... A második képen jól látszik a "tekercsek" szerepe.
A műanyag-fém kérdéshez csak egy kiegészítő infó. Van olyan műanyag cső (manapság már leginkább ezt használják), amely ugyn ötrétegü. Ennek egyik rétege AL köpeny. Arról ismerhető fel, hogy meghajlítva ez úgy marad.
Sziasztok! Elég sok cinikus véleményt olvastam itt. Én csak annyit tudok hozzáfűzni ezekhez, hogy a mellékelt ábrához hasonló vízkőmentesítők igen is működnek. Munkatársam megépítette, felszerelte és ha nem is azonnal, de észrevehető változásról számolt be. Náluk a csepegős a mosogatóban állandóan kicsapódott/lerakódott a vízkő, és látható cseppeket hagyott maga után. A beüzemelés után ezek a vízkőcsepp maradványok eltűntek.
Úgy működnek "a két feltekert zsinórú" vízkőmentesítők, hogy a tekercsekre kapcsolt négyszögjel a tekercsekben elektromágneses teret hoz létre. Elektromádneses térről van szó. és nem mágnesesről, ahogy azt 1-2 helyen olvastam itt a fórumban. Ez az elektromágneses tér roncsolja szét a hópehelyre hasonlító vízkő darabkákat, apróbb pálcikákra, és ezek már nem tudnak nagy hatékonysággal kiválni a különböző dolgok felszínére. Mindenképpen négyszögjelre van szükség, mert a négyszögjel kitöltési tényezőjét a víz keménységéhez lehet (és kell) igazítani. Valahol olvastam, hogy kemény víznél kicsi, lágyabb víznél nagyobb kitöltési tényező kell, de lehet hogy pont fordítva. Erre már nem emlékszem 100%-ig. A vízkőmentesítő elméletileg arra is képes hogy a már kivált vizkövet (bojlerban) mérsékelje. Az írásommal kapcsolatosan bármilyen felmerülő problémát, egyet nem értést szívessen fogadom a józan ész határain bellül, mert elismerem, hogy én is hibázhatom. De gondoljon bele minden olyan kétkedő aki nem hiszi el hogy 2 feltekert dróttal és a rájuk kapcsolt négyszögjellel vízkövet lehet aprítani, az gondoljon az emberi találékonyságra és arra hogy minden lehetséges. Mint pl. az a hülyeségnek ható tény hogy a régi HBO dekódolásánál mennyi apró és működő ötlet volt, mint pl a legegszerűbb: egy a vezetékbe közbeiktatott vákumoszcillátorként működő konzervezdoboz.
Szia
![]() Tudom hogy van ennél 1000szer hatékonyabb is, csak a példa kedvéért írtam le a talán legbugyutábbnak és legegyszerűbbnek tűnőt.
Szia !
Arra értettem, hogy a régi rajzom amit csatoltál annál van mát hatékonyabb is ![]() Üdv!
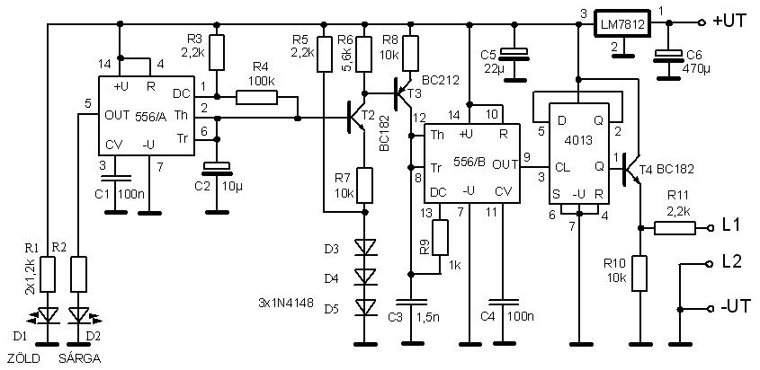
Én megépítettem, ezt a két Ic-s változatot, csak azt nem értem az S2 és S3 tekercsek bekötésénél, hogy
az egy vezetéket bekötöm, akkor miért van ezeknél a bekötési pontoknál a negatív is kivezetve. Én a hozzászólásokban úgy értelmeztem, egy sodrott vezetéket feltekerek a vícsőre és az egyik végét a panelon a 100 ohmos kivezetéshez kötöm, felcsévélem a csőre és másik végét szabadon hagyom. Ha nem jól gondolom, akkor kérném a segítségeteket. Az egyik fényképen a szappantartóson a kéteres vezetéket használtak és az is be volt kötve. És még annyit, hogy a tekercsek ellentétesen vannak tekerve. Az egyik hozzászólásban megegyező irányút írtak.
Szerintem egyszerüen arról van szó, hogy az IC két egységet tartalmaz, ezért nem hagyták veszni funkció nélkül a másik D tárolót. Mondhatnám úgy is, hogy két különböző csőre is használható. Egyébkét az IC kimenetről és a testről jövő vezetékpárt kell feltekerni egyiket jobbra a másikat balra úgy, hogy képzeletben mintha egy vezeték lenne, amit megszakítasz az elektrónikával. Tehát a tekeredés menetiránya egyforma ha az egyik végétől végig haladsz a másik végéig és az elektrónikát is csak egy darab vezetéknek képzeled. Elnézést ha egy kicsit dedósnak tűnik ez a fajta magyarázat, de így talán nem félreérthető.
Köszönöm a segítségedet. Tehát mégegyszer fussunk neki ahogy én gondolom. Tehát a kettő kivezetés közül, pl. az SL2-1 pozitív ,és az SL2-2 negatív 0,35 nmm /sodrott/ keresztmetszetű, és egyenként 250 cm hosszú vezetékeket egymástól 12 cm távolságban ELLENTÉTES vagy MEGEGYEZŐ irányba feltekerem a csőre és végüket szabadon hagyom nem kötöm semmihez. Az irányba azért nem vagyok biztos mert különböző módon írták a hozzászolók,hangsúlyozom a gyári lészülékek fényképein mindegyik ellentétesen volt látható, pl.Flondravin készülék /lehet hogy helytelenül írom a nevét/. A tekercsek felrakásáról pontos leírás nem volt, és szerintem ez az egyik leglényegesebb momentum. Tehát az SL3-1 ,és SL3-2, az egy másik csőre építhető. Kapcsolási rajz a mellékletben
Megtaláltam ezt a Flodravin készüléket, a hideg melegvízes kialakítást, valamint lehet látni hogyan van feltekerve a csőre a vezeték
Szívesen elhiszem, hogy elektrománeses mezővel lehet vízkövet bontani, csak akkor kell elektomágneses tér. Az itt ismertetett készülékek azomban nem csinálnak ilyet, hiszen a csőre tekert elektródákon áram nem folyik. Valami villamos tér lehet ugyan ha a két elektródát kondenátornak tekintjük, de nem hiszem, hogy számottevő mert, a szemben lévő felületek igen aprók, igy a kondenzátor kapcitása is csekély. Egyébként -- ha lenne is -- vascsövön nem működhetne adolog, mert a mágneses erővonalak a vasban záródnának.
Szóval valami jobb magyarázatot kellene találni, rá hogy miért működik. Meg persze nem ártana rendes mérés se, úgy hogy deszt víz, ismert mennyiségű kálciumbikarbonát bele, a mért eszközön keresztül, megmérni mennyi kálciumkrbonát jön ki. Tudom vegyész kéne hozzá.
Szia !
A készülékből a "tekercsekre" 12 voltos, de nagyfrekvenciájú jelek kerülnek, itt történik meg a víz "kezelése". A vízben levő kalciumkarbonát kristályok amorf alakúak és egymással láncba kapcsolódva úsznak a vízben, a kezelés hatására apróbb lencseszerű alakot vesznek föl, így a letapadás képességük minimálisra csökken. Így a vízkő a kifolyó vízzel együtt a lefolyóba távozik. Az alakváltozás úgy jön létre, hogy a vízben lévő fémionok a kezelt szakaszhoz érve a nagyfrekvenciás jel hatására gyors föl-le mozgásba jönnek, (pozitív és negatív töltést kapnak másodpercenként több ezerszer) és így az összekapcsolódott mészkőkristályokat szétdarabolják, így azok méretüket illetően kisebbek, alakjuk lencseszerű (aragonit kristály) lesz, így a letapadás képessége minimálisra csökken. A kezelt víz a benne levő vízkővel együtt a csatornába távozik. Elvileg igy történik, de ha négsem akkor sincs probléma. Lényeg, hogy hatásos. Másrészt az ilyen tekercseket elektronikában nyilt huroknak hívják, ha nagyot nem tévedek. Üdv!
"Így a vízkő a kifolyó vízzel együtt a lefolyóba távozik."
Ha ez valóban így lenne, akkor a leváló kolloid CaCO3 miatt Tyndall-effektust kellene tapasztalni. Látott már valaki ilyet a kezelt víznél? Amíg nincs Tyndall-effektus a kifolyó vízben, addig (a fenti elmélet alapján) ott semmi nem történt. "hogy a vízben lévő fémionok a kezelt szakaszhoz érve a nagyfrekvenciás jel hatására gyors föl-le mozgásba jönnek, (pozitív és negatív töltést kapnak másodpercenként több ezerszer) és így az összekapcsolódott mészkőkristályokat szétdarabolják, így azok méretüket illetően kisebbek, alakjuk lencseszerű (aragonit kristály) lesz," Hány MeV energia kell negatív töltésű fémion létrehozásához? Nehezebb negatívra ionizálni, mint a nemesgázokat!!! Ekkora energiákkal bombázva nem lesz negatív ionod, ez 100%. Másrészt a Ca(HCO3)2 <-> CaCO3 + CO2 + H2O reakció endoterm, és kétlem, hogy a bomláshoz szükséges energiát fedezné a "csoda". Ezen kívül van sok anyag, ami vízkeménységet okoz. És végül a teoretikusan fejlődő CO2 korrozív, kazánoknál pl. súlyos problémákat okozhat. Ja, igen... A fenti reakció reverzibilis, tehát a CaCO3 és a CO2 + H2O reakciója újra hidrogénkarbonátot eredményez (cseppkőképződés). És mivel az állítólagosan leváló karbonát kis szemcséjű, tehát a hidrogénkarbonát felé haladó felületi reakció sebessége nagyon nagy lesz!
Mivel sem vegyész, sem elektro-ász nem vagyok, tán még el is hinném. De (picit megint off) akkor mitől működik az állandómágneses kivitel?
Nem akarok én azon vitatkozni, hogy mi is történik a káciumbikarbonáttal az elektromágneses térben. Vitatkozzanak arról a vegyészek.
Azt vitatom, hogy a topikban belinkelt kapcsolások alkalmazásával létrejön az elektromágneses tér. Mert szerintem nem, ugyanis a tekercs vége a levegőben lóg. Mágneses mező meg csak áramjárta vezető körül alakul ki. Szerintem számottevő elektromos mező sem alakul -- amennyiben a két tekercset egy kondenzátor fegyvezeteinek tekintjük -- mert a tekercsek egymással szemben lévő felületei kicsik, ráadásul jó messze is vannak egymástól. Ha ezek a kapcsolások hatásosak, szerintem egyszerű csodával állunk szemben
Szia !
Mint irtam a működés vagy igy van vagy nem, én sem vagyok kémikus. Sőt különösebben nem is foglalkoztat. Idézet: „Ha ezek a kapcsolások hatásosak, szerintem egyszerű csodával állunk szemben” Igen, Szerinted Üdv!
Csak csodára gyanakodhatok, ha senki sem tudja megmondani, hogyan is működik. Ráadásul aki tízezrekért el akarja adni nyilvánvalóan hablatyol a honlapján.
Szia !
Biztos van aki megtudja mondani, csak nem ezen a fórumon. Idézet: „nyilvánvalóan hablatyol a honlapján.” Nyilvánvalóan ha maga Pierre Curie modaná el, azt is fentartásokkal fogadnád. Üdv!
Ő nem is akar eladni ilyen vízkőtelenítőt.
És ráadásul nem is mondana ilyet : Idézet: „Az első tekercsen átfolyó vízre, a nagyfrekvenciás 5000 Hz elektroimpulzusok dinamikusan szétrombolják a vízben levő kalcium-karbonát kristály szerkezetét.” Ugye az 5kHz szerinted sem nagyfrekvencia. Pláne meg az elektroimpulzusok...
Hali. Régebbi hozzászólásodból töltöttem le a kapcsolási rajzot. Láttam az elkészült szerkezetet is a dobozba beszerelve. A beültetési rajzon van olyan hogy SL1 SL2 SL3.SL1 ugy értelmezem hogy a tápegységet kell ide kötnöm. SL2 és SL3 gondolom a csőre kell feltekerni a vezetéket. Csak azt nem értem hogy hogy SL2 nél ugye két vezeték van meg SL3 nál is, most ki kinek a párja.SL2 -nél az egyik vezetéket balra tekerem fel majd 12cm-t elhagyok és a másikat pedig jobbra? SL3 -nál mit csinálok a vezetékekkel? Másik csőre tekerhetem? Bocsi , de nem értem .
A vezetékek csatlakozási pontjait jól értetted, a tekercselési irány pedig úgy jó, ahogy a képen látható. Az is azt mutatja, amit próbáltam "dedós" módon magyarázni, tehát képzeld úgy a két tekercset mintha egy lenne, amit megszakító az elektrónikával. Ha még ezután sem vagy biztos a dolgodban javaslom, hogy tekerd fel egymás után folyamatosan a 2x2,5m vezetékhoszt, majd a közepén 6-6 cm hosszan fejts vissza és ott kösd az elektrónikára.
én láttam valamikor a termék honlapján egy BME-MTT logóval ellátott mikroszkópos képet, amit azóta leszedtek onnan. Ebből arra tudok következtetni, hogy
1) a kép nem azt ábrázolta, amit ott írtak 2) az egyetem pedig nem örült ennek, és leszedette következő oldalon pedig keressetek rá a vízlágyításra: ha jól látom '98-as. Bővebben
Szia!
Azt már leírtad, hogy mi nem, akkor te tudod, hogy mi igen. Megosztanád velünk ? Üdv!
sajnos mostanság elég sokmindenre rá lehet fogni, hogy "valami csak van".
ha meggyőző dokumentált bizonyítékokat látok, amelyek nem foximaxi önjelölt laboroktól származnak, akkor el fogom hinni, hogy ennek értelme van, addigis szkeptikus maradok a témával kapcsolatban.
Akkor a feladat egyszerű: ki kell találnunk egy alaposan ellenőrzött kísérletet a vizsgálatra, de olyat, amit belátható időn belül végre is lehet hajtani.
Veled pedig, a kontrollkísérleteket is beleértve, megcsináltatjuk, mert te biztosan nem fogod meghamisítani az eredményt az eszköz javára |
Bejelentkezés
Hirdetés |











