Fórum témák
» Több friss téma |
Nagyobb árammal kellene megterhelni a kimenetet. Akkor lehetne pontosat mondani, ha hullámosan lecsengő szakaszok helyett közel szabályos négyszögjelet látsz a kimeneten, ehhez kellhet akár 0,5-1A terhelő áram is.
Szia! Nekem is vannak ilyen moduljaim. A gyenge pontja az áramerősség. Kicsi a hűtőfelület. A másik - nem tudom, hogy a saját modulod fotója, vagy netes kép, mert előszeretettel a bemenő kondit kisebb feszültségűre szokták cserélni pld 220µF 25V -ra. Először én is figyelmetlen voltam, azt hittem - azt küldik, amivel rendeltem 100µF/50V. A fülem mellett durrant el 24V-ról.
Szia!
Arra figyelj(etek..) azért, hogy a 2596 lábánál lévő dióda ( SS34 ) nem mindent bír ki, mert a "hűtőborda" szerintem azt már nem hűti. A 3 amperes csúcsárama se olyan, hogy bármilyen körülmények között érvényes ( adatlap, pad méret és hőfok ). Már 1 ampernél is ellenőrizni kéne, mennyire forró.
Még egy dolog... a 33 uH se bármilyen beállításhoz jó - a 2596 adatlapját át kell nézni ( 13. oldaltól..) és ahhoz kell igazodni. Az "adj" típus nem azt jelenti, hogy bármikor, bármit és bármivel....
Szia, ez vicces! Nekem is van ilyen kínai LM2596-os modulom, illetve az enyémen a kimenetén van még egy LC szűrő, de ez most lényegtelen.
Ránéztem én is, két szkóppal is megnéztem (az egyik csak egy olcsó USB-s szkóp, annyira nem bízom benne). Terhelés nélkül hasonlít a jelalak az általad csatolthoz, kb. 0,5 amperrel terhelve már négyszögjelet látok az IC 2-es lábán. Kb. 20us a periódusidő terheléssel és terhelés nélkül is. Végülis az adatlap szerint az IC fix frekvenciás, tehát legalább ez stimmel. Ez 50kHz-es kapcsoló frekvenciát jelent, ami elég messze van a 150-től. Mivel nincs semmilyen alkatrész, amivel a frekit lehetne állítani, én sem tudok másra gondolni, mint hogy hamisítvány az IC amit a modulra forrasztottak.
Még az előző hozzászólásomhoz:
Lehet, hogy ez az olcsóbb LM2576, amely ugyanúgy 3A-es buck konverter, első rápillantásra lábkompatibilis, csak éppen 52kHz-en kapcsolgat.* A hozzászólás módosítva: Okt 4, 2014
Sajatom fotoja. 1$ volt darabja, nem tul draga, annyit is tartott.
A bemeneti kondi rendben van, 100µF/50V-os. toto: Ezek step down konverterek.
Igen, én is erre gondoltam, hogy 2576 lehet... Amivel nem is lenne olyan nagy baj, mert együtt tudnék élni vele, de így más kondi meg tekercs kell hozzá (nem modul, hanem én csináltam az áramkört),*
latyakosa: megnéztem nagyobb árammal is, a várakozásoknak megfelelően négyszögjelet kaptam, de sajnos a frekvencia közelébe nincs a 150 kHz-nek. A hozzászólás módosítva: Okt 4, 2014
A frekvencia szerintem sincs 150kHz, mert ameddig mukodott sokszor hallottam, hogy sipol, es ugye 20kHz-ig hall az emberi ful.
Van olyan konverter ami "step-up-down"egyben, sőt állítható áramkorlát is van beépítve. Ha még aktuális, elküldöm az adatlapját.
Sziasztok!
5V-ból +-12V-ra van valami megoldás? Keresgéltem a neten, de csak olyat találtam, amiben olyan IC van, amit idehaza nem lehet kapni.
Szia!
Nézd át az MC34063 adatlapját például.... step-up és van invertáló beállítása is... Egy csinál +12-t, egy -12-t. Ha az árama nem elég, külső tranyóval növelheted.
Sziasztok!
Tudom nem ide tartozik de nem találtam fórumot ahol választ kaptam volna. Egy 96db-os led egységet szeretnék meghajtani. 24db van sorba kötve és ebből 4 párhuzamosan. A gyári meghajtása 230v-ról működött, de nekem ezt 12-14V-ról kellene megoldanom. A ledek fehérek és smd nagy fényerejűek. Mivel az előtét ellenállás nemigen jöhet szóba így valamilyen megflelő és egyszerű kapcsolást keresek ami tudná biztosítani a megfelelő feszültséget és árramot. A 230V-os vezérlő 18Wattos és 81mA-t fogyaszt. Ha jól számolom akkor kb. 1,5 A-ra van szükség. Remélem van rá egyszerű megoldás. És nem fontos de nem lenne rosz ha a fényerőszabályzás is megoldható lenne. Előre is köszi mindenkinek a segíségét!
Talán ha feltennél egy szépen megrajzolt blokksémát, megírt értékekkel, több választ is kapnál..
Nem világos, mit és miből szándékozol csinálni... A hozzászólás módosítva: Nov 2, 2014
Gondolom, inverter kell neki... TALÁN..
... 4 volt x 24 db ( cca 100 volt ) +áramgenerátor...
Ha csak úgy nem.
De egyszerűbb volna kevesebbet sorba kötni.
Többféle megoldás is van, de mivel áramgenerátorra is szükség van, az eredeti 230V-os megoldás megtartása a legegyszerűbb, plusz a hálózati üzem is megmarad. Persze ehhez kell venni egy üzemképtelen szünetmentest amit odaadnak olcsón (2000Ft körül már szokott lenni a kisebbekből eladó). Annak a meglévő vezérlője is használható (kivéve ha PIC-es vagy AVR-es), de 494-el nagyon egyszerűen és olcsón lehet hozzá csinálni másikat (most csináltam éppen egyet).
Ez csinál neked az akkuból 150-200V körüli négyszögjelet, aminek a kitöltési tényezőjét (vagyis az effektív feszültséget) egy potival tudod változtatni. Erre ráteszed a 230-as kapcsolóüzemű áramgenerátort a ledsorral és kész is vagy. De ugyanez eljátszható nagyfrekin is, a szünetmentes vasmagja helyett ferrittel. Annak a vesztesége is kisebb lesz valamivel.
Csináltam képeket a tesztváltozatról, ezt kb. 20 perc alatt dobtam össze. Kikaptam a szünetmentesből az akkut, a trafót és a feteket, rátettem egy 494-es meghajtást amit a 60kHz-ről levettem 50Hz-re és ennyi. A 3 képen az látszik ahogy emelem a kimenő feszt, az izzó egy 100W-os hálózati izzó. Az első képen éppen csak parázslik, a harmadikon már virít rendesen.
Közben kiderült, hogy a 96db led valójában 288db led, egy leden belül három van sorba kötve. Szóval szerintem nem érdemes áramkört építeni hozzá. Inkább veszek egy autós invertert és az eredeti feszültséggel hajtom meg, azzal jobban kijövök pénzügyileg.
Azért köszönöm a válaszokat!
Sziasztok!
Szerintetek ez a kapcsolási rajz 6V-ből is 12V-t állít elő?
Nem. Ez egy áramgenerátor, egyébként pedig step down elrendezés, vagyis a kimeneti feszültség sosem lesz több a bemenetinél.
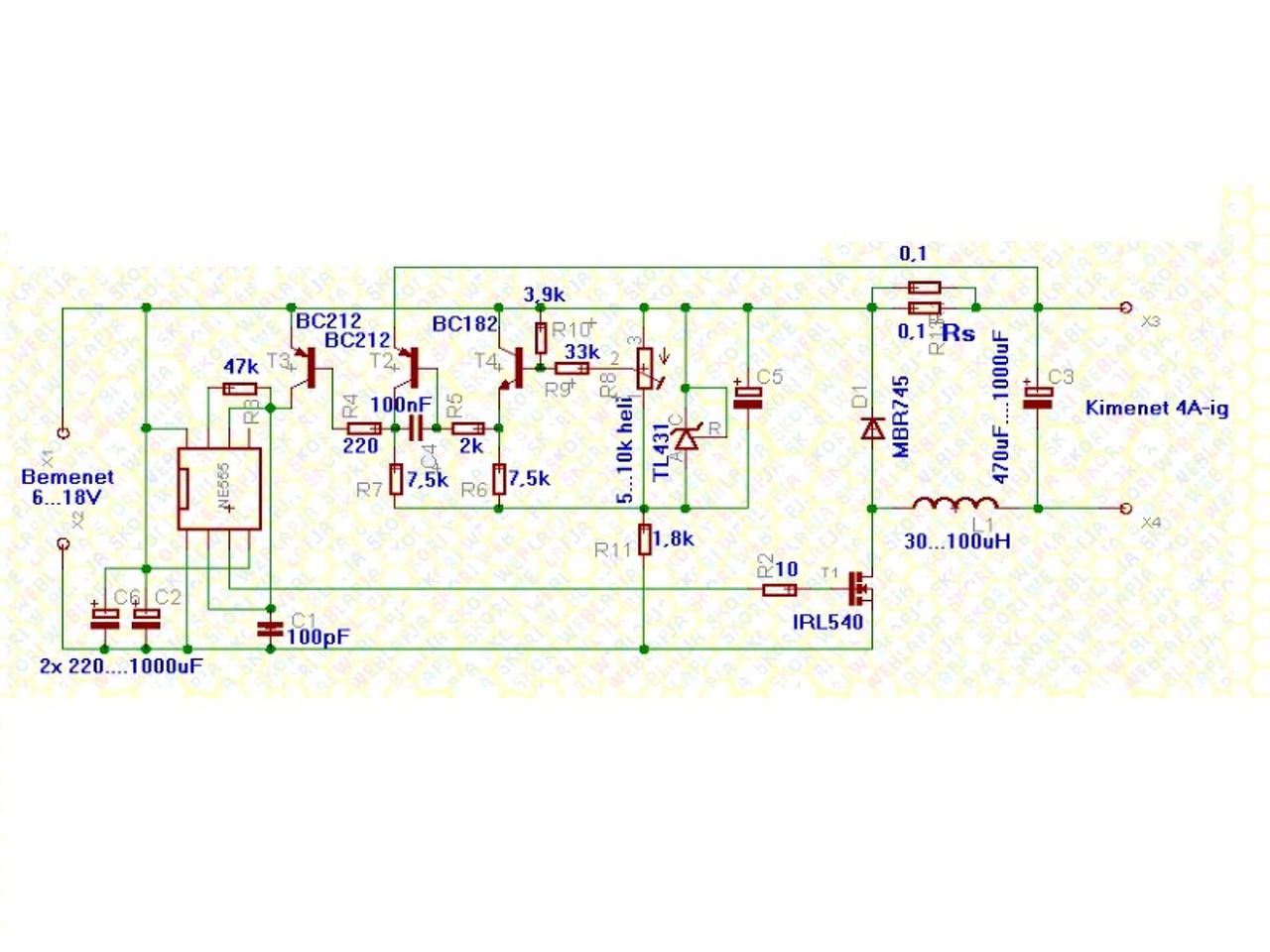
értem....és tudnál esetleg nekem olyanban segíteni hogy 555Ic-vel hogy lehet olyat létre hozni hogy nekem a DC 5V-10V-ig változik kb 4A-el és nekem 13V-15V-ig 0-4A-ig kellene kimenő DC....tehát ha nekem van 5V bemenőm akkor is 13V jön ki minimum...remélem érted mire gondolok.....valami buck bost converter vagy mi a neve
Ezt így felejtsd el, mert:
- 5 voltos tápnál az 555 kiad kb. 3.5-4 voltos "1" szintet, ami egy nagyáramú FETnek igencsak kevés a totál kinyitáshoz, - 5 volton kellene 15-20 amper akkor, ha neked 13..14 volton 4 amper kell, mert hatásfok is van, - 50 voltos és FET 50 amperes kellene nagyobb kezdő feszről is, jól megvédett drainnel, - az 555 szabályzása sokkal nehezebb, mint egy cél-IC esetén, - gyakorolni, ismerkedni pedig úgy tudsz, hogy az idézett rajzodon felcseréled a tekercset a diódával, értelemszerűen anód kifelé.. term. sokra nem mész vele..
akkor mondom úgy hogy egy napelemről lenne szó ami jelenleg egy 12V-os 5W körüli Led szalaggal van "terhelve" a napelem teljesítménye így 9,7V és elvileg 72W amit kb...nekem a lényeg az lenne hogy tudjak vele tölteni egy akkumulátort úgy hogy ha a napelem csak 5 voltot ad akkor is tudjak vele akkut tölteni viszont ha emelkedik a feszültség a napelem által a töltési fesz ne emelkedjen vagy pedig állítható legyen a fesz és az áram is .
remélem érthetően írtam :/
Kezdem azzal, hogy az 5-8 volt közötti tartományban sokra nem mész azért SEM, mert a napelemed ott még nagy áramot SEM tud leadni... kéne pl. 2 fokozatú áramgenerátor, hogy ne is tudja megszívni az inverter a napelemet.. ( csatolt rajzod korrekciója, ahogy írtam..)
Külön kis elektronika az akkuról, ami átkapcsolná pl. az érzékelő ellenállást... A kisebb fesz hátrányait nem ismétlem. Az egésznek akkor van értelme, ha már van egy közepes napsütés 10 voltos cellafesz környékén. A napelemed mekkora feszt ad ki max. napsugárzás esetén? Szükséges a max. fesz korlátozása? Ott esetleg elég lenne egyszerűbb megoldás is. Nem egyszerű téma a gyakorlati kivitelezés. Kísérletezni pedig a november nem igazán ideális időszak... a napsugarak is "alacsonyan szállnak" már.. hacsak nem fordítható vertikálisan is a napelemed. A hozzászólás módosítva: Nov 9, 2014
Egyéb napelemmel kapcsolatos téma szerintem van a fórumon, tapasztalatot szerezhetsz.
A másik az, hogy ha lehet, célszerűbb sorosan kapcsolt napelemekből step-down áramkörrel töltögetni.
Szia! Ha ólom-savas akkumulátorral dolgozik a rendszered és 12V-os akkor 10,5V alá nem eshet a feszültséged. A feladatra IGBT szerintem az alkalmas félvezető - de nem a legolcsóbb kapcsolóeszköz. Azt írod, a napelemed 9,7V - az 12V -os led szalaghoz kevés eleve kellene egy step up konverter a funkciók stabil működtetéséhez. Ha kisebb akksit használsz - sokat fogsz szívni ele.
Szia!
IGBT-t nagyobb feszültségen érdemes használni. Kis feszültségen a MOSFET sokkal kisebb veszteségű az IGBT-hez vagy bipoláris tranzisztorhoz képest. |
Bejelentkezés
Hirdetés |




De egyszerűbb volna kevesebbet sorba kötni. 








