Fórum témák
» Több friss téma |
Fórum » Csöves erősítő készítése
Ne feledd betartani a fórum viselkedési szabályait, és a topik megmaradásának feltételeit. [link]
A téma átmenetileg fagyasztva lett, hozzászólni nem tudsz!
Amikor diódákat teszel az AZ4 helyére, 20-30V-al, vagy meg nem mondom pontosan, de nagyobb lesz az egyenfeszültséged. A csövön jókora feszültség esik, a diódán megy 0.8V.
Miért nem keresel kisebb kondit? Diódával az az erősítő nem az lesz, ami volt, még ha észre sem veszed hangban. Sok problémát megúszol, kisebb és odavaló kondival, de végül is kaland az élet... A hozzászólás módosítva: Nov 10, 2014
Így is kevesebb az anódfesz mint a kapcsolási rajzon.A rajzon min 730V van ,nekem pedig 600V jön le
Idézet: „Így is kevesebb az anódfesz mint a kapcsolási rajzon.A rajzon min 730V van ,nekem pedig 600V jön le” Szűrve, AZ4-el és 50µF-al? Vagy honnét, hogyan méred?
AZ 4-el kondik nélkül 600V
Hm, bajban vagyunk...Kondival meg szorozva 1.3-al.
Az olyan 780... Ne mondd, hogy nem tudtad.
Jah* bocsánat tényleg
nem is gondoltam rá A hozzászólás módosítva: Nov 10, 2014
Az AZ4 után semmiképp ne emeld a kapacitást. Csak a gyári értéket tedd oda, mert valóban elhalálozik a cső.. Az MM-kondik valóban jók.. nekem a 40-50 éves tévékben szén teljesítenek az eredeti gyári darabok. Ebben a 782/A keverő erősítőben viszont a 10µF-ok és az egyik 20µF-is igen rossz állapotú volt. Meg van.. lehet majd formázom őket.
Sokat bütyköltünk 760-asokat. Ilyen probléma nem merült fel, de azt biztosan állíthatom, hogy bőven elég 16µF is (én 3*47µF-al oldottam meg, sorbakötve őket). A feszültségnek meg 900V körül kellene lennie, de inkább többnek. Semmiképpen nem javaslom AZ4-ek helyett normál diódákkal, mert a 807-esek így is határon járnak benne és Si diódákkal 1000V fölé mennél az anódfeszültséggel. Nincs kéznél szűz 760-as hálózatim, hogy megmondjam az ellenállás értékeket. Én azért nyugdíjaznám az MM elkókat, akármennyire is frankók lehetnek.
LFC kapcsolás csöves erősítő kimenő transzformátor méretének csökkentésére
Ettől hogyan lesz kisebb méretű a kimenő? Nagyon amatőr vagyok, de pont van két ilyen csövem
Nem tudom honnét származik a kapcsolásod, de a felső csőnek nincs rácslevezetője. Előbb utóbb lezáródik, és akkor mintha ott sem lenne. Akkor mi a szerepe. Egyébként is a követlen a vezérlő rácson levő kondi jól rövidrezár minden vezérlést.
Elkészült egy újabb kis csöves jószág. PCL86PP 2x8W A kimenők M75 vasra lettek elkészítve. 8K/8R illesztéssel.
A hozzászólás módosítva: Nov 11, 2014
Szép munka! Szép a doboz,belülről is jól mutat,bár én inkább kint szeretem látni a csöveket.
Le a kalappal.
Szia! Köszi!
Eleinte én is kiraktam a csöveket. De egy csövesnél elsősorban a minőség a lényeg. Így könnyebb volt a dobozt megcsinálni. Nem kellett a trafó takarókkal bajlódni. A novál csövek meg amúgy nem olyan szépek kint.
A sajátomnak is megvan a doboza csak még a trafókkal bajlódok.
EM84-es mint kivezérlésjelző,ez már készen áll. Csak kicsi lessz az erősítő háza és megpróbálom a kimenőket nem kintre szerelni,hanem bentre,kintre a hálózati trafó fog kerülni.
Ormós lett
Anódfeszültséget nem késlelteted, és ha jól látom még egyéb cicoma sincs rajta. Nekem tetszik ha valami nincs agyon bonyolitva, viszont teszi a dolgát...
Nagyon szép lett! Elég hülye.. sok mindentől függő ,és szubjektív megítélésű kérdésem következik.. milyen a hangja?
Amúgy ez a "győztes" kategóriás CHZ féle kapcsolás, ami nagy tetszésnek örvend itt a fórumon?
Janit ismervén nem az a kapcsolás !
Estét!
Szerintetek ez a hálózati trafó ami a képeken van elviselne 2 EL84-et, 1 ECC83-at és egy EZ81-et ? Sajnos méretek nincsenek csak két kép. Fűtése 6,3V és kb 1,5 ös réz. Nem tudom miben volt, elvileg EZ81 volt rajta.
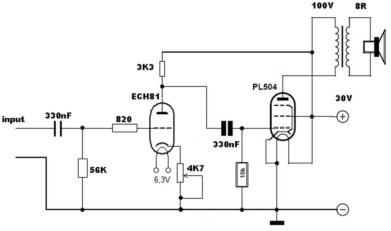
Szép estét mindenkinek. Egy kísérletet melyet az unalom szült osztanék meg veletek. A PL504-el felépített alap erősítőt bővítettem egy ECH81 előfokozattal. Nemsokal lett hangosabb,de kicsit "tisztább" hangja lett,főleg a 100V-os kimenő használatával. Akit érdekel töltök fel róla képet de borzasztóan néz ki szegény. Aféle fiók project lett.
Sziasztok!
Eltűntem egy darabig. Köszönöm, Mark, Granpa, proli007, djhans és a Többiek! a segítséget. Ittpedig a Zoli féle ECl86 SE .
Köszönöm mégegyszer..
Egy kérdésem maradt még. RCA bemenetet hogy tudom továbbfűzni? In-Out. Ne nevessetek rajta..
Ha "kb. másfeles réz", akkor kb. a vasméretet is megmérhetnéd(saccolhatnád). Szemre M(EI) 102, ami elég lehet ezen csövekhez.
Sziasztok!
Segítséget szeretnék kérni a Pl 500 pp erősítőmmel kapcsolatban amit most üzemeltem be! Ha a rajz szerint kötöm be a g2 rácsot akkor búg és eltűnik a nagy fesz. Ha nem kötöm sehova akkor összeszed egy kis zajt és akkor is van kicsi búgó hang. Többféle kapcsolást nézegettem, melyik lenne jó megoldás számomra? Valakinél működik már ez a kapcsolás? Előre is köszönöm a segítséget!
Köszönöm mindenkinek. Nem ez nem az a kapcsolás. Ez a legegyszerűbb katodin fázisfordítós. Hangját még nem igazán tudtam meghallgatni csak Orion mambó hangfalakon. De előreláthatólag az is rendben lesz.
Ez a kérdésem. Hogy tudom továbbfűzni a LINE bemenetet, hogy felhasználóbarátként ne lehessen fordítva bekötni, illetve semmi ne dolgozzon később szembe üzembe.
"Lehetne mindkettő LINE be üzembe, csak egyszerre semmi ne legyen bekapcsolva."
Semmiféle dioda ugye nem működik az out felé. Nincs elképzelésem hogy csinálják 2 centin.
|
Bejelentkezés
Hirdetés |


nem is gondoltam rá 
































