Fórum témák
» Több friss téma |
Mielőtt kérdezel, a következő két dolgot ellenőrizd!
I. A helyes tápfeszültségek megléte.
II. A kimeneten van-e egyenfeszültség.
Élesztés.
Szia! Nem tudom észrevetted-e a végfok nagyjelű erősítője külön tápról megy. Ez egy kicsit meg van fűszerezve némítással is, hogy a ki/be kapcsolás ne koppanjon nagyot.
Először is mérd meg Q16 és Q17 emitterfeszültségét (testhez képest), ezek szolgáltatják a VAS stabil tápját. Szerk.: kiszáradt, vagy szivárgó elkó esélyes. A hozzászólás módosítva: Nov 24, 2014
Igen. Azokra gondolok. Nem tudom, nem látok oda, de a hangszóróiddal minden rendben? Nekem furcsa, hogy minden előzmény nékül egyszerre mindkét csatorna csak negyed hangerővel szól. Holott a táp rendbe van. Egyszerre két csatorna állásba nem szokott tönkremenni.
Ez milyen megoldás már? Ilyet még nem is láttam. De van egy tippem. Tuti az egyik elkó szemétkedik arrafelé.
Képzeld magad a termékfejlesztők helyébe, akik azért kapták a fizetést, hogy újabb és újabb kapcsolást találjanak ki. Ez még nem is olyan hajmeresztő
Üdv. Kis keresgélés után megtaláltam. Cserélve lettek már nem eggyezik az adatlaban lévővel. Eggyiken 37V-ot a másikon 0Vot mérek.
Az a 0V izgalmasan hangszik. Melyik lenne az?
Igaz...ott van a H-osztály, meg ilyen nyalánkságok. Azt de csipem, mikor javitani kell.
Megint elmértem bocsánat. 37V és 43Vot mérek.
Na, csak meglesz a baj.
A hozzászólás módosítva: Nov 24, 2014
Remélem ez alkalommal jó helyen mértél. Ezek a feszültségek változnak-e, mikor a torzítás megjelenik?
Feszütség nem változik, és nem találom azt az ellenálást a penelen...
Az ellenállás a Peak indikátor LED-del soros, de nem én hoztam szóba.
Ahol a 37V-ot mérted a segédtáp 220µF pufferét frissre cserélhetnéd, ki tudja mekkora hullámosság ül rajta. Mekkora a kimeneti AC feszültség közvetlen a torzítás megjelenése előtt? A méréshez tölts le valahonnan szinusz jelet.
0.3 mikor nem torzit 0.7 mikor hallható a torzitás.
Bocsi, Q16-ot akartam irni. De még mielőtt javitottad, hogy 43v a mérés. Igy nem aktuális.
Akkor az tényleg nagyon halkan szólhat.
Próbáld meg önállóan értelmezni a rajzot és kövesd le eljut-e a fő és a segéd táp a megfelelő tranzisztorokhoz. Egy vezetősáv hajszálrepedés, vagy egy rossz forrasztás untig elég egy ilyen hibához.
Tápfeszek rendben vannak. Végigkövettem hogy hova mekkora feszültséget kell mérjek és mindehol ott van. Előfokot átforrasztgattam de semmi nem változoztt.
Sajnos az nincs. Az eggyik ismerősömnek van. Elviszem hozzá az erősitőt, és jelentkezem.
Sziasztok
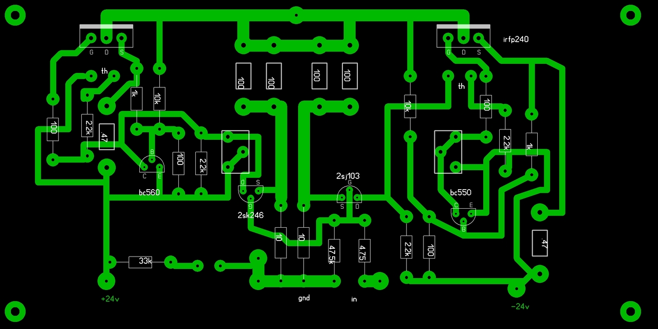
Egy pár hozzászólással régebben már írtam hogy a Nelson Pass f5 erősítővel kapcsolatos problémámról. Nos elhatároztam hogy a lenti rajz alapján megépítem új alkatrészekkel megint.Inkább ne tettem volna A hiba ugyan az, a + tápoldalon levő 0.47 ohmos ellenálláson 330 mv-ot lehet mérni a másikon semmit a potik tekerésére nem reagál semmit.A kimeneten 18.6 v-ot mérek! A tápot megnéztem a Gnd-hez képest a pozitív 23.8v a negatív 23.45v.Ez nem tudom hogy okozhat-e problémát.A rajzon a BC550-es fordítva szerepel természetesen 180 fokkal elfordítva a helyes lábkiosztással raktam be.Bocsi hogy ennyit problémázok de nem értem, vagy csak nem látom a hiba okát
Amilyen közel van néhány vezetősáv, szerintem rövidzárakat keress a szomszédos vezetősávokon. Hogy miért építetted meg mégegyszer azt, ami nem működött, azt nem értem.
Amit először megépítettem az egy kinából hozott nyákra készült ami rossz volt.Ezért csináltam meg a lenti rajz alapján.A nyákot átnéztem nincs rövidzár sehol.
Nem lehet, hogy élesztéskor valamit elrontasz a th vagy nyugalmi potik beállitásakor, és azonnal átüt az egyik fet? Milyen módszerrel méred, hogy a benne lévő fetek működőkpesek? A gate-eken mekkora feszültség mérhető?
Illetve elnézve a kapcsolási rajzot, elég sok érték nem stimmel. A th potival soros 22k az 2k2, 150R helyett 100R , és igy tovább. Bővebben: Link
Ez most is fennáll. Független a panel a kialakításától. Be kell mérni a FET-et!
Mi a jó fene ez? Semmi aluláteresztő szűrő, elég érdekesen gerjedhet.
A fejlődés olyan mint a fa. Vannak elhalt ágai.
Gondolom ez is egy olyan ág. apropó, nem kell egy jó tévé? A hozzászólás módosítva: Nov 25, 2014
Természetesen jó a 8 ohm-hoz is. 8-10W-ra lehet számítani, de nagyon elég az szobai körülmények között.
|
Bejelentkezés
Hirdetés |




A hiba ugyan az, a + tápoldalon levő 0.47 ohmos ellenálláson 330 mv-ot lehet mérni a másikon semmit a potik tekerésére nem reagál semmit.A kimeneten 18.6 v-ot mérek! A tápot megnéztem a Gnd-hez képest a pozitív 23.8v a negatív 23.45v.Ez nem tudom hogy okozhat-e problémát.A rajzon a






