Fórum témák
» Több friss téma |
Mielőtt kérdezel, a következő két dolgot ellenőrizd!
I. A helyes tápfeszültségek megléte.
II. A kimeneten van-e egyenfeszültség.
Élesztés.
Lehet valami rossz forrasztás benne bárhol. Harman-t még nem javítottam, de a barátomnak egy STK IC-s Siemenst igen, már kalapáccsal vertem, mikor rájöttem, az STK IC-ben van belül a kontakt hiba. Annak cseréje után jó lett.
Lehet még benne ugyan olyan forrasztási hiba mint amilyet a múltkor találtál.
Üdvözlöm a szakikat !
Két hete elkezdtem olvasgatni ezt a fórumot (most tartok 1430.oldalnál) és mit ne mondjak igen sokat tanultam de az én problémámra csak nem tudtam biztos megoldást találni.Van egy ZOFFMUSIC TITAN PA amelyben meghalt 1 2sk134-es tranzisztor. Mivel ezt nem tudom beszerezni (vagy ha igen akkor nem is 1 kellene) úgy döntöttem hogy megpróbálom IRFP240-9240 tranzisztorokkal . Megrajzoltam a sémáját ami nem mindennapi mert egy marék 18voltos zéner dióda van benne amelyek közül csak némelyik világos hogy mit is csinál. A rajz amit leközlök az már az új tranyókkal van berajzolva. Eredetileg nem voltak ellenállások a végtranyók körül. Ezeket a fórumon talált rajzokból néztem ki. Arra kérném a szak tábort hogy nézzétek át a rajzot és mondjátok meg hogy mi a jó és mi nem. Nagyon várom a hozzászólásokat és előre is köszönöm a válaszokat! Na most vettem észre utólag hogy nem azok a tranzisztorok vannak a rajzon de rémélem ze nem okoz problémát de ha igen akkor átalakítom és újra felrakom . A hozzászólás módosítva: Nov 20, 2014
Szia!
Berakhatnád az eredetit, ha nem lesz új panel is hozzá. Q2, Q3 gate picit jobb lenne Q6 kollektorán ![]() Vagy egyszerűen így csináld! Bővebben: Link A hozzászólás módosítva: Nov 20, 2014
Szia!
A Q2 és Q3 végtranzisztorok bázisai nem jó helyre vannak kötve, így nem kapnak vezérlést. Az R19 és az R20 nem a C6-R18 közös pontjára kellene, hogy menjen? Gyanús még a nyugakmi áramot állító kör, nem biztos, hogy elég lesz a nyitófeszültség a feteknek. Másik: nem hőkompenzált a nyugalmi áram. Ez az eredeti áramkörben sem volt kompenzálva? Még egy: A bemenő aljzatnál az egyik melegpont két zéner diódán keresztül GND -re megy. Ez jól van így?
Igazán gyorsak vagytok ! Reloop pontosan amit ajánlottál abból indultam ki.Steelbird nagyon jó megfigyelő vagy (én meg béna) hát jól el rajzoltam ! Lehet hogy van még hiba de már annyi verziót tanulmányoztam hogy amikor rajzoltam akkor is máshol járt az eszem de most küldöm étrajzolva és feltüntetve az eredeti tranzisztorokkal persze a power-ek már az ujjak. A panelt azt nem terveztem ujjra mert igencsak jó állapotban van és a szerelése is jól ki van találva a felfogatásával együtt .Egyedüli hiba amit találtam hogy az R32 10ohmos volt megnyúlva 58-ra és meg volt kissé barnulva.
A hozzászólás módosítva: Nov 20, 2014
Innen csippentheted Q10-et és az áramköri környezetét. A rajz megjegyzése szerint az IRFP párral is elmegy.
Sziasztok
Erősítót szeretnék készíteni apám régi hangládájához. A hangláda Videoton DC 2050 E. Bővebben: Link Valami egyszerű Ic-s ( TDA IC esetleg ) erősítőt szeretnék hozzá készíteni 12V-ról hajtva, zenehallgatásra, filmezésre szóval nem partira, de a hangláda adottságait ki szeretném használni. A hozzászólás módosítva: Nov 21, 2014
Sziasztok.Ennél a végfoknál melyik potméterrel lehet állítani a nyugalmi áramot,és melyikkel a kimenetei DC szintet? AET 453 végfokrol van szó.Nyugalmi áramnak mennyit érdemes beállítani?
Itt van:AET453 A Get manuallal letölthető (A keret alatt aláhúzva). P1=szimmetria, P2= nyugalmi áram. A szokásos 10-20 mA közötti érték itt is jó lehet.
Szia! A 12V táplálást azért írtad, mert szeretnéd mobilban használni majd? A 8 Ohm hangsugárzókra 12V táppal legfeljebb 10W-ot lehet kitenni, hacsak nem építesz a végfok táplálására egy kapcsolóüzemű invertert. Ez nem lehetetlen feladat, de nem is egyszerű. Van témája itt a fórumon. Ha az inverterrel gyártasz kb. +-40V tápfeszültséget, akkor már mögé lehet tenni számtalan kiváló végfok kapcsolást, és lesz 70-80W RMS a kimeneten 8 Ohm -ra.
nagyobb feszülségű tápegységem egyenlőre nincsen, de ha kell akkor beszerzek valahonnan. Szobai zenehallgatásra, filmezésre kis nosztalgia hangsugárzóhoz lenne Videoton DC 2050 E -hez a hangsugárzó zenei teljesítménye 50W, névleges terhelhetősége 40W, úgyhogy nem valami nagy erősítő kell mert azt már tudom hogy a hangsugárzónak nagyobbnak kell lennie mint az erősítő teljesítménye. Valami egyszerű kis IC-s erősítőre gondoltam (mondjuk TDA) valahol 30W 8Ohm környéki teljesítménnyel hogy a hangsugárzót ne tegyem tönkre.
Ennek a szabálynak amit tudsz, hát vannak korlátai. Bővebben: Link
Sziasztok!
Ne hivjatok mentőt nem bolondultam meg de a következő kérdésem van:Két erősitőt rá lehet e kötni 1 pár hang(fal)sugárzóra.Az ok:az egyik /integrált/ erősitőről menne a tv, bluray,tuner + előerősitőként a másik egy A osztályuhoz ha zenélek/cd játszó/ .Köszönöm előre is a válaszokat. A hozzászólás módosítva: Nov 22, 2014
Szia! Az egyik erősítőbe teszel négy morzés relét. Ha áram alatt van magához kapcsolja a hangsugárzókat.
De még is milyen erősítő IC-t vagy esetleg tranzisztort (kapcsolási rajzzal )ajánlotok ami nem teszi tönkre a Videoton DC 2050 E hangsugárzómat ?
A hangsugárzót nem a végfok teszi tönkre, hanem a felhasználó, aki féktelenül csavarja neki a "volumét". Javaslom pl. a TDA7294-et, +-30V tápról, az illik hozzá szerintem, és jól is szól. Tranzisztoros kapcsolás terén ST151-et tudom javasolni, korrekt kis kapcsolás, és szintén jól szól.
Mindkettőnek van külön témája, bevált nyáktervekkel, .lay fájlokkal, mindennel.
A hangsugárzó Névleges terhelhetőség: 40 W,Zenei terhelhetőség: 50 W, Szinuszos terhelhetőség: 25 W és 8Ohm-os, amit írtál erősítő Ic meg 100W. Ez összefér egymással ?
Szia! Ezt ajánlom.
Úgy látom teljesen feleslegesen próbáltalak valamire ráébreszteni korábbi hozzászólásomban Bővebben: Link , de hát mindegy. Mindig fontos meglátni a pontot ahol érdemes feladni. Én most megláttam.
A hozzászólás módosítva: Nov 23, 2014
Csak tapasztalat.......pár hsz ezelött Beag AET 453 végfokkal kapcsolatban.... a -3.3 V az R6-on????
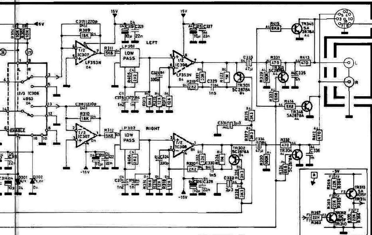
Sziasztok! Van nálam egy Bang és Olufsen CD lejátszó. Nem jön ki belőle a hangfreki. Azért itt teszem fel a kérdést, mert kimondottan erősítő hiba. A CD-k digitális, és szervo részéhez különben sem értek.Letöltöttem a kapcsolási rajzot, de nem értem a dolgot. A két 47µF-os kondenzátoron még van hangfrekvencia, de sem a DIN tuchelen, sem az RCA hüvelyeken nincsen jel. A kimeneteken azoknak a tranzisztoroknak a szerepét nem tudom. A TR 303-304, és a TR 345-346 nem kapnak tápfeszültséget sehol. Azok minek vannak ott? Valami tiltás? Mi van akkor, ha egyszerűen kidobom őket? A DIN tuchel 6-7-es lábán minek kellene lenni? Látott valaki már ilyet? Teljesen szabványtalan? (Ejnye, Bang és társa!) Valami tápfeszültséget hivatottak azok továbbadni? Azokon sem lehet mérni semmit. Hogyan lehetne megszólaltatni, hogy bajt ne csináljak?
Én - 33 - nak olvasom. A T4 tranzisztor E-B feszültsége, + ami a 22 ohmon esik, együtt nem is lehet több 1 V - nál, mert a - 34 Volton van az R6 másik lába, oda megy a 22 ohmon át a T4 emittere.
A tranyók akkor nyitnak, ha a bázisukra vezérlőjel kerül, és a kimeneteket teszik (közel Rce)testre.
Ezt valamilyen tiltó vezérlés szabályozza. Mérj feszültséget a közös bázisukon, és minden bizonnyal lesz is ott egy nyitófesz. Azt nem tudom miért tiltja, a védelem, mert az nincs a rajzon.
Szia!
Muting tranyókat nézd meg, szerintem azok zárják le a kimeneteket..
Igen,-33 Volt. Csak találtam egy olyan rajzot,ahol 3.3 van feltüntetve,az tévesztett meg.
Bővebben: Link A hozzászólás módosítva: Nov 23, 2014
Köszönöm, megvan a hiba. A "Startup mute" körben a C351 és C352 10uF, és 33µF cseréje megoldotta a problémát. Előtte megmértem a tranyókat, de azok jók voltak. Viszont mindkét kondin kevesebb volt a feszültség, mint most van. Valószínűleg szivárogtak. A TR 317 kollektora megy a tiltó tranzisztorok bázisára.
A hozzászólás módosítva: Nov 23, 2014
|
Bejelentkezés
Hirdetés |
















