Fórum témák
» Több friss téma |
A normál optók ide nem elég gyorsak. Azonkívül szívesebben veszi a FET, ha egy PNP-NPN párral hajtod meg. 100k nem elég gyorsan üríti a S-G kapacitást.
200 Hz? Hát gondoltam, hogy nem lehet nagy a freki, de ez azért megdöbbentett. Mondjuk így már nem kell füstölnie a snubbernek, de azért jónak sem mondanám.
A legfontosabb az, hogy a gate-ellenállást kisebbre kellene venni, ahogy potyo is mondta. Ismerni kellene az előtte lévő fokozatot (optó) is, az is erősen befolyásolja a végeredményt. Na meg nem látok sehol semmit, ami korlátozhatná az áramot. Nem lehet, hogy egész egyszerűen túl sok áram folyt? Mennyi a motor DC ellenállása?
Igazad van nem 200Hz hanem 1500-2000Hz csak egy nulla lemaradt. Az opto csatoló egy 4n30-as tipus, a motor 150W/230V DC.
Nem csak az optó típusa, hanem az is kellene, hogy hogyan van bekötve!
A DC ellenállást még mindig nem tudom. (Ezt álló helyzetben kell mérni!) Hűtés van a FET-en? A szabadonfutó dióda típusa is számít, viszonylag gyors dióda kell, a hálózati diódák ide nem igazán jók.
Üdv mindenkinek.
En egy 144V-os 11 Kw-os soros DC motort szeretnek egyszerüen jo hatasfokkal vezerelni. PWM is szoba jöhet,de nekem eleg lenne PL 3 fokozat. Kis,közepes ,nagy fordulat. Ha valakinek van ötlete,nemcsak elmeleti hanem gyakorlatban is megvalosithato, varom .
Udv Mindenkinek.
Egy 6V-os akkumulatorrol mukodtetek egy izzot, ami majdnem 6 Ampert vesz fel. Ennek az izzonak szeretnem a fenyerejet szabalyozni. http://www.freeweb.hu/bss/index.php?id=255 Ezen a cimen levo fenyeroszabalyzot megepitettem, de sajnos nem tudtam beszerezni a BD681-et, ezert BD246-al probaltam meg. (Ugyanugy kotottem be, mintha 681-lenne) De nem akar mukodni. Aztan megprobaltam egy LM317-es megoldast. http://torolt_link6/webtartalom/kapcsolasok/lm317_5v/LM317-5,0V-5A.pdf Ezzel a kapcsolassal meg az a baj, hogy legyengiti nagyon az izzo fenyerejet. Amikor teljes fenyerovel kellene vilagitania, akkor kb. csak a felevel vilagit, mint amikor nincs a korben a szabalyzo. A BD246 meg forró. Kerlek benneteket, hogyha van valami otletetek, hogy mi a baj irjatok. Vagy mas, mukodo megoldasnak is nagyon orulnek. Elore is koszonom mindenkinek. Legyen szep napotok.
Hello, rossz tranyót választottál, NPN kell s a BD246 pedig PNP...Jó amúgy az irányvonal, ha egy FET-re cseréled a végét, akkor a veszteségeket még jobban csökkentheted.
A BD681 Darlington-tranzisztor, a BD246 pedig nem. Ez azt jelenti, hogy jóval nagyobb bázisáram kell a működtetéséhez, mint amennyit az eredeti igényelt volna; egy másik Darlington, vagy a 246-os elé egy plusz tranzisztor (ami a bázisáramát vezérli) megoldás lehet.
Szerk: Medve után, valóban, NPN-es van az eredetiben, a 246 meg nem az.
Valóban, ez is különbség, ha a bázisellenállást lecsökkentjük, akkor egy 100mA csak átkerget a tranzisztoron 6A-t!
Tarass: az LM317-et nem javallom, nagy a vesztesége, melegedni fog! Az 555 lesz a jó!
Szerintem is tedd azt amit kobold mond. A bd681 helyére tegyél egy bfy34-es tranzisztort, és azzal ne az izzót hajtsd meg közvetlen hanem egy erősebb tranzisztort
A tranzisztor helyett inkább N fettel vezérelném az égőt IRF540?? a tranzisztorokon túl sok a maradékfeszültség egyébbként a BD246 PNP az 555 sem tudja teljesen kinyitni ugyhogy teljesen ROSSZ. A BD 681 csak 4 A szerintem ő sem az igazi neked.
oO
![]() Koszonom szepen ezt a gyors reagalast ![]() Akkor megfogadom Medve tanacsat, es ejtem az Lm 317-es megoldast. Viszont akkor a BD681-et milyen mas tipusu tranzisztorral tudnam helyettesiteni? Es sajnos nem latom a lelki szemeim elott, hogy a "bd681 helyére tegyél egy bfy34-es tranzisztort, és azzal ne az izzót hajtsd meg közvetlen hanem egy erősebb tranzisztort" ez hogy nez ki. Koszi megegyszer a villam valaszokat.
Nem tudom, kérheted-e igy a boltban, hogy NPN darlington 8 (10) amperre. Széles a skála. De egy FET lehet, hogy olcsóbb ide. A 6V-os táp majdnem megjelenik a kimeneten (3. láb), remélem, hogy egy nem logikai FET-et is teljesen kinyit.
Az adatlapon láthatod (itt) hogy hogy is kell azt a Darlingtont bekötni, a BFY34-gyel. (pl) Ellenállások nem kellenek. BFY helyett más , kis-közepes teljesítményű NPN tranzisztor is megfelel.
Igazad van medve .A magánba érkezett levélre ha a 6V kinyitja akkor berakható helyette átalakítás nélkül ha nem akkor vakvágány
A valaszaitok alapjan igy kepzeltem el a bekotest.
![]() Remelem nem rajzoltam tul nagy baromsagot. Kerlek javitsatok ki, ha tevedek.
ÖÖÖööö nem mondom, hogy nem működne, de ilyet még nem láttam. Az 555-ös bőven elég áramot ad egy FET meghajtásához, a feszültség meg nem lesz több, vagy, ha igen, ne azon a pár tized volton múljon. A FET gate-jét csak natúr kösd az IC 3-as lábára.
Ha a hagyományos megoldást választod, igy gondoltuk a Darlington tranzisztor helyettesítést, ez van a BD681 tokjában. Ezt építsd meg, az ellenállások nélkül is megy, de ha van, gondolom nem fog rontani a helyzeten. Én amúgy azt gondolom, hogy hacsak nincs katasztrofálisan kevés bétája a tranzisztornak, nem szükséges darlington.
Ha nincs IRF540, tehetsz például BUZ10-est is, az is elég általános.
FET-ek gate-je elé (ahol vezérled) legfeljebb néhány 10, néhány 100 Ohm-os ellenállást tesznek, de azt is inkább zavarszűrési céllal, az üzemi frekvenciától függően. Mivel térvezérlésűek, a nyitáshoz nem vezérlőáramra, hanem bizonyos gate-source feszültségre van szükségük, azaz ha direktben rákötöd az 555 kimenetére, abból sem lehet baj. Ha mégis a BD246-nál maradsz, akkor a Medve által csatolt kép jobb oldali kapcsolását kellene megvalósítanod (a BD246 elé pl. egy BC327 megfelel), mert a 246-os bétája elég kicsi, és nem érdemes beterhelni az 555-ös kimenetét. Ezután úgy kösd be, hogy a 246-os emittere legyen a tápon, és kollektora meg a föld közé kerüljön a lámpa (PNP-k így szeretik). Viszont, mivel eredetileg magas kimenetre világított a lámpa, most meg alacsonyra fog, a szabályzás iránya is mgfordul. A lényeg, hogy a FET sokkal egyszerűbb neked, mint egy Darlington-pár beépítése
Ez a rajz sehogy sem működne ( fényerőszabályzó.jpg), mert a gate nem kap +feszt így... vagy rövidrezárja a BFY, vagy csak lóg a levegőben.
Ahogy már megírták, 10-100 ohm-on keresztül mehet a 3. lábra. Még egy apróság... ha teszel felhúzóellenállást a kollektorra, akkor viszont fordított szabályzással mehet és a teljes 6 volt felhasználható.
Koszonom szepen a segitsegeteket.
![]() Szerintem meg ma kiprobalom mind a 2 alternativat, aztan majd irom, hogy mire jutottam. Jok legyetek.
Sikerult vennem IRF540-et, es mukodik is, tudom mar szabalyozni az izzot
, csak az a baj, hogyez is legyengiti az izzo fenyerejet. Amikor teljes fenyerovel kellene vilagitania, akkor kb. csak 80%-osan vilagit. Mi lehet a baj? Nem enged at teljesen a FET? Es sajnos az IRF540-is eleg meleg. Minnel kisebbnek kellene lennie az aramkornek, es a hutoborda sok helyet foglal. Kerlek benneteket, ha van meg valami otletetek, ne tartsatok meg magatoknak.
Biztos nem nyit rendesen az IRF.
Ha van BC337-es vagy hasonló tranyód, próbáld meg ezt (csak a kimenet utáni részt nézd, tákolt rajz). A BD246-ost hajtja meg, az eredeti elképzelésnek megfelelően (npn-es tranzisztor van az 555 kimenetén).
Ne azt írd, hogy valami nem jól működik, hanem az utolsó verzió rajzát is tedd fel.
Megcsináltad az átalakítást (+ ellenállás) a tranyó+fetes rajzon? ...1 volttal nagyobb nyitófesz talán már okés... Ilyenkor kellene a szkóp, hogy lásd, mit alkottál.
Egyetértenék...kevés az 555-ös kimeneti feszültsége a FET teljes kinyitásához. Az IC-n belül, a végfoknál egy totem-pole végfok van, feltételezem, hogy a konstruktőrök mindent elkövettek, hogy a két állapot minél jobban megközelítse a tápfeszültség két pólusát. Ha az IC-t ki tudjuk egészíteni egy "rail to rail" végfokozattal, akkor hiszek ebben a megoldásban. Meg tudjuk növelni az 555-ös tápfeszültségét? Ha nem akkor olyan FET-et kell keresni aminek alacsonyabb a nyitófeszültsége. A probléma szerintem az ábrán látható, a gate-feszültség kicsi az elegendően nagy áram megindításához.
Kipróbálnál egy dolgot?: Válaszd le az IC-t és adj 6V-ot (vagy teljes tápot) a gate-re. Kinyílik a FET teljesen? Vagy: mekkora a feszültség az IC kimenetén "H" állapotban? (Ehhez le kell csökkenteni egészen a frekvenciát a kondi növelésével. Vagy valahogy kiakasztani az IC-t) Ui.: például (nem azt mondom, hogy ez a jó!) az IRF8113 gate küszöbfeszültsége -Gate Threshold Voltage- már jóval kevesebb, 1,5-2,2V, a 4 helyett igy ez könnyebben kinyitható
talán a gate 6V közötti 10k segít ha nem akkor másik fet tranzisztorokon min 1-2v esik(6-12W) ekkora áramnál csak ha kis Uce sat osat találsz akkor nyersz (12V 5W nál a 2sb 277 vált be de ez csak 3-4 A a bd sorozat kihullott a válogatás során)
Jól elvagyok magamban de az jutott eszembe hogy a feteket lehet párhuzamosan kapcsolni gond nélkül , ha nem találsz egy megfelelőt 2 x irf540 is jobb lesz a semminél.
Az 555-ösIc simán meghajt egy fetet közvetlenül is. Ha a tápfesz kicsi akkor IRL540-et kell használni az IRF helyett. Az IRL sorozat 5V-os logikai áramkörökhöz van kitalálva, és ekkora feszültségről is megbízhatóan nyitnak.
Így néz ki az utolsó verzió, amit megépítettem. A FET meglegszik, de eleg neki egy pici hutoborda. Szepen tudom allitani a fenyerosseget, es bejott az, hogy FET-el kevesebb lesz a veszteseg.
De sajnos nem jo a kapcsoloüzemű megoldas, mert az izzo zug. (elegge hangosan). Ugyhogy kezdhetem elolrol, hogy keressek egy nem kapcsolouzemu fenyerossegszabalyzo kapcsolasi rajzot. Koszonom szepen megegyszer mindenkinek a segitseget.
"Egy 6V-os akkumulatorrol mukodtetek egy izzot, ami majdnem 6 Ampert vesz fel. Ennek az izzonak szeretnem a fenyerejet szabalyozni."
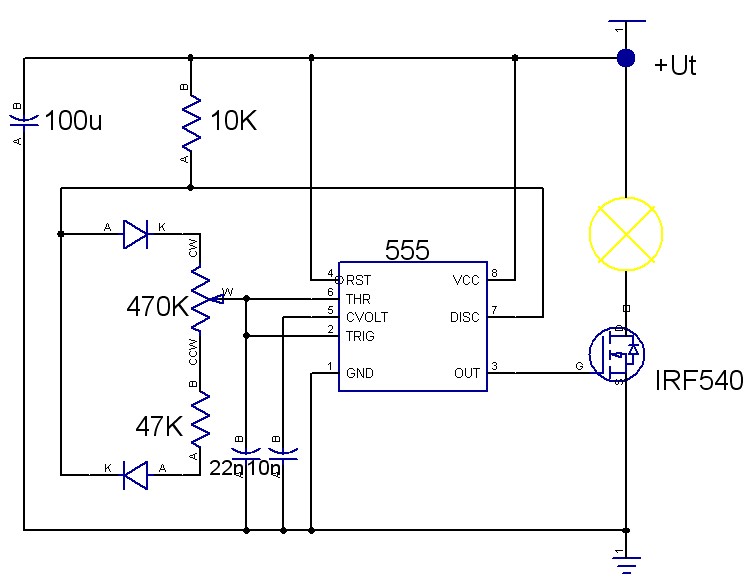
Szerintetek ez a kapcsolas jo lenne erre? Legyszi segitsetek, mert mar teljesen tanacstalan vagyok ![]()
Szevasz.A kapcsolás sajnos nem jó,mivel váltóáramra készült,semmiféleképp nem lehet átalakitani az akkus táplálásra. Milyen frekvencián búg az izzó? Mondjuk a hálózati búgáshoz képest.
|
Bejelentkezés
Hirdetés |




En egy 144V-os 11 Kw-os soros DC motort szeretnek egyszerüen jo hatasfokkal vezerelni. PWM is szoba jöhet,de nekem eleg lenne PL 3 fokozat. Kis,közepes ,nagy fordulat.
Ha valakinek van ötlete,nemcsak elmeleti hanem gyakorlatban is megvalosithato, varom .









