Fórum témák
» Több friss téma |
Fórum » Csöves erősítő készítése
Ne feledd betartani a fórum viselkedési szabályait, és a topik megmaradásának feltételeit. [link]
A téma átmenetileg fagyasztva lett, hozzászólni nem tudsz!
Inkább a kapcsolási rajzot add oda egy hozzáértőnek, ő onnan tudni fogja, hogy milyen feszültségek kellenek, milyen árammal, milyen vasra. Nem mondanám, hogy ezek a gyári trafók olyan tökéletes minőséget képviselnek, de ugye nagy gyár a Marshall, aminek elismert neve van, megteheti azt is, hogy sz.rt ad el drágán. Nem az, de van ennél jobb megoldás is.
Tényleg. Ez alapján meglehet. Én hirtelen kimenőre asszociáltam. Ezt minden további nélkül. Ha tudjuk mennyi a szekunder fesz és áram.
A hozzászólás módosítva: Dec 8, 2014
Semmi baj! a jószándékú javításokat mindig szívesen fogadom! Orion, Videoton, majdnem egy nekem...
Valakitől én is azt hallottam, kb. 4x akkora hálótrafó az egészséges egy csöveshez, mint amit ki szeretnénk venni Wattokat belőle... Ha meg full csöves, még nagyobb is kellhet az egyenirányító csövek feszültségesése miatt.
Elég annak 3,5x-es is.
Idézet: Kár, hogy betáptrafóról beszéltünk.„A #1718266. hozzászólás a(z) Csöves erősítő készítése témából áthelyezésre került a(z) Kimenő transzformátor méretezése témába moderátor által!” Más: Szerintem is elég lesz az 50w-hoz egy max 180-200W-os betáptrafó. Legtöbbet a fűtés árama ad hozzá a teljesítményhez, meg az a tény(szorzó), hogy mondjuk 600Voltos a szekunder oldal, nem pedig 40-50-60.
Nekem is fura volt eleinte, hogy - főleg az amatőrök, akik nem biztos, hogy spórolni akarnak a jón - hogy mennyire túlméretezik egyesek a táptrafókat. De belegondolva, ahogy egy, főleg PP, de SE is szépen, változatosan terheli az anódtápját, minél izmosabb trafót használunk, annál kevésbé lengedezik és hat egymásra a két csatorna. De ez szintén már az ínyencséghez tartozik, nyilván egész kicsivel is elmegy, ki miben hisz, hall, szeret.
Van aki az előfokot, fázisfordítót külön tápról járatja, stabilizálja és teljesen külön trafóról fűt. A monoblokkos kialakítást nem is említem (de mégis). Jó, ha tudunk a lehetőségekről, ismerjük mások tapasztalatait, véleményét, de ettől - mi sem természetesebb - olyan módon építünk, ahogy a kedvünk tartja, pénztárcánk, időnk takarja.
GOndolkodtam én is a plusz fűtő trafón, mert egyszer egy előerősítőm anódfeszültsége hullámzott a fűtéstől, akárhogy puffereltem őket.
Ha adtam neki egy külső fűtő trafót elmúlt... de végülis letettem róla, mert ezer plusz egy erősítő megy ilyen plusz eszközök nélkül, tehát az enyémnek is működnie kell egy trafóval... Szerintem inkább a túlméretezés mellett maradok, ugyanis szeretem teljes kivezérlésen járatni a gitáros cuccaimat, azt meg bírnia kéne a tápnak
Viszont az a könnyebség megvan, hogy kommersz kis trafók (6-12V) jók ilyen célra.
300voltot is csináltam kistrafókból, primer-szekunder forgatással...szóval igen, minden megoldható. Más kérdés, hogy hosszútávra egy komoly erősítőnél(amitől komoly dolgokat várunk el) nem igen használható megoldás ez
De tesztelni tökéletes.
Üdv mindenkinek!
Egy kis segítségre lenne szükségem abban hogy mivel tudnám kompatibilisen helyettesíteni az EL34 pentódáimat. Valami olyan kellene mint pl. az ecc83 nál a 6n2p-ev...
Szia!
The EL34, 6CA7, KT77 ha jól emlékszem,de nézz egy adatlapot hozzájuk.
Én fűtéstrafóról beszélek. Az nem amatőr megoldás, ha annak külön trafója van, vagy nem?
Szia
Esetleg 6P3SZ vagy 6P3SZ-E. Bővebben: Link Itt is szokott lenni, kérdezd bátran Bővebben: Link Üdv Gyula A hozzászólás módosítva: Dec 9, 2014
Sziasztok!
Szeretnek kesziteni egy csoves erositot,valami olyan kapcsolasra lenne szuksegem,amihez alkatreszt is lehet vasarolni ujan,manapsag is! Van tapasztalatom,de csoves erositot meg sosem keszitettem es szeretnek kesziteni egyet es ha ugy alakul tobbet is. Valaki tudna ajanlani kapcsolast/kapcsolasokat,amelyeket erdemes megvalositani? Nagyon koszonom elore is! A hozzászólás módosítva: Dec 9, 2014
Teljesítményileg, bonyolultságban mik az elvárások ?
Ha tudsz szerezni PCL vagy ECL86-ot, arra rengeteg egyszerű és jó kapcsolás van. Például ez
A legfontosabb elvaras az,hogy kaphato legyen alkatresz hozza rendelesre,ugyanis gondolkozok,hogy ha lenne kereset ra(ahogy veszem eszre van) tudjak tobbet legyartani belole...
PCL t se es ECL 86 ot se kaptam ujan,de talan nem is gyartjak mar,vagy draga...?! Frissites: Ebay-en van most latom ![]() Egy 2x5w vagy 2x10 wattos mondjuk megtenne kezdesnek A hozzászólás módosítva: Dec 9, 2014
Kimenő trafót honnan akarsz szerezni ? Az jóval drágább, mint a csövek.
5 wattra EL84, GU50, 6n13sz, GU29, PL508 pl.. Kereslethez meg nem elég a legegyszerűbb valamit összedobni nyák szinten.. oda már dobozolás is kell stb
Az Indel gyárt kimenőket, EL84 SE-hez is például, itthon is be lehet szerezni.
Koszonom a tippeket!
Meglatom mit sikerul kisutnom! A hozzászólás módosítva: Dec 9, 2014
Köszönöm Gyula, pontosan erre gondoltam. Az adatlap alapján a 6P3SZ-E cső jobb választás a hosszú élettartam miatt. Üdv, Norbert
A hozzászólás módosítva: Dec 10, 2014
Sziasztok,
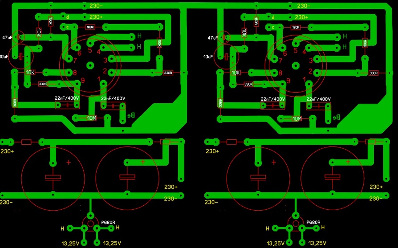
Ügy döntöttem, hogy én is belefognék egy csöves erősítőbe, mert ilyen még nincs a tarsolyomban. Egy egyszerű SE-re esett a választás kezdésnek PCL86-al. Az erősítő leírása az alábbi linkken található: Bővebben: Link Nagyjából már mindent beszereztem hozzá és készítettem egy nyáktervet is. Elég egyszerű kapcsolás de kérném nézzetek rá ti is mint a téma szakavatott szakértői. A brumm potikban nem vagyok biztos, hogy jól rajzoltam be.( Ezek majd huzalpotik lesznek.) Csatolva képként és lay6-ban is. A hozzászólás módosítva: Dec 10, 2014
Csak gyorsan és így itt rápillantva: A szűrőelkókat 90 fokkal elfordítani, ne legyen a tápvonalból leágazás. Mintha egy egyenes dróttal vinnéd a kettő negatívját.
Elforgattam ha így gondoltad. A csöves részével minden o.k.?
A pozitívot is "egyenesítsd" ki, ne legyen benne leágazás. A lényeg, jön a táp, bemegy a kondi pontjára és onnét megy tovább, nincsenek, ne legyenek leágazások, ahol a töltő-kisőtő áramok egy db nyákon oda-vissza rohangálnak.A többit nem nézem, rohanásba pillantok néha dolgokra.
A hozzászólás módosítva: Dec 10, 2014
Megvan akkor a pozitív oldal is.
Csak a bal oldalt kicsit megstuccoltam, kapcsolást nem ellenőriztem...
Nekem így jobban tetszik, de biztosan van jobb, csak próbáltam... Még az egyik, editált oldal jobb szélét lehetne karcsúsítani, de most ennyi időm volt... A hozzászólás módosítva: Dec 10, 2014
En az eredeti panel alapjan csinaltam meg es elsore indult es szepem muzsikal!
Legalább 20 éve nem gyártják, és a kínaiaknak még mindig nem éri meg foglalkozni vele. Viszonylag drága lenne. A hosszabb novál kombicsövek belsejét eleve nehezebb összerakni, az ECL/PCL-eket pedig különösen nem szerették a Tungsram-dolgozók...
|
Bejelentkezés
Hirdetés |


De tesztelni tökéletes.
Meglatom mit sikerul kisutnom! 







