Fórum témák

» Több friss téma
Fórum » Tranzisztor, mint kapcsoló
 
Témaindító: Bago, idő: Feb 4, 2009
Témakörök:
Lapozás: OK   8 / 15
(#) pucuka válasza puzzafutár hozzászólására (») Máj 11, 2014 /
 
Kész csoda, hogy egyáltalán működik a kapcsolásod. Az, hogy egy tranzisztor bázisárama az előző fokozat emitterárama, egy kicsit bizarr. Két tranzisztorral még csak csak elmegy, mint egy darlingtonnál, de hárommal biztos nem. Az sem egészséges, hogy a PNP tranzisztor kollektora + 5 V -ot kap. Az is gond, hogy a LED a tranzisztor emitterében van. Miért nem lehetett rendes kapcsoló fokozatokat használni, mint egy közönséges inverternél, ha nem jó a fázisfordítás, akkor mégegyet utána, ha a LED -nek mindenképpen földön kell lenni, akkor oda kell a PNP, és a kollektorába föld felé a LED. Az emitter kaphatja a + 12 V ot.
(#) puzzafutár válasza proba hozzászólására (») Máj 11, 2014 /
 
Igazából ha megnézed a rajzot, akkor 5V-os áramkörből akarok 12V-ot kapcsolni.
Hogyan lehetne NPN-t használni minden hova? Valahol a test-et kapcsolom.
Azért kellett ennyi tranyó az optocsatoló és a BD242 közé, mert az előbbi nem tudta rendesen kinyitni az utóbbit és csak pislákolt az 5W-os izzó. Hogyan lehet kivédeni a szivárgó áramot?
nagyobb ellenállás a BD242 bázisához? Azzal mit érek el, ha kollektor körbe kapcsolom a fogyasztót?
(#) kadarist válasza puzzafutár hozzászólására (») Máj 11, 2014 /
 
Szia!
Ha rögtön a kollektorba tetted volna a LED-et, akkor két tranzisztor is bővel elegendő lett volna ehhez a művelethez.
Példa.
A hozzászólás módosítva: Máj 11, 2014
(#) pucuka válasza puzzafutár hozzászólására (») Máj 11, 2014 /
 
Ha emitter körben van a fogyasztód, akkor nem lehet a tranzisztort rendesen kinyitni, mert az emitterén mindíg annyi lesz a feszültség, amennyi a bázisán. (emitterkövető) Ha kollektorba teszed a fogyasztót, a bázist rendesen le tudod zárni, vagy ki tudod nyitni a bázis áramot kinyitáskor a bázisellenállás korlátozza. Ettől még az első fokozat kollektora egy kollektor ellenálláson keresztül (kb 1 - 2 k) kaphatja az 5V ot, ez bőven meghajtja a teljesítmény fokozat bázisát, aminek a kollektora a fogyasztón keresztül kaphatja a 12 V -ot, vagy bármely más feszültséget, amit a tranzisztor elbír. Ha a fogyasztódat mindenképpen fölre akarod kötni, akkor kell még egy PNP teljesítmény fokozat, aminek az emittere + 12 V ot kap, (az előző tranzisztor is 12 V -ot kap) és a fogyasztód a föld és a PNP kollektora között van.
A hozzászólás módosítva: Máj 11, 2014
(#) proba válasza puzzafutár hozzászólására (») Máj 12, 2014 /
 
Ha van benne opto, az 5V-ot minek belekeverni? (vagy ellenőrizni akarod a meglétét?) Ha ez nem cél, akkor a BD242,BC212 tranzisztorokból egy darlington, az optoval meg ezt kapcsolgattatod.

kapcsolo.gif
    
(#) puzzafutár válasza proba hozzászólására (») Máj 12, 2014 /
 
proba! köszi a megoldást, magam sem tudom, hogy minek 5V-oztam a fototranzisztornál. kicsit túlbonyolítottam már tekintettel az esti órákra . Mindenesetre köszi a tippet, a lehető leghamarabb megépítem így és kipróbálom.
(#) puzzafutár válasza proba hozzászólására (») Máj 12, 2014 /
 
köszi még egyszer, így már tényleg jó és meg is építettem belőle az áramkört!
(#) erdeidominik1999 hozzászólása Dec 20, 2014 /
 
Sziasztok! Egy IRFZ44N típusú tranzisztorral szetnék kb 2 ampert kapcsolni 12 volton, kell rá tegyek hűtőbordát, vagy elég anélkül?
(#) proba válasza erdeidominik1999 hozzászólására (») Dec 22, 2014 /
 
Nagymértékben függ attól, mennyire sikerül kapcsolni. Ha a G-S feszültséged 6-8V min akkor szerintem tuti nem kell rá.
(#) nyjani hozzászólása Ápr 29, 2015 /
 
Sziasztok!
Én négy darab 7 szegmens LED kijelzőt szeretnék használni egy áramkörben, de a tranzisztor bázis ellenállásának méretezésénél kicsit elvesztem a részletekben, ebben szeretném a segítségeteket kérni.
A kapcsolási rajzot csatoltam a hozzászóláshoz.
Az A,B,...G,DP pontokat és az EN_DISP1..3 pontokat is 5V-al kapcsolom. (Mikrokontroller kimenetek). A kijelző közös katódos, ledjeinek 2V a nyitófeszültsége(20mA).
Ha a kijelzőn az összes LED világit, akkor 160mA a tranzisztorokon átfolyó áram, amit kapcsolni kell. A tranzisztor adatlapja szerint hFE >30, Ic = 100mA esetén. Ezekből és abból az információból, hogy az ismerőseim ajánlották, hogy a bázis áram ötször nagyobb legyen, mint amit a fenti adatokból kiszámolok, hogy a tranzisztor biztosan szaturáljon, így kaptam a 160 Ohm-ot a bázis ellenáloskra. (R=(5-0,65)/((160mA/30)*5) = 163.125, ezért választottam a 160 Ohmot).
Ezután jutott eszembe, hogy a kollektor áram az változik. Attól függ, hogy hány LED van használatban a kijelzőn. Így 20mA - 160mA tartományban mozoghat. Mi a helyes megoldás ebben az esetben? Ha jól számoltam, a fenti elv alapján 1035 Ohm lett a bázis ellenállás értéke 20mA kollektor áram esetén. Mit kell még figyelembe venni, hogy a tranzisztor a jó munkapontban maradjon és a LED-ek fényereje ne változzon attól függően, hogy éppen hány LED van bekapcsolva?
Előre is köszönöm a válaszokat!
(#) proba válasza nyjani hozzászólására (») Ápr 29, 2015 /
 
Ha a tranzisztort mint kapcsolót használod, amit figyelembe kell venned: mekkora a maximális áram amit kapcsoltatni akarsz vele, Ha ezt a tranzisztor elbírja, és találsz olyan bázisellenállást, amivel ezt tudja, akkor a kisebb áramokkal már nincs baj, hiszen a kapcsolókat is maximális áramra méretezik. ( a bázisáramot akkor kell kicentizni, ha fontos a fogyasztás) Ami kérdéses lehet, a kontrollered mit fog szólni a 160 ohm terhelésre.
(#) Massawa válasza nyjani hozzászólására (») Ápr 29, 2015 /
 
Elég hibás a gondolatmeneted. Neked a tranyot szaturácioba kell kapcsolnod. A COM-n 0 voltnak kell lennie. Jobb tranyo kell mind 30 betáju. Az ilyen kapcsolásnak 300-1000 Ohm bázisellenállással mennie kell. Jobb volna valamilyen jobb kapcsolo tranzisztort használni vagy FET-t. Csak arra ügyelj, hogy 2-300mA kollektoráramot birjanak ki ( ha többet is tudnak, az nem gond).
(#) proba válasza Massawa hozzászólására (») Ápr 29, 2015 /
 
A gondolatmenete szerintem jó, a tranzisztor viszont tényleg gyengécske.
(#) steelbird válasza nyjani hozzászólására (») Ápr 29, 2015 /
 
Szia!
A maximális áramigényhez kell számolni az ellenállást. A kijelző feszültsége ekkor lesz közel állandó és csak a tranzisztor szaturációs feszültségétől fog függeni, a bekapcsolt szegmensek számától nem, vagy csak minimális mértékben. Az már mindegy ezután, hogy egy szegmens aktív, vagy az összes. Ha az 5 -szörös érték helytálló, akkor nagyjából jó a számítás, azzal menni fog, amit eredményül kaptál.
Viszont azt nézd meg a kontroller adatlapján, hogy mekkora a H szint feszültsége, mert valószínű hogy az nem azonos a tápfeszültséggel, valamit azt is ellenőrizd még, hogy a kontroller kimenetek terhelhetők -e 20mA -rel, mert így, ezzel a 160Ohm -mal közel annyi lesz a terhelésük.
Szerintem kevesebb bázisáram is elég és ezek a tranzisztorok nem túl jók erre a célra, ha csak 30 a bétájuk. Inkább nagyobb áramerősítési tényezőjű tranzisztorokat kellene oda alkalmazni. Vagy MOSFET -eket használni. PL BS107 -est, az 250mA -ig terhelhető, elég lesz oda. Lábkiosztása megegyezik a BC337 -tel, annak a helyére egy az egyben betehető ebben az esetben.
A hozzászólás módosítva: Ápr 29, 2015
(#) steelbird válasza steelbird hozzászólására (») Ápr 29, 2015 /
 
Jav.: A Motorola és az ON Semi BS107 -esei 250mA -esek (katalógus alapján)
(#) CyberLaci hozzászólása Ápr 30, 2015 /
 
Sziasztok,
Elektronikai ismereteim elég gyengék, így egy kis segítséget szeretnék kérni az alábbiban. Sajnos rajzot nemtudok mellékelni, megpróbálom rendesen leírni.
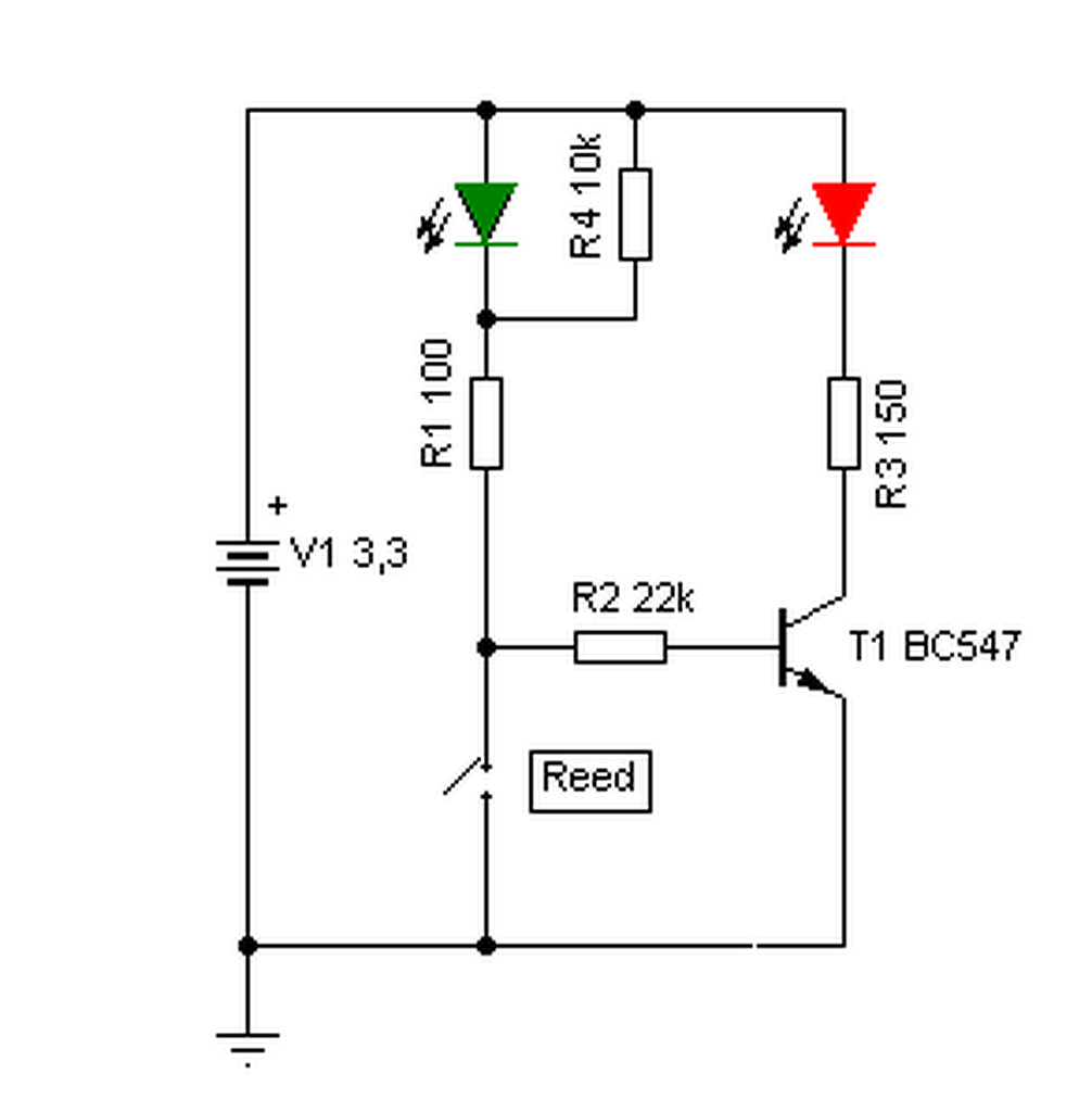
Van egy reed relém (nyitásérzékelő), ami alapból nyitott. 2 ledet szeretnék bekötni hozzá. (zöld, ami ha zárt, világít - ez működik. Tápot (3.3V) egy rpi adja, a GND-t szakítja ill. zárja a reed. Ehhez a + ágba raktam egy 220 ohmos ellenállást.
Továbbá szeretném, hogy amikor nyitott, akkor egy piros led világítson. Meg is oldottam, szépen működik, viszont nemtudom jó e minden ellenállás.
Tehát van egy PN2222A tranzisztorom, aminek bázisára kötöttem a 3.3V-ot egy 330 ohmos ellenállással, majd ide kötöttem a led + lábát egy 100 ohmos ellenállással. Illetve van még a bázis ágon egy 1,8K ohmos ellenállás. A kollektor a GND-re kötve, az emitter a led - lábára.
Így ha a bázisra GND kerül, akkor elalszik a led (azaz zárt a reed)
Szerintetek így ok?
A kérdés még az volna, ha ez kapcsolna egy csipogót, akkor hogy kössem be? (persze ha 1 reed van, akkor rendben van, de ha többet akarnék? Azaz hogy csináljam, hogy több reed kapcsol egy csipogót?)

köszönöm
(#) proli007 válasza CyberLaci hozzászólására (») Ápr 30, 2015 /
 
Hello! Nem igazán érthető hogy oldottad meg, de pld. itt egy megoldás. Ha csipogót is szeretnél működtetni, azt a Led+ellenállással lehet párhuzamosan kötni. De nem írtad, mikor csipogna a csipogó. Mikor zárt a Reed, vagy ha nyitott.
Ha több Reed relét használnál, és zárásra működne mind, akkor azokat párhuzamosan kellene kötni. Ha bontásra, akkor sorba. (Ha erre mód van. Ha nincs, akkor logikai kaput kell készíteni.)

Reed-Leds.png
    
(#) lajos046 hozzászólása Máj 30, 2015 /
 
Sziasztok.
Az elektronikához vajmi keveset értek, ezért kérném segítségeteket. A mellékelt ábrán látható a kapcsolás.
Tervezett működése: Ha nagy kondenzátoron U > vagy egyenlő, 2,5V , akkor 1 és 2 között van kapcsolat(3 és 4 közt nincs), ha kisebb akkor 3 és 4 között van ( 1-2 közt megszüntetve) . Ezt valamilyen egyszerű tranzisztoros kapcsolással meg lehetne oldani ? (Ha nem, milyen kapcsolási módszert próbáljak keresni?) Segítséget megköszönöm.
A hozzászólás módosítva: Máj 30, 2015

névtelen.jpg
    
(#) proli007 válasza lajos046 hozzászólására (») Máj 30, 2015 /
 
Hello! Előbb dekódolhatnád a kérésedet.
- Mi ez, és mi célt szolgál? Mekkora teljesítményt kel kapcsolni?
- Milyen kapcsolatban van a Vbe-Vbe egy tápfeszültséggel vagy GND-vel?
- Mennyire terhelhető a Vbe? Nem ismert a feszültség nem, a maximális feszültség, csak a 2,5V stb.
- A kondenzátorok egyenfeszültséget nem vezetik át, a tranyó viszont azzal működik, és azt is tus csak kapcsolni.
- Egy tranzisztornak vezérlőáramra van szüksége (kivétel ha Fet, annak viszont feszültségre) ami a bázisába befolyik, de az emitterében meg ki. Tehát megváltoztatja az áramkör jellemzőit.
- Tehát így kapcsolni, leginkább relé kontaktussal lehet, annak viszont segédtápfeszültségre van szüksége.
Egyszóval egy kérés egyéb paraméterek és ismeretek nélkül, és nem megoldható. De előfordulhat, hogy nem is így kell megoldani a problémádat, és van ésszerű megoldás a feladatra, nem egy kapcsoló tranyó.
A hozzászólás módosítva: Máj 30, 2015
(#) lajos046 válasza proli007 hozzászólására (») Máj 31, 2015 /
 
Üdv!
A nagy kondenzátoron max 5V lehet. Az R egy kisebb áramkör. A cél az, ha a nagy kondi feszültsége leesik 2,5V alá, R akkor is megkapja a 2,5V-ot, és R addig üzemeljen amíg van elegendő energia a nagy kondenzátorban (U 1,25V-ig csökken). A valódi cél, hogy a nagy kondenzátorban tárolt energia minél nagyobb részét R fel tudja használni. Max áramerősség < 0,08A.
A Vbe igazából egy szakaszosan működő egyenáramú 5V áramforrás megfelelő két pólusa.
(#) proli007 válasza lajos046 hozzászólására (») Máj 31, 2015 /
 
Hello! Ez számomra túl ködös. De egy meglévő energiát egy fogyasztóra egy StepDown konverterrel lehet a leghatékonyabban felhasználni. Mert ott pld. a tekercsben felhalmozott energia tevődik át a fogyasztóra. Lehet kondival is, de nem könnyű, mivel azt sorba és párhuzamosan kellene kapcsolgatni. A legkisebb veszteséget a Fet-ek adják, de kis feszültségen nehéz a gate feszültséget és a meghajtást biztosítani.
Minden estre a kondiban tárolt energia C*U^2/2. 80mA áramot egy kondi nem sokáig ad le. T=U*C/I függvénnyel kiszámolhatod..
A többi átalakítás elfűti a különbséget, de szerintem ez a "többe kerül a leves mint a hús" esete lesz..
(#) lajos046 válasza proli007 hozzászólására (») Máj 31, 2015 /
 
Köszönöm. Akkor ezt a lépést kihagyom.
(#) picipic hozzászólása Jún 9, 2015 /
 
Sziasztok.
Egy újabb segítség kérő jelentkezik.
Készítettem egy locsolást vezérlő áramkört, aminek a lelke egy F16-os PIC.

A heti locsolás beállítását szeretném megoldani egy órakapcsolóval. Sajnos nem találtam hozzá kapcsolási rajzot. Kibeleztem a konnektorba dugható részét és kerestem egy olyan pontot a nyáklapján, ami összefüggésben van a ki/be kapcsolt állapottal. Mivel a kapcsoló egy 1,5 V-os gombelemmel működik, csak olyat találtam, amin bekapcsolt állapotban 0,68 V mérhető, kikapcsolva persze 0 V.

A megoldandó feladat: ebből a 0,68 V-ból kellene csinálni minimum 2 V-ot, mert a PIC INPUT lába 2,0 V felett értékjeli 1-nek, 0,8 V alatt 0-nak a bejövő jelet.

Tranzisztoros megoldásra gondoltam, van is a fiókban pár NPN és PNP tranyó, de az áramköri számításokhoz nincs türelmem, nincs is gyakorlatom benne.

Ha valaki közölne egy sémát vagy megoldási irányt nagyon megköszönném.
A hozzászólás módosítva: Jún 9, 2015
(#) proli007 válasza picipic hozzászólására (») Jún 9, 2015 /
 
Hello! Ha a programot Te írtad, akkor elég egy tranyó kollektor ellenállással. Mert a 0,58V-ra a tranyó kinyit, a kollektorban pedig 0/5V lesz. Csak éppen a jel lesz invertált, amit a programban meg lehet fordítani. Ha nem, még egy tranyó..

Meghajtó.png
    
(#) proba válasza picipic hozzászólására (») Jún 9, 2015 /
 
Ha már így felderítetted, amely tranzisztorra az a pont megy, annak a kollektorát válaszd le az áramkörről ( elvileg egy jelfogóra, és egy diódára megy) , jó esetben a kollektort egy ellenállással 5K -100K között szinte bármivel, a pic tápjára kötöd, a kollektoron kapsz egy jó szintű, de invertált kapcsolójelet.
(#) picipic válasza proli007 hozzászólására (») Jún 9, 2015 /
 
Köszi a gyors választ.
Én úgy tudom, hogy a tranyó 0,7 V felett nyit.
A rajzodon mit jelent a váltakozó áramot ábrázoló rész.
Esetemben egyenáramról van szó, a 0,68 V bemenő jel és a kívánt 2 V feletti jel is DC-
Amit a fiókban találtam:BC547B, C33725, BC337 (mind NPN)
(#) proli007 válasza picipic hozzászólására (») Jún 9, 2015 /
 
- Kisteljesítményű tranyók, kb. 600..650mV-nál nyitnak.
- Az csak egy generátor, amivel szimuláltam a 0/680mV-ot.
- A váltóáram jelölés, csak azt szimbolizálja, hogy időben változó (de sokféle) feszültséget lehet vele generálni. A VG1 ábrán láthatod is a szimulált jelet. 1Hz-es 0/680mV-os négyszögjel. A kiment is egyenáram, csak már 0/5V értékekkel.
- Amúgy Proba-nak igaza van, vélhetően a relémeghajtó bázisát találtad meg. Annak bázis-emitter diódája határolja a jelet 680mV-ra. Tehát akár azt is felhasználhatod közvetlenül, ahogy elsőként írtam.
(#) picipic válasza proli007 hozzászólására (») Jún 9, 2015 /
 
Összepakoltam az rajzod szerinti áramkört 2 db BC182B tranyóval (egy szurkálós panelon)
A T1 tranyó kollektorán, az R2 és T1 között 0 V-ot mértem.
Valami gáz lehet valahol. (A tranyót kicseréltem, eredmény nem változott.)
A T2 kollektora megkapja az 5 V-ot, emitterén 0 V van.

Az ilyen rejtélyek miatt kerültem ezt a témát.
(#) proli007 válasza picipic hozzászólására (») Jún 9, 2015 /
 
A T1 kollektorán akkor kell 0V-körül mérni, mikor a bázisa 680mV-ot kap. Ha a bázis 0V-ot kap, akkor kb. 650mV lesz a kollektor feszültsége. Mert a T2 bázis-emittere söntöli.
Ez nem rejtély, csak valami balgaság.
A hozzászólás módosítva: Jún 9, 2015
(#) picipic válasza proli007 hozzászólására (») Jún 9, 2015 /
 
A T1 kollektorán valóban 0 ill. 620 mV-ot mértem az órakapcsoló be-, ill. kikapcsolt állapotában.
A T2 kollektorán 5,03 ill. 0,02 V-ot mértem az órakapcsoló be- ill. kikapcsolt állapotában.

Ez az 5,03 V pont jó lenne a PIC-et vezérelni. Még egy LED-et is rákötnék, hogy lássam a jel elment a PIC felé. Ez egész elbír kb 20mA-t?
Következő: »»   8 / 15
Bejelentkezés

Belépés

Hirdetés
XDT.hu
Az oldalon sütiket használunk a helyes működéshez. Bővebb információt az adatvédelmi szabályzatban olvashatsz. Megértettem