Fórum témák
» Több friss téma |
Fórum » Csöves erősítő készítése
Ne feledd betartani a fórum viselkedési szabályait, és a topik megmaradásának feltételeit. [link]
A téma átmenetileg fagyasztva lett, hozzászólni nem tudsz!
Az előfoknak meg még mindíg marad a 300V... a 225V-os tekercsek úgyis 470mA-re lettek méretezve, elfogja akkor bírni.
...csak tanúsítani tudom..
Megépítettem én is eme GU50 PP-t és amint Cirokl kolléga mondta Idézet: .„Aki köszöni szépen azóta is szépen müködik és a végeredmény magáért beszél” ui.: Annyira nem szép mint a Cirokl kollégáé, csak a hangja .. A hozzászólás módosítva: Dec 21, 2014
Nincs mit. Ilyen hibrid erősítőknél számolni kell az eltérő tápfeszültségekkel is. Az végfok IC bemenetének nem használ a saját tápfeszültségét meghaladó bekapcsolási feszültséglöket (ahogy a hangszórónak sem az abból adódó tranziens!), ezért a csöves fokozat puffere előtt muszáj több kohm-os ellenállást alkalmazni. 10kohm elvileg jó lesz, de azért ellenőrizd, mielőtt rákötöd az STK-ra, és ha szükséges, növeld.
(Mégiscsak egyszerűbb lett volna rajzolni ) A hozzászólás módosítva: Dec 21, 2014
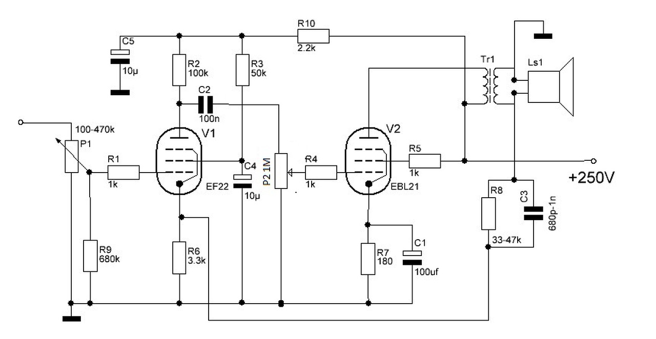
Bocs hogy 100x tárgyalt témát hozok elő! Egy újabb ECL86 SE a téma.
Van kész panelem, de diódás egyenirányítású, és szeretném csövesre átépíteni. Dupla szekubderes trafóm van, 2x250V. Szeretném a két oldalt külön táplálni. Sajna fűtő tekercstekercs csak egy van. Tehát a végcső és az egyenirányító cső egy fűtő körön lenne. EZ80 csőre gondoltam, de azt látom, hogy ott a két szekunder közösítve van, és a közép kivezetés testen van, és a két vég táplálja az egyenirányító csövet.r A közös csillagpontos táplálás volna jobb, vagy a redundáns? Az egyenirányító csőnél mekkora a kimenő fesz? Milyen egyenirányító csövet használjak? Attól tartok, hogy a közösített szekunder esetén, túl nagy lesz a szekunder fesz. A hozzászólás módosítva: Dec 22, 2014
Sziasztok!
Ez a mai termés. HB gitár kombó bele kidobva, helyette Fender Bassman. 6N2Px2 és ECL86. A problémám az, hogy a kimenő VT4330-é 8 vezeték van rajta. Hogyan tudom beazonosítani őket? Egyébként ez az első erősítőm, aminek kulturált a belseje. Nem használtam árnyékolt vezetéket, (mert most nincs) de ha igényli kicserélem.
Megkeresed a legnagyobb ellenállású tekercs végeit, az lesz a primer, a szekunder meg a legkisebb, de ez csak tipp, de pontosabban így.
A hozzászólás módosítva: Dec 22, 2014
4,7 Ohmos terheléssel 7500, ellenállás nélkül 6400.
A másik két tekercsel mit kezdjek? A hozzászólás módosítva: Dec 22, 2014
Az a hangszínhez kellett a rádióban. Szerintem azokkal semmit nem kell tenned.
Sziasztok, nincs valakinek véletlenül nyákterve lay-ben ehhez a fűtés stabilizátorhoz? Stabilizátor
Jó más fajta is ha van hozzá kapcsolási rajz.
Inkább megcsinálom magam csak így időben gyorsabb lenne. A likeolás az biztosan vèletlen volt, mert telefonon írtam ès valószínüleg valahogy hozzáèrtem. Ezen nem nagyon kellett mit likeolni.
Szokványos teljesítménycsövek fűtését miért kell ennyire elbonyolítani? A szerző izzólámpás okoskodásának a gyakorlatban nincs jelentősége. Még a közvetlen fűtésűek szála is csak a legritkább esetben szokott a kezdeti áramfelvétel miatt megszakadni, pedig abban nem használhatják a termikus szempontból előnyösebb spirális formát.
Én most ezt az egyszerű kapcsolást fogom megcsinálni: Kapcsolás
Akkor véleményetek szerint a fűtés 13,25V mehet direktbe a hálózati trafóról és nem kell közé feszültség stabilizátor?
Persze, teljesen felesleges.
A hosszú élettartamú csöveknél, ahol garantálják az élettartamot, vannak előírások a fűtőfeszültség/áramra, ezek is +/- 10 %, szigorúbb esetben +/- 5 %, de ezek évekig mennek folyamatos üzemben. Erre neked sohasem lesz szükséged. A hozzászólás módosítva: Dec 23, 2014
Mivel a leírásban nem említi a stabilizálást, a fűtés ki van 'közepelve', így ne vesződj vele.
Sziasztok!
Szereztem egy régi velence rádió hálózati trafót. Az baj hogy 8v jön le a trafó fűtőkörén?
Az eléggé. Gondolom 220V -os hálózati feszültségre lett tekerve, és nincs rajta 240V -os tekercs. Terhelésnél sem igazán fog változni szerintem. Le kéne belőle tekerni.
Kössz! Akkor vissza kell mérnem a primereket mert levágtam a feszültségkapcsolójáról.
1.) Mi a fenének vágtad le?
![]() 2.) A legnagyobb ellenállásúra kösd...
A kapcsoláson a 4 cső fűtéssel párhuzamosan van 2 izzó. Ezen a terhelésen szerinted jó lenne?
A hozzászólás módosítva: Dec 23, 2014
Stimmel, abban a rádióban 2 db. skálaizzó is van, ha mindezek (meg a csőfűtések) terhelik a trafót, akkor biztos, hogy megvalósul a cca. 6,3V, ha ettől 10%-al nagyobb az eltérés, az hiba.
A stablizátor itt értelmetlen alkatrészpazarlás lenne. A PCL fűtőfesz. gyártónként eltérhet kicsit, hiszen P sorozatnál kizárólag a 300mA fűtőáram lényeges. Ha mindkettőt a megadott szekunderre kötöd, és bemelegedés után esetleg 300mA fölé mennek, akkor soros ellenállás szükséges (lehetőleg nem közös, hanem PCL-enként 1-1db). Ha 260-270mA-nél kisebb áramot mérsz, akkor a szekunderhez kell még pár menet...
|
Bejelentkezés
Hirdetés |









