Fórum témák
» Több friss téma |
Fórum » Sztereó DAC
Témaindító: meszattila, idő: Ápr 10, 2007
Témakörök:
Végleges beállítása a rajzon látható, ma remélem lesz időm meghallgatni.
Rövid meghallgatás alapján: tiszta középtartomány, magasak enyhén fémesek, kevésbé lágy mint a csöves/trafós, színpada rendkívülien jó, hangszerek jól különválnak, helyük is jól definiálhatóak, mély tartomány rendben (ezt az OPA is jól hozta). Részletgazdagabb, levegősebb mint az OPA2604 amit utoljára próbáltam, biztos van jobb műveleti erősítő 10,000Ft körüli kategóriában. Eddigi próbáim alapján, közelebb van a csöves/trafós változathoz, persze egyik sincs még hosszabb távon tesztelve.
Ma a PHILIPS CD kimenet és az OPA/J FET összehasonlítását próbáltam ki.
Műveleti erősítős DAC kimenete és a CD outputja között alig hallható különbséget érzékeltem. J FET viszont lenyűgözött, színpad kiszélesedett (mit ha nagyobb szobában hallgatnám) részletgazdagabb, magasa is lágyabb, közepek nagyon tiszták. Marad ez a változat, dobozt is kap, csak a kicsatolókondik változhatnak.. Szerintem, műveleti erősítők rákfenéje nagy nyílthurkú erősítés, nagymértékű átfogó visszacsatolást kívánnak, torzítási paramétereik ezért nagy jók ( de ez kevés a "boldogsághoz"), a kapott hangképet, sterillé, élettelenné teszik. Van néhány példány ami ennek ellenére jól teljesít, sajnos megfizethetetlen áron. A hozzászólás módosítva: Jan 11, 2015
Végül milyen FET-ekből sikerült megépíteni?
Írtam, 2SK170BL, RIAA maradékából válogattam.
Csak olvastam, hogy 2SK129A-el is próbáltad. Most már látom, az még ez előtt volt.
Ha jól értem, akkor a trafós/csöves minőségét nem érte el a jfetes erősítő, de az OPA verziónál jobb...
( Bennem is megvolt az elszántság az OPA használatát illetően, de megint csak nem sikerült bizonyítaniuk. Pedig mennyivel egyszerűbb lenne az élet. És olcsóbb is, akár még drága OPA-t alkalmazva is. Mondjuk nálam a NOS módból adódó spektrum, vélhetően külön erőpróbát jelent, talán ez is közrejátszott az általam tapasztaltakban ) Az, hogy az OPA-k miért szólnak "úgy", egyáltalán miért szólnak - a hasonlóan szuperszónikus paramétereik ellenére - egyértelműen különbözően ? Nem egyszerű téma... A hozzászólás módosítva: Jan 12, 2015
Jól érted, még a kicsatoló kondikkal lehet picit játszadozni.
Találtam PHILIPS 6J6 csöveket (mini novál), ezeket fogom még kipróbálni, trafó nélkül.
Jól hangzik, az egyik "legtisztább" megoldás szvsz. Milyen kapcsolás lesz, párhuzamosan megy a két trióda vagy mint a jfetes erősítő?
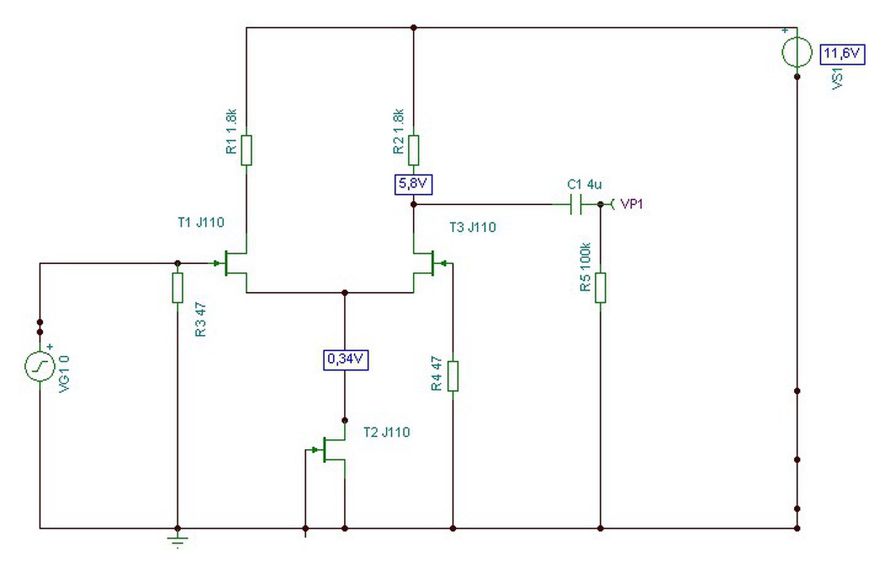
Összeraktam trafó nélküli csövest. Mérések alapján működik, I/V ellenállásokat 68 ohm ra kellett növelnem, így kaptam 2V eff. kimeneti jelszintet.
Differenciálerősítőt csináltál a csövekből? Szűrő kellett hozzá? Hangra milyen?
Hogyhogy kivetted belőle a trafót? Mégsem jó? A hozzászólás módosítva: Jan 16, 2015
Ez egy kísérlet sorozat része, trafós is egyben van. Eddig trafós/csöves és a jfetes van versenyben, műveleti erősítős nem kápráztatott el, ezt még nem hallgattam, csak méregettem. Négyszögátvitele olyan mint amit fentebb a J FET-es kimenetén mértem.
6J6 adja magát diff. erősítőre, szűrő nincs (jfetesnél sincs). Barátomnak odaadtam a műveleti erősítőst és a fetest, hogy hallgassa meg, kicsit próbáltam befolyásolni, hogy szerintem az ICés picit jobb. Amikor visszahozta, megkérdezte, biztos vagyok benne , hogy az IC és jobb? Szerinte az csak átlagos, hallgatható.., viszont a fetes lenyűgözte.
Kérésedre készítettem 5KHz négyszögről is felvételt.
Fent PHILIPS CD kimenete, lent a csöves. CD kimenetén lévő szűrő hatása is jól látszik fázistolásban... A hozzászólás módosítva: Jan 16, 2015
Na kíváncsi leszek a meghallgatási eredményedre.
Hát lehet hogy érdemes volna egy differenciál erősítőst is kipróbálni, hogy milyen, ha szimmetrikus a jelkimenet. De hogyhogy nem kell szűrő? Nem kell simítani a jelet? Hát akkor a barátodnak is jó füle van, nem tudtad befolyásolni. De gondolom akkor hangzásban is nagy lehet a különbség, ha ekkora differenciát hallott a kettő között.
Szimmetrikus kimenet kipróbálható, ha az erősítő is képes fogadni.
Egyik hibrid erősítőm könnyen átalakítható hozzá, még erre is sor kerülhet.
Szépek ezek a nyákok, megadod a módját. Kíváncsi leszek a hangjára. ( Mondjuk nekem a földelt katódos kapcs. párhuzamban szimpatikusabb lenne, de nyilván a kapott hang dönt...Remélem, azokat a kábeleket csak a méréshez használod
)
6J6 közös katódja eleve adja a diff. erősítős megoldást, elsőre egyszerűbb.
Kábelt csak mérés idejére használom, ez ér el a szkópig. Sajnos ma nem volt időm meghallgatni...
Az enyém sz@rabbulnéz ki,viszont sokkal jobb,mint a wm8740 vagy az emu0404 ,azt mondták itt a fiúk,hogy béna is vagyok meg a szkópom se valami csúcs.Vettem egy ilyet majd,ha megjön csinálok képeket én is.
A mérési eredményeden mi az a belengés a négyszögjelben? A CD csinálja? Vagy ilyen a mérőlemezen a jel? Azért kérdem, mert a trafós változatnál nem volt ilyen lengés.
Szerintem az a kvantálási zaj, ilyen a négyszögjel az audio DAc-oknál, nem erre vannak kitalálva. A trafós megoldás, túl lassú volt, hogy átvigye.
A hozzászólás módosítva: Jan 18, 2015
simpi pontosan leírta az okát, trafós kimenet is ezt produkálja.
Trafóról az első mérés amit fentebb láttál, az generátorról meghajtva készült, nem a DAC kimenetéről, az csak maga a transzformátor mérése volt. A hozzászólás módosítva: Jan 18, 2015
Itt látható 10KHz szűrővel és nélküle..
Alapvetően a meredek sávkorlátozás miatt lesz ilyen. A négyszögjel végtelen spektrumából eltávolítjuk az Fs-től az összes komponenest. Ezt kapjuk.
Egyébként nincs túl sok információtartalma egy ilyen képnek, leginkább valamilyen durva hibát, pl frekvenciamenetben jelezhet. Egy régi olvasmányos cikk: Dr. Takács Ferenc: Szűrővizsgálat Bővebben: Link A hozzászólás módosítva: Jan 18, 2015
Kicsit még utána kell olvasnom a témának, de már nagyjából értem, tehát ha több mintavétel férne bele egy 5kHz-es négyszögjelbe, jobban reprodukálható lenne, és szebb lenne a jelalakja is. Minél finomabb a felbontás, annál kevésbé lesz hullámos a négyszögjel teteje. Ennek kompatibilitási problémái lennének, ha már MS/s-ban mérnék a mintákat. A régi CD játszók már nem lennének használhatók.
Ja, értem már, az előző mérést tehát generátorról végezted. A szűrőt hová kell tenni a DAC panelon? Az a DAC kimenetén (OutR+/OutR-, OutL+/OutL-) lábak között lévő kondi? Milyen értéket tettél bele?
Szűrőt én mellőzöm, szerintem többet árt mint használ.
DAC kimenetén lévő kondikkal pici kompenzálást tudsz elérni, valós szűrésre nem elegendő. Idézet: „Mondjuk nekem a földelt katódos kapcs. párhuzamban szimpatikusabb lenne” Ha erre van valami jó ötleted, szívesen venném, PCM1796 szimmetrikus kimenetéhez egyszerűen illeszthető, nem konkrét kapcsolásra gondolok.
Egy négyszögjel 4 azaz négy mintavétellel előállítható. Vajon mennyi plusz információt jelentene, ha még 18000 ugyanolyan értékű mintát betennénk?
Semennyit. Itt egy kép a digitális szűrő nélküli dacom kimenetén. 1,022 kHz négyszögjel 44,1khz mintavételezéssel, csupán több mint elsőfokú analóg szűréssel: |
Bejelentkezés
Hirdetés |







Hogyhogy kivetted belőle a trafót? Mégsem jó? 
) 








