Fórum témák
» Több friss téma |
Mielőtt kérdezel, a következő két dolgot ellenőrizd!
I. A helyes tápfeszültségek megléte.
II. A kimeneten van-e egyenfeszültség.
Élesztés.
hát a trafóm teljesítménye 300 w és egy végfok erősítő re akartam de így már új projekt lesz .
De van két darab, nagyfeszültségű kondenzátorom ami 200v/390uf az ideális lenne szerintetek szűrő kondi-nak. ? A hozzászólás módosítva: Jan 16, 2015
Akkor a 300VA leosztod a 80V al ami kb 3,8 A-t tud leadni a trafód(ha szimetrikus), azt tanultam annak idején, hogy a puffereket amperenként 1000µF -al méretezzük min. Ez Nálad 3800 lenne + egy kis tartalék, jó bele 4700µF-ot. Tehát kérdésedre a válasz: 2 x 4700µF 65V (80V).
Ez puffernek jó. Szűrni 100V 100nF tanácsos. A hozzászólás módosítva: Jan 16, 2015
Bővebben: Link
Üdv. Megint kérdeznék az Ágota DS600(táp+-90v és 8ohmon 2x300watt)-al kapcsolatban. A bal oldal elkezdett szobai hangerőtől kicsit hangosabban be-be torzítani mélyebb hangoknál(dob), de se kis hangerőn és nagyon nincs gond. 5 perc alatt szépen csökken és el is tűnik ez a torzítás. Kimértem hidegen a nyugalmi áramot, ami kezdetnek 30-31mA mindkét oldalon és lassan növekszik. Remélem csak ez lesz kevés, de addig nem állítom el még nem erősít meg benne valaki. Mennyi lehetett a gyári ajánlás ? köszönöm a segítséget. A hozzászólás módosítva: Jan 17, 2015
Ez nem a nyugalmi áram miatt lesz az biztos, valami ellenállás talán megnyúlott s lassan tölt egy kondit..
Srácok az amúgy mitől van, hogy ha adom rá a hangerőt az erősítőre. Mondjuk csúcsokban 1-2 Watton hallgatom, szép mély teltebb inkább úgy mondanám, de ha 10-15Watton hallgatom akkor kezd kiemelődni a zenék úgymond 250-400Hz-es ütősebb hangja, majd ha adom rá még tovább a hangerőt mondjuk 100-600 Watton, a szub ládának a hangja is felfelé korcsosul. Nekem ez kifejezetten tetszik amúgy, de némely zenénél meg picit zavaró. Olyan mintha ez bizonyos teljesítmény felett, most vagy a ládák vagy az erősítő -nem tudom- de felüláteresztőzik.
Csak nem tudom ez mitől van. A ládák tulajdonsága a hangszórókkal együttvéve, vagy az erősítőé? A hozzászólás módosítva: Jan 17, 2015
Heló (innen hiányzik egy ! jel)
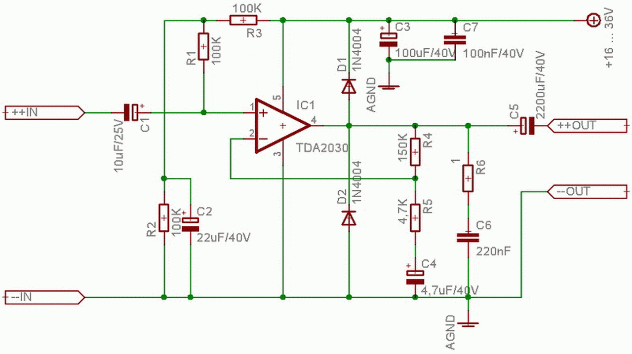
van egy kis gondom: összeépítetten egy erősítőt egy tda 2030-as ic-vel. de meg se nyikkan. próbálkoztam már mindennel de nem szól. a nyák- ot én terveztem, szerintem az lehet a gond. csatolom a kapcsolást. és az a kérdés hogy egy profi el tudná készíteni a nyák tervet? Bővebben: Link A hozzászólás módosítva: Jan 17, 2015
helló akkor azt el tudnád mondani, hogy jó ez a nyák? működőkepés? (én terveztem) mert nekem nem szól 24V-ról megy
kérlek segíts!
A .bak fájlt nem tudom megnyitni, az alkatrészek nélküli .pdf-et nem tudom ellenőrizni.
Kérlek az imént linkelt témában értekezzünk! Ha nem ügyelsz jobban a helyesírásra, itt nem sok babér fog neked teremni
nekem tudtok segíteni egy erősítő készítésében??
erősítőt még soha nem építettem most szeretnék!! csak az erősítő építéshez nem igazán értek!! ![]() Bővebben: Link A hozzászólás módosítva: Jan 17, 2015
Szinte az összes elkó *, még jó, hogy csak 18 darab van a két végfokpanelen. Kicseréltem őket, de mérem folyamatosan a nyugalmi áramot és a jobb oldal 30mA-ről 10perc után 85mA lett, langyoskás borda. Bal oldal 30mA 10perc múlva 35lett. Állítottam kicsit, és akkor már szépen kúszott felfelé kb olyan ütemben mint a másik oldal, és kb ugyan úgy melegedett. Egyenlőre így marad, majd kiderül lesz e még gond. Ellenállások jók voltak bár nem sokat forrasztottam ki, többit helyben mértem.
köszönöm. A hozzászólás módosítva: Jan 17, 2015
Szia! Lefényképeztél 13 és fél kondenzátort, ebből még nem lesz erősítő. Ebből már lehet.
Ha rám hallgatsz elviszed a gyártóhoz és egy ilyen problémát forintokét orvosol de mindenképp
hívd fel őket és érdeklődd meg. Itt Még mielőtt tekergetsz. A hozzászólás módosítva: Jan 17, 2015
Helló!
Pedig hidd el a végfok kapcsolása pár pici eltéréssel olyan mint a PA 300 stb - é. Csak alkatrészek értékeiben van inkább eltérés, ez is inkább az alacsonyabb tápfeszültség miatt. Például 560R helyett 330R vagy 150R helyett 100R a+- tápágon. Továbbá a visszacsatoló ellenállás értékében van még eltérés . A legnagyobb eltérés az, hogy a végtranzisztorokat meghajtó komplementer pár emitterei nem egy db 56R ellenállással van összekötve, hanem külön külön egy 220R ellenállással a kimeneti pontra csatlakozik. Továbbá, hogy ugyanezek a tranzisztorok emitterei nem közvetlenül csatlakoznak, a végtranzisztorok bázisára hanem 1-1db 10R ellenálláson keresztül.Továbbá ennél nincs külön bemeneti GND kialakítva. Tehát olyan nagy teljesítménybeli ill. hangzásbeli különbség nem lehet, csak annyi, hogy ebben csak 2 pár végtranyó van.
Hali!
Nyugalmi áram...: Jó kiindulási alap, ha végtranzisztoronként 1-1,5 W -tal számolsz és arra állítod be. (Feteknél kicsit többel számolj) A tápfeszültségből számold ki a teljesítmény alapján az áramot. 90V -os féltápnál ez tranzisztoronként kb. 17 mA. A hozzászólás módosítva: Jan 18, 2015
mint ahogy le írtam van több is csak azok még nyákban mert nem volt kedvem kiforrasztgatni ha küldök azok-rol képet tudsz segíteni??
vagy a van skyped jelölj be és ott jobban tudsz segíteni a skype nevem: ******** Ez egy fórum, aminek szabályzata van. Olvasod el, tarts be! mod. A hozzászólás módosítva: Jan 18, 2015
bocsi a ratyi kép minősegért!
Ha szerencséd van, akkor csak ennyi kellett, hogy a potit kicsit megmozgasd. Van rá példa, hogy maga a poti kontaktol. Ha nem lesz gond, akkor a potit a biztonság kedvéért azért kicserélném.
Szia!
A bontott készülékek maradványai bőséges, bár nem biztos, hogy elégséges muníciót szolgáltatnak egy erősítő megépítéséhez. A hűtőbordák vagy az "LA"-val kezdődő típusszámú soklábú, hűtőlemezre szerelt integrált áramkör arra utalnak, hogy ezek valamilyen fajta erősítők lehettek. A működésük remélhetőleg helyreállítható. Sajnos a képek alapján semmi konkrét irányt nem tudok mutatni. Írd meg milyen készülékek voltak ezek és trafó, vagy más jellegű tápegység maradt-e belőlük?
A nagyobbik egy aszem egy sanyo erosito azt hifidöl szedtem ki zug es vagy 20 kondi ki volt van menve 2 10w-s hangfalat mozgattam meg vele az erosio 5 w kb!!
Ádám! Oly igénytelenül fogalmazol és írsz, hogy az ebben a fórumban nem állja meg a helyét. Kaptál figyelmeztetést - nem fogadtad meg. Most akkor hogyan tovább?
Heló
valaki segítene nekem ? Egy egyszerű végfok ami szépen-szol meg erős ís de nem nehéz megépíteni mit ajánlanátok. Nekem mert eddig egy TDA 2030a de az leéget kifüstölt meg nagyon búgót előre is köszönöm a segítséget
TDA7294 például. Töménytelen infó van róla, kérdezni sem kell, csak átnyálazni a fórumot.
Bővebben: Link A hozzászólás módosítva: Jan 19, 2015
Srácok +- 45 v a tápfeszültség, hidegítésnek mekkora kondit szoktatok párhuzamba alkalmazni?
2V nyitófeszű led diódával sorban mekkora az az ellenállás amit alkalmazhatok? 4.7 k ohmra gondoltam.
Szia !
A főoldal a segédprogramok segít, ha kétséged támadna..., egyébként ha 10 mA el számolsz akkor jó a 4,7K. Balu.
Szia! A végfok panelen ott vannak a 100nF kondik, az tökéletesen elég.
A LED-es kérdés elég távol áll a témától, a fejlécben található Segédprogramok között megtalálod az előtét-ellenállás méretezőt.
És tényleg ott vannak, dobozolásnál tartok nem figyeltem bocsi.
|
Bejelentkezés
Hirdetés |





















valaki segítene nekem ? Egy egyszerű végfok ami szépen-szol meg erős ís de nem nehéz megépíteni mit ajánlanátok. Nekem mert eddig egy TDA 2030a de az leéget kifüstölt meg nagyon búgót előre is köszönöm a segítséget 





