Fórum témák
» Több friss téma |
Szűrd meg az adapterből jövő feszültséget egy 1000 µF körüli kondenzátorral. A stabkockára pedig hűtőbordát kell tenni, ha nagyon melegszik.
Üdv!
Csatlakozom az előttem szólóhoz, ha mégsem lenne elég akkor kephat egy tekercset sorosan, de szerintem nem fog kelleni.
Üdv !
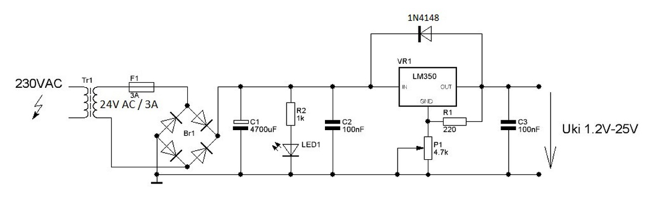
Egy régi TV-ből kibontottam a tápegységet (a tekercs értékét nem tudom). Az a gond, hogy a kimenetén a feszültség terheletlenül felszökik 330 volt fölé. Miért ? A válaszokat előre köszönöm!
Üdv!
Mert a 230V a hálózati feszültség effektív értéke. Mivel szinusz hullámmú, ezért a csúcsértéke magasabb, pontosan a gyök2 szerese. A kondi pedig feltöltődik a csúcsértékre terhelés nélkül. Így lesz 230*1,4142=325V !! Leírás A hozzászólás módosítva: Okt 26, 2014
Ha megnézel egy bármilyen hálózati tápegységet, amiben a 230V-ot egyenirányítják( mobil töltő, dvd lejátszó, tv, stb...), ott a diódák után ezért van 400-450V-os kondi.
Sziasztok. Azt szeretném kérdezni hogy ez a táp működhet e. A trafó amiről menne egy 230/24 500 VA-es trafó lenne. A válaszokat előre is köszi
A betáp váltót kicsit feljebb kell húzni (a vonalat), mert nem a graetz bemenetére megy.
Ha nincs középkivezetése a trafónak, akkor így nem megoldható.
Akkor nekiszaladok megint
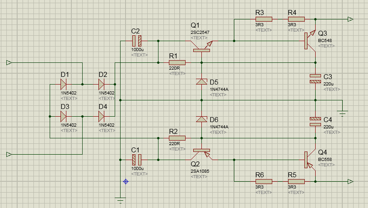
![]() Így? a Trafónak nincs közép kivezetése. Az a baj h nincs is olyan trafóm itthon, ezért szeretnék egy virtuális +,-, gnd-s tápot csinálni.
Vagy esetleg inkább ez a kapcsolás jobb lenne, vagy ha ezt megtápolom 24V-ról akkor kinyírom?Bővebben: Link
Az a kérdés, mire használnád? Kis kimeneti áramoknál korrekten megoldható, de Te 24V 500VA-es trafót említesz, ami 20A! Erősítőhöz van műközepes megoldás a TDA-s témában.
Lényeg, hogy az ilyenek csak közel szimmetrikus terheléseknél alkalmazhatóak.
Apró áramkörök kipróbálására kellene, amikhez kell a szimmetrikus táp. lehet h megnézem a TDA-s témát, vagy esetleg tudnál linkelni valamit ami jó és műközepes? Köszi
Sziasztok. Az alábbi kapcsolásra egy 500W-os 24 V-os trafot tennék rá (a kb 75-100W helyett), és azt szeretnék kérdezni, hogy így ahogy van rátehetem, max néha kimegy a biztosíték, vagy kell valami átalakítás is?
Előre is köszi.
A 100VA-es trafó helyett nyugodtan használhatsz nagyobbat.
A néha kimegy a biztosítékot nem értem, mit akarsz. Az 500VA-es trafóhoz már lehet, hogy lágyindító kell, mert megrántja a hálózatot rendesen.
Ok köszönöm. Arra értettem, ha véletlen többet szeretnék levenni róla mint 3 A, akkor a biztosíték kiég. De ennyi. Köszönöm még egyszer.
Szerintem az LM350-ben van áramkorlát, akkor pedig a bizti nem megy sehova
![]() 24V bemenővel brutális hűtés kell majd neki ! A hozzászólás módosítva: Jan 22, 2015
Igen, azt olvastam már, de kb mekkora disszipációs teljesítményre kell méretezni? (Ha jól tudom így hívják
A hozzászólás módosítva: Jan 22, 2015
A rajta maradó teljesítmény: Ube - Uki / Iki.
A legnagyobb hő akkor keletkezik, ha a kimenő fesz kicsi, de a kimenő áram nagy (pl 5V-ra és 3A-ra van szükséged) Ilyenkor kb 32V-5V / 3A = 81W. Ezt kéne elfűtenie. Ez a kép mit is ábrázol? Mert ha ezek közül az egyik az LM350, akkor max 100mA-t fog tudni ennyi hűtéssel.
Ez a kapcsolás egy másik variációja, már megépítve. Értelek, köszönöm a segítséget, akkor egy jóval izmosabb bordát rakok rá pasztával. Valami ilyesmit. Sztem elég lesz.
LINK
0,5-1A-re talán. Ha tényleg 3A-t akarsz, akkor keress egy igazi hűtőbordát, mert ez csak játék.
Bővebben: Link Ez? Őszinte leszek, még nem nagyon volt olyan panelem amire borda kellett volna, azért vagyok ennyire tanácstalan.
Esetleg egy ventilátor még segítene gondolom.
Bőven elég lesz a kisebbik hűtőborda. Az adatlap szerint 30V feszültségkülömbségnél 1 A a max. kivehető áram. Kis kimenő feszültségnél csak egy nagyobb tranzisztor segít, hogy nagyobb áramot kivehess. A ventillátor ide is kell.
Ilyen elvárásoknál tennék a trafóra fokozatokat, vagy kapcsolóüzemű szabályzóra bíznám a dolgot. A hozzászólás módosítva: Jan 22, 2015
Értelek, vagyis, ha 1,5-10V-ig (kb.) max 1 ampert tudok kivenni belőle ezekkel a tranyókkal, nagyobb feszültségen pedig akár 3 A-t is, akkor meg már nem melegszik az LM350.
Idézet: „Bőven elég lesz a kisebbik hűtőborda” Ellent kell mondjak. Azzal a pici bordával csak megsüti az IC-t.
Akkor most mi tévő legyek? Lehet a kisebb bordával megcsinálom, és ha nem jó akkor nyomok rá ventilátort. Úgy műár sztem jó lesz.
Legalábbis remélem.
A korábban fellelt adatlap szerint nem szabad annyit kivenni belőle, amit ne tudna elvinni az a borda ventillátorral. Teljesítményt nem ír, de 30 V deltaU-nál max. 1 A. Az 30 W.
LM350-Texas Itt a 2 oldal alján írja, hogy a TO-3 tokra 30 W, TO220 tokra 25 W engedhető, azaz maradjunk a 0,8 A-nél! Még tovább azt írja, ha a tokra eső feszültség meghaladja a 15 V-ot, a védelmi rendszer korlátozza a teljesítményt. Nem kell kétségbeesni! Nem lesz ott 3 A. A hozzászólás módosítva: Jan 22, 2015
De 3 A-t kitudok majd venni belőle ugye, mármint nagyobb feszültségen (20V fölött)?
Én keresnék egy jókora proci-hűtőt, azon venti is van, és az ára sem vészes. (használtan 3-500 Ft)
De felőlem azt csinálsz, amit akarsz . . . Ezt 200 Ft-ért vettem, ezen pont nincs venti A hozzászólás módosítva: Jan 22, 2015
Erre jutottam én is. Van kiszuperált gépem, abból kiveszem. Köszönöm a segítséget.
|
Bejelentkezés
Hirdetés |











Esetleg egy ventilátor még segítene gondolom.







