Fórum témák
» Több friss téma |
Értem, persze. Csak gondoltam hogy ha tápágon kapja a rádió a zajt, akkor érezhetően csökken a szintje már akár két három menet után. Ha az egész sugároz akkor, ez semmi változást nem idéz elő.
Persze ha ez egy "akármilyen" táp, akkor jó kis feladat lesz. Igaz találkoztam én már olyan kifejezetten rádióhoz készült táppal, ami a zavarszűrést csak a leírásban tudta.
Minimum ilyesmiket kell használni, a zárt árnyékoló dobozba, és -ból kivezetésekre.
Bővebben: Link
Igen, meg is találtam amit korábban szinte minden tápba beépítettem - még ha utólag is -
Bővebben: Link Talán 6-7 éve egy börzén, a Puskásban vettem hasonlókat "akciósan" vagy 10 darabot. A hozzászólás módosítva: Jan 22, 2015
Én évekig üzemeltettem úgy FT 757-et, hogy egy akksit táplált egy 3 Amperes táp. Semmi gondom nem volt vele soha, pedig kicsi volt az akku. Simán észhez tért adás szünetben, de szó sem róla nem versenyre volt használva.Akkoriban csóró egyetemistaként ez volt a legolcsóbb nagy táp amit elértem. Később építettem áteresztő tranyósat. Simán tudja a 20 Ampert de terhelésre emelte egy kicsit a kimeneti feszt, ezért soha nem mertem rátenni a 757-et. Most FT250 re és ML re esküszöm
Köszönöm a válaszokat! Nos nincs semmi földhurok! Jelenleg a PA galvanikusan le van választva a rádiótól, a rádióban az antenna, és 25KHz-enként ott a nagy zaj.
Ezek szerint akkor a a 230V felöl megy a zaj. Érdekesség, hogy ahogy terhelem úgy csúszik el a 25KHz le-föl a sávban. Telepakoltam a kimenetét 100nF kondikkal. Kimenetén toroid szűrő van, a bemenetén is korrektnek tűnnek a dolgok. Több kapcsolási rajzzal összehasonlítottam. A doboza gyárilag aluminium, igaz nincs a GND-re kötve. Ahogy szétszedtem kb 1mm-re a fázis és a földeletlen aludoboz. Rádiótápnak hirdették egy internetes kereskedő oldalon, elég jó paramétereket adtak meg, de az egész nyilván egy hulladék! Bővebben: Link
Nem hulladék, inkább csak kispórolták a tervezésből a zavarszűrést. A kimenetre ne pakold teli, hanem inkább két db 220 nF-ot köss sorba. Egyik vége + másik vége - a közös pontjukat pedig a fémházra. A hálózati részbe tegyél egy ilyet Bővebben: Link
A hálózati védőföldet csak a bemenetnél közvetlenül kösd a fémházhoz. És nézd meg, hogy a kimeneti negatívot nem kötötték e véletlenül a fémházhoz. Ha igen azt le kell bontani! szendi001: Én meg a Drake TR7-re Bár ha találnék egy jó állapotú Ft-250-et... kapna egy DDS-t azt hagy szóljonKorábban pár éve ezekkel keltettem a zajt az éterben, az FT-102-nek sem kellet táp.. QTH 2006 A hozzászólás módosítva: Jan 22, 2015
Köszi, már tettem bele két Y kondit a kimenetre, de nem igazán változott semmi. Most a bemeneti Y kondikkal játszadozom. A dobozról lekötöttem mindent, hangyabokányit csökkent is a zaj.
Majd nyilvánvaló, hogy a 230V-os tápoldalon lesz valami. Van egy combos bifiláris toroid, a ki és bemenetén Y kondikkal. Nyilván ez nem kóser. Próbálok átnézni több kapcsolást, hogy mi van a bemeneten. Érdekes, hogy a panelon van még egy hely szűrőnek, ami két jumperral át van jelenleg kötve. A szűrőket lehet sorbakötni? Van egy PC-tápból bontott zavarszűrőm. Esetleg kipróbálom...
Kedves amatőrök! Segítséget szeretnék kérni, hogy mi lehet az ára egy FT250-nek tápostól, karcmentesen eredeti gépkönyvel manapság. Kérem, ha tudtok valamit keressetek meg.
Idézet: Na az a drágábbik változatban már benne van.„a panelon van még egy hely szűrőnek” A jobb fajta PC tápok hálózati végén szokott lenni vagy a késes csatlakozóval egybeépített zavarszűrő, vagy egy önálló panelen egy szűrő. Holnap megnézem, úgy rémlik nekem maradt egy, ha kell elküldöm szívesen. Mekkora ez a táp? elférne egy pc táp horganyzott dobozában? A hozzászólás módosítva: Jan 22, 2015
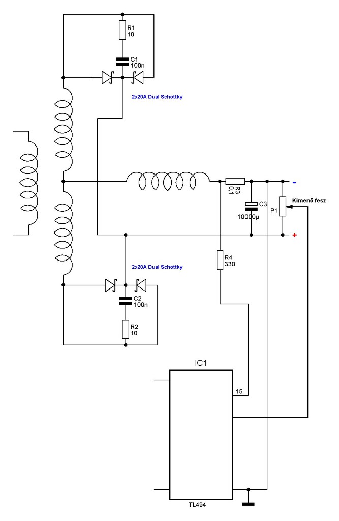
Közben ami furcsa, de lehet hogy csak nekem a panelon így van felépítve a kimenet.
A DC oldali fojtónak nem a schottky után a + ágban kellene lennie? Vagy mindegy ??? A hozzászólás módosítva: Jan 22, 2015
Szia
Egy FT-250 50 000 Ft eredeti nem rekis táppal, rekis táppal 40 000 Ft. Gyula
Én 20 évvel ezelőtt adtam annyiért, igaz nem volt karcmentes, de nem volt leharcolva és tartalékcsövekkel!!!! Azaz az összes helyettesíthető (ECC és ECL) csövek a készülékben az eredetiek pedig hungarocell dobozban. + 2 használt 6JS6 végcső.
Nem szabad a karcmentességet nézni, ha bele van matatva és összegányolt a bele akkor semmit sem ér! Én 25-nél többet nem adnék érte! (Egyéni véleményem) Az igazsághoz viszont hozzátartozik, nagyon sok szép QSO-t csináltam vele és a tranyós, IC-s készülékek meg sem közelítik a csövest!
Ezen golyóztam egész nap, de sajnos mérni kellene mindent, de nincs mivel....
A kimenetét részletesen lerajzoltam, elég érdekes módon van megoldva! Trafó egyik kivezetése után a fojtó innen ellenállás a TL494 15. lábára, majd tovább egy több átkötésnek látszó negyteljesítményű ellenállásra .1R és az egész kimenetén egy bivaly nagy 3x3300µF kondi! Bújtam, olvastam a netet és találtam egy érdekes megoldást. Tételesen a kimenőtrafót körbevenni egy vörösréz fóliával. Esetleg ez segíthet... A - kimeneten van egy Y kondi aminek az egyik lába a levegőben GND-A felírattal. Az AC oldalon a szűrő előtt is van 2 Y kondi, ami GND-A fóliára megy, ami az érintésvédelem. Kipróbálom ha ezt a kettőt összekötöm mi lesz....
Ne az áramkörben matass, az nem sokat ér. Az egészet ahogy van árnyékolni kell a sugárzott zavarok, a külvilágba vezető drótokat keményen zavarszűrni a vezetett zavarok csökkentésére.
Hidd el, más lehetőséged nincs. Minél zártabbra sikerül az árnyékolás, annál jobb. A zavart pedig mérni meg valamilyen 0,1 - 30 MHz között működő vevővel, keretantennával tudod kb 3 m távolságból. A hozzászólás módosítva: Jan 23, 2015
Köszi, megy folyamatosan az FT-817 25KHz-enként zavar, de olyan térerővel ami a közbenső frekin is leülteti a vevőt.
Teljesen zárt, Alu dobozban van!
A kivezető drótokon rajta az a szűrőcske amit linkeltem, szorosan beépítve a dobozba?
Próbáld meg a vevőt valami elemről, akkuról működtetni egy laza hurokantennával keresd meg, hogy honnan jön a zavar.
Az alu doboz itt nem elég, az nem árnyékol megfelelően. Gondold csak el, miért alkalmaznak az RF fokozatok védelmére "ezüstlemezt".. Megfelelő árnyékolást leginkább mágnesezhető anyagból készült doboz ad.
Ha nem hagytál ki semmit a rajzból, akkor ez eléggé spártai... a zavarszűrés éppen a 0 és a zéró között valahol.. Néztem pár komolyabb kapcsolós táp kimenetét... hát ez valóban érdekes megközelítés, amit ezek csináltak... viszont áram jön belőle, úgyhogy nagy baj nem lehet.. Hi! És ahogy pucuka írta a rádióval könnyen detektálható, honnan ered a zavar ( egy kis hurokkal egy-két méteres koax végén , szinte centire meghatározható a zavarforrása )
A táp AC bemenetén van egy kondi, toroid, majd szintén egy kondi, innen megy a villany a graetzre. A graetz előtt van két Y kondi a GND fele.... Tehát van szűrő... Próbáltam még kondikat betenni párhuzamosan, de nem változott semmi....
A kimenetre raktam 1-1 1nF-os Y kondit amelyek közös lábait a dobozhoz kötöttem galvanikusan, illetve a bemeneten lévő kondikat is ide közösítettem. Miután betettem az 1nF-os kondikat a kimenetre érzékelhetően csökkent a zaj. Ha a hálózati vezetők PE vezetőjét lekötöttem az egészről még tovább csökkent, de még mindig jelen van.... Úgy hogy haladás történt! A hozzászólás módosítva: Jan 23, 2015
Akkor csak lesz belőle táp a végén ... A graetz diódáival van párhuzamosan kondi? A dióda zajt sem szokták szűrni kínában
Az a "dióda zaj" az keresztmoduláció, és piszok nehéz szűrni, ha már létrejött. Biztos megfigyelted, hogy minden fontosabb műszerben, adóvevő tápegységben a diódák át vannak kondizva, nem véletlenül. Az RF sávba eső zavar spektrum minden lyukon kijön, ahol a levegő is. Nem véletlenül kell "Faraday kalickába" zárni a zavarforrást.
Igen, én amióta tudom milyen zajt csinál, szinte minden készülékbe teszek a diódákkal párhuzamosan. Az adóvevő tápjában például 220n/1n van párhuzamosan, minden diódán.
Most építek egy 30 A tápot, és nem bízom a véletlenre, a doboz 1-es horganyzott vaslemezből van. Elég lesz majd arrébb tenni az asztalon..
Nincs, a graetz környékén semmi kondi nincs!
Igy néz ki a bele....
Egyszerű mint egy faék. Akkor bele kell módosítani és talán jó lesz.
A kimenet előtt a toroid-os fojtó hányas huzalból van tekerve?Ránézésre 10-20A-nál már forró lenne.Csatlakozom szendi001-hez.Kicsit az elejét,meg a végét át kell alakítani,de nem vészes.
Szia Rumcájsz ,
Nos én is azt hangsúlyozom amit Pucuka. Nem kell ezen módosítani mert ez adott működésű táp maga a sistergés forrása a négyzet alakú kapcsoló trafó és az őt kapcsolgató FET-ek környéke. Egy jó vaskos pl. horganyzott vas dobozba tudod az egészet betenni, és szigorúan a 230V os bemenetet szűrőzni, sőt egy sorba kötött (a szűrőtagon belül) lemezmagos alacsony frekis fojtót alkalmazni. A kimenetet is fojtózni és hidegíteni. Sok sikert! Gábor
Én gyakran használom az első képen látható hálózati szűrőt. A régebbi PC tápok monitor csatlakozására voltak felépítve. 2-300 W-ig jól használhatók, és szinte ingyen van.
A többi képen a most készülő 30 A-es tápom tekercsei vannak A hálózati szűrő, két osztott tekercs, a hozzájuk tartozó kondikkal. A kimeneti tekercs 2x3mm huzalból tekerve, egy 4 cm átmérőjű, szürke ferritgyűrűn ( utolsó kép ) Én már nem bízom a véletlenre, még az analóg tápoknál is a be és kimenet hasonlóan szűrve. Amióta alkalmazom nem volt EMI jellegű problémám. Ez pedig egy jól bevált kapcsolás, a hálózati szűrésre analóg és kisebb teljesítményű kapcsolós tápokhoz: Bővebben: Link A tekercset én úgy szoktam elkészíteni, ahogy a fotókon látható egy ferritgyűrűre két tekercset szemben egymással, menet menet mellé. Csodákra képes.. ![]() Ez lemaradt: Hálózati szűrőnél javaslom az 1kV-os kondik használatát. A hozzászólás módosítva: Jan 24, 2015
A második és a harmadik képen látható a szigetelés a két tekercs között ami kötelező !!!
Igen, a hálózati részbe kötelező. Ha csak sima toroid volt, csináltam olyat is, hogy teflonszalaggal betekertem a ferritet, majd üvegszálas nyáklemez darabot nyomtam a toroid belsejébe ( persze rézfólia nélkül ) És utána tekertem fel a tekercseket, majd az egészet két komponensű műgyantába mártottam, megvártam amíg lecsöpög, és megköt. Jobb lett mint a gyári
Köszi, én egyenlőre nem mártottam semmibe, 2x15 menet és még épp elfért a 470nF/275V kondi. A dobozon belül a 6mm2 kicsatlakozó MKH-t átbújtattam egy ferritgyűrűn. Egyszer valahonnan ugyanilyen helyről kibányásztam és most újra beépült. A tegnap a graetz-re tett 4db 10nF/3kV kondit most kidobtam. Így most érezhetőbben megszűnt a zaj 7MHz-től felfele... Eddig 7,10,14,18MHz-eket néztem. Most csendes mind!
Viszont 3.5MHz és 1,8MHz 28KHz-enként igen erősen zajos! Végigtekertem a vevőt és 6MHz fölött sehol nem hallható, viszont 5,9MHz alatt igen. Lehet hogy a 15 menetet 30-ra kellett volna tekernem?? |
Bejelentkezés
Hirdetés |




Bár ha találnék egy jó állapotú Ft-250-et... kapna egy DDS-t azt hagy szóljon














