Fórum témák
» Több friss téma |
Sziasztok!
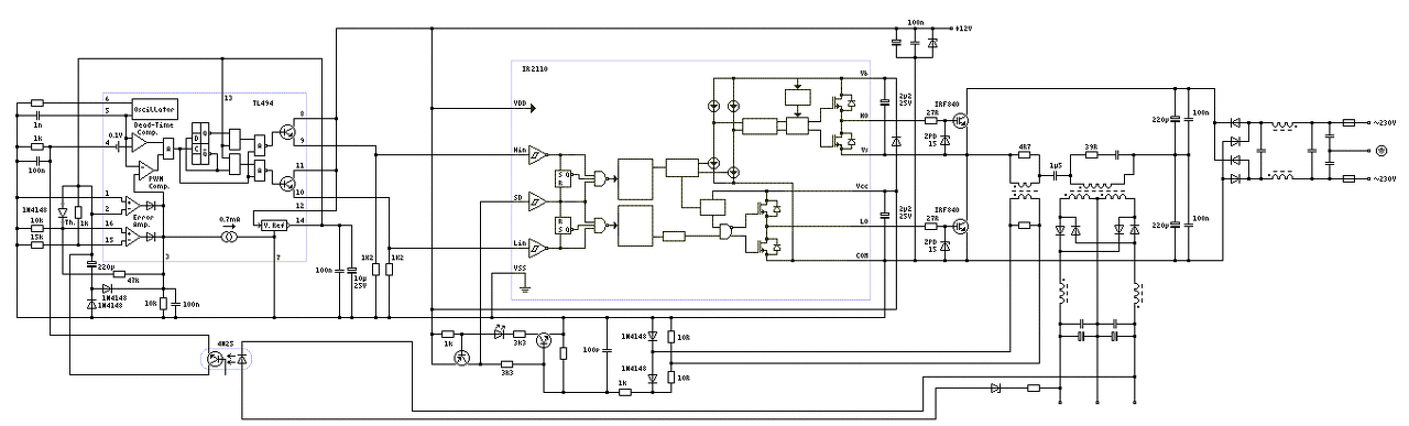
Látom már a fényt az alagút végén (csak az a baj, hogy dudál) Csatolok két szkópképet, a négyszögjelre hasonlító a cimopata féle kapcstáp áramváltó tekercsén mérve, 0,5 v/div terheletlen állapot, a másik randa pedig a terhelt állapot. U ki 90 V (+-45) üresben, 100 ohm terheléssel 86V-ra esik vissza és kb800mA mérhető. A terhelt 2V/div, sajna élesebbre nem megy, mert a szkóp nemigen tud többet.Kérdésem: ha jól látom, a trafó kezd jó lenni (igen nem mértem induktivitást és szórt induktivitást sem, fogok csak hajtott a kiváncsiság.) Az áramkör messze van az optimálistól, ezen még reszelni kell, de az irány jó? Ehhez kérnék egy megerősítést.
jelentem megmértem a trafót: 2,2 mH szórt: 0,1 mH
igen az izzót kivettem méréskor, jelentősen terhelhetőbb nélküle az áramkör ![]() szkópok képeiért elnézést, nem tudom miért fordultak el 90 fokkal
Üdv!
Némi szünet után ismét elkezdtem foglalkozni a kapcsi tápommal. Sikerült az áramváltót is beállítanom. 150W terhelés fölött lekapcsolja a tápot. Most ezzel az a bajom ami nem tudom, hogy jó-e így. Ha ohmos terhelést teszek rá semmi gond. De ha rányomok egy 100 mikrós kondit akkor arra is már letilt, mivel a töltetlen kondi is egy pillanatnyi túláramlökést okoz. Jó az ha ilyen gyorsan reagál a védelem?
Hát a trafód nem a legjobb.Mágnesesnek kéne 7-800uH,szórtnak 60uH már jó.Az áramváltó jelalak totál gáz,terhelés nélkül szép háromszöget kéne látnunk,terheléssel kezdene szinusz formára hajazni.
A kimeneten mekkorák a kondik?Az IR sd lábra lassítani kellene.Megeshet hogy a kondi miatt letilt.A rövidzár védelem garantáltan jó,lehet túlságosan is.
A szekunder oldal még nincs nyákra ültetve. kb 40- 50V-ra van belőve a trafó is ennek arányában van tekerve. A szekunder szűrő kondinak 150 mikro van és úgy terhelés; huzal potik, vasaló.
. Közbe próbálgatom.., sajnos 2200 mikros szűrőkodinál nem bír már elindulni se. A rajzon nincs rajta de potival tudom állítani a kitöltési tényezőt. Ha lassan tekerem 0-tól akkor működik. Megpróbálom lassabbra venni a felfutási időt hátha akkor beveszi a nagyobb kondikat így talán érzéketlenebb is lesz a hirtelen terhelésekre, de lehet az áramkorlátot is feljebb kell vinnem.
Megnöveltem az "indulási időt" (kicseréltem a 220 mikrós kondit 1000 mikróra). Így kb 1 másodperc alatt épül fel a kimeneti fesz. Kb 50%-os terhelés mellett így beveszi a 4700 mikroF -os szűrőkondit -még a 10000-et is. Nagyobb terhelésnél elindul, de mielőtt elérné a max fesz szintet már letilt. Szóval, muszáj lesz megnövelnem a túláram védelmet. -Végül is a fetek bírnak többet is..
Talán ez is megoldódott. A túláramvédelemnél az npn tranzisztor bázis kollektora közé be kellett tennem egy 100 pikos kondit.
Érdekes ez az egész mert ha a szekunder szűrőkondikat megnöveltem nem bírtam terhelni rendesen, letiltott még akkor is ha lekötöttem és rövidre zártam az áramváltó tekercset. Valahonnan összeszedhetett valami zavarjelet. De most így jónak tűnik.
Remek.Akkor most már lehet kisérletezni nagyobb teljesítmény kivételével nagyobb trafó,a fetek bírják azt mondtad.Persze a védelmet után kell állítani.Kimenetre elég 1-2000µF kondi,felesleges oda több.
Egyenlőre ez a panel 150W-ot legfeljebb 200W-ot bír csak. Majd tervezek egy erősebbet is. Cserélni kéne az egész primer oldalt, zavarszűrő tekercseket elkókat, egyenirányítót, főtrafót. A fetek is szerintem 300W-nál többet nem bírnának.
Sziasztok!
A hétvégén mértem egy rakás E - I magot variált összeállításban (több volt az I mint az E) 100 menetet feltekertem a csévére és cserélgettem és méregettem: 11-45 mH értékeket kaptam attól függően melyik I volt a lezáró tagja az E-nek. Ez az eltérés ugye az anyag miatt van? Utánna számoltam: Al 4500 elképzelhető? nem tévedek esetleg? képlet: (már nemtudom honnan, de valaonnan a fórumról írtam ki) AL= 10000 x induktivitás / menet négyzete Tekerem megint a trafót a táphoz, mérek és jövök vissza az eredményekkel.
20 pontosabb..
![]() AL= nH / N^2 A hozzászólás módosítva: Feb 9, 2015
Ezt szokták írni, mert hamarabb rá lehet tekerni, hi...
![]() A mért eredmény biztos nem kerek érték, számolni meg mindegy.. A hozzászólás módosítva: Feb 9, 2015
10 menettel: 0,32 mH
20 menettel: 1,41 mH 10 menetre számolt AL: 3200 20 menetre számolt AL: 3525 100 menetre számolt AL: 4500 na most akkor melyik???? átlagoljak????
Nem jó a műszered 100 menet = 32 mH körül...
Illetve te magad írtad, lezáró "I"-től függően miket mértél.. Idézet: „11-45 mH értékeket kaptam attól függően” Maradj meg szigorúan az egyiknél. A 3300-as AL környékét fogadd el a 10 és 20 menetes vasfélénél.. A 20 menetes mérés azért is pontosabb, mert az igazi trafód se lesz tuti 10 menetes, inkább 20.... körül.. A hozzászólás módosítva: Feb 9, 2015
Az Al (mag fajáta válogatja) függ a gerjesztés nagyságától és a frekvenciától kisebb (vagy nagyobb) mértékben. Emiatt normális ha kicsit eltérő adatokat mérsz.
Függ az alkalmazott műzertől is (az LCM pl rezgőkört alkot, aminek változik a frekvenciája) De persze attól is függhet ennyire, hogy mennyire szorítottad össze, és van -e aköztük egy fél hajszálnyi légrés.
a legnagyobb mért érték után ugyanarra a magra tekertem a 10 és a 20 menetet is. összeszorítási tévedés miatt többet mértem, nemcsak egyszer. avr-es alkatrészteszterrel mértem az is kb azt csinálja mint az lcm3 (amit szándékozom építeni) a trafóra 35 menetet számoltam. ez egy rontott pc táptrafó eredetileg 40 menet volt rajta 2 részletbel. egy alul, egy a szekundereken utoljára.
Az lenne a legjobb, ha kiszámolnád a vasra a menetszámot, szépen megtekernéd hasonló térkitöltésű dróttal a fele csévét ( elválasztóval ), összeszorítanád, ahogy később, így már nagy tévedésed nem lehetne..- így már pontosabb is lehetne az AL. Ha pedig hasonlóan szekundert is raknál fel, már a szórtat is ismernéd kb.
Sziasztok!
Ha egy E-Ferrit magon 10 menet (légrés nélkül) 0,02mH, akkor jól értelmezem, hogy a mag Al értéke 2000? A hozzászólás módosítva: Feb 9, 2015
Nem értelmezni kell, hanem számolni.. Itt a képlet 8-9 hsz-szel lejjebb.
Mindjárt kiszámolom neked. L=20 uH= 20.000 nH 20.000/10/10= 200 A hozzászólás módosítva: Feb 9, 2015
Sziasztok!
Gyors kérdés, és még véletlenül se vitát akarok kirobbantani, de egy PC táp átalakítva körülbelül +-50V körüli feszültségre, úgy hogy a szekunder oldalt szétbontom, és sorba kötöm a tekercseket, az mennyire fele meg erősítőbe? Egyáltalán mennyi ampert tudna az kipréselni magából? Van egy igen csak jól átlátható tágas felépítésű AT tápom 494 IC-vel. Amit először megpróbálnék átalakítani állítható feszültségűre (esetleg az áram szabályzására is teszek egy kísérletet), de ha mindezt túléli akkor kipróbálnám a trafó tekercseinek sorba kötését, persze csak ha van értelme. Mit gondoltok erről? Vagy a rezonáns táp irányába kellene gondolkodni és úgy megcélozni a +-50V-ot? A Villard-kapcsolás itt használható egyáltalán? Köszönök minden építő jellegű akár pozitív akár negatív hozászolást!
Ha szétbontod a szekunder oldalt akkor a trafót is újra tekernéd? Gondolom, mert csak úgy érhetsz el 2x50V-ot feltéve ha elfér rajta az a huzal, mert más tekercsket a sima at táp trafóba semmilyen más megoldást nem fogsz találni, ami áramra és feszültségre is tudna egy erősítőt táplálni (feltéve, ha sorba akarnál ott kötni valamit).
A másik meg a trafó szétbontásához ígyis úgyis a primer/eket is le kéne szedni és újra húzni, mivel sérülés nélkül (úgyértem hőhatás és/vagy valami vegyszeres megoldás) tönkre teheti a gyári szigetelő rétegeket és a lakkot a huzalon. Az már úgy nem egészen biztonságos. -Jó, lehet másnak bevált, én nem rizikóznék ilyennel. Következő, hogy ki kell silabizálni a 2x50V eléréséhez mekkora vastagságú huzal szükséges és hány menettel el-e fog rajta férni? Ráadásul nem biztos, hogy a szekundereket kívülre tekerték, valamint minden primer tekercseket ugyan úgy, figyelve az irányokra vissza kell tekerni, külömben nem lesz jó. (Más induktivitás értékek jönnek létre, ugyebár a táp meg ahhoz van beállítva.) Ez az egész átalakítom az AT trafót erősítőhöz, úgy hogy kb 250-300W ot tudjon zőkkenőmentesen, leadni nem könnyű ebben a formában. Inkább bonts szét rajta mindent ami használható (ic, fet, kondi, trafó, szűrők) és söpörd le az asztalt. Húzz fel egy új alaplapot, építs rá egy új gépet, ehhez csak kissebb módosítás és eszközök kellenek, pl huzal, szekunder schottkyk, és pufferek. A hozzászólás módosítva: Feb 10, 2015
Én stabilan 2x50 V- ot szedek ki szétbontatlan PC táp trafóból minden féle probléma nélkül. Kimenet terhelve max 1-2 V-ot esik.
![]() Ez így 600 W folyamatosan és 60 kHz a kapcsi freki. Agyon teszteltem, mert sok ilyen trafót tudtam bontani.
Nade én úgy értelmeztem, hogy egy darab trafóból. Abból is sikerült kihozni mezitláb 2x50V-ot?
Amúgy szép munka.
Feszültség kétszerező egyenirányítással megoldható. De 250-300 W a max.
köszi |
Bejelentkezés
Hirdetés |




Csatolok két szkópképet, a négyszögjelre hasonlító a cimopata féle kapcstáp áramváltó tekercsén mérve, 0,5 v/div terheletlen állapot, a másik randa pedig a terhelt állapot. U ki 90 V (+-45) üresben, 100 ohm terheléssel 86V-ra esik vissza és kb800mA mérhető. A terhelt 2V/div, sajna élesebbre nem megy, mert a szkóp nemigen tud többet.









