Fórum témák
» Több friss téma |
Idézet: „External power operation 12/24 VDC, < 2.5 W absolute max External power, connector type 12-pole M12 connector (shared with Digital I/O and Digital Synchronization ) Voltage Allowed range 10–30 VDC” Az M12 konnektorban megkeresed a táp (Power) pinjeit, azonosítod a pozitív, és a negatív kivezetéseket, és rákötsz egy 12 V 2,5 W ( min 0,5 A, azaz 500 mA) közönséges dugasztápot polaritás helyesen.
Szevasztok,
A véleményeteket szeretném kérni a következővel kapcsolatban: 12V-os fali adapterrel szeretném a kis projektem táp ellátását megoldani. PIC lesz az "ész" és dedikált motorvezérlő IC-k fognak léptető motort hajtani. A motor vezérlő a logikai tápot nem semmiképp nem kéne hogy elveszítse, amíg a motor táp (12V) jelen van, illetve nem kaphat addig a vezérlő, motor tápfeszt, amíg a logikai nem stabil. A bekapcsolási szekvenciát a PIC le tudja vezérelni, a kikapcsolás is OK lenne, de a véletlen tápdugó "kitépés" esete ellen is szeretnék kitalálni valami nem mechanikus dolgot. Nomeg esetleg áramszünet esetén... tudom... túlzás igaz? De mégis, ha esetleg van egyszerűbb-jobb megoldásotok mint amit felrajzoltam, (amiben szinte biztos vagyok) kérlek segítsetek! Azt hiszem kicsit túlbonyolítottam már és jól jönne a frissebbek és/vagy tapasztaltabbak segítsége.
A Q55 beépítése szerintem felesleges. Ameddig "balról" megjön a 11,... voltos fesz, a ZD2 miatt a 9 V-os backup szóhoz sem juthat. 12 V kiesés után meg automatikusan átveszi a logika tápellátását.
Igaz... túlzás. Gyakorlatilag duplán próbálja kiiktatni az elemet. Ha jól emlékszem a szimulációban egy nagyon minimális áram a "balról" megérkezett 12V mellett is folyt a ZD2-n ezért próbálkoztam még valamivel, de ezek szerint ez csak a szimuláció hibája lesz. AQ55-öt ki is hagyom belőle. Köszi!
Hello! Tényleg szereted túl komplikálni a dolgokat.
- Egy soros dióda, eleve megvédi a fordított polaritástól a dolgokat. - Minek a főtápot kapcsolgatni, mikor a motor vezérlését is ki lehet kapcsolni a PIC-el. De lépteti a PIC a motort miközben nincs táp, akkor mi van? Maximum nem lép, de különben meg semmi. - Talán ésszerűbb lenen egy feszültségosztóval mérni a főtápot a PIC-el, és az majd eldönti meg van vagy nincs, vagy megfelelő-e a főtáp feszültsége. Így semmi infója nincs a tápról, de kapcsolni meg tudja? Egyébként nem a szimulátor hibája, hanem a Schottky-nak van (hőfokfüggő) viszárama, gondolom azt mutatta.
Megtaláltam korrektül a lábkiosztást. Mellékelem a képet.
Ezek szerint nekem az első és a második pin kell. De honnan találok maximum 2,5 Wattos tápegységet. Ezeket találtam: ZSI 12/0,5 illetve ezt: NA-120P030PGS Nem akarom túlterhelni a lábakat.
Ha nem léped túl a doksiban megadott feszültség határokat, a "lábakat", meg a készüléket sem tudod túlterhelni. Rákötöd a 12 V -ot az 1 -es (-), és a 2 -es (+) lábra, aztán majd a kamera felveszi a neki szükséges áramot (már ha hibátlan) azzal nincs tennivalód. Az a teljesítmény felvételi korlát csak azt jelenti, hogy a tápegységnek le kell tudnia adni a szükséges áramot, mert ha nem tudja,(mert kisebb a teljesítménye a szükségesnél) nem fog működni a kamera, de túlterhelődni nem a kamera, és nem a csatlakozó lábai, hanem a tápegység fog.
Nagyén szépen köszönöm a segítséget.
Nagyon hálás vagyok, hogy a sok kérdésemre válaszoltál. ![]() Akkor megküldöm egy 12 Voltos 1A táppal. Az biztos teljesíti a minimális korlátokat. Esetleg valami ötlet, hogy mivel tudom a két pinre rá rögzíteni a a kábeleket? Valami dugószerű cucc, ami megfelelően szigetel, és nem zárja rövidre a kört.
Helló!
Egy olyan 'berendezést' szeretnék készíteni, ami a bemenő hálózati feszültségből 10-130V közötti egyenfeszültséget állít elő. Alumínium elektrolitikus úton történő színezéséhez használnám. Mivel most hirtelen lenne rá szükség, így amatőrként is megépíthető kapcsolást 'ollóztam' össze. Nézegettem több külföldi és hazai oldalt, de sehol se találtam olyan megoldást, amit nyugodt szívvel megépítenék. A véleményeteket kérdezném ezzel kapcsolatban. Az első fokozat egy AC feszültség szabályozó, a második pedig egy egyenirányító, plusz potival a finomhangoláshoz. Elnézést, ha hülyeséget csináltam
Szia! Alapvetően egy buta kérdésem lenne. Nem lenne számodra használhatóbb egy kézi toroid és egy 1:1 leválasztótrafó+ egyenirányítás? Sokkal univerzálisabb és ha később megunod, akkor is használható. Valami ilyesmi autotrafó.
Gondolkodtam ezen is, de mivel valami normális dobozba szeretném tenni, így ezt elvetettem. Plusz az állítható toroid ára miatt nem érné meg.
Amit én összeraktam, az nem életképes így sehogy?
Az ilyen megoldással csak az a baj hogy nincs leválasztva, tehát ha bármelyik részéhez vagy az aluhoz (elektrolithoz) hozzáérsz meg fog rázni.
Aztán nem tudni hogy mekkora áram fog ott folyni. Ha A nagyságrendű akkor a poti a másodperc tört része alatt el fog égni.
Az egyenirányítás utáni kondi is elég gyengécske, mindössze 63V-os. Egy ilyen anodizálás elég nagy árammal jár így a 2200µF-ot is kevésnek találom. Jobb lenne valamilyen profi megoldás után nézned, de szerintem az autotrafónál olcsóbb nem lesz az sem, mert valami PWM lehet még esélyes. Én vettem a kínaiaktól egy 0-100V PWM szabályozást a 2,5A-es megmunkálómotoromhoz. Ugyanezt nyilván meg lehet itt a fórumon is találni valahol, hiszen sima 555-ös IC-re épül. De trafó, graetz és kondi ahhoz is kell. Amit összeraktál - nem jó. Hacsak nem akarod pár másodperc alatt lefüstölni az alkatrészeidet és felrobbantani a kondit. Esetleg kérdezz körül a PC táposok között itt, hátha tudnak valamilyen okosságot egy olcsó PC-táp átalakításra. Ha ilyen egyszerű lenne megoldani a kérdést, szerinted miért feszengenének oldalakon keresztül a különböző táp fórumtémákban a fórumtársaink? Esetleg Alkotót kérdezd meg, nincs-e ötlete?
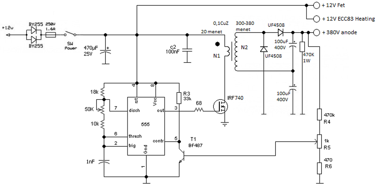
Sziasztok!
Szeretnék egy csöves erősítőnek 12v ról elő állítani 350-380V körüli anód feszültséget. Szerintetek az alábbi kapcsolás képes ezt ellátni így ezekkel az értékekkel? Főleg a visszacsatolásnál?
Szia!
Idézet: „egy csöves erősítőnek” Kevés az adat.
Fülhallgató előerősítőnek ECC83 hoz. Erről lenne szó.
1db ECC83 at kell bírjon.
A cikkben szereplő átalakító miért nem tetszik?
Üdv!
Van egy 9V 40VA-s trafó, ami ugye nagyjából 4.5A-t tud. Ezt egyenirányítom egy 8A-s graetz-el, majd szűrés után nagyjából 2A-val terhelem hosszab ideig. Szükséges ezt a graetz-et hűteni?
Elvileg nem. De ha mégis, azt hamar észreveszed
![]() Rakj be egy linket, hogy néz ki! A hozzászólás módosítva: Márc 23, 2015
Nem tudok trafót tekerni és így próbálom a hibáim kiküszöbölni hogy a kimenetről csatolok vissza, nem egy plusz tekercsről, és a stabilabb működés miatt szeretném 555-össel és egy komolyabb fettel megoldani a meghajtást.
Sosem sikerült trafót tekernem most kaptam pár tippet de elég pici magot tudtam szerezni nem hiszem hogy ráférne ilyen sok menet és tekercs, és nagyon béna vagyok a tekeréshez.
Mármint mi?
Mert ha a táp, akkor az még nincs sehol , csak tervezem megépíteni, ezekkel az alaktrészekkel. De azért itt a graetz linkje: Bővebben: Link
Mit - mit? Kérdeztél a diódahídról, de nem egy konkrétról, csak úgy általában, erre írtam, hogy linkeld be, és akkor látjuk, hogy miről beszélsz.
Bizony ezek a fajta műanyag vackok tudnak fűteni, ha teheted és elfér, csavarozz hozzá valamit! Ránéztem az adatlapra a HEstore-on, azt írja, hogy 100 fokosan már csak 3A az a 8, amit amúgy tudna . . . A hozzászólás módosítva: Márc 23, 2015
Akkor kell egy izmosabb darab. Meg egy olyan, amin a lehető lekisebb feszültség esik. Mert ugye 9v egyenirányítva kb 12 volt, ha a diódákon nagyobb fesz esik, mint 1 volt, akkor nekem már nem elég a feszültség. Vagy olyan, amin nagyobb fesz esik, hogy akkor 12 voltos trafót használjak, ami egyenirányítva 16 volt körül van, de ha esik a diódákon 2 volt, akkor jók vagyunk.
Tehát 11-14 voltig kéne egy tápba egyenirányítás, 4A terhelhetőséggel, lehetőleg hűtés nélkül.
PC tápból bonthatsz schottky diódát, TO220 tokos, kettős dióda szokott benne lenni. Abból csinálj hidat, és az talán bírja hűtés nélkül, mert azon kisebb feszültség esik (0,3-0,4V körül), ezért kevésbé fűt.
Köszönöm a segítségedet.
Teljesen mindegy a típusa, csak 4A-nál többet bírjon?
A PC tápban lévők olyan 15-20A-re vannak méretezve. Azért mondtam, hogy abból bonthatsz, mert döglött tápot akár ingyen lehet szerezni, én működőket szoktam 300 Ft-ért venni.
Ha ilyen diódát újonnan venni akarsz, annak darabja több lesz!
Azt ne felejtsd el, hogy a 9V-os trafó - terhelt egyenirányítóval - kb 1,5V-tal kevesebb egyenfeszt fog adni. Ha ráteszel egy pfferkondit szűrésnek, akkor - a kapacitás/terhelés függvényében némileg magasabb egyenfeszültség adódhat. Schottky diódákat használva az egyenirányítón eső fesz kb a fele (nagyobb diódáknál még jobb a helyzet). Tehát a 11V-os kimenőfeszt 2A-rel terhelve a pufferkondi kellően nagy kapacitásával van esély elérni.
Ha a terhelés nem visel el 14V-nál többet, akkor csak a primer oldalon használhatsz kapcsolót, mert van rá esély, hogy a terheletlen trafó (+hálózati fesz növekedése a megengedett határon belül) a pufferen 16V körüli értéket vesz fel.
Igaz, amit mondasz. Szerintem inkább használok 12 voltos trafót, és rendes egyenirányító diódákat, mert 9 voltos esetén túl kicsi keretből gazdálkodhatok.
Így viszont újabb problémák vannak: 12 V egyenirányítva 16 voltot ad, ebből lejön nagyjából 1.2V, az meg így 14.8. Ha beteszek egy diódát , amin megint esik nagyjából 1 V, az pont jó, mert akkor ott a 13.8V, ami jó. Csak milyen egyenirányító, és milyen fesz. csökkentő diódát alkalmazzak? (Pl. a hestore-ban kaphatóak közül?)
Az nem mindegy, mit szeretnél táplálni róla. Mert egy motornak pl. még megszűrni sem kell. Ha valami elektronikus eszközhöz lenne, akkor meg célszerűbb stabilizálni, vagy legalább megfogni a felső határt - erre jó lehet pl. egy párhuzamos stabilizátor.
CB rádióhoz kellene, aminek fontos a jó szűrés.
|
Bejelentkezés
Hirdetés |










