Fórum témák
» Több friss téma |
Mielőtt kérdezel, a következő két dolgot ellenőrizd!
I. A helyes tápfeszültségek megléte.
II. A kimeneten van-e egyenfeszültség.
Rendben van!
A mérések nem most lesznek hanem a hét vége felé amikor megjön a multiméterem. Akkor nem lenne gond ha megkeresnélek akár privátba és kérnék segítséget?
Szevasztok! Segítséget szeretnék kérni.
Adott egy STK4141V-s IC-s panel. Multiméteremen van ilyen szakadás vizsgáló vagy mi. Mikor összeérintem a kép "zsinórt" akkor sípol nekem a multiméter, hogy van érintkezés a kettő között. Sajnos mérni ohm-ot nem nagyon tudok vele, mert ez nagy feszültséghez van. És nem az ilyen erősítős, kis feszültségi dolgokhoz :/ Tehát átvizsgáltam egy picit a panelemet, és találtam olyan ellenállásokat amiken nem megy keresztül az áram (külső égés, nincs rajta) nem sípolt a multiméter. Megnéztem a dokumentációját és erre jutottam: 11.-es láb: pozitív táp GND láb: ??? 9.-es láb: negatív táp 17/13-as láb a kimenet. 10/2-es láb szintén kimenet. Érdeklődnék mint kezdő, hogy jól ismertettem-e a lábakat magammal szemben. Vagyis, hogy jól tudom-e ![]() Bemenetnek van külön L GND R tehát azt nem kellett keresgetnem a panelen. Ötletek hozzá? ![]() Képek mellékelve.
Szia! Az adatlapon mindent megtalálsz.
Nekem van még néhány STK-m beépítetlen, kb. 20 éve vehettem őket.
Ezek lehetnek eredetiek?
Olyan takaros, hogy panelt érdemelne. Nagyon kellemes, jól hallgatható erősítők ezek.
A pusztulásuk az elégtelen hűtés és a megengedettnél alacsonyabb hangszóróimpedancia miatt szokott bekövetkezni.
Nagyon kedvel(t)em őket, a PC mellett most is olyan szól, azt hiszem 078-as 2x.
Van valami kondenzátoros bekapcsolási késleltetője. Valamikor még a 077-est is tudtam beszerezni, de az eltűnt a forgatagban. Viszont a 078-as beszerezhető volt rendszeresen. Ezekkel sokat építkeztem, soha nem volt velük probléma. Ennek a 4141 családnak nincs valahol egy jó kis pcb-je?
Igen tudom én is itt néztem de mivel a kezdő kategóriába tartozom, ezért mentem volna a biztosabbra..
Az Rl ellenállások jelképezik a hangszórót, ott és csak is ott van a kimenet (10, 13). A tápot helyesen ismerted fel. A két szélső lába pedig a bemenet
Sajnos nincs NYÁK-terv a repertoáromban. A diyer tervek megsínylik az átkötésektől való ódzkodást, pedig az eddig látott gyári készülékeken a beültetett alkatrészek harmada átkötés, attól lesz az elrendezés könnyűszerrel harmonikus és a működés hibátlan.
Na holnap akkor bekötöm és megpróbálom, mondjuk a kimenetet tuti nem találom meg a panelen :/
Én sok évvel ezelőtt csináltam egy nyákot, amikor még a tervezésben és a tervező kezelésben is gyakorlatlan(abb) voltam. Volt átkötés rendesen, de így utólag inkább a vezetősávokat vékonyolom. A 078-as családhoz viszont lehetett kapni nagyon masszív vonalvezetésű kész pcb-t.
Sziasztok!
Még egyelőre mérések meg minden nélkül (tudom, ezzel kellene kezdeni..) érdeklődnék, hogy STK461 (vagy más STK) IC-s végfokra mennyire jellemző hibajelenség, hogy véletlenszerű időközönként nagyon hangosan elkezd recsegni-ropogni a bal kimeneten? A kimenő teljesítményt mutató Deprez-műszer kb. 20W-ig fel-felugrál ilyenkor. A másik csatorna végig tökéletes. Csak azért érdeklődöm, mert egy ismerőstől kaptam egy ilyen belsejű Akai erősítőt javításra, és ezek alapján nem tudom, merjek-e bármit is ígérni neki, mert az IC már rég nem kapható sajnos..
463-465 kapható, úgy látom, ugyanazon család 25 és 30W-os megfelelője. Ámbár ez a hangeffekt nem valószínű, hogy IC hiba...
Bekötöttem, tettem izzot a primerbe és mikor bekapcsolom akkor világít. IC melegedik..
Mi lehet a probléma? :/ Miért világít az izzo?
Hibás az IC, vagy rosszul kötötted be. A kimenet ugye terheletlen és a bemenetet testre-zártad?
Nem, egyből bekötöttem. :/
![]() Bekötve 1000DC-vel mérve, nincs kisebb a multiméteren. 10V-ot jelez. Ezt úgy mértem, hogy hangsugárzó is van rá kötve. Ha nincs a kimenetre kötve semmi akkor viszont nem világít az izzó. Akkor a bemenetet kössem össze a testel és úgy próbáljam? A hozzászólás módosítva: Márc 2, 2015
Úgy indítsd el ahogy írtam, mérj pozitív,negatív tápfeszültséget és kimenetet a testhez képest!
Bemenetnél a testre zárás az a bemeneti testre gondolsz?
![]() Vagy a tápfeszültséges testre? (Ne haragudj, hogy ilyen alap kérdéseim vannak de jobb a biztosra menni)
Véletlen mérés közbe sikerült rövidre zárnom a 2 kimenetet, szikrázott egyet, azóta már fel se veszi az áramot.
Testhez képest 3-4voltot csak. Úgyhogy szerintem sikerült megölnöm.
A bemeneti test és táp test esetünkben azonos.
A zárlatot sajnálom, de ne búsulj mással is megesik.
Hát mindegy, minden kezdővel megesik
![]() Viszont harcra ujra fel, van másik STK IC-m ami működik is meg minden, csak dobozolni kell ![]() Plusz hangerő szabályzót bekötni.
Hali!
Van valami tapasztalatotok, hogy új STK IC-t -jó/jobb minőségűt- melyik távol keleti gyártó produkál jelenleg? Nézelődtem a webshopok oldalain és elég nagy a szórás a kínálatban...de a fórumokon is sok a panasz, az utángyártott STK-kra... A hozzászólás módosítva: Márc 12, 2015
Az STK-knál azt a vezérelvet kell betartani, hogy nem szabad max. tápfesz. közelében működtetni.(ajánlott Utáp-20-25%) A kimeneti rövidzárlatot sem viselik jól.
Ha ez teljesül, évtizedekig működőképesek.
Ez mind OK! De nekem egy hozzám már hibásan érkezett erősítőben kellene STK-t cserélnem, vagy, ha nem kapok megnyugtató választ a jelenleg beszerezhető STK minőségével kapcsolatban, akkor az erősítő végfok részét átépítem inkább...
sziasztok , nagyon gyorsan kellene egy STK 40 50 II,,,, tranzisztor , tudom hogy nem egyszerű dolog beszerezni , ezért is fordulok hozzátok , s ha lehet nem smd-és , hanem még az a régi (ipari) gyártás , én laikus vagyok , a szerelőmnek segítenék beszerezni , nincs ideje kutakodni az ic után , én meg örülök hogy ha beforrasztja , legyetek kedvesek segíteni , van két sharp 8800 végfokom s csak egy működő ic-m , röhej,,,,, pedig a másikat alkatrésznek vettem , de abba még az egyik trafó is leéget az STK miatt , köszönöm omen .
20db. entert kivettem, helyette használhatnád a nagybetűs mondatkezdést! -moderátor- A hozzászólás módosítva: Márc 18, 2015
Jó estét!
Örököltem egy stk 439es végfokot, elég ramaty állapotban van, de ép. Rendesen, szépen szól. Csak hát.. ahogy kinéz.. úgy hiszem egy hifi lapjáról lett levágva, vagy valami ilyesmi. Szegény kondi :'( Szóval a kérdésem az lenne, hogy ebben a kapcsolásban a D880 Y tranyó milyen szerepet tölthet be? Mert az stk ic gyári kapcsolásában nincs benne. Esetleg még a táp része lehet. Másik kérdésem, hogy -tudom lusta vagyok megcsinálni a nyákot- valaki nem találkozott stk 439 nyáktervvel? Mert hiába keresgélek a Zinterneten, nem találok semmi használhatót. Köszi
?
Hali! Tényleg nincs senkinek sem jó/rossz ( inkább jó... ) tapasztalata, hogy melyik külföldi webshopból lehetne kedvező áron, használható STK erősítő hibrideket beszerezni?
Mivel már több mint 15 éve nem gyártja a SANYO, szerinted ki meri nyugodt szívvel ajánlani kim juan hu négyes dzsunkájának, harmadik műszakja által gyártott, X13 végződésű szériáját, amit az Alibaba.com-on árul szüan csi, és jan qu fu csomagolja?
Építsd át inkább másra, mert semmi garancia nincs az új klón beszerzése esetén.. A hozzászólás módosítva: Márc 22, 2015
Ez nem jó hír! Bizakodtam azért, hogy vannak még csodák, de úgy látom, ha gyártanak is Kínában jobb minőségű cuccokat azok nem igen jutnak el kicsiny hazánkba...
![]() Akkor marad a TDA7293-s átépítés...
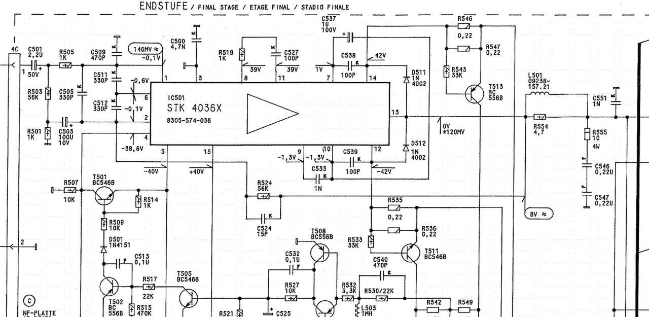
Szia! Mielőtt eltávolítanád az IC-t, a mellékelt rajzra írd már rá a lábfeszültségeket! Lássuk tényleg hibás-e!
|
Bejelentkezés
Hirdetés |




A mérések nem most lesznek hanem a hét vége felé amikor megjön a multiméterem. Akkor nem lenne gond ha megkeresnélek akár privátba és kérnék segítséget? 







) tapasztalata, hogy melyik külföldi webshopból lehetne kedvező áron, használható STK erősítő hibrideket beszerezni? 





