Fórum témák
» Több friss téma |
Mielőtt kérdezel, a következő két dolgot ellenőrizd!
I. A helyes tápfeszültségek megléte.
II. A kimeneten van-e egyenfeszültség.
Élesztés.
Köszönöm,már nagyon sokadszorra futok neki ennek a panelnek, ha így sem megy megpróbálom a másik panelt bekötni, ha azzal is ezt csinálja, akkor lebontom az egészet.
Üdvözletem!
Egy kis vásárlási tanácsot szeretnék kérni: Használt sztereó erősítőt keresek, ami régi ROTEL hifi tornyunkban erősítő szerepet töltene be. Phono, tape, CD, tuner, AUX bemenetekkel kéne rendelkezzen, lehessen váltani, hangerőt állítani, legyen 4 hangfalkimenete, és legyen sztereó. Keret ~40k. JMlab hangfalakra fog dolgozni, ~20-30nm-en A kérdés, mit javasoltok, mi éri meg ár-érték arányban? Alapvetően egy kis takarítástól, pufferkondi, poti vagy opamp cserétől nem ijedek meg, de nem akarok egy egész szerkezetet konstruálni. Amin a minap megakadt a szemem, az egy kenwood KA701 volt.
Szia!
Én a METZ 4960 erősítőt ajánlanám. Bemenetei, Phono, tuner, aux, tape1, tape2 (régi hagyományos ).a többiben a Google segít.
Üdv! Mivel kombóról van szó, valószínűleg saját hangszórójával van terhelve. Gyors tesztméréssel először meg kell mérni a hangszóró dc ellenállását ( most javítok egy kis johnson gitárkombót, hangszóró 0,3 ohm ) . Hangszóró bekötő kábelt (Mag 300 rendszeresen visszahozva javításra tápbizti csere miatt, végül a kábel volt a ludas). Ha ezekkel minden rendben van, akkor a VR1 bias beállító trimmer (470 ohm) lehet szétrázódva. Érdemes a 230V-os hálózattal sorbakötni egy izzót a javítás alatt,hogy ne érjen meglepetés. Nálam négy E27-es foglalat van betéve egy fadobozba, ezen keresztül táplálom a javítandó ezközt. Egyesével tekerem be a 100-as izzókat, s ha nincs baj akkor mehet csak közvetlenül a hálózatba a készülék. A javításra visszatérve, a VR1 bias trimmer sajnos nem kedvezően van alkalmazva. Ugyanis ha a munkapont beállító poti nem jól érintkezik, akkor a végfok nyugalmi árama meg fog nőni ( ez sajnos tervezői hiba), ezért a beállítés végén érdemes lemérni, majd fix ellenállással helyettesíteni azt. kezdetben a legkisebb ellenállású értékre kell forgatni, majd az R1 ellenálláson beállítani azt a bizonyos 5 milivoltot amit a rajz is említ. Mivel nincs túláramvédelem a végfokban, izzólámpás védelem nélkül akár azonnal rendelheted a másik fetet.
Megvannak az ígért képek a végfokról
Nono! Ezt ne tedd le 4 ohmra semmiképpen!Az a 2 darab tranzisztor biztos hogy elpusztulna,pláne hogy 52 v jön le arról a transzformátorról.Annak örülj ha 8 ohm on így hosszútávon bírni fogja, egyébként sejtéseim vannak erről a végfokról, mert nagyon ismerős a bel rész, ibiza amp,skytec,és társai ilyen spórolósak mindennel
Értem, hát ez sajnálatos hír
Egyébként kettő darab Hangsugárzót hajt, mellékelek képet róla, és még akartam hozzá egy egy Subwoofert azért érdeklődtem hogy hány Ohm-on dolgozik a végfok. A hozzászólás módosítva: Márc 16, 2015
Nem hiszem hogy csak az két tranzisztor lenne benne, mivel én ugy látom az 2 külön végfok egy panelon. Mivel szimmetrikus tápról megy így mindkét oldali panelon legalább 2-2 db végtranzisztornak kellene lenni komplementer párba
Hát éppen erről beszélek,2 db tranzisztor oldalanként,és ha oldalanként leteszi 4 ohmra hát nekem kétségeim lennének hogy az a 2 tranzisztor kibírná e.Skytec,egy és ugyanaz a séma...
Amit mellékeltem Hangsugárzót, ha kettő darab olyan Hangsugárzót hajt akkor is lehet gond a végfokkal ?
2-2 db oldalanként tehát összesen 8 db végtranzisztor van benne lásd a z emitter ellenállásokat az is 8 db.
Hány darab végtranzisztor van abban a végerősítőben összesen? Én akárhogyan nézem a képeket csak 2 db/ oldalt látok. Valamint a hangdobozokat hogyan kötötted rá? Sorosan vagy párhuzamosan?Hány ohm impedanciásak egyenként a hangdobozaid?
A hozzászólás módosítva: Márc 16, 2015
Megmondanám szívesen de én nem értek hozzá, épp ezért kérdeztelek titeket
Szia! Úgy nézem ezek a paraméterek illenek hozzá.
Én nem tenném le 4 ohmra ezt az erősítőt, de ha a gyártó azt írja akkor tedd rá simán azt a subwoofert párhuzamosan.
A végtranzisztor az ami a hűtőbordához van csavarozva ?
Igen.
Abból én is csak kettőt látok ha esetleg a hűtőborda másik oldalán nincs e még véletlenül de nem láttam.
Még egy fontos kérdés, a végfok a keverővel silány minőségű RCA kábellal van össze kötve, melyik az a márka vagy típus amelyik jó minőségű, és a két Hangsugárzót mivel jó össze kötni a végfokkal, 6,3 Jack vagy vezetékkel és ha vezetékkel akkor mekkora keresztmetszetűvel ? A hangsugárzó teljesítménye 400W
A hűtőborda alján van a borda és a panel között. Az a 2 amit látsz az oldalán nem végtranzisztor, csak meghajtó.
2x2db végtranyó van benne oldalanként összesen 8db. Bírnia kell a 4ohmot.
Ez például jó minőség,a hangdoboz kábele legyen minél vastagabb keresztmetszet lehet akár gumikábel is én 1.5 mm alattit nem igazán tennék be hangfalkábelnek.Azt pedíg te döntöd el hogy a jack részét használod e vagy a csavaróst.
Esetleg tudsz e olyan weboldalt ahol találok jó árban mélysugárzót ?
Ez már nagyon nem idevágó téma,google
Szia!
Tehát a moderátor valaminek nem örült,így csak halkan jegyezném meg hogy egy jobb valamire való rca-rca csatlakozót és egy minőségibb hangfalkábelt olyan üzletekben érdemes keresni akik az oly divatos High-End alkatrészek forgalmazásával foglalkoznak.Mint például a http://kacsa-audio.hu/ Remélem ez már így rendben lessz?
használd a link gombot,és akkor nem fog megorolni rád
Nincs szándékomban elrontani a jó kedvét.
![]() Viszont te is használatba veheted a Shift gombot mert széria tartozék.
Kis impedanciás hangsugárzó (2-4 ohm) meghajtásához keresek erősítő áramkört 30-40W teljesítménnyel bezárólag (20-25V szimmetrikus tápfeszültségnél nem kellene több). TDA2030-2050 próbálva, nem szól jól. VF2-ről nincs tapasztalatom irf540/9540 párossal, mennyire lehet alkalmas erre ? Esetleg egyéb javaslat ?
Köszönöm! A hozzászólás módosítva: Márc 16, 2015
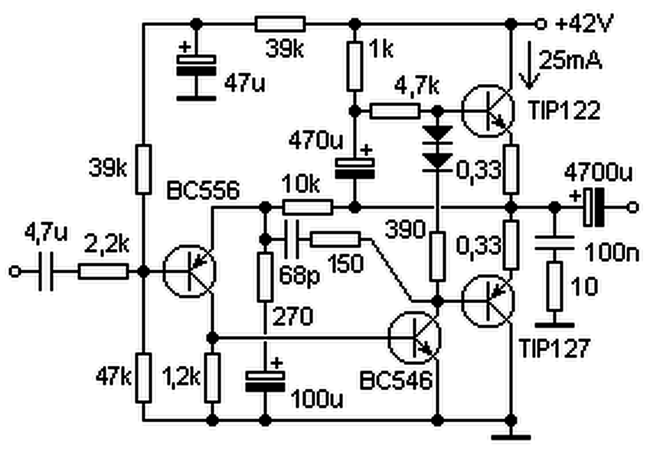
Sziasztok! Szeretném megmutatni a mayan féle mini hta legújabb megtestesülését
Hangra szinte azonos a teljes hta30-cal viszont sokkal egyszerűbb, ezért ha eddig valakit a bonyolultság tartott vissza akkor hajrá... Kicsit nagyobb sávszélesség és széles tápfeszültség tartomány. Nekem 42V-ról megy, most 45-50 mA nyugalmival, de 25 mA is elég. Sokat kísérleteztem ezzel mostanában és garantálom a sikert. A hozzászólás módosítva: Márc 17, 2015
Sokkal egyszerűbb?
A nyugalmi áram nem állítható, cserébe ragasztgathatod a diódákat a bordára. Az áramgenerátor helyett feszültség utánhúzás van, ami sem a kivezérelhetőségnek, sem a frekimenetnek nem tesz jót. Megspóroltál vele egy trimmert, meg 2 BC tranyót, cserébe vannak diódák meg plusz elkó...Valamikor a 80-as években még így készültek a végfokok, ma már nem így csinálják. Ha ez szerinted egyszerűbb akkor legyen egyszerűbb. Ha már egy olyan végfokról van szó, ami egyébként is az egyik legegyszerűbb. |
Bejelentkezés
Hirdetés |














A nyugalmi áram nem állítható, cserébe ragasztgathatod a diódákat a bordára. Az áramgenerátor helyett feszültség utánhúzás van, ami sem a kivezérelhetőségnek, sem a frekimenetnek nem tesz jót. Megspóroltál vele egy trimmert, meg 2 BC tranyót, cserébe vannak diódák meg plusz elkó...




