Fórum témák
» Több friss téma |
Fórum » Sztereó DAC
Témaindító: meszattila, idő: Ápr 10, 2007
Témakörök:
Nos, visszaolvastam kb. 25 oldalt, ez gondolom megfelel a "pár oldal" fogalmának
![]() PCM-re koncentrálva ezekről volt szó: PCM1792, PCM1793, PCM1794, PCM1794a, PCM1796, PCM1798, PCM2706, PCM2707c, PCM69U, PCM56. Megnéztem az adatlapjukat és csak a két usb-s tipus, azaz a PCM2706 és PCM2707c amik tartalmaznak analóg kimeneti aluláteresztő szűrőt. A többinél mind külsőleg kell megoldani mint ahogy az a blokkvázlatukon le is van rajzolva.
Ugyanazt ismételgeted újra és újra, de nem fogod fel amit írok. Nem kell 20Khz szűrő!
De felfogom. Abban igazad van, hogy a legtöbb mai dac-nál pont 20 kHz-es szűrő nem kell, viszont valamilyen meredekségű/töréspontú mindig kell (túlmintavételezéstől függően) és sok mai dac-ba nincs beleintegrálva ez a kimeneti szűrő.
A hozzászólás módosítva: Márc 18, 2015
Ó Igen, most nézem, hogy az továbbra is AAF szűrő, mégha AIF nem is kell.
Lehet, hogy kevertertem a cirrus-okkal, annó még azzal akartam kezdeni, de lebeszéltek róla, vagy szimplán benéztem. Még jó, hogy nem próbáltam ki nélküle. A hozzászólás módosítva: Márc 18, 2015
Sziasztok!
Akarok építeni egy komolyabb DAC egységet, hogy teljes legyen a csöves erősítő projektem. Még nem döntöttem el hogy milyen DAC ic legyen, valószínűleg WM8741 vagy TDA1543 lesz. Az utóbbival már dolgoztam együtt korábban, úgy hogy 4-et párhúzamosan kötöttem. Ismerem a képességeit, jó DAC ic-nek tartom alapvetően. Az már biztos hogy a vevő és a DAC panel külön lesz, így ha netán a TDA1543 mellett döntök, és később cserélni akarom meg tudom tenni úgy, hogy a vevő panelt ne kelljen megpiszkálni. A választott vevő ic amugy CS8416 lenne, mert korábban már szintén használtam, és ott bevált, szerintem most is kielégítene. És itt jönne a lényeg, amit hátha valaki tapasztalt már. Láttam hogy vannak olyan extra megoldások, hogy a CS8416-ra külső oszcillátort kötnek. Ugye 44,1Khz esetén 11.2896Mhz-es oszcillátort alkalmazunk, ezt szépen bevezetjük a CS8416 25-ös lábára. Mennyire van értelme egy ilyen ráadásnak, így hogy csöves erősítőt építettem, és audiofil módon hallgatok zenét. Azt tudom csak hogy pontosabb az oszci, mint a belső, így az osztások is + jönnek itt a low jitter-el, stb. De ez mellett egy konkrét véleményre volnék kíváncsi. Hangilag részletgazdagabb lesz? Tapasztalta már valaki ilyen-olyan variációval? Cd lejátszó tuning is szokott lenni ilyen low jitter külső oszci modulal, tehát gondolom ismert a téma. Köszi előre is! A hozzászólás módosítva: Márc 31, 2015
Üdv az lenne a kérdésem, hogy szereztem egy CS8415 öt. Szerintetek jobb a DIR9001 nél? A másik kérdésem az lenne
Önmagában használható a CS? Mert egy aktív melyládából lett kiszedve és van mellette egy halom ***.. De eddig még nem tudtam működésre bírni. A hozzászólás módosítva: Ápr 13, 2015
Szia! A CS8415 csak mikrovezérlővel megy, a CS8412, CS8414, CS8416 pedig uC nélkül is.
Nem jobb a DIR-nél, magasabb a jitter-e és "bugosabb" is elmondások szerint.
SPDIF to TTL
Ha a cél nem 0-5V logika, hanem 0-3V3, akkor is jó ez a kapcsolás, ugye? A hozzászólás módosítva: Máj 4, 2015
SPDIF-nél jól értelmezem, hogy a Preambulum részben (0-3 bitidő) a B típusú jelzi, hogy kezdődik a blokk a bal csatornával, az M, hogy pedig azt, hogy a bal csatornával folytatódik? W-nek meg gondolom csak akkor van értelme, ha volt előtte bal csatorna is. Tehát a jobb csatornánál úgy funkcionál, mint az M?
Végre sikerült egyértelmű, reprezentatív módon különbséget mérnem a koax és optikai jeltovábbítás között. A koax nyert!
Kicsit lobbiztam a hestore-nál, már kapható ott a DA102C leválasztótrafó koaxra. Érdemes befektetni, régóta használom mindenféle környezetben és nagyonjó.
Folytatás ,TDA1541 kettő kész jöhet a harmadik .
Ma reggel be is ültettem a harmadikat is , lehet a továbbiakon dolgozni .
Nagyon haladsz. Milyen I/U konvertálása lesz?
Szia
Na ez az ki szeretném probálni a trafós / csöves dolgot ...
Sima csöves volt az előző kettő , most van még három tehát lehet három különböző is !
Elkészültek az első pici trafók , kérdésem jó ez így összefogatva , mert ezekhez nincs semmi más egyéb mint a cséve és vas .
Jó kis mulatság volt a 100 darab lemezt belepakolni ...
Szia Laci! A börzén Csernus Lacinál szokott lenni szerelvény ezekhez a pici trafókhoz.
Jóni jó(stabil), de küldök pár szerelvényt, ha gondolod.
Tekertem még délután kettőt ...
A szerelvény jol jönne , M30 és 10 -es pakett vastagság ,.
Lehet nem olyan szép, de jó. Ha van türelmed, hajtogathatsz neki "kabátot" akár, mint a TV hang, és képeltérítő kimenőkön.
Csak egy kérdés... Ha már panellel szorítottad össze, miért nem forrasztottad is rá a vezetékvégeket? Kényelmesebb lenne kezelni. Esetleg, ha lábakat is forrasztanál bele, akkor beültethető is lenne mindjárt panelbe. Persze ez csak egy ötlet a részemről. Egyébként
Jó ötlet még megvalósítható ,/ezen már é is gondolkodtam /
Kicsit továbbgondolva... ha a két panelt réz csőlábakkal fogatnád össze, akkor a csavar sem kellene. Persze én könnyen dumálok, itt a cnc és 2 perc a panel kimarása.
Nekem a cnc nem gond , amit te 2 perc alatt végzel el én azt lehet fél perc alatt ...
Sziasztok!
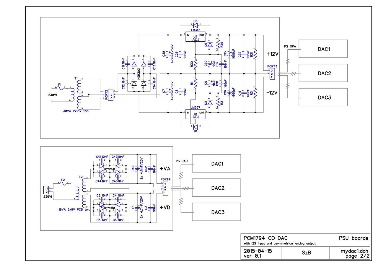
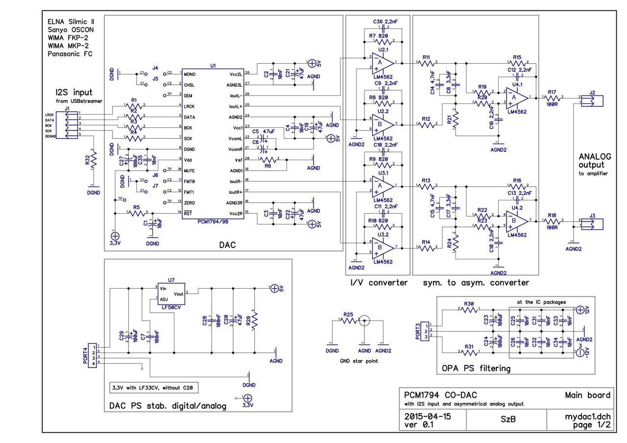
Van egy érdekes témám, nem tudom van-e igény itt a felvezetésére, nevezetesen: Épp egy PCM1794 DAC tervezésével foglalatoskodok. A DAC modul maga egy IC-t tartalmaz sztereó módban, és I2S bemenete lesz, valamint hagyományos OPA I/U konverter illetve szürök. Mindenféle csöves/trafós hókuszpókusz távol áll tölem. A lényeg, hogy a fenti modulból lesz viszont 4 db, ami egy MiniDSP USBstreamer-töl Bővebben: Link fogja kapni a jeleket. A koncepcióm a következö: aktív sztereó SL-LXmini Bővebben: Link rendszer. A jelforrás és DSP (hangváltó ill. EQ) a PC maga (ha már egyszer ott van a teljesítmény, használjuk is valamire... , innen lesz a 8 csatornás USB DAC vezérelve. A hozzászólás módosítva: Jún 16, 2015
Kedvcsinálóul...
A hozzászólás módosítva: Jún 16, 2015
|
Bejelentkezés
Hirdetés |





Lehet, hogy kevertertem a cirrus-okkal, annó még azzal akartam kezdeni, de lebeszéltek róla, vagy szimplán benéztem.
Még jó, hogy nem próbáltam ki nélküle. 













