Fórum témák
» Több friss téma |
- Ez a felület kizárólag, az elektronikában kezdők kérdéseinek van fenntartva és nem elfelejtve, hogy hobbielektronika a fórumunk!
- Ami tehát azt jelenti, hogy a nagymama bevásárlását nem itt beszéljük meg, ill. ez nem üzenőfal! - Kerülendő az olyan kérdés, amit egy másik meglévő (több mint 17000 van), témában kellene kitárgyalni! - És végül büntetés terhe mellett kerülendő az MSN és egyéb szleng, a magyar helyesírás mellőzése, beleértve a mondateleji nagybetűket is!
Üdv!
Melyiket jobb egy erősítő árnyékolására kötni: a táp GND-jét vagy a konnektori védőföldelést?
Igy sikerült. Alul csak egy PHONES aljzat van. hátul pedig csak a cd hüvely pár és a hangszórók kimenetei.
A hozzászólás módosítva: Márc 22, 2015
Köszi! Sajnos a boltban, ahol vettem, hiába kérdeztem meg, nem mondták el, mondván, nincs idejük elmagyarázni
Szia! A CD bemenet előerősítő használatával alkalmas lesz.
Helló! Így kösd be. A földelést pedig ne szakítsd meg. Ha van egy multimétered, mérd meg, a kapcsoló melyik két lába kapcsol össze (ált: jobb alsó - jobb felső, bal alsó - bal felső, ha úgy nézed, ahogy a képen van). És vigyázz a hálózati feszültséggel, nem játék. Ha nem vagy biztos magadban, inkább tényleg kérj segítséget.
A hozzászólás módosítva: Márc 22, 2015
Ez nagy segítség, köszi!
Szerintem elviszem egy másik üzletbe, és megkérdezem ott
Nem tudom igazán ,hogy miért van mellé írva a cd hüvely párhoz L R
A legtöbb CD lejátszó két csatornás kimenettel (sztereó) rendelkezik. Az L a bal, az R a jobb csatorna bemenetét jelöli.
Hello!
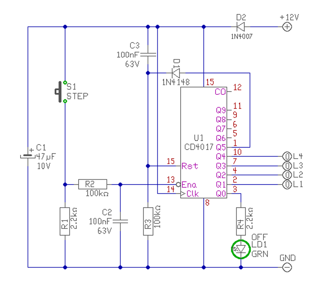
Nem igazán tudni mit-hogyan szeretnél kapcsolni, de legyen "négy kimented egy gombról"..
A léptetést direkt az engedélyezés lábra kötötted?
Nem sok különbség, csak a gomb elengedésénél lép. De lehet a másik lábra is kötni. (Egy másik rajzomból másoltam át az elejét.) Amúgy szerintem ezzel "nincs vége" a dolognak, mert szerintem nem lehet tudni mit is akar a kolléga..
Esetleg valami egyszerűbb megoldás?
nyáklapot nem igazán szeretnék készíteni.Amire kellene, egy RGB led szalag(~1m,12v) ki/piros/zöld/kék kapcsolása de ha 3 állású a megoldás úgy is jó lenne. A nyomógomb pedig azért merült fel, mert helyszűkében vagyok és egy sima 3 állású kapcsoló nem hiszem, hogy elférne vagy ha valahogy el is férne az a jó ízlés határait átlépné
Akkor neked EZ kell.
Nem kell nyáklap, és nem kell a koszos forrasztgatás, építgetés. Csak megveszed, rákötöd a LED-szalagra, és működik.
Sziasztok,
egy kis segítséget szeretnék kérni: HGLI 80 W-os lámpát szeretnék működtetni 12V-os autó aksiról inverter segítségével. Összeraktam a fojtóval, hálózatról szépen megy, viszont aksiról kicsit villódzik a fénye, valamint a fojtó zúg. Jól gondolom, hogy egy kondenzátor segítene a villogáson? A fojtó miért zúg? Kondenzátort milyet kell bekötnöm? (amikor 160W-os HMLI-t használtam, nem volt villogó fény, egyszerűbb is, csak a HGLI+fojtóval tovább tudok világítani egy aksiról, mint a HMLI-vel, ezért lenne jobb a HGLI+fojtó) Előre is köszönöm a segítséget!
Szinte maga a tökély! Lemérem, hogy befér-e, de 1gomb-al számoltam szóval így másik helyet kell nézni neki vagy más megoldást kell keresni az elhelyezésre
![]() Egyébként nagyon jó az ötlet, Köszönöm!
Sziasztok!
Szükségem lenne egy kis útbaigazításra, mert nem igazán vagyok képbe. Szóval adott egy ilyen csőventilátor :Bővebben: Link A következő lenne a kérdésem. Hogyan tudom ezt működésre bírni? Mit kell hozzá vennem, hogy egyszerűen csak bedugjam a konnektorba , és azon keresztül kapcsolgassam? Tényleg totál homály van. A következő képen szeretném megoldani, nem tudom működhet-e . Szóval adott ez a venti, amit úgy működtetnék, hogy az elosztón lévő kis kapcsolóval (van áram, nincs áram) kapcsolnám ki be, tehát ha éppen van áram az elosztóba, akkor menjen, ha lekapcsolom akkor pedig értelemszerűen ne menjen.Ezt úgy terveztem, hogy a ventit rákötöm egy dugvillára és egyből be az elosztóba és kész, de gondlom ez nagyon nem így van, vagy igen? Nem tudom érthető- e ahogy fogalmaztam. Ha nem is így de akkor másképpen hogyan lehetne működésre bírni, hogy nagyjából így kapcsolgatva tudjam ki és bekapcsolni? A másik kérdésem is ehhez kapcsolódik. Ez mit jelent pontosan ennél a ventilátor leírásánál? http://www.id1.hu/shop/kanlux-cyklon-eol-100-huzokapcsolo-vezetek-e...-70910 "húzókapcsoló + vezeték elszívó ventilátor 100 csőre szerelhető előlapos fix rá" Nagyon köszönöm aki kicsit fel tudna világosítani. A hozzászólás módosítva: Márc 23, 2015
Rákötsz egy kutyaközönséges 2x0,75-ös kettős szigetelésű kábelt aminek a végén van egy dugvilla (lehet ilyet készen kapni), és megvagy.
A második típus amit linkelsz abba be van építve egy kapcsoló, ami egy lelógó zsinór meghúzásával be-ki kapcsolható. Ilyen neked szerintem nem kell.
Nagyon köszi a gyors választ. Ennyi lenne az egész? Ez jó hír !
Például ilyenre gondolsz? Bővebben: Link De találtam egy ilyet is, jobb áron : Bővebben: Link A húzókapcsolós valóban nem kell nekem. Köszi, András A hozzászólás módosítva: Márc 23, 2015
Pont ilyen kábelre gondoltam.
Amikor linket teszel be használd a lenti "LINK" gombot, mert a modok kiporolják a seggedet! ![]() Szerk: látom jó útra tértél A hozzászólás módosítva: Márc 23, 2015
Sziasztok!
A porszívóm megadta magát - ez egy Panasonic mc-e7101 típusú gép. Van benne egy elektronika, de ha a vezetékeket a motorra kötöm közvetlenül, akkor megy rendesen. Kérdésem: kidobhatom-e az elektronikát belőle? Köszi a válaszokat!
Szia!
Te írtad, hogy rendesen megy, tehát kidobhatod.
Oké, mondjuk hosszan nem próbáltam, de elindul és egyenletesen megy ... legalábbis ameddig én nyomattam neki.
De ha ki lehet dobni az elektronikát, akkor egyáltalán minek bele?
Mert gondolom volt egy potméter, amivel lehetett a motor szívóerejét változtatni. Amit most hogy kiszerelted már nem tudsz szabályozni, hanem maxon megy. Ha nem így van akkor nem szóltam.
Lágyindítót szoktak beleépíteni meg potméteres teljesítményszabályozót. Egyik sem okvetlenül fontos a motor működéséhez.
Üdv!
Csak egy buta kérdés, mely inkább csak megbizonyodás, mintsem kérdés. Tehát ha egy transzformátor megegyező feszültségű szekundereit sorba párhuzamosan kötöm, akkor a belőlük kivehető áram összeadódik? Értsd: van egy 2*9V-s 18VA-s trafóm, aminek párhuzamosan kötöm a szeunkdereit, akkor a így kapok 9 voltot, és 2 ampert, egyébként meg szekunderenként 1A-t?
Hello! Ez pontosan így van. De ez "szekundereit sorba párhuzamosan" igen csúnyán hangzik. Mert vagy egyik, vagy sorba, vagy párhuzamosan..
Csak párhuzamosan, bocsánat. (Fáradt vagyok, na. ) Köszönöm a megerősítést.
Sziasztok.
Tudná valaki segíteni abban, hogy hol tudnék hozzájutni 12v 4a diódához? Markolóhoz kellene.
A párhuzamos kapcsolásnál (is) figyelni kell a megfelelő tekercsvégekre. Egy-egy tekecsvéget köss össze, és a maradék két vég között mérj feszültséget. Akkor szabad összekötni a maradék két véget, ha 0 vagy nagyon kis feszültség van köztük. Ha 18V-ot mérsz, akkor ne kösd őket össze, mert leég a trafó! Ha 18V-ot mérsz, akkor fel kell cserélni az egyik tekercs végeit, úgy már jó lesz.
A hozzászólás módosítva: Márc 23, 2015
|
Bejelentkezés
Hirdetés |









nyáklapot nem igazán szeretnék készíteni.