Fórum témák

» Több friss téma
Fórum » Erősítő mindig és mindig
Mielőtt kérdezel, a következő két dolgot ellenőrizd! I. A helyes tápfeszültségek megléte. II. A kimeneten van-e egyenfeszültség. Élesztés.
Lapozás: OK   1690 / 2580
(#) Kismazsika válasza zotya1983 hozzászólására (») Ápr 6, 2015 /
 
Íme a keverő: Bővebben: Link , a végfokom típusa az ismeretlen mert semmiféle adat nem található rajta.
(#) szucsistvan123 válasza Kismazsika hozzászólására (») Ápr 6, 2015 /
 
Ez a keverő végfoktól függetlenül valószínűleg teljesen kivezérli.
(#) Kismazsika hozzászólása Ápr 6, 2015 /
 
Van pár fotóm a végfokról, esetleg ha valakinek ismerős hogy milyen típusú akkor meg köszönném ha elárulná.
(#) reloop válasza blasz hozzászólására (») Ápr 6, 2015 /
 
A T3, T6-nál a panel és a tranyó típus, lábkiosztás szinkronban van?
(#) blasz válasza reloop hozzászólására (») Ápr 6, 2015 /
 
Ha az MJE340 350 tranzisztorokra gondolsz azok jól vannak betéve.A negativ oldalon melegszik az MJE340 a pozitiv oldalt a 350 az hideg
A hozzászólás módosítva: Ápr 6, 2015
(#) zotya1983 válasza Kismazsika hozzászólására (») Ápr 6, 2015 /
 
VégfokSzia! Reloop Dominance 1402 a pontos típus,és a keverőd könyékből kivezérli teljesen!
A hozzászólás módosítva: Ápr 6, 2015
(#) szucsistvan123 válasza Kismazsika hozzászólására (») Ápr 6, 2015 /
 
Talán König, vagy Ibiza
(#) Kismazsika válasza zotya1983 hozzászólására (») Ápr 6, 2015 /
 
Köszönöm a válaszod
(#) zotya1983 válasza Kismazsika hozzászólására (») Ápr 6, 2015 /
 
De a potigombokból ítélve a Jaytec Pae széria is lehet,mindegy egyremegy ugyanaz a felépítése teljesen.

Gugli.
(#) reloop válasza blasz hozzászólására (») Ápr 6, 2015 /
 
Hány volt esik R3-on? (2k2)
(#) blasz válasza reloop hozzászólására (») Ápr 6, 2015 /
 
Mérem 1 perc.2.5mV esik
A hozzászólás módosítva: Ápr 6, 2015
(#) reloop válasza blasz hozzászólására (») Ápr 6, 2015 /
 
T3 (MJE350) környékén komoly zárlat van.
(#) Kismazsika válasza zotya1983 hozzászólására (») Ápr 6, 2015 /
 
Inkább a Jaytec Pae, néztem az apródon egy hírdetést és ugyan azok a poti gombok, meg hátul is a csatlakozók meg a feliratok is, gyanítom hogy az előző tulajdonos az elejét lefestette fekete festékkel ami eléggé értelmetlen volt.
(#) blasz válasza reloop hozzászólására (») Ápr 6, 2015 /
 
Hát nem hiszed el,a kisborda csavarja,ami az MJE 350 fogja,az csinált egy kis átvezetést,kivettem és 0.14-0.00m között ingázik a kimeneti fesz.
Pedig kisipoltattam,és semmi,de akkor nem zárlat csak vezető lett.
A hozzászólás módosítva: Ápr 6, 2015
(#) reloop válasza blasz hozzászólására (») Ápr 6, 2015 /
 
A tranyó kollektora vagy az emitterhez, vagy a pozitív táphoz ért.
(#) blasz válasza reloop hozzászólására (») Ápr 6, 2015 /
 
Az emitterhez ért hozzá,ez a kimeneti fesz ingadozás ez abba marad majd ha bent lesznek a végtranyók?Vagy majd nagyobb fesznél beáll?Most 4.7k trimmer van bent és tökig lecsavartam mire ezt a kis értéket megkaptam.
K.b 4mV ugrál föl le.
A hozzászólás módosítva: Ápr 6, 2015
(#) reloop válasza blasz hozzászólására (») Ápr 6, 2015 /
 
Valami zavart szed össze, szkópon látszana igazán, hogy mit is. A bemenet testre van zárva?
Soros 100 ohm-mal tehetsz rá hangszórót és meghallgathatod esetleg.
(#) blasz válasza reloop hozzászólására (») Ápr 6, 2015 /
 
A szkópot holnap ráakasztom,a meghajtó most kísérletileg 2SC5200,és 2SA1943,arra lehet kötni hangszórót.Igen lezárva a bemenet.Holnap berakom a végeket mára ennyi.Kösz a segitséget.
A hozzászólás módosítva: Ápr 6, 2015
(#) reloop válasza blasz hozzászólására (») Ápr 6, 2015 /
 
Nem a tranyót féltem, hanem az 1x100 ohm emitterellenállást.
(#) blasz válasza reloop hozzászólására (») Ápr 7, 2015 /
 
Szia,hát nem jutok előrébb,nem az igazi,betettem 2 pár végtranzisztort,és a pozitív oldalon jéghideg a végtranzisztor,de a meghajtó melegszik,a negativ oldalon hideg a meghajtó és melegszik a végtranzisztor,és a kimeneti egyenfesz,az nem sok,de ugrál állandóan kb.4mV ot.A nyugalmit sem birom feljebb vinni 2.5mV nál,az emittereken mérve,de azt is a negativ oldalon,a pozitiv oldalon nem mérhető semmiféle feszültség esés az emittereken,0.00mV.Hát most itt tartok
A hozzászólás módosítva: Ápr 7, 2015
(#) tothbela válasza IOsys hozzászólására (») Ápr 7, 2015 /
 
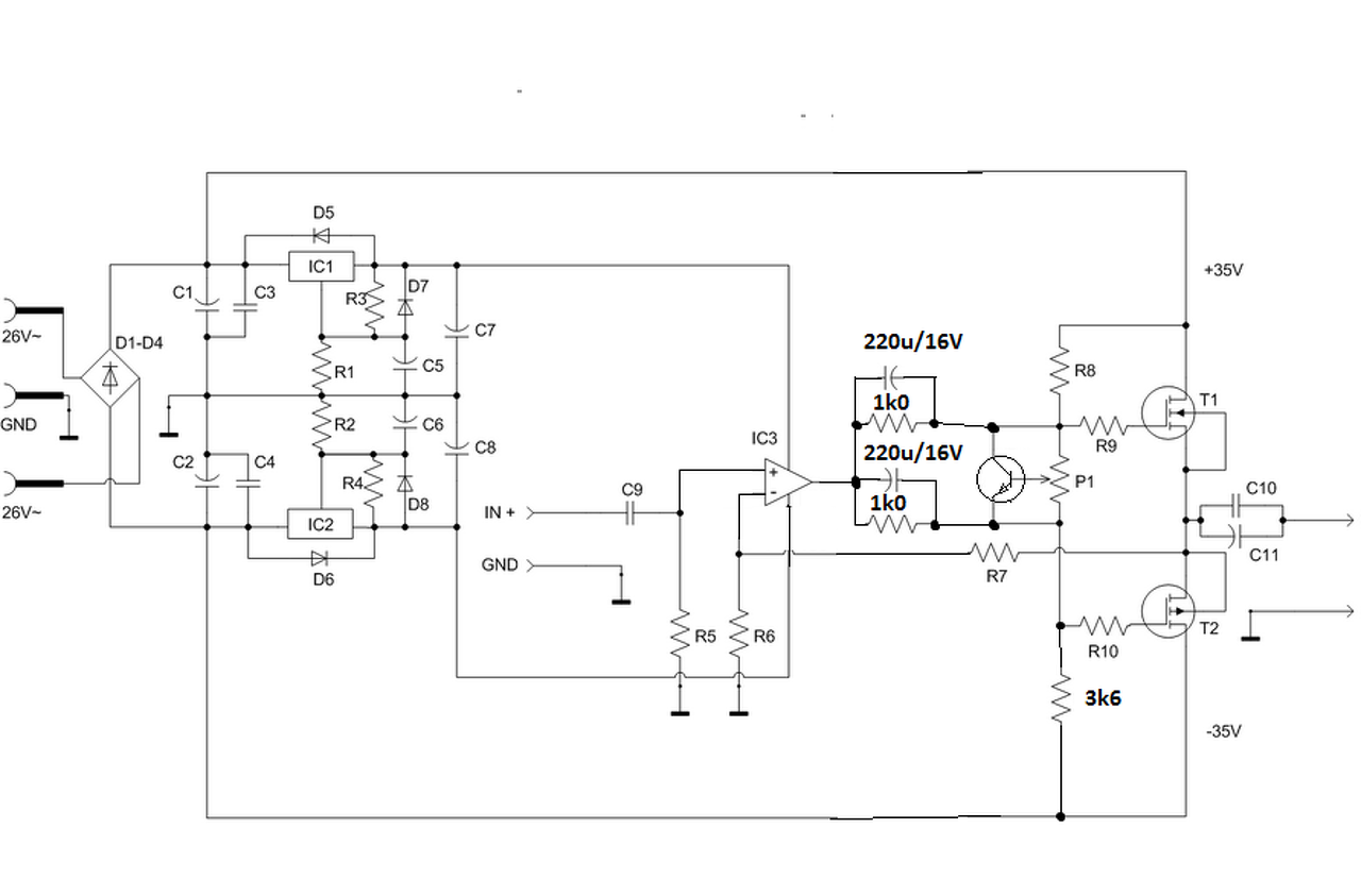
Ödv! Első lépésben az opa kimenetét kell leválasztani a végfetekről, mert eredeti állapotban -4V driftje van a végfok kimenetéhez képest. A rajzon látható módon 2 ellenállás, 2 kondenzátor segítségével az opa kimenetét visszateszzük a szimmetrikus középpontra, hogy mindkét irányba lehető legjobban kivezérelhető legyen. Szükség van még egy 3,6 kohmos ellenállásra a negatív oldalra is, ez az R8 negatív oldal megfelelője. Ez a kis mod 35- 40%-al megnöveli számitásaim szerint a kivehető teljesítményt, valamint kiküszöböli a pozitív oldali fet elégtelen meghajtásából fakadó hibát. Érdemes lesz majd megnézni szkóppal az IC1/2 kimenő feszültségét terhelve teljes kivezérlésnél, hogy mennyire horpad be, mert a horpadás völgye lesz a tápja az opának ekkor, amikor a legjobban kéne neki a tápfesz. Ha nincs horpadás, az azt jelenti, hogy 27V-tól nem esik lentébb a végfok tápja, tehát minden OK. Még nagyobb tápfeszkihasználást csak akkor érdemes belevarázsolni, ha kell a hangerő. Én szinte soha nem hallgatok semmit maxon, persze hangszererősítőnél, vagy PA cuccnál érdemes kipréselni a lehető legtöbbet. Ott már az is fontos, hogy agy erős túlvezérlésből minél hamarabb visszatérjen, de az már más kategória.
(#) blasz válasza blasz hozzászólására (») Ápr 7, 2015 /
 
Meglett az egyik hiba forrása,volt egy rossz forrasztás,most már megy szinte rendesen,de a kimeneti egyenfesz -1és+5mV között rohangál,a hangszóróból meg olyan hang jön, de rettentő halkan mikor a potméter rossz kh-s már mindent átnéztem a kondikat kicseréltem mind,átpucoltam a fólia oldalt de nem változik.Próbáltam 30 50-80v is de ugyan az mászkál az egyenfesz a kimeneten,nem sokat de halkan susog a hangszóró,és időnként pattog,de nem ez a jellemzö.
A nyugalmit egyenlőre 3mV ra állítottam hogy ne fűtsön,nem bordán vannak a tranyók
A hozzászólás módosítva: Ápr 7, 2015
(#) tothbela válasza tothbela hozzászólására (») Ápr 7, 2015 /
 
Ehhez hasonlót a Fender roc pro 1000 gitárkombójában alkalmaztak. Ott a táp +/-40V az alkalmazott opa +/- 28V max volt. A kivezérelhetőséget mindenképp javítja, a hangminőségnek nem biztos hogy jót tesz. Otthoni hifihez nem alkalmaznám. Laborszinten érdekel, szerintem ki fogom próbálni.
(#) IOsys válasza tothbela hozzászólására (») Ápr 7, 2015 /
 
Üdv! Nagyon köszi. Leválasztó kondinak jó volna valami jobb minőségű, esetleg low ESR? A hangminőség fontos, mert amiatt építettem meg ezt a méregdrága cuccot.
A hozzászólás módosítva: Ápr 7, 2015
(#) voodoo válasza blasz hozzászólására (») Ápr 7, 2015 /
 
Szia.

Csak simán a végfok hangja ilyen? Nincs előtte előerősítő?
(#) tothbela válasza IOsys hozzászólására (») Ápr 7, 2015 /
 
A leválasztó kondi sokak szerint ront az átvitelen(szerintem is), de audiofil emberek szerint kellemesebb a hang alsó tartománya ha van kicsatoló kondi. Próbáld meg először kondi nélkül is direktbe, s ha mégis kondival tetszik, akkor lehet low ESR, vagy Elna. Kicsit engem zavar, hogy nincs polarizálva ez az elkó, de olvastam egy vájtfülű oldalon, hogy néhány volt nem teszi tönkre az elkókat. Le is vezette a szerző, hogy mekkora fesz kell hogy beinduljon az elektrolízis (ez teszi tönkre fordított polaritásnál az elkókat) Gyerek koromban a bátyám épített aktív hangdobozt, méretezettlen reflex doboz aminek még alja sem volt, "minek az rá, ott a szőnyeg" videoton papírszélű ovál tv hangszóró, amit 125 µF-os!!! elkón keresztül egy TBA 810AS hajtott. Nem volt egetrengető ereje, de valamiért elkönyörögte tőle rádióklubos társa, majd a sztereózás betörése után leklónoztatta. Ezek után még sokáig ezt hallgatta az akai orsós magnójával. Most vége, megyek dolgozni.
A hozzászólás módosítva: Ápr 7, 2015
(#) blasz válasza voodoo hozzászólására (») Ápr 7, 2015 /
 
Szia csak maga a panel az asztalon, lezárt bemenettel.
(#) voodoo válasza blasz hozzászólására (») Ápr 7, 2015 /
 
Próbáld csökkenteni a kimeneti emitterellenállások értékét úgy 0.1-0.2 ohm -ra.
(#) blasz válasza voodoo hozzászólására (») Ápr 7, 2015 /
 
Végfoktranyók nélkül is csinálja,akkor mindegy mekkora az emitter.
(#) voodoo válasza blasz hozzászólására (») Ápr 7, 2015 /
 
Lehet, hogy még is kívánja bekéne forrasztani? Ha minden smakkol egy érzékeny hangszóróval minimális susogást lehet majd hallani. De ez szerintem betudható a tápegység mivoltjának is.
Következő: »»   1690 / 2580
Bejelentkezés

Belépés

Hirdetés
XDT.hu
Az oldalon sütiket használunk a helyes működéshez. Bővebb információt az adatvédelmi szabályzatban olvashatsz. Megértettem