Fórum témák
» Több friss téma |
Fórum » NYÁK terv ellenőrzése
Talán így ahogy a mellékelt képen is van.
Sziasztok!
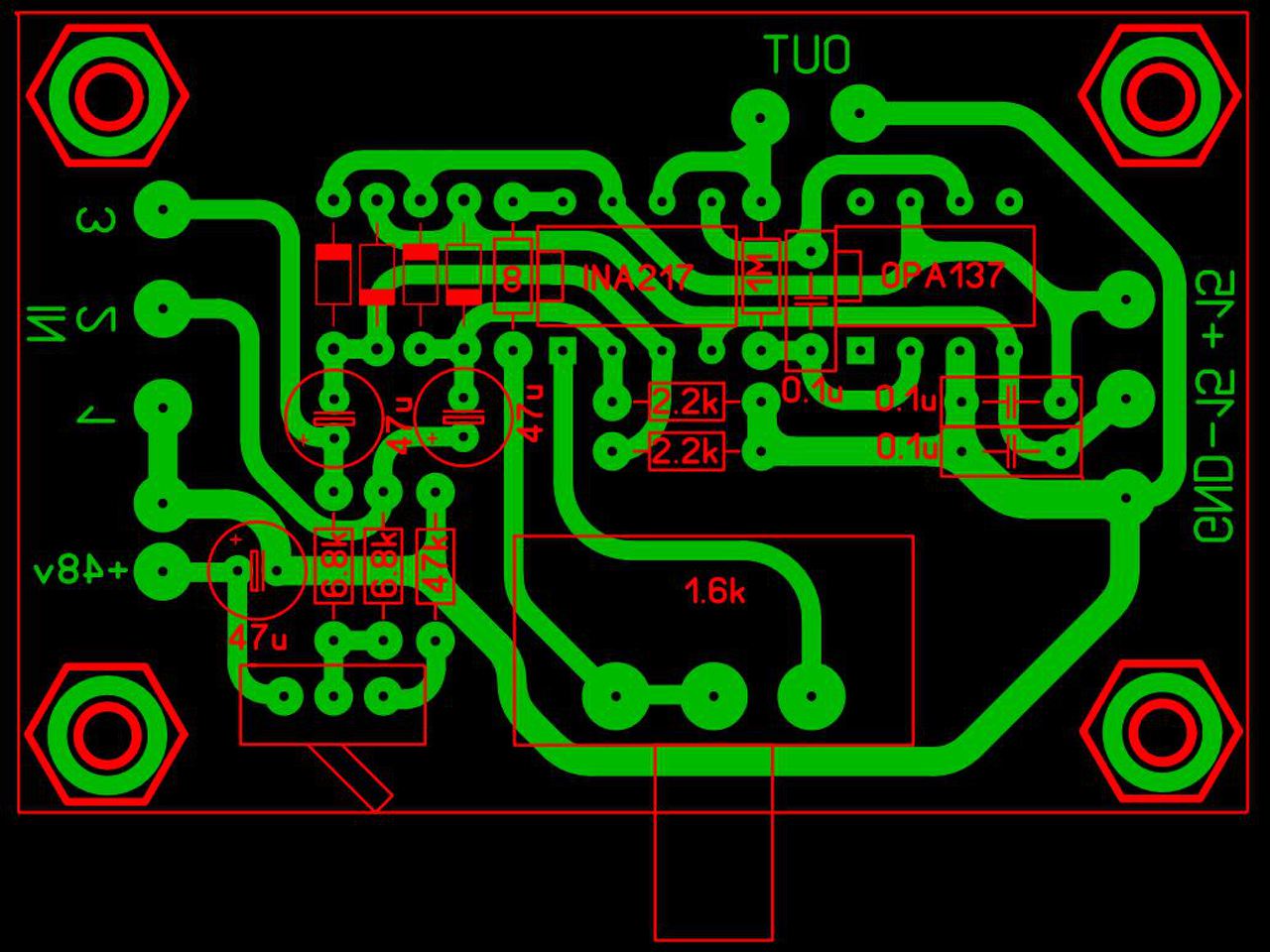
Szeretnék építeni ez a terv alapján egy stroboszkópot gyújtás ellenőrzéshez. Megcsináltam a nyáktervet, valaki leellenőrizne hogy jól csináltam-e? Előre is köszönöm a segítséget.
Szia! Úgy nézem hibátlan, amellett viszont nem tudok elmenni, hogy ne említsem a NYÁK fele üres, és az a pár alkatrész elég össze-vissza van felszórva.
Ha elfogadsz egy tanácsot elmondom hogyan csinálom. Kikapcsolom a réz réteget, hogy csak az alkatrészek látszódjanak és arányos távolságra, rendezem őket. A réz réteget visszakapcsolva az alkatrészek után viszem a vezetősávokat. A felhasználás szempontjából akár az is lehet a rendezési elv, hogy a panel legyen hosszúkás, egyik végén a LED-ekkel, másikon a csatlakozási pontokkal
Köszönöm!
A nyák mérete azért ekkora, és azért feleslegesen ilyen nagy mert van egy ekkora alu műszerdobozom. Más projektból maradt meg, de ezt szeretném abba betenni. Így meg az elrendezéssel nem vacakoltam sokat, ahogy a nyákon is látszik kb bedobáltam az alkatrészeket és összekötözgettem őket, Persze nem a legesztétikusabb így, de a célnak megfelel. És úgyse lehet majd látni Egyébként, ha kevés a hely én is hasonló módszert használok mint te
Szia!
Ha "úgy se látszik" akkor minek nyák? Légkötéssel összedobálod és kész De ha már segítséget kérsz legalább minimálisan törekedj a jóra
Ejj, most hirtelen kedvet kaptam arra hogy egy kisebb, de szétszedhető dobozba tegyem
De akkor az idők végezetéig itt lesz ez a doboz, kihasználatlanul Az a probléma ezzel a dobozkával hogy csak a két oldala levehető, a nyákot pedig egy, erre kialakított sínbe kell becsúsztatni. Ezért nem használtam fel ezt a dobozt, inkább vettem szétszedhetőt. Sín abba is van, de a kisebb nyákokat egyszerűen rá tudom csavarozni a felületre. Meg a hűtést igénylő alkatrészeket is. Na még gondolkodok azon hogy hogy csináljam
A rendelkezésre álló bőséges hely nem mentség a rendetlen munkára
jójó, akkor bepakolom a nyák egyik sarkába
A 3 csatlakozóhoz meg beteszek 3 sarut, hogy szükség esetén egyszerűbb legyen vezetékeket cserélni
Félreérted Reloop útmutatását.
Feltevésem szerint nem a helykihasználás az elsődleges probléma, hanem az átgondoltság hiánya. Arra próbált rávezetni, hogy a helyes kötések mellett, a funkcionalitás, a felhasználhatóság, a könnyű használat is fontos, hiszen éppen ettől lesz egyik terv jobb mint egy másik.
Köszönöm a segítséget! Neki is látok megcsinálom.
Azt tanácsolom, a gyors "megcsinálás" előtt, szánj egy kis időt a tanulmányozásra. Keresd meg egy egy alkatrész bekötését nálad, és Reloop-nál, és a látottak alapján próbáld értékelni a megoldások közti különbözőségeket. Ebből sokat lehet tanulni, és nem utolsó sorban rengeteg próbálkozást lehet elkerülni, ha már látod hogyan lehet egyből jól megoldani. A következő tervezésedkor felhasználhatod ezeket.
Szia!
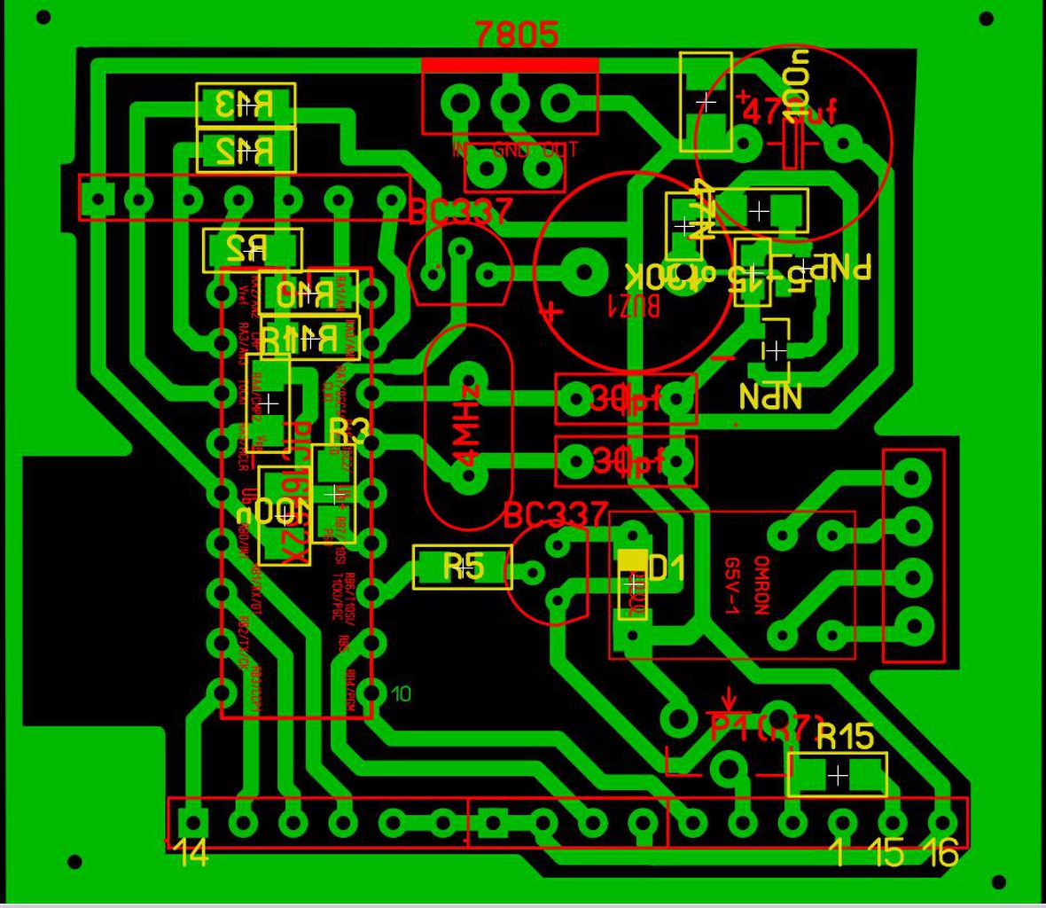
Szerintem még azon is lehet csiszolni, nem szabad a nyáktervezést elkapkodni, ugyanis az lesz a lelke mindennek.. Inkább szánj rá 1 hetet finomítgasd szépítgesd, és felejtsd el az autoroute funkciót, mert szerintem az első verziók azzal készültek,az meg bevisz a málnásba. Mutatok egy más féle elrendezést, de még ez se biztos hogy jó, sőt..
Remek. Így már két lehetőség is van a tanulmányozásra.
Látom Sprint layout-ban dolgozol. Hogyan lehet ilyen lekerekített vonalakat rajzolni?
Csináltam hozzá makrókat.
Ötletes!
![]() Köszi a választ!
Ez is nagyon tetszik! profi munka! Jó, hogy kétféleképpen is látom ugyan azt a kapcsolást. Külön tetszenek a lekerekített nyomvonalak. Igen autorute-val készült az első verzió, de hamar rájöttem, hogy azt egyenlőre hanyagolnom kéne
A hozzászólás módosítva: Szept 11, 2015
Most egy időre félretettem a mic preampot, helyette egy D.I. boxot tervezgetek. Eddig erre jutottam:
Bár nem láttuk a kapcsolási rajzot de tuti nem jó..
Sziasztok!
Elkészítettem a mellékletben található kapcsolási rajz nyáktervét, de van 3 bekarikázott rész amit nem igazán értettem és a "BRIGHT" kapcsolót is kihagytam a tervből amit nem tudom, hogy gond vagy sem!? Megszeretnélek kérni titeket, hogy ellenőrizzétek le a munkám !Köszönöm!
A jelölt részek csatlakozók. A kezelőszervek itt érintkeznek az áramköri panellel.
|
Bejelentkezés
Hirdetés |














