Fórum témák
» Több friss téma |
- Ez a felület kizárólag, az elektronikában kezdők kérdéseinek van fenntartva és nem elfelejtve, hogy hobbielektronika a fórumunk!
- Ami tehát azt jelenti, hogy a nagymama bevásárlását nem itt beszéljük meg, ill. ez nem üzenőfal! - Kerülendő az olyan kérdés, amit egy másik meglévő (több mint 17000 van), témában kellene kitárgyalni! - És végül büntetés terhe mellett kerülendő az MSN és egyéb szleng, a magyar helyesírás mellőzése, beleértve a mondateleji nagybetűket is!
Tegyél bele egy P6KE15A típust úgy, hogy a katódja legyen a + oldalán a tápnak (mintha egy zener dióda lenne).
A hozzászólás módosítva: Ápr 7, 2015
Az a baj, hogy a 13V-os TVS-diódának elég nagy a 12V-os szivárgóárama. Azt kellene tudni, hogy mekkora feszültség lenne már káros, mert a "kiszedi az esetleges tüskéket" egy eléggé tág fogalom.
Hogy hogy a kiszámolt bázisáram többszörösét kell átfolyatni rajta kapcsolóüzemben? Vagyis pontosan hogy kell kiszámolni a bázisáramot ebben az esetben? Miért csak 7,8V jut a fűtőlapra? Ezt nem értem.
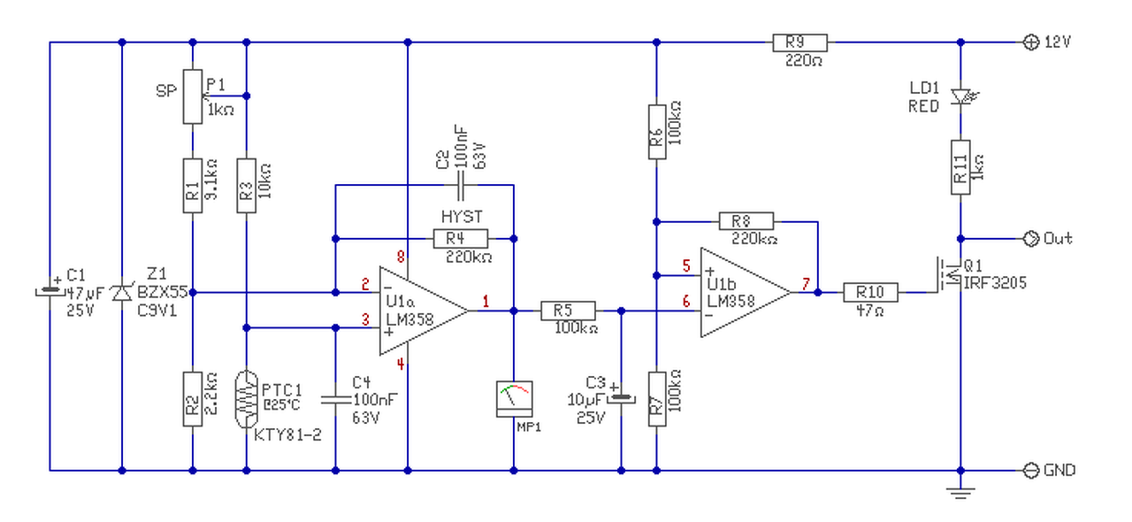
Igaz úgy számoltam hogy 12V-on 3 Ohm ellenállással 4A áram fog folyni ami 48W hőt termel ami elég is lenne. Nem számoltam a UCEsat feszültséget, de a táblázat szerint 4A-nál kb:1,5V. Ennyit kell csak levonni a 12V ból? Hol esik még feszültség? Igen, azt tényleg tanultuk hogy a kollektor körben folyik a munkavégzés. Nem tudom miért az emitterbe rajzoltam. A visszacsatolásból hogy kell pontosan kiszámolni a hiszterézis két billenési küszöbfeszültségét? Nem engedhető meg nagy hőingadozás, max 0,5C°. Nem úgy van hogy a felső billenési feszültség +Utáp * R1/R2 ahol R2 a visszacsatolás és R1 pedig a bemeneti ellenállás, az alsó határ pedig ugyanez csak -Utáppal szorzok? proli007: Szia! Köszönöm a segítséget és a rajzot. Látom átírtad az értékeket is és az IC emitterére raktad a tranzisztor bázisát. Még átnézem átszámolgatok mindent, ha nem értek valamit akkor kérdezek. Köszi mégegyszer. Az R10-et 100 ohm-ra méretezted 30 helyett. Azért raknék oda 30Ohm-ot, mert 1,3W-os a zéner és az Iz max 135mA lehet. Úgy gondoltam hogy 100mA elég lesz a teljes áramkörnek és még a zéner is elbírja.
Mert különböző feszültségekre tudod használni. Nemcsak a tranzienseket, tüskéket szedi le, hanem a névleges feszültségekre nézve is rövidzárt mutat. Pl. gépkocsiban működő berendezés védelmére nem tehetsz bele 13 V -osat, mert az akkufeszültség normális esetben is elérheti a 14,5 V -ot, és ott már a 13 V -os működésbe lépne, de a 15 V -os nem. A 24 V rendszerűeknél hasonló képpen. de lehet sorolni tovább is.
Használni úgy kell, hogy egy biztosíték után kell kötni a berendeséded táp bemenetére, és amikor a tápfeszültség meghaladja a szupresszor megszólalási feszültségét, az rövidzárt fog képezni, és ez kiüti a biztosítékot. Egyébként ha csak tüskék vannak, az ellen zavarszűrővel is védekezhetsz.
Hello!
- Ez az áramkör, így csak áramkörileg "helyes" most, de a gyakorlatban mégsem lenne jó. A relénél más a helyet, ott több mindent "megengedhet az ember magának". Mert a relé is egy "komparátor". - Ahhoz, hogy a tranyó disszipációja kicsi legyen, gyorsan kellene átkapcsolni. A hőmérséklet meg sajna igen lassan változik. A bement szűrése, és a gyors kimeneti változás ellentmond egymásnak. Tehát célszerűbb lenne ketté választani a kapcsolást. Külön a híd erősítését, és a komparátort. Ekkor a két fokozatban (és közte is) lehet szűrni, hogy a zavarjelek ne domináljanak, de a határozott átváltást a komparátor el tudja végezni. - Hogy miért nem jó az eredeti kapcsolásod? Mert az LM311-nek nyitott kollektoros, nincs is munkaellenállása. A tranzisztoros fokozatod, meg emitterkövető. Aminek áramerősítése ugyan van, de feszültség erősítése kisebb mint egy. Így a kimenti feszültsége a fokozatnak, maximum a 9,1V lehetne, de a bázis-emitter kb. 1,2V-jával, még annál is kevesebb lenne. (Sőt a bázisellenálláson eső feszültséggel is.) - Ha egy zénerrel "fel lehet etetni" 1,3W-ot, az nem jelenti azt, hogy annyit is kell rajta átvezetni. Mert nem láttál még zénert 1W felett járni.. A hűtésében a nyomtatott áramkör felülete és a dióda lába is bele van számolva, így tartós terhelés esetén akár ki is forrassza magát, de jó esetben is "szénné égeti" a nyákot, és a körülötte lévő alkatrészeket. Az áramkör meg nem indokolja a 135mA áramot, mert 2..30mA is bőven megfelel számára. (A bázisáramtól függően, amit lehet nem is a 9V-ból célszerű megadni, hogy ne "tépázza a hídfeszültséget a tranyó kapcsolása..) - Egyébként nem írtad, mekkora hőfoktartományban szabályoznád a kapcsolást, mekkora lenne az elvárt hiszterézis. Így ez itt csak a levegőben hadonászással egyenértékű. Tanulmányozni a dolgokat, viszont megfelelő lehet.
Értem és köszönöm.
A hő max. 36-40C° kellene, relatíve stabilan +-0,5C° még belefér. Viszonylag kis helyen 50-50cm alapterület jól szigetelt doboz 20cm belmagassággal. Szerintem 50W bőven elég ehhez a hőfokhoz, de lehet a fele is elég lenne. A hiszterézis számítással kapcsolatban még kérhetnék egy kis segítséget? Most akkor gyakorlatilag ne építsem meg így az áramkört? A te rajzod szerint se? Maradjon a relé tranzisztor helyett? Pont a relét szerettem volna kiváltani tranzisztorral hogy ne legyen a kattogás. Nem baj ha csak 8V maradna a fűtőszálra akkor kisebbre méretezném a fűtőszál ellenállását úgy hogy 6A folyjon át rajta. Akkor is meg lesz a 48W. A tápom 15A bír 12V -on.
Sziasztok!
Nemrég vettem egy SAL SA2030 középmély sugárzót, 110W ehhez nagyjából mekkora magassugárzó kéne? Illetve a hangváltók wattfüggők?
Valóban lecsökkenti az élettartamát. Kb 25 perc alatt kinyiffant. Ez van.
Gondoltam. A fojtótekercs áramkorlátozó. A nagyobb tekercs sokkal nagyobb áramot enged át a csövön, olyan mint egy LED. Az előtét ellenállás korlátozza az áramot, ha nincs korlátozva előbb utóbb meghal.
Tudom, hogy áramkorlátozó, de ne gondoltam, hogy ennyit számít, vagyis, hogy ilyen gyorsan véget vet neki.
Amúgy: L1+L2=2L, A többire rájössz úgyis.
A hozzászólás módosítva: Ápr 7, 2015
Gondoltam, hogy tudod, csak azért írtam le, hátha valakinek éppen jól jött. Tudom magamról, hogy volt már úgy, hogy valaki kérdezett valamit és az pont nekem is kapóra jött. Illetve ha valaki később visszaolvassa akkor itt találja rá a választ is.
Igazából én egy Merevlemezt szeretnék üzemeltetni egy dugasztápról, ami 12V-ot állít elő, csak azt nem tudom, hogy van-e benne tüske szűrő. Azt tudni kell, hogy a tüskék hosszútávon tönkreteszik a HDD-t. Sajnos szétszedni sem lehet. Ezért is gondoltam, hogy valaki esetleg tud-e olyan kapcsolást, ami a 12V-ot szűri megfelelően.
- Én valahogy így oldanám meg. A tranzisztor helyett Fet-et alkalmaznák. Kisebb a vesztesége.
- Ha a Fűtés is a 12V-ról megy, akkor nem lenne értelme a relének. - Az végképp nem ésszerű, hogy 8V maradjon a fűtőszálon, mert 6A mellett 4V*6A=24W fűtené a tranyót. Így meg pár száz mW..
Értem, és köszi szépen a rajzot. Áttanulmányozom, ha valamit nem értek kérdezek de hétvégén megépítem. Köszönöm mégegyszer!!!
Ezek a fajta ellenállások mennyire tartósak maximum 190 fokon használva őket?
Vishay katalógusa szerint 250 fokig működik. De hogy a linkelt példányt ki követte el, azt nem tudni.
És ha ezt batartom, akkor mennyire tartós? Mert elvileg csak egy datab drót, de az izzólámpa is az, aztán mégis kiég viszonylag rövid idő alatt.
Sziasztok!
Nagyon kezdő vagyok elektronikában, Will Priesterath Hobbielektronika című könyve alapján kezdtem el hobbiból elektronikát tanulni (illik hozzám a könyv címe ![]() Szeretném megépíteni a könyv elején lévő, erősítő és áramforrás nélküli rádiót, aztán haladnék tovább. 1. kérdés: Van értelme? Manapság vannak még olyan rádiók amit tudok vele fogni? (Gondolom ezzel AM rádiókat tudok fogni elméletben, ugye?) 2. kérdés: Azt írja, hogy az antenna minimum 10m hosszú rézdrót legyen. Fel szabad ezt tekerni, pl egy kereszt alakú fadarabra pókhálószerűen, vagy hosszában kiterítve kell lennie? Panelban elég nehézkes, mert hosszabb mint a lakás
Hello! Nem ismerem a könyvet. De nyilván a rádió működéséhez az antenna szolgáltatja az energiát. Egyébként itt van erre külön téma is, ajánlom olvasását.
1. Sok nincs, leginkább helyi adók levadászására van lehetőség, ahogy sejted az AM sávon. 2. Nem lehet feltekerni az antennát. De inkább 40m hosszú antenna dukál egy ilyen rádióhoz. A panel egyébként is vasbeton, ami Faraday kalickának számít. Mágneses hullámok nehezen hatolnak át rajta.
Antenna szolgáltatja az energiát, igen. Viszont a 40m az durva, ez alapján ez nem túl kivitelezhető számomra
(Egyébként rosszul írtam, nem panel hanem tégla, de a 40m így is sok)A könyv következő lépésben egy egyszerű hangfrekvenciás erősítőt készít a rádióhóz. Ehhez is szükséges a 40m antenna? Lehet, hogy akkor inkább megtanulok forrasztani kisebb alap kapcsolásokkal (astabil multivibrátor villogó, stb.), aztán csinálok egy labortápot. Szerintem azzal elleszek egy darabig A működési elvét már értem.
Nem AM sávon, hanem bármelyik sávon, de csak AM modulált adókat!
Jester_Racer: Az antennát nem tekerheted fel, kifeszítve kell hogy legyen. Kipróbálhatod viszont a keretantennás detektorost, ehhez nem kell hosszú antenna, csak közel kell, hogy lakj az adóhoz. De bent a panelben nem fog működni, ahogy Proli007 is írja, a falakban lévő betonvas leárnyékolja a vevőkészüléket. De ha kiteszed az ablakba akkor nagyobb esélyed van, pláne ha az ablak az adó irányába néz. A hozzászólás módosítva: Ápr 8, 2015
Nem muszáj a 40m antenna. Nekem a detektoroshoz 5-6 méteres van, a Kossuth és a katolikus rádió AM adását szépen hozza a detektros.
Köszi, akkor megpróbálom aztán lesz ami lesz
Megpróbálhatsz az ablakból kilógatni egy darab drótot és azt használni antenna gyanánt, használat után meg visszahúzni. Bár a fal közelsége miatt az antenna nyeresége nagyon rossz lesz, de egy próbát megér. Ha meg otthon nincs lehetőséged antennát készíteni, szerzel huzalt, elkészíted a rádiót felpattansz a biciklire, kimész a város szélére, a huzal egyik végét feldobod egy fára minél magasabbra a másik vége mehet a detektorosba és már van is antennád. Ha meguntad összeszeded és hazamész.
![]() A földelésről nem megfeletkezni!
Jó ötlet, én is gondoltam már rá, csak kár hogy a földszinten lakok, így nincs hova kilógatni
![]() De a másikat lehet kipróbálom majd, hétvégén úgy is jó idő lesz, Városliget úgyis egy köpésre van.
Most nézem, hogy fővárosi vagy, kitekersz a Csepel szigetre, ott van Lakihegy, arrébb Solt. Ott nyomják a szomszédodban 2kW-al a Kossuthot. Ha én itt Felvidéken be tudom fogni a Kossuthot akkor neked is sikerülni fog.
Sziasztok!
JVC-KD-X50BT fejegységem van és a rádió állomásokat tárolja. De az utoljára beállított színt vagy a beállított hangszínt ha kihúzom a kulcsot akkor azt nem tárolja. Valakinek esetleg valami javaslata. Esetleg valamelyik kábel szál nem jó van bekötve hátul? Köszönöm előre is a válaszokat!
Nem ismerem a típust, csak általánosságban: két helyen szokott tápot kapni minden autós rádió: egy fix, ami pont a beállítások megőrzése miatt kell, és a kapcsolt, amiből tudja, hogy gyújtás van. Lehet, hogy ez van nálad felcserélve.
|
Bejelentkezés
Hirdetés |













