Fórum témák
» Több friss téma |
Ez kesobb keszult, sokkal jobb es jobban hangolhato. Antenna ala erdemes kozvetlenul telepiteni.
Bővebben: Link Az R2 erteke azt hiszem 100-470 ohm tartomanyban volt. Elegge kritikus. Megprobalom elokeresni kozben a javitott rajzot. Az ilyen tipusu erositoknel (LNA) nem impedancia illesztes van a bemeneten, hanem minimum zajra illesztes. Termeszetesen ugy, hogy a megfelelo zajszint mellett meglegyen a szukseges erosites is. Ennek kb 0.6 dB az NF. Ma mar nem keszitene'k ilyesmivel erositot. Vannak ATF34 (43?) tipusu FETek, amelyeknek az IP3-a is sokkal jobb. A hozzászólás módosítva: Máj 21, 2015
Igen, éppen ezért nem is ezt akarom hosszútávon használni csak pont ott volt mellettem a koax kábel ami jön az antennától és gondoltam kipróbálom, hogy milyen.
Most a saját készítésűvel fogom használni, viszont tervezek venni egy komolyabbat is. Ezt a kettőt néztem: Szerintetek ezek közül melyiket érdemesebb megvenni vagy mindegy?: Antenna 1: Bővebben: Link, Antenna 2: Bővebben: Link A másik kérdésem ami még lenne: hogy ha megvenném még ezt a frekvenciamérő kitet is a Ham bazárból: Bővebben: Link akkor elvileg ezt összetudnám kapcsolni a BF245-ös FET kimenetére ami a keverő IC (SA612) 7-es lábára van kötve és akkor az működne, hogy kiírná az oszcillátor (vett frekvencia + 10,7MHz) frekvenciáját? Mert így azért sokkal könnyebb lenne hangolni.
Műhold vételére egyik sem a legalkalmasabb, mivel az iránykarakterisztikának a maximuma az ég felé kell nézzen. Mindkét linkelt GP antenna pedig pont abban az irányban mutat sugárzási minimumot. Inkább kereszt dipóllal kellene közvetlenebb barátságba kerülnöd, ha visszaolvasol találhatsz rá megoldásokat. (én még nem láttam üzletben erre a célra megfelelő antennát)
Saccográfnak jó az a 4digit ... másra nem, Neked azért kHz pontosságú kellene.
Az kb.: 100kHz lesz esetleg 10KHz de az csak inkább 100 MHz alatti frekik esetén. GDO-ra ekkora pontosság már bőven jó a kézzel karcolt/saccolt skálákhoz képest. No meg hát a stabilitásukból adódóan is. Akkor inkább valamelyik itt (HE cikkei közt) található 6 - 8 digites frekimérőt építsd meg uC vagy CMOS/TTL áramkör alapokon. Konstrukciótól függően , előosztó nélkül 40-50 MHzig dolgoznak . 6 digit esetén már 100Hz a pontosságuk 100MHz alatt .10es osztóval 1kHz lesz 100MHz felett.Műhold frekvenciát már így könnyen megtalálod. Ne felejtsd el a doppler csúszást is belevenni a hibába. Kb.: 2 - 3 kHz van az átvonulások alatt pályaelemektől függően (Orbitron program szépen mutatja azt is). Ügyesebb frekimérők tudnak KFnyi freki eltolással is számolni. Ekkor vagy eleve bevan "drótozva" ez az érték (rádióskála )esetleg ki/be kapcsolhatóak az értékek,legjobb esetben pedig bármilyen eltolási frekvencia beleírható és azt bárhogyan tudja kezelni. Persze a legstabilabbnak tünő lokáloszcillátor leginkább PLL lenne e célra. Lehet nem is cél a széles tartományú hangolhatóság mert már csak 2 3 analóg meteorológiai műhold van így azt az egy két csatornát fixen bele lehet "égetni" a PLL vezérlőjébe.
Rendben akkor azt hiszem hamarosan építek egy frekvenciamérőt.
Közben az utolsó két alkatrészt is beforrasztottam ami még hiányzott (4,7uH fojtótekercs az SA612 8-as lábára és a 10 ohmos ellenállás a LM386-oshoz hogy az se gerjedjen). Viszont szembesültem egy nagy problémával: A vevőt ezzel a 10KR-es potival csak nagyon "vadul" lehet hangolni, még a szélessávú FM műsorszóró adok hangolása is nehéz, a keskenysávú műholdaké pedig kb. a lehetetlen kategória, tegnap csak szerencsém volt. De ha csak egy kicsit megfogom a potmétert már elállítódik a frekvencia. Úgyhogy arra gondoltam, hogy vagy kicserélem egy ilyen bontott 100KR-es precíziós potméterre (lásd kép) vagy ilyen módon: Bővebben: Link sorbakötök még egy potmétert finomhangolónak. Melyiket válasszam? Ha sorbakötőset akkor kb. milyen értékű legyen a finomhangoló, 1KR jó lesz?
Az a tévé-hangolópoti jó ötlet, én is alkalmaztam!
Ezert is hasznalnak/hasznaltunk PLLt. Sot abbol is mar az integeres nem a legprofibb, bar lehet vele jo eredmenyeket elerni. Az egy dolog hogy ra allsz a savra sok potival, de mi tartja a frekvencian az oszcillatorodat ? A varicap a lehelettol is elmaszik.
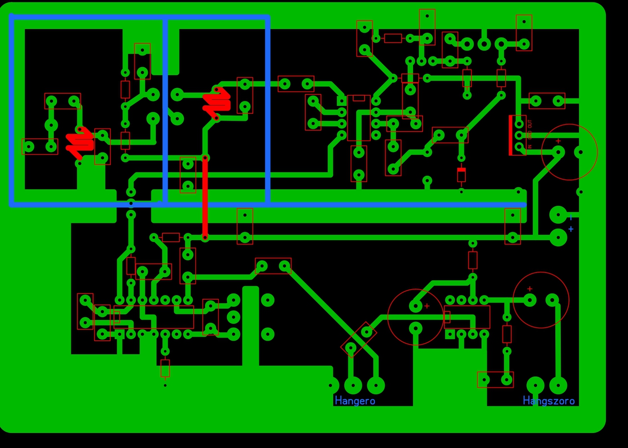
Most hogy jobban hozzáférek a bemérő műszerekhez, és van keresztdipólom is újra kedvet kaptam az építéshez. Ilyen lett a mai nyák.
Az első nagy szívás a TBA120T és a TBA120S TBA12S3 verzió kitalálása volt. Kipróbáltam más KF IC-ket is. Amikor KF lett, akkor a keverőben az S042P nem lett önrezgő. Mire NE612-vel megszólalt, akkor még nem volt keresztdipólom. Közben készült MC3362-vel két rádió. Az RF része nem állt össze jól sokadikra sem. Ennél a pontnál Ferkógyerek megszánt egy woblerrel. Eddig ez külföldön volt. Aztán vettem egy mérő vevő-t építettem egy jó kereszt dipólt és egy műhelyt. A mostani verzió ujjgyakorlatnak tűnik. Van labortáp, szignál, wobbler szkóp, és referencia vevő etalonnak úgy hogy a PLL is le van zsírozva. Hozzátenném a pár év építkezés meghozta azt a képességet, hogy QRP adóvevőm több is összeállt. Válaszolva a kérdésre ez a 10. mindent elsöprő verzió lehet
. Alakítottam még rajta, most vasalom . Ja igen volt egy áthangolás is.
Ilyen lett a nyák, ha valaki kedvet kapna hozzá.
Látom meghoztam az építési kedvet
![]() Jól néz ki. Ha kész lesz teszel fel róla fényképeket? És még egy kérdés: a bemeneti rezgőkörnél (a BF961/81 tranyó G1 kapuja előtt) milyen értékű tekercset és kondenzátort használsz?
Az enyém soha nem ment el
Le lett vasalva a nyák. Találtam gyári TV nyákon TBA120S-t is.Azt nézem hogy 12 + kb. 2 pf adódik ki. 5 menetes tekercsel indítok 5- ös légmagon, aztán rámérek az átvitelre. Szükség szerint korrigálok.
Levasaltam ki is maradtam és észre is vettem benne az első hibát: NE612 3-as láb nincs földön. Holnap nekiesek megépíteni.
SA616 IC-t ismered ?
Elvileg önmagában is elég nagy érzékenységű, talán előerősítő sem kell már hozzá..., és minden benne van )
Megnéztem. Nem rossz, de körülményes beszerezni, csak ebay-en találtam. Most szaladok még HQ -ba a cuccokért hétvégére.
Köszönöm, de meghagyom másnak a fejlesztés örömét ezzel az IC-vel, lévén soha nem készülne el az enyém.
Sziasztok!Érdeklődöm, hogy nektek melyik PLL vált be végülis 10.7 Mhz Kf-el rendelkező vevőhöz? TSA5511-em van itthon, de a vezérlő program már sehol. Tegnap haladtam a vevővel, 30%-os a panel.
Kell LMX2316-hoz program es kapcsolas + panelterv ? Akkor irj egy emailt, es elokeresem. Benne van minden, KF allitasilehetoseg, muholdak, szabad freki beallitas.
Kész van a vevőm. Még nem kapcsoltam be babonából. Amikor a tekercset készíttettem használtam a HE számolót. Túl nagyok lettek a tekercsek, egyértelműen nem stimmelt valami: 6-os magon 5 menet 100 nH. Aztán használtam ezt:Bővebben: Link. Több paramétert kér és kijött 6 menet 4-es.
Alternatíva frekvencia mérésre. Ezzel elvileg nem kellene PLL csak egy hangoló poti az előlapon. Csak amióta a Topic indult negyedére estek ezeknek a kiteknek az árai. Teljesen másképpen állnék neki ha ma kezdeném
.Bővebben: Link Idézet: Így legalább szépen láthatod 1 kHz felbontásban mennyire libeg a szabadon futó LC VFO-d az idő függvényében „nem kellene PLL csak egy hangoló poti” száz X MHz esetén.Önálló műhelyi frekimérőnek jó választás magában is, analóg VFO skálának se drága. A hozzászólás módosítva: Máj 31, 2015
Igazad van a mászás tekintetében. Ellenben elsőre el lehet találni a lokál oszcillátor frekvenciáját. Most a mérővevővel fogom megkeresni. Őszintén jelzem GDO val nekem nem sikerült tisztességesen hangolnom. Bármit közel teszek hozzá, elment fél megát a jel.
Arra azért figyelj, hogy a mérővevőd bemenetére ne adj közvetlenül nagy jelet. Csillapítón, de legalább egy kisértékű kondenzátoron keresztül. Az SMV bemenete nincs védve, nagyon hamar tönkremegy, és akkor AF106 csere.
Darab drót, 1 méterre tőle. Most esek neki a mérésnek.
Az jó, de az SMV az egy szelektív "csővoltmérő". Közvetlen csatolás esetén pontosan megmérheted vele az áramkörödben az RF feszültségeket, és számolhatod a teljesítményeket.
Mai nap beérett a munka gyümölcse. Elkészült a kereszt dipol antennám, és már délután szépen vettem a műholdakat. A rádióm gyári, Albrecht AE 33H kézi szkenner. Majd fogok építeni sajátot is. Wxtolmg programmal nem vagyok kibékülve. Képet nem akarja elmenteni és bármi módosítást hajtok végre a képpel kapcsolatban, kiragad egy részletet és felnagyítja. Képeket print screennel mentem.
Pár képet feltettem. A kereszt dipol alatt a reflektor látható. |
Bejelentkezés
Hirdetés |






. Alakítottam még rajta, most vasalom
. Ja igen volt egy áthangolás is. 









