Fórum témák
» Több friss téma |
Fórum » LED-es clip áramkör
Egy alacsonyabb kimeneti feszültségű jelforrásnál, vagy egy halkabb műsorszámnál biztos feljebb tekerheted, ez így önmagában nem jelent semmit.
Azt kell megfigyelned, hogy a clip jelzés bekövetkezése után tovább növelve a hangerőt, torzít-e az erősítő. A hozzászólás módosítva: Okt 18, 2014
Reloop kolega nyaron attervezte az en nyakrajzomat az altala tervezett clip jelzohoz,eljutottam oda hogy egybol a 4csatornas vegfokomhoz gyartottam le tokeletesen mukodott szerencsere a referencia fesz. 5.17V volt es a tesztelesnel is pont idoben jelzett a led.
Koszonom megegyszer az egeszet csak ajanlani tudom
Szia! +-40V VF2 nél, ha jól értelmezem: R1 56k, R2 5,6 k, R3 820ohm? Meg szeretném ezt is csinálni, az új védelemmel együtt.
Az értékek rendben. Mellékelek egy kis segítséget.
A ventilátor vezérlőben ezek a helytálló alkatrészértékek. A hozzászólás módosítva: Dec 17, 2014
Köszi, most rakosgatom össze, jelzek a tapasztalatokról
Sziasztok!Egy egyszerű sztereó ledes clip paneltervre (kapcs rajzra) lenne szükségem fetes vègfokhoz.Tápfeszültség:+- 62v,segédfeszek:14v ac,5 v dc,12V dc.21v dc.
A hozzászólás módosítva: Ápr 17, 2015
Hello!
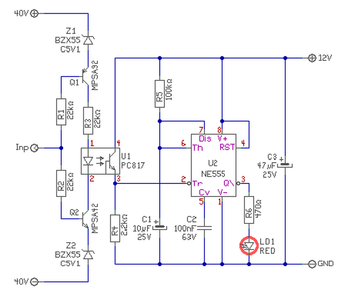
Felteszem ide ezt a kis áramkört, hátha lesz kedve valakinek kipróbálni.. - A CLIP működésbe lépéséhez a zénerek feszültségét kell megválasztani, a végfoknak megfelelően. Jelenleg akkor "szólal meg", ha a végfok kimeneti feszültsége, kb. 5,7..6V-ra közelíti meg vagy a plusz, vagy a mínusz tápfeszt. - A tápfesz értéke nem kritikus, de más táp esetén az R1-R2-R3 ellenállást célszerű a tápfesszel kb. arányosan változtatni. (De nyulat nem lőnek az értékével.) - Az 555 monostabil kapcsolásban működik, így minden "beütés" jelzését meghosszabbítja kb. 1sec ideig. Így egy pillanatnyi túllövés is láthatóvá válik. - A 12V tápfeszültségnem nem kell kötelezően galvanikusan összekötve lenni a végfok tápfeszültségével. - Ha egy Led-el szeretnénk kijelezni mind két végfok túllövését, vagy hidalt erősítő mind két felét figyelnénk, akkor a bementi kőrt kel kétszer megépíteni az Opto-val bezárólag, és az Opto tranyók kollektor-emittereit sorba kötni. - Féltápfeszültséges erősítőt is lehet figyelni, ekkor értelem szerűen a "-40V" pontja a GND-re csatlakozik. Természetesen szokásomhoz híven, én csak kitaláltam, meg nem építettem..
Sziasztok!
Reloop fórumtárshoz lenne kérdésem. Ezt a clipet több erősítőbe beépítettem már, szimmetrikus tápról tökéletes. Most a kis JLH 10 wattos tettem, a referencia feszültség jó 3,6 volt, de tápra kötve folyamatosan világít a led. Lenne tipped? Köszönöm!
Szia! A csatoló kondi elé kell bekötni, a tranzisztorokra.
Szia! A kimenetre még nem is kötöttem rá, a clip csak tápon van már akkor is világit a led.
Akkor csak építési hiba lehet, nézd át! Fotózd le, ha nem találod hol a gond.
Ebben az esetben a test lesz a pozi táp.
Igen, az ábra jelölése alapján így is lehet mondani.
Milyen tranzisztor ültettél be? Akkor áll jól a tranzisztor, ha EBC lábkiosztású, mint a 2N.. sorozat.
Csak meg kell fordítanod a tranyó kollektor és emitter lábait, hogy helyükre kerüljenek
Szóra sem érdemes, velem is elő szokott fordulni.
Vasaláshoz való ez a nyák terv? Rar fájlba eltudnád nekem küldeni a kapcsolást a beültetést meg nyák tervet mert innen nem tudom lementeni.
A hozzászólás módosítva: Aug 16, 2015
Hello! Én semmilyen nyákot nem szoktam csinálni, de ha belegondolok igen. Mert a lényeg, hogy a felirat a kész nyákon olvasható legyen. ("CLIP-MAX" azért szoktam ráírni a nevét). Ha kinyomtatod, akkor a felirat tükörképét látod. De mivel vasalásnál a nyomat kerül a rézfólia felé ("pofával lefelé") a kész nyákon olvasható lesz a felirat..
Közbe rájöttem én is. Rar fájlba eltudnád nekem küldeni a kapcsolást a beültetést meg nyák tervet mert innen nem tudom lementeni.
Ha igaz elküldtem, de néhány kB-ért miért kellene tömöríteni?..
Én itt gondoltam mellékletként mert a png-t jobb klikkel nem engedi lementeni.
Nem egészen értem. Ha a kép nevére kattintasz, megjelenik a kép, és aztán jobb egérgomb és "kép mentése másként"..
Köszönöm a felvilágosítást ezt nem tudtam én meg nyitott állapotban próbáltam menteni.
Helló Reloop és kedves fórumtársak.
Szeretném megépíteni az általad kreált clip áramkört. Az lenne a kérdés, hogy nekem van Clip, -10db, -30db led az erősítőm előlapján. Elviekben ha ezt a kapcsolást megépítem 3szor, akkor az alkatrészek módosításával mind a három led meghajtható lenne. A kérdés az lenne hogy milyen értékekkel építsem meg a kapcsolást hogy a db adatok valamennyire reálisak legyenek. A clip értékeit az általad mellékelt táblázatokból egyértelműen ki lehet olvasni. De a db csökkenést nem tudom az alkatrészekhez igazítani, mert a db skála nem lineáris.... Kösz a segítséget előre is.
Szia! Ez a feladat inkább egy kivezérlésjelzőt igényel. A három állapotból arra következtetek, hogy LM324 műveleti erősítőn alapuló kapcsolást után érdemes kutakodni.
|
Bejelentkezés
Hirdetés |



















