Fórum témák
» Több friss téma |
Mielőtt kérdezel, a következő két dolgot ellenőrizd!
I. A helyes tápfeszültségek megléte.
II. A kimeneten van-e egyenfeszültség.
Élesztés.
Azért köszi! Sajnos a NET-en sem találtam eddig semmilyen rajzot, vagy 'robbantott' állapotában fotót a belvilágáról...Nincs mit tenni elhozatom a zenésszel és majd jól 'belenézünk'...
A hozzászólás módosítva: Jún 1, 2015
Szia!
A nyugalmi áram volt a ludas! Éppen hogy egy picit megmozgattam a DC potit el is hallgatott! Köszönöm! A hozzászólás módosítva: Jún 1, 2015
Sziasztok! Azt szeretném megkérdezni, hogy 2 db Texas végfokot lehet-e hídba kötni? (TL071 van benne) Előre is köszönöm.
A hozzászólás módosítva: Jún 1, 2015
Szia!
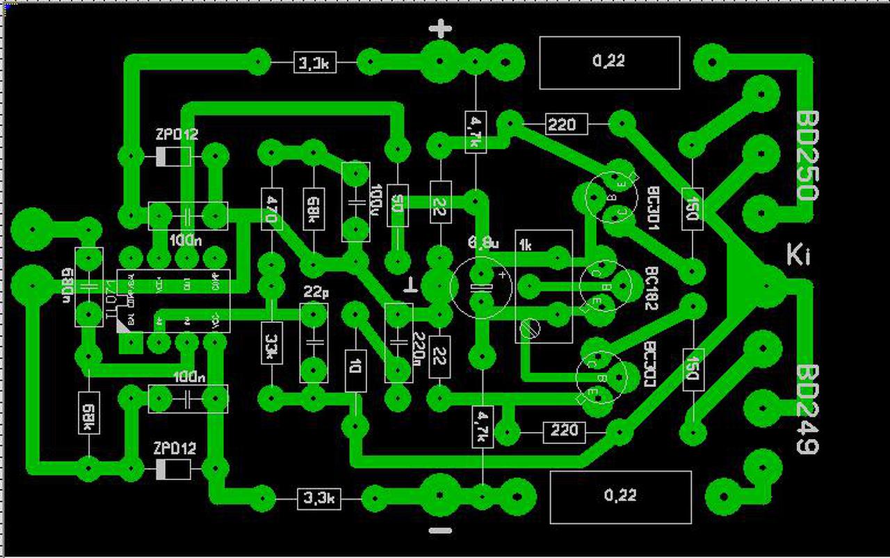
Melyik Texasra gondolsz, mert van több fajta. Az eredeti kapcsolás 15 Ohmra készült, az nem hidalható, nem bírja árammal. Látom, utólag nyák kép is lett. Nem hidalható, kevés az árama, nem bírja. Talán esetleg 15 Ohm-ra bírná. A hozzászólás módosítva: Jún 1, 2015
Próbáld meg ezzel a módosított kapcsolással.
Nem olyan lényeges, csak kíváncsi voltam, mert van készen 2 db texas végfokom. A cél ,hogy 50 watt kimenő teljesítményre lenne szükségem 2 ohm-on.
Sziasztok!
Olyan problémám lenne ha valaki szakértő van itt és letudná írni megköszönném, mivel nem igen találtam választ a problémára máshol. Tehát van egy Grundig Chinio AVR 5200 DD 5.1 es 5x90 wattos erősítőm állítható 4 -8 ohmos ellenállással. Sajnos egy idő utána melegszik és kikapcsol. 2 szerelőnél is volt és mindig azt kaptam h semmi baja nincs- tökéletes , haza hoztam rápakoltam a hangfalakat és csatt vége is , elötte hangfalak ellenőrizve voltam és hibátlanok voltak . A hangfalak 3x50 wattos 8 ohmos és 2x100 wattos 6 ohmos 10 éve hibátlanúl ment az erősítő még a 35 fokos melegbe is bömbőltetve. Viszont mindig pc hangkártyával volt össze kötve auxba kapcsolva, és mindig az erősítő hangerejének max a 2/3 adáig adtam rá a hangerőt . Az esetleg elképzelhető h a hangkártya már rossz vagy esetleg ad neki egy plusz "valamit" és felerősít az erősítőbe valamit? -Lehet hülye kérdés de már nem jut eszembe más.... ![]() választ előre is köszönöm
Az nem valószínű.
A BD249/250 -nek kb 15-20 a bétája 8A -nél, az a csúcsáram 120W -nál 4 Ohmon. Ahhoz bázisban kellene neki 400mA ekkora áramerősítési tényező mellett. A 150 Ohm -os soros bázis ellenálláson 400mA áramnál 60V lenne a feszültség (meg 24W, magán az ellenálláson). A hozzászólás módosítva: Jún 1, 2015
Szia! Melegedésnél bekapcsolnak a ventilátorok?
Kösd rá egyenként a hangsugárzókat! Kis szerencsével egy csatornára korlátozódik a probléma.
Szia! Nem lehet, hogy párhuzamost szerettél volna írni a "híd" helyett? A 2 ohm-os terheléshez azért válassz inkább direkt arra célra készült kapcsolást.
Párhuzamos kapcsoláshoz makulátlanul együttfutó, stabil végfokozatokra van szükség, ez nem Texas kategória.
Értem, köszönöm. Esetleg nem tudsz egy olyan kapcsolást, ami BD249-250 párral tud 50 wattot?
Bocsánat ha beleszólok, ebbe jó lehet a BD249-250 páros +-30-40V közötti DC-ről elmegy
Sziasztok!
Találtam neten egy eladó végfokot! Kicsit átverés szaga van, mert 5000 előreutalásos postával. mi a véleményetek? A másik pedig hogy: a végfokpanel véletlenül nem egy quad 405-ös? (nagyon hasonlít rá, vagy csak szerintem?) És még annyit, hogy a toroid kb hány W-osra becsülitek? Köszi! A hozzászólás módosítva: Jún 2, 2015
Ránézésre nem is ér többer, a toroid max 100W lehet.
Gondolom a rack, és a trafó jóval többet ér mint 5000 nem?
A végfok akkor quad?
Igen Quad405 a trafó max 320-nak néz ki innen.
Hmm az nem rossz!
![]() És ez az 5000 Huf átverés lehet?
Utánvét?
(Ilyen összeg mellett nem sokkal lehet több, és csak biztonságosabb....)
Igen, bekapcsolnak-megnézték.Bár azt egyik szerelő sem mondta milyen hangfalal tesztelték 3 héten keresztül de senkinél nem jelentkezett ez a probléma, ezért érdekes. Esetleg pc hangkártya nem lehet a probléma, hogy valami pluszt ad neki?
Valamelyik kimenet begerjed a hangsugárzó/kábel konfigurációtól. Ilyenkor szoktam mérni a tápfeszt és egyesvel rákötögetni a hangszórókat, amelyik rákötésekor esik a fesz, azzal gerjed. Olykor elég másik rövidebb, hosszabb kábelt használni és megszűnik a gerjedés.
Az erősítőnek a bemenetére érkező bármilyen jelet fel kell dolgoznia. Ha ez téged megnyugtat kösd rá például a telefonodra, vagy legyen az bármely más forrás.
Mint írtam és Buvarruha is tanácsolta, egyenként próbáld le a hangsugárzóidat és számolj be a tapasztaltakról.
Egy ilyen rack doboz ~ 12000 Ft, tavaly vettem HE boltban, igaz alig lehetett összerakni olyan pontatlan mechanika - de ez már össze van rakva.
![]() Egy ilyen trafó baráti alapon is ~ 10000 Ft, úgyhogy ha még nem csaklizták el előled, akkor vedd meg! Még akár végfelhasználásra is jó lenne a cucc ha a mester egy tisztességesebb bordát tett volna rá, és nem kábelezte volna ki a végtranyókat egy amúgy olyan nyákból ami arra lett tervezve, hogy helyben legyen beültetve a végtranyó, de ezt a részét hagyjuk. Az ilyenre kapásból azt mondom: ha most nem gerjed, akkor fog.
Nagyon rossz helyen vásárolsz, ha ezeket ennyiért szerzed be.
|
Bejelentkezés
Hirdetés |














