Fórum témák
» Több friss téma |
![]()
Ezek szerint eldöntötted, arduinó
![]() És akkor mi is a kérdés?
Szép jónapot Mindenkinek
Szoftveres segitséget kérek: felraktam a málnára a minidlna-t, a samsung tv-m csak a filmeket látja az mp3 fájlokat nem tudom előcsalni Köszi
És mi volt a probléma?
Nekem az a bajom a miniDLNA-val, hogy valamiért nem minden file-t(filmet) látok, ha csatlakozom hozzá pl egy másik raspberryvel.
Sziasztok!
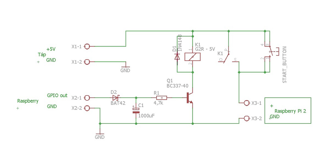
Egyik barátomnak van egy Raspberry Pi 2-je. Ő maga nem túlzottan ért az elektronikához, ezért engem kért meg, hogy segítsek neki. Egy olyan kapcsolást szeretne, amelyik lekapcsolja a Raspberryt. Ha ad neki egy leállítás parancsot, az rendben van, a Raspberry leáll, de még mindig kap áramot. Én nem nagyon értek ehhez az oldalához, gondolom a Power LED lehet ami még ilyenkor fogyaszt. A komparátoros topikban összehoztunk egy kapcsolást (csatoltam). Az elképzelés az lenne ezzel, hogy a FET kapcsolja a Raspberry áramát a Sönt ellenálláson és a Schottky diódán átfolyó áram függvényében. Most kb. 10-20mA-re szántam, de ha több ez a leállás utáni áram, nyilván módosítjuk. Szóval, ha 10-20mA vagy kevesebb áram folyik rajta, a komparátor átbillen és a FET megszakítja a tápot. Ha több, akkor pedig a FET zár és mehet a táp. Az elinduláshoz meg ott van a nyomógomb, hogy el lehessen indítani a Raspberryt. A kérdés az lenne, hogy ez a kapcsolás ilyen módon mennyire lehet veszélyes az eszközre nézve? Alkalmazható lenne-e így vagy felejtős az egész? Köszi szépen a segítséget!
Én a Pi-m ki-be kapcsolását ezzel oldottam meg: IR ki-be kapcsoló
A Tv-m egy nem használt gombjára állítottam be, és hibátlanul működik évek óta.
Köszi a tippet. Sajnos nálunk a PIC itt nem opció és nem akar 12V-ot is odavezetni neki, mert külön be lenne dobozolva az egész és csak az 5V-ra akar hagyatkozni.
Én ha magamnak csinálnám lekapcsolnám simán egy kapcsolóval és kész, de ő máshogy szeretné A hozzászólás módosítva: Jún 1, 2015
Szia.
Nem kell 12V hozzá, használhat 5V-os relét is, én is így használom. még külön táp sem kell neki, a Pi saját tápja adja neki a delejt. Én úgy csináltam meg, hogy egy mobil töltő USB kábelét kettévágtam, és közé építettem be.. Közben meg is találtam
A raspin kijelölve egy portot kimenetnek, ezt lehetne szoftveresen beállítani magasra ha beindul, kikapcsolásnál meg 0V lehetne. Ezzel egy jelfogó vezérelhető. A jelfogó adná a tápot a PI-nek. induláskor a jelfogó érintőjét egy időre rövidre zárva elindul, szoftveres leállításnál pedig kikapcsolja a jelfogót, esetlegesen kis késleltetéssel, tehát megszűnik a tápja.
Hali!
Ez egy jó téma a Raspberry Pi-vel, mert alapból nem lehet kikapcsolni, vagy standbyba tenni. Ha nem futtatsz semmilyen programot, akkor is eszik rendesen, mert megy a CPU. Akármilyen mellékáramkört teszünk bele, a figyelő elektronika valamennyi áramot felvesz, hacsaknem relével, vagy kapcsolóval galvanikusan le nem választod (akár a hálózatról, vagy akksiról), a legfrappánsabb megoldást proba kolléga írta. Ebben az esetben viszont csak manuálisan lehet bekapcsolni, ami kissé nehézkes. A másik negatívum, hogy bekapcsolás után meg kell várni, amíg a RasPi bootol és esetleg elindítja a programokat. Amit csináltam, a netrádiónál, ez igazán zavaró lenne, ezért csak a python programot állítom le, meg a display világítást, de a kényelemért cserébe párszáz milliampert fogyaszt, ha leállítom is. ![]() Találtam szoftveres megoldásokat, de még nem próbáltam ki, hátha nektek segít... Ez lekapcsolja az USB-Ethernet hubot, ami állítólag a legtöbbet fogyasztja. Bővebben: Link
Köszönöm a tippet!
Valami ilyesmire gondoltál? Azért választottam Schottky diódát, mert azon kicsi a feszültség veszteség, de így a kondi nem hatna vissza a kimenetre. Egy pár másodpercet azért késleltet szerintem így az az 100µF-os kondi. Bázisellenállás értéke megfelelő lehet, már ha így működhet a dolog? Köszi szépen! A hozzászólás módosítva: Jún 1, 2015
Köszönöm, megmutatom, a szoftveres része az ő terepe jobban, úgyhogy majd megmutatom neki.
Ebben a felállásban biztosan nem késleltet semmit a kondi, mert a töltőáramát semmi nem korlátozza. Esetleg ha az ellenállás után tennéd, ott már hatásos lenne, de én tennék akkor még bele egy plusz ellenállást, a bázisáram korlátozása miatt. A dióda lehet sima is, mert a rajta eső 0,6V nem sokat befolyásolja a működést, talán valamennyit növel az időzítésen.
Ami esetleg még működhetne, a nyomógomb helyett kapcsolót tenni, a jelfogó csak a kapcsoló kikapcsolástól a szabályos leállás végéig adná a tápot.Így lehet a te kapcsolásod teljesen jó lenne, (persze csak a plusz ellenállás beépítése után, mert így a kimenet gyorsan meghalna.)
Idézet: „Ebben a felállásban biztosan nem késleltet semmit a kondi, mert a töltőáramát semmi nem korlátozza.” Max a port kimeneti ellenállása, ami azért nem olyan kis érték lehet ahhoz, hogy egy 1000 µF-os kondit 0 idő alatt töltsön fel ( hiszen pár mA-t lehet belőle kivenni!) ! Az más kérdés, hogy ez nem biztos, hogy jót tesz a portnak !
Némi szépséghiba, a kapcsolóra nem fog leállni, lehet egy kettős kapcsoló kellene, aminek a másik oldala jelzné a RASPINAK leállás.
Vagy kicsit bonyolítva egy 555 vezérelné a jélfogót , a nyomógomb indulásig tartó meghosszabbítására. (esetleg a leállási késleltetéshez.)
Ebben igazad van, én sima tápfeszre kötött tranyóra gondoltam. Valóban, ha a portnak van "kimenőellenállása" akkor úgy működhet a késleltetés.
Javítottam!
Így már jó lehet? Én úgy gondoltam, hogy a kapcsolót felnyomja, addig azon kap áramot, aztán amikor a GPIO-ról jön a jel, a tranzisztor működteti a relét, és ha az "kattan" le lehet kapcsolni a a kapcsolót, mert a relé már végzi a táplálást, a szofteveres leállításnál meg ha megszűnik a GPIO-s jel, akkor a feltöltött kondival egy pár másodperc után leold a relé és így a táp. Remélem jól gondolom, de ki tudja ![]() 555-be én is gondolkodtam, mert akkor végül is úgy lehetne indítani, mint egy PC-t, gombnyomásra, az kitartja a jelet amíg megjön a GPIO-ról. Bár ekkor két diódán párhuzamba kellene tenni két diódán keresztül egy 555 monostabilt meg ezt a kapcsolást (ha ez így most jó persze)?
Hogy jó-e eldönti a próba, kárt már szerintem nem okoz.
Sziasztok,
Van egy INA219 feszűltség,áramerősség és teljesîtmény mérő szenzorom. Az Istennek nem tudom használni raspberry pi 2vel. Minden aegítséget szívesen vennék elméletileg i2c bust használ.....A segítségeket előre is köszönöm
Szia!
Nálam működik, valóban I2C-t használ. A Raspi-config-ban az I2C engedélyezve van? Próbáltál már egyéb I2C eszközt? Az i2cdetect -y 1 'látja' , ha jól emlékszem 40. címen van. Az /etc/modprobe.d/raspi-blacklist.conf- ban a '#blacklist i2c-bcm2708' utasítás engedélyezve van?
Volt hogy a Raspi i2c-je túl gyors volt,
etc/modprobe.d/raspi...conf #blacklist spi-bcm2835 #blacklist i2c-bcm2835 options i2c_bcm2708 baudrate=32000 talán ez segített rajta.
Szia,
Hozzá tartozik az igazsághoz, hogy a program részéhez nem nagyon értek. Igazából az lenne nagy segítség nekem, hogy ha letudnád írni (vagy valaki aki már foglalkozott ezzel a szenzorral) lépésről lépésre a szenzor működését a beüzemeléstől a folyamatos adat lekérdezésig. Nagyon nagy segítség lenne......igazàból egy napforgatót építek.ahhoz lenne a szenzor monitorozni, a többi részével már nagyjából megvagyok, ha esetleg lenne rá igény felraknám ide is ![]() Köszönöm szépen a segítséget előre is .....
Szia!
Bocsi de előzőleg írtam, kérdeztem dolgokat. Azon kellene elindulni, de nem is reagált rá. Az első engedélyezni, beállítani a raspi I2C bust, utána jöhet a progi része. Egyébként milyen programnyelven akarod használni?
Szia!
Még egy fontos, ami kimaradt az előzőekből: Az etc/modules file tartamának valahogy így kell kinézni: snd-bcm2835 i2c-dev ha óra modult használsz: rtc-1307 ha spi bust használsz: spi-dev ezek a bejegyzések alapból ki vannak maszkolva # nano etc/modules utasítással szerkeszthető (pi könyvtárból)
Szia, bocsi annyira nem szoktam forumozni
köszi a segítséget az i2c engedélyeztem a configban pythonban szeretném megoldani, de szedtem le komplett programot is,de nem működik vele![]() Amúgy erről a szenzorrol van szó: Bővebben: Link A hozzászólás módosítva: Jún 8, 2015
Szia beszélte a boltal akitől vettem, azt mondja,hogy az i2c árvariálták.
Ezt találtam hozzá neten : Bővebben: Link A hozzászólás módosítva: Jún 8, 2015
Szia!
Nekem is raspi2 van jelenleg. Én nem tapasztaltam változást a raspi verzióknál az I2C- esetében. (a bananapi-nál viszont igen, az nem kompatibilis minden tekintetben a raspi verziókkal) A lényeg szerintem az etc/modules és etc/modprobe.d/raspiconfig előzőekben leírt módosításai. majd: apt-get install i2c-tools apt-get install python-smbus Utána megnézni a i2cdetect -y 1 utasítással az i2c eszközök címeit. Az Adafruit honlapjáról pedig letölthetők Python példaprogramok. |
Bejelentkezés
Hirdetés |
















