Fórum témák
» Több friss téma |
Ne hagyd magad
. Szép munka, csak fejezd be. A 230 felén van egy érdekes forrasztás. oda jó lenne zsugorcső. Amit nem látok, hogy a hangszórók hol lesznek csatlakoztatva. Minden titka a jó dobozolás. Ennek része lenne a fixre forrasztott betáp is. A hozzászólás módosítva: Máj 24, 2015
Janival értek egyet, az LM tényleg hitvány a quadhoz, nagy lesz az alapzaja és meg fogja másitani a quad jellegzetes hangját. Egyébként klassz lesz a dolog, szép az elrendezése.
Köszi a tippeket! Egy ellenállásokból, kondikból felèpített hangszínszabályzóhoz mit szólnátok?
Én EZT épitettem meg. Ha akarod tudsz játszani a hangképpel az értékek változtatásával. Nagyon szép hangja van, pontosan ott emel és vág ahol kell. Nem visit mint az lm és nincs alapzaja sem. Ha hangszint szeretnél ennél nehéz lesz jobbat. Én HTA-30 hoz használtam, csak ajánlani tudom.EZ AZ eredeti rajza és terv.
A hozzászólás módosítva: Máj 26, 2015
Azt hogy felejtős. Az impedanciaviszonyok sem lesznek jók és a jelszint is csökkenni fog amit emiatt erősíteni kell. Nyugodtam mondhatom hogy szinte a létező összes megoldást kipróbáltam, és ami a legjobb mind közül arról elvileg tettem fel rajzot a topikjába régebben.
Hasonló ahhoz amit Doncso linkelt, azzal a különbséggel hogy a hangerőpotit a fokozatok után kell tenni. Tehát sorrendben: OPA ami szintillesztő és van egy pici (nálam általában 2-3 szoros) erősítése, hangszínszabályozó fokozat, hangerőpoti, majd a végfok. Ennél csak rosszabbat tudsz csinálni.
Sziasztok ! Itt tartok a Quadommal, és szeretnék egy csúcs indikátort is beépíteni. Ezt a kapcsolást szeretném megépíteni. Nem tudom jó-e hozzá. Véleményeteket és tanácsaitokat kérném.
A hozzászólás módosítva: Máj 31, 2015
Ha nem veszed tolakodásnak: Bővebben: Link
Mekkora méretű az ideális hűtő borda ami illik a quad-hoz?
Az én véleményem az, hogy nyugalomban alig-alig, szoba hangerőn kevésbé melegszik, tehát egy olyan borda két csatornának elég, mint ami a kettővel feljebb lévő képen van.
HŰTŐBORDA 96x 111x 33mm Ez jó?
Ha csak szobahangerőn hallgatod, akkor elég lehet.
Reloop köszönöm a segítséget, sokat segített a cikk. De megpróbálom megépíteni mert az előlap is ki van fúrva a szignál lednek. *
A hozzászólás módosítva: Jún 4, 2015
Tervezek még rá ventilátort rakni.
Úgy már jó is lehet!
Arról nem esett szó, hogy mekkora lesz a táp. A 40v-os quadnak kisebb borda is elég.
50v lesz
Nem tudom mennyire ismered a beag apt100-as erősitőt, és annak a bordáját. Ebbe a dobozba épitve és ezzel a bordával éppen hogy meg lehet hűteni a quadot. Szobában elég, de ha bulizgatni kell akkor éppen elég az APT borda. Összehasonlitás miatt mondom, hátha segit. Példa
A hozzászólás módosítva: Jún 5, 2015
Az APT 100 egy rendszer erősítő, ráadásul mono. A hűtőbordája 1x100W-nak elegendő 24 órás üzemben. Ezt a gyakorlat már igazolta. Évekig használtam ilyen erősítőket. Igaz, nem állandó kihajtásuk volt max kivezérlésen.
.....én meg épitettem bele sztereó quadot, képzeld működik. Pár rock bulit kibirt. Akkor?
Soha nem mondtam, hogy nem tettél ilyet. Akkor a te gyakorlatod is igazolta, hogy működik. Én ekkora hűtéssel, csak + ventillátorral tudtam diszkózni a Quaddal. S90D hangfalakkal. 2 évig.
A hozzászólás módosítva: Jún 5, 2015
Ezért irtam, hogy éppen elég. Mert azért izzadtak rendesen az apt bordák. Illetve irtam azt is, hogy viszonyitásként irom, hogy ekkora bordával, ha bulizni használja, akkor mire számitson. Mivel ugye az eredeti kérdése az volt, hogy elég e az a borda amit vásárolni szeretne. Fentebb irtak tapasztalataimon alapulnak, abból lehet következtetnie mire számitson adott felhasználás esetén.
Sziasztok! Gyorsan összedobtam egy Quadot a háromtekercses változatból. A meleg volt a tesztkörnyezet és a készülődés a ballagási bulira. A végfokok 2x50 V-ra lettek méretezve, de a végtranyókat elnézve nem mertem csak 2x24V~ ról meghajtani. Szépen szólt is, de a nap végére elkezdett az egyik oldal csúnyán berregni - és sajnos elvitte magával az egyik kedvenc S90-es hangfalamat is magával, mire észrevettük. Milyen végfok tranzisztort tudnátok ajánlani, ami kb 150 V-ot is képes elviselni, de beépíthető végtranyóként? vagy kezdjek gondolkodni a FET-es megoldáson? Igyekszem fotókat is készíteni az erősítőről. A végfokok a dobozra lettek felszerelve. Kézmelegnél kicsit lett melegebb. Jól meg volt pasztázva, szépen át is adta a hőt. A trafóm azonban 2x56V körül is le tudna adni, amit szeretnék kihasználni - ezért a kérdés. Egyben keresek jó hangfalvédelmet, mert ez -sajnos- kimaradt.
Szia! A 2SC5200-esek nálam nagyon bírják. A végleges tápfeszültséget úgy érted, hogy ±56V ? Azzal nem lesz gond.
A hangsugárzó-védelem nélküli üzemeltetéshez inkább nem fűznék kommentárt, a tanulópénzt látom megfizetted.
Szia! Köszönöm. Ment nálam 4x120W-os végfok 2 évig hangfalvédelem nélkül ezekkel a hangsugárzókkal. A mostani paneleket nem én készítettem, mert kellett gyorsan egy végfok. Igen ±56V -om van mivel a trafó kicsit régebbi gyártású. Tökéletes lett volna a maga 36V-jával, de a hálózati feszültség nálunk 240V körüli. Azt a jelenlegi 100V-os végtranzisztorok semmiképpen nem bírták volna. A 2SC5200 béta, kivezérelhetőség szempontjából is jó? Tudom butaságokat kérdezek, de amióta én elkezdtem a szakmát, a tranzisztorgyártás sokat fejlődött. Láttam hangfalvédelemre a kínaiaknál cél IC-s megoldást is: UPC1237 Ez megfelelő lehet? Ennyiért ugyanis nem tudom érdemes-e nekiállni?
A hozzászólás módosítva: Jún 14, 2015
A 2SC5200 célzottan erősítő végtranzisztornak "gyártódik", tudja amit kell.
Ezek a KIT-ben kapható védelem áramkörök a hozzám befutó jelzések alapján jól szolgálnak.
Köszönöm! Akkor az első dolgom szétszedni, fényképezni 2SC5200-t beszerezni és alaposan végigmérni ezt a Quadot, hol lehetnek még gyenge pontjai. Van szkóp, generátor, műterhelés, csak idő nem volt a buli előtt
.
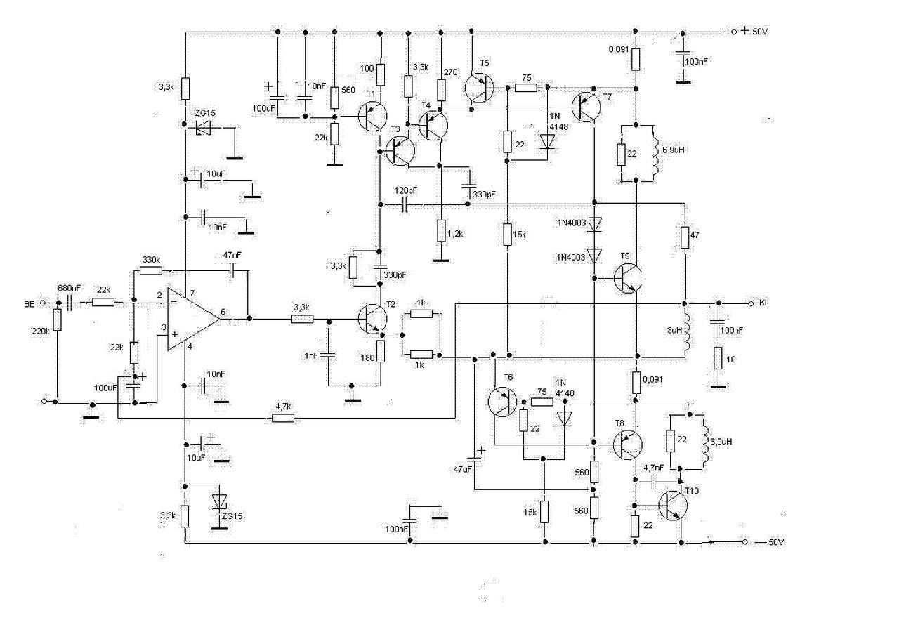
Szia! Még egy kérdés: Nálam TIP135C-k voltak - nem a legjobb választás volt ezt a tények mutatják. Ehelyett A 2SC5200 kitűnőnek tűnik. A BD242C tranzisztorok helyett mit javasolsz? Bár csak az egyik TIP halt meg úgy tűnik - kimértem alkatrész teszterrel is, de 100V-os meghajtókat nem igazán szívesen hagynék benne. A rajz - ha minden igaz - mellékelve. Esetleg ha látható még ezen a verzión valamilyen itt már régebben kitárgyalt gyenge pont - az érdekelne.
A BD242C helyett a MJE15031(G) a legjobb.Es persze meg eredeti is legyen ......
A hozzászólás módosítva: Jún 14, 2015
Ha vagy oly hedonista, tehetsz meghajtónak 2SA1837-eseket. Bár nem próbáltam Quad-ban de más végekben tipikusan ezt látom a szóban forgó Toshiba és párja meghajtójaként ebben a teljesítménykategóriában.
Köszönöm, utánanézek HEstore-ban az előző két típust megtaláltam - persze ezt nem :/
|
Bejelentkezés
Hirdetés |




. Szép munka, csak fejezd be. A 230 felén van egy érdekes forrasztás. oda jó lenne zsugorcső. Amit nem látok, hogy a hangszórók hol lesznek csatlakoztatva. Minden titka a jó dobozolás. Ennek része lenne a fixre forrasztott betáp is. 



. 






