Fórum témák

» Több friss téma
Fórum » Erősítő mindig és mindig
Mielőtt kérdezel, a következő két dolgot ellenőrizd! I. A helyes tápfeszültségek megléte. II. A kimeneten van-e egyenfeszültség. Élesztés.
Lapozás: OK   111 / 2570
(#) oregtamas0202 válasza djloui hozzászólására (») Feb 12, 2008 /
 
Üdvözlet. Ha valakit érdekel ,tudok küldeni.gyári autós erősítő kapcsolásokat, .Egyszerübbtől a 2 000W -ig .De azok házilag nem megépíthetők.Öreg Tom.
(#) proli007 válasza Mayan hozzászólására (») Feb 12, 2008 /
 
Akkor van némi "közös felületünk", mert ebből 20 év atom volt.

üdv! proli007
(#) atti212 válasza Dióda hozzászólására (») Feb 12, 2008 /
 
No igen. 100 w alatti hangszórót már venni sem lehet. Szivesen kipróbálnám hány % a birná el azt a 100 w ot. Nekem 2-szer 6 w már az üveget zörgeti. 20 w nál pedig már erősen köhög a "150 w" os hangszóró.
(#) Mayan válasza Mayan hozzászólására (») Feb 13, 2008 /
 
Jelentem debrecenben nem lehet mosfet-et venni, mert nincs. Nem tartanak. Azt mondják azért, mert nagyon ritkán keresik. Lehet rendelni. 1 hét. No comment...

Így foglalkozzon elektronikával az ember. Hát kapják be a pákámat...
(#) lamalas válasza Mayan hozzászólására (») Feb 13, 2008 /
 
Idézet:
„Hát kapják be a pákámat...”

Hidegen vagy melegen?
(#) Gery válasza oregtamas0202 hozzászólására (») Feb 13, 2008 /
 
Hello
Én szivesene megnézegetném a gyári kapcsolásokat
De felistölthetnéd a HE-re és akkor mindenki láthatná
(#) Gery hozzászólása Feb 13, 2008 /
 
4000Wattos hangszóró a szobába? Erre ez a véleményem: muhahaaaaaaaa
Bár érdekes, hogy néha tényleg nemlehet eldönteni most hogyis vannak a dolgok. Pl kocsiba való mélyládáknál vannak ilyen több 1000Wattosak de mi a fenének Vagy itt van ez! Ki az aki ilyet TUD hallgatni? Azt hogy 1wattin mekkora az érzékenysége nemtaláltam Kíváncsi lennék hogy mekkorát tud szolni... Egy jó PA lehet lenyomná
Azon gondolkodtam még hogy pl kocsikba mért nem PA hangszórót raknak mikor sokkal kevesebb wattal sokkal nagyobbat szól? Ezt nemértem. Mivel énis most csinálok kocsiba "cuccot" ezen gondolkodtam. Aztán arra jutottam hogy a PA hangszóróknak hatalmas láda kell a kocsi mélynomóknak meg 30-50literes elég. Ez lenne a megoldás rá?
(#) banyaiakos válasza Gery hozzászólására (») Feb 13, 2008 /
 
Hali
93db-1W-1meter (legalábbis az oldalon ezt irták...)
Szerintetek 8ohm-ra 100-120Whoz VF2-t épitsek vagy TDA7294et hidaljak? Azt olvastam itt az oldalon hogy a VF2 szebben szól de nekem mélylnyómónak lenne...
Ott menyire lehet érezhető a "különbség"?
Köszi
(#) szamóca válasza Gery hozzászólására (») Feb 13, 2008 /
 
Xmax=6,35cm :eek2:
Ez már őrület, lassan megegyezik a dugattyú lökethosszával
A 93dB-es érzékenység viszont elég gyér, ennek a monsters-nek.
Valóban nem tudsz kis relatíve kis térfogat mellett profi hangszóróval mélyet varázsolni.
(Meg nem is olyan mutatósak, mint autós társaik, hogy fel lehessen vágni velük a haverok előtt hogy;"gyáá. kéken világít a membrán )
Íme egy magnat autós erölködő sorozat kapcsolásai, és adatai, javítás,okulás céljából
(#) lamalas válasza banyaiakos hozzászólására (») Feb 13, 2008 /
 
Hello!

Sztem epits 1db TDA7293-asbol sub erositot. Jelenleg en is ilyet csinalok (rendelesre) es epp tegnap mertem az elkeszult erositot. +-38V tapfeszultsegnel 8ohmos muterhelesen (80Hz-es szinusz jellel) kb. 60W-ot siman leadott az erosito ugy hogy a szinuszjel lathatoan nem torzult a szkopon, azaz az erosito nem kezdett el hatarolni. Nagyobb tapfeszultseg mellett (a TDA7293 +-50V-ig uzemkepes) nagyobb teljesitmeny is kiveheto belole ami kozeleben lesz az ahitott 100W-nak (de nem eri meg el azt). Azonban hangossagerzetben szinte teljesen mindegy, hogy egy 80W v. 100W-os erositod van, a ketto kozott nem fogsz tudni kulonbseget megallapitani. Eleve a hangszorok hamarabb fognak torzitani annyira, hogy inkabb visszatekered a hangerot pedig az erosito meg kozeleben sem lesz a teljes kivezerlesnek. Szoval sztem erdemesebb az esszeruseg hatarain belul maradni.

De ha szivatni akarod magadat, akkor nyugodtan hidalj erositoket...
(#) zoz11 hozzászólása Feb 13, 2008 /
 
Hello
Itt felénk is van néhány örült ember , éppen most építek egy végfokot autóba megrendelésre, 4db STK4048-ból, ezt ha fullra hajtom akkor kb. 800W 4Ohm-on. Most készült el az inverter is hozzá ami több mint 900W-ot tud, eddig tudtam letesztelni, két darab EE55-ös vas van benne és ezeket 6-6db IRF1010 kapcsolgatja. Ha kész lesz az egész holmi majd akkor teszek fel róla képet, ha valakit érdekel.
Szerintem ez azért egy kicsit durva lesz autóba,egy darab STK IC is elég jól szól nem hogy 4 de hát ezt kérték mondjuk nekem az a lényeg hogy kifizessék
(#) banyaiakos válasza lamalas hozzászólására (») Feb 13, 2008 /
 
köszi értem.
amúgy van itthon két 7296 és egy 7294es IC.
Nemértem... Miért szivatás a hidkapcsolás?
És azért gondoltama még a VF2re mert irták h dinamikusabb a hangja meg szebb, stb...
Szubnál is érezhető lehet a különbség?
(#) distvan hozzászólása Feb 13, 2008 /
 
Hello
Beleolvastam amit irtatiok, nekem 1200w hangszornyomja a mélyet a fetlet melék letnek egyik kistestvére .
(#) szilva válasza zoz11 hozzászólására (») Feb 13, 2008 /
 
"Szeretem" az ilyeneket (mármint a megrendelőidet)... Miről akarja táplálni a cuccost az autóban? Vagy majd odaáll Paks mellé és csak ott használja egy helyben?

Komolyan nem értem az ilyen embereket, méghogy kilowattok... Egy akármilyen lakásban akár ha csak 2kW-os erősítőt és 100% hatásfokot feltételezünk, az 10A áramfelvétel a hálózatból, agyrém. És akkor közel sincs 100% a hatásfok, és itt sokszor 2kW-okró volt szó. Ja, a falban biztos centis átmérőjű rézpálcák vannak a konnektorokig...
(#) lamalas válasza szilva hozzászólására (») Feb 13, 2008 /
 
Itt sztem nem a lakas elektromos halozata a szuk keresztmetszet (a kW-os fogyasztok manapsag mar nem ritkak gondolj csak az elektromos radiatorra, elektromos suto, mosogep futoszala, stb.) hanem inkabb az emberi tudban van "szukulet" Latod milyen buszken ujsagoljak az emberek, hogy 1200W-os hangszoro nyomja nekik a kakaot
(#) levii válasza lamalas hozzászólására (») Feb 13, 2008 /
 
Na ez nem semmi
Ezt ki rakja be az autójába?
15000W
(#) szilva válasza lamalas hozzászólására (») Feb 13, 2008 /
 
Nagyjából igazad van, de azért pl. itt nálunk sem tudok 25A felett a bejövőre feltetetni villanyórát, csak ha átkábelezném a lakást. Jó, itt nincs elektromos fűtés, elvileg nincs nagyon szükség a rengeteg áramra, de pl. a mikró indulásakor rendszeresen leverte korábban a 10-es kismegszakítót. Öröm lenne egy-egy nagyobb beütés után mindig visszatologatni a villanyóránál

Azt hiszem, ha itt csak 1 valódi kilowattot megszólaltatnék a lakásban, akkor (azon kívül, hogy a házból mindenki összeszaladna sipákolni, hogy kibírhatatlan) az ablakok leköltöznének az emeletről a földszintre. Tényleg nem értem ezt a megalomániát...
(#) szilva válasza levii hozzászólására (») Feb 13, 2008 /
 
Az, aki számháborúzni akar, értelme nincs, de nem is hiszem, hogy tudja, amit ráírnak. 1250A 12V-on a 15kW...
(#) levii válasza szilva hozzászólására (») Feb 13, 2008 /
 
Akkor majdnem stimmel is a dolog mert ugye 2 darab erősítő ad le linkelve 15kw-ot és egy erősítőbe kell 3 darab 200A bizti.
Mondjuk érdekes hangnyomás lenne az autóba ha tényleg le adna ennyit.
(#) szilva válasza levii hozzászólására (») Feb 13, 2008 /
 
De miből adsz ekkora áramot neki? Vagy az autó csak arra való, hogy tele legyen akksikkal és ordítson? Aztán 1-2 óra után meg lehet töltögetni az akksikat - hát sok értelme szerintem nincs...
(#) szamóca válasza szilva hozzászólására (») Feb 13, 2008 /
 
1-2 óra? 4-5perc!
(#) dkarcsi73 hozzászólása Feb 13, 2008 /
 
Én szerintem kettő sőt lehet hogy három db. generátort kell beépíteni az autóba minimum 20 db 1F.-os kondival megspékelve minimum 3000-es alapjárat és már szólhat is a Balázs Pali ezerrel.
(#) aflmor válasza szilva hozzászólására (») Feb 13, 2008 /
 
Hogy miből? 3-4 normális generátorból, és kb. 10 db Optima YellowTop akku-ból, kb.4 db 20 (húsz!) Farad-os kondival megtámogatva. Az ilyeneket nem azért csinálják, hogy te (mi) hallgassuk, (valószínűleg nem is a megfizethető kategória) hanem "dB Racing" versenyekre.
(#) zoz11 válasza szilva hozzászólására (») Feb 13, 2008 /
 
Az én kuncsaftomnak is úgy lesz 2db 105Ah akksi a csomagtartó alján Én már nem is szólok bele, amit mondanak meg csinálom, utána meg próbálja meg kihasználni és élvezni hogy szétszakad a feje :idiota: Nekem a szobámba van 2x40W-os VIDEOTON erősítő VIDEOTON hangfallal, de már fél hangerőn csak úgy lehet elviselni hogy az ember ki megy a konyhába :eek2: Az autómba a gyári 4hangszorós holmi van bent 4x15W-tal hajtva de még ez is sok(nekem)!!! Azt aláírom hogy hangosításra kellenek kw-ok de autóba
(#) szilva válasza aflmor hozzászólására (») Feb 13, 2008 /
 
Gondoltam, hogy sem autónak, sem "koncertterem"-nek nem lehet használni egy ilyennel felszerelt verdát, ha valaki beül, akkor vérző füllel, süketen száll ki. Amúgy biztos sok értelme van, csak én nem látom.

Na mindegy, szerintem hagyjuk, inkább folyjon a beszélgetés "normális" erősítőkről...
(#) aflmor válasza zoz11 hozzászólására (») Feb 13, 2008 /
 
Nem az a lényeg, hogy "105Ah-ás" egy akku, hanem hogy ki gyártotta (belsőellenállás, stb.) ! Az enyém csak 55-ös, de 840A is le tud adni... (rövid ideig,ha kell)
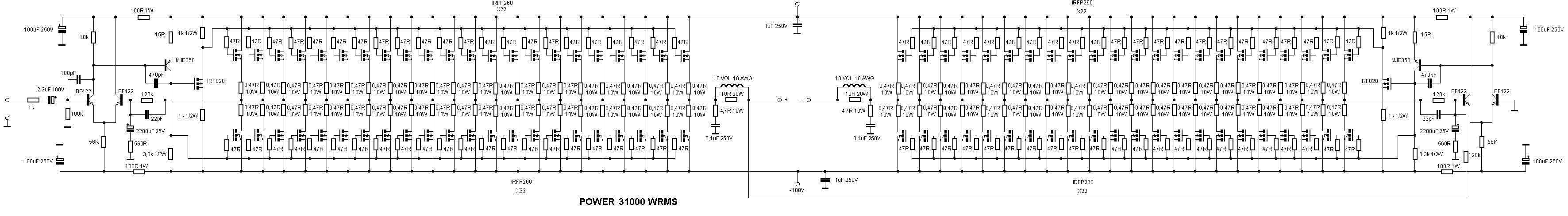
(#) aflmor válasza aflmor hozzászólására (») Feb 13, 2008 /
 
Egy "kis" extra: :eek2:
(#) valve válasza aflmor hozzászólására (») Feb 13, 2008 /
 
Aztajóságos,.. Bár sztem nincs 32kW, de akkor is tranyó temető,.. Király a schema,..
(#) szabi83 válasza aflmor hozzászólására (») Feb 13, 2008 /
 
lehet ezt csinálja meg egy gyerek.. csak +-190V és 3 KW

Bővebben: Link

No de télleg ne offoljuk a témát sztem
(#) szabjan hozzászólása Feb 13, 2008 /
 
Gyerekek!
Szörnyű ez a hány Watt-os kérdés.
Én már rég feladtam
Soha nem fogom megérteni, hogy egy kb 50W-os autó hangszóróra miért írják rá, hogy 130W.
Egyszerűen át van cseszve minden vásárló.

Végre már arra kéne inkább figyelni, hogy hogyan szól a cuccos.
Én soha nem adatokból indultam ki erősítőkészítésnél, hanem abból amit hallok.
Meg is lett a sikere mindegyiknek. Aki igazán jó erősítőt akar építeni, az addig "kísérletezik" az értékekkel amíg jönak nem találja.
Következő: »»   111 / 2570
Bejelentkezés

Belépés

Hirdetés
XDT.hu
Az oldalon sütiket használunk a helyes működéshez. Bővebb információt az adatvédelmi szabályzatban olvashatsz. Megértettem