Fórum témák
» Több friss téma |
Mielőtt kérdezel, a következő két dolgot ellenőrizd!
I. A helyes tápfeszültségek megléte.
II. A kimeneten van-e egyenfeszültség.
Élesztés.
Kívül hatékonyabb, de attól is függ, hogy hogy fér el, hogy is néz ki (ha érdekel).
A 10x-es erősítés maga a tökély.
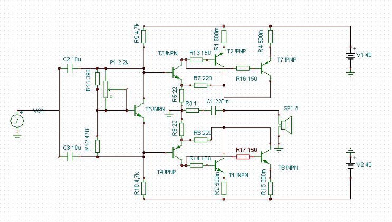
Kisteljesítményű végfokozattal szeretném meghajtani . Igazándiból egy teljesítmény többszöröző funkciót szánok neki. Ki kellene hangolni betonstabil és elnyűhetetlenre. A bemeneti kondi értéke a rajzoláskor így maradt én is nagyobbat szánok bele. 10mikrósat gondoltam becsatolónak de lehet hogy több kell. Bármily módosítást szivesen fogadok. Esetleg ha az alkatrészek értéke nem megfelelő javítanátok nekem? A hozzászólás módosítva: Jún 19, 2015
Hello látom zajal küzdesz te is. Zoli hozzá szolását én is szaporitanám a jel bemenetet mündenhól csereéld árnyékoltra.Másik zavar forrás lehet a nagyfesztől jövő is. Én minap épitetzem egy tda végfokot. Nem tudtunk rájönni mi a zaj forrása. Föld hurok vagy mi van. A Bajbaz vült hogy a házon rajta volt a hálozati földelés. Meg kelezt egy Emi filter. Abban van 2 kondi az meg oldotta a bajt. Azot olyan csendes mindha nem is lenne.
Gondolom a végtranzisztor duplázását a kimeneti áram növelése érdekében ez a kapcsolás nemnagyon díjazná
.
Ha a bázis (és természetesen az emitter) ellenállásból is kettőt teszel bele, akkor szerintem nagy gond nem lehet.
Így gondoltad?
Javítottam mert elcsesztem. A hozzászólás módosítva: Jún 19, 2015
Igen, szerintem a meghajtó részt nem kell bántani. Az elkók polaritására figyelj!
A hozzászólás módosítva: Jún 19, 2015
Még mindig nem lesz elég a kimenő áram.
Nem a végtranzisztorok nem bírják, hanem nincs elég meghajtó árama a végtranzisztoroknak. Ez a kapcsolás már jobb, de még nem elég így sem. Ha tudsz hozzá nagy bétájú végtranzisztorokat keríteni, azokkal jobb lesz. A BD 249/250, stb.. nem jó, mert azoknak 15-20 körüli az áramerősítési tényezőjük 2-3A kollektoráram körül. Ezen múlik az egész. Most jön az, hogy csökkented a 150 Ohmokat... ![]() Igen ám, de az így nyert nagyobb meghajtó áram a meghajtó tranzisztorok emitter ellenállásain is megemeli a feszültséget, úgyhogy elfogy a feszültsége a meghajtó tranzisztornak. Következő lépés akkor a 22Ohm -ok csökkentése. Akkor csökkenteni kell a 220Ohm -okat is, hogy maradjon 10-szeres az erősítés. A visszacsatoló körben a 10Ohm -os ellenállásokon kb. 3W fog veszteségként fűteni, ha kihajtod a végfokot. A meghajtón pár W lesz, az egy kis BD -vel megoldható. Tehetsz bele még esetleg darlingtont végtranzisztornak, de akkor ez az eredeti kapcsolás nem jó, mert nehezen állítható a nyugalmi áram és gerjedékeny. A Texas topic képei között nézz szét, hogy milyen verziói vannak. Találsz majd olyat, amelyik nagyobb áramot is le tud adni. A hozzászólás módosítva: Jún 19, 2015
Ahham értem az összefüggését.
Nem muszály neki teljesen kopp kihajtottnak lennie nem baj ha marad benne tartalék. A terv szerint +/-30 és +/-40v táp lenne amiről járna. A két tápfeszre nem szándékozom két külön nyákot készíteni egységes lenne. Bár a +/-40v -nál már a bd tranyóknál aggodalmaim vannak mert nem bízom a mostani kapható bd-kben. Esetleg ha megmaradnék mondjuk a két végtranyós verziónál akkor milyen tranyóval lenne érdemes szerelni ami mindkét tápfeszt lazán elviseli? A végtranyókon kívülieket bd139-140 -ekre tervezem.
Lehet, hogy én kérdeztem rosszul. A csillagpont az rendben, de nem derült ki egyértelműen, hogy a fémház az mihez csatlakozik galvanikusan. Mert ha a csillagponthoz, akkor nem kell külön árnyékoló lemez. Gondolom a hűtőbordák a fémházhoz vannak csavarozva. Persze ez sem törvényszerű, mert nálam épp a kimenetekkel van összeköttetésben, kollektor kimenetű a végfok (gyári hifi)és nincs csillám alatta. Ha a végfok bemenetéről lekötöd a jelvezetéket és rövidrezárod a bemenetet akkor is van brumm?
Sziasztok!
Lenne egy olyan gondom, hogy van egy Videoton EA 7386 S erősítőm. Amihez kötöttem egy hangfalat egy ideig bírta utána gondolt egyet és leégette a biztosítékot! már vagy 3db 2A-biztosítékot leégetett. ha egy újjat teszek bele bekapcsolásnál kb 1-másodperc után leég! mi lehet a probléma? a biztosítés a főkapcsolónál van ami össze<>van kötva a trafóval! A válaszokat előre is köszönöm. A hozzászólás módosítva: Jún 19, 2015
Hello!
Műszered van, tudsz mérni? Rövidzárt kell keresni, ezt kép alapján nem tudjuk megmondani, hogy hol van, mi zárlatos... Lehet trafó, tápegység, végfok hiba... Először húzd le a trafó szekunder vezetékeit a panelról, egy csatlakozón van mind, úgy emlékszem. Ha úgy is leveri, akkor zárlatos a trafó. Jó értékű biztosítékot tettél bele? Azon kívül, hogy egyezik az áramuk, lomha kioldású kell bele. T a jele. Ha F, N, vagy valami más jele van, akkor feleslegesen pakolod bele. A hozzászólás módosítva: Jún 19, 2015
persze olyat raktam belle ami volt benne! T2A biztosítékot! meg><próbálom amit írtál!
A hozzászólás módosítva: Jún 19, 2015
tarfó kábel lehúzva! bekapcsolás és nem csinál semmit!
trafó kábel vissza biztosíték leég! A hozzászólás módosítva: Jún 19, 2015
Akkor mérni kell. Valahol rövidzár van.
okozhatja ez a 2-alkatrész a zárlatot?
a jobb és bal végfok modul-on vannak! A hozzászólás módosítva: Jún 19, 2015
Okozhatja bizony! De azok sem véletlen égtek el,meg kellene nézni melyik tranzisztor lábára csatlakoznak esetleg és azon dióda állásban a c-e ket megmérni hogy van é zárlat esetleg.
Hűtött tranzisztorokat mérd ki, szerintem C-E zárlatos valamelyik.
Azok a kiemeneti zobel tag ellenállásai, arról tanúskodnak, hogy sokat lett döngetve jól kiemelt magassal (mint mindegyik) A hiányuk miatt gerjedhet az erősítő, ami a végtranzisztorok halálát okozta, de nem közvetlenül felelősek a röivdzárért.
Leveszed az alján a műanyag takarólemezt, kicsavarod a képen látható két modul rögzítő csavarját és kiveszed a két modult. Óvatosan tedd a készülék mögé, amennyire a vezetékek engedik, vigyázva arra, hogy ne érjen belül semmihez és kapcsold be nélkülük az erősítőt.
Ha úgy jó, akkor kikapcs, vársz, amíg kisülnek a táp elkók, majd egyiket visszateszed és bekapcs... Ha a két végfok modul nélkül is elszáll a bizti, akkor táp hibás, ha valamelyik/vagy bármelyik végfokkal, akkor az a végfok hibás, amelyikkel leveri a biztit.
Sziasztok!
Véleményeteket szeretném kikérni! Mennyire érdemes olyan erősítőt építeni ami a mély, közép illetve magas hangtartományokat külön erősíti. Tehát ez mind külön erősítővel lenne megoldva. Illetve kb mekkora frekvencia tartományokra mennyi "erő" kell? (Wattban kifejezve. Érzékenységet elhanyagolva.) A hozzászólás módosítva: Jún 19, 2015
Szia! Mire hozzájutok a válaszírás lehetőségéhez, már szinte mindent elmondtak a kollégák. A kapcsolás gyenge pontja, hogy a visszacsatolási pontra befut a végtranzisztorok tekintélyes bázisárama, ezért a szinuszból ilyen puputevét csinál, mint amit mellékelek. Ettől még használható azért, ha a torzításra nem vagy kényes. A 25W-os Texas erősítőben a műveleti erősítő korrigálta ezt a hibát (több-kevesebb sikerrel).
Ezen az úton elindulva, a kapcsolást pár alkatrésszel kiegészítve már egész módos erősítőt kapunk, lásd: Canopus.
Szia! QSC aktív hangsugárzókban 4-1-1 teljesítményaránnyal találkoztam.
Sajnos már nem elérhető a rajz, legjobb emlékezetem szerint 200Hz és 2000Hz táján váltott.
Sokat segitettél. Valószínű hogy építek hozzá egy hasonló jellegű hangszóró monstrumot.
Ez a 4-1 abból az egyszerű megoldásból jön ki, hogy a mély csatornának dupla a tápfeszültsége (P=U2/R).
Akkor kb olyan 80Watt körül jönne ki belőle ha nagyjából számolok olyan 4-5%-os torzítással?
Mit szólna ez mondjuk 4ohm terheléshez? Ha a táp +/-30v akkor meg olyan 40-50watt 8ohm terhelés mellett. A hozzászólás módosítva: Jún 20, 2015
Ez a kapcsolás nem jó arra, amire szeretnéd használni.
Előzőleg már írtam, hogy 8 Ohm terhelésen már nincs elég kimenő árama, erre még rontani akarod a helyzetet 4 Ohm -mal. A hozzászólás módosítva: Jún 20, 2015
|
Bejelentkezés
Hirdetés |





. 









