Fórum témák
» Több friss téma |
Mielőtt kérdezel, a következő két dolgot ellenőrizd!
I. A helyes tápfeszültségek megléte.
II. A kimeneten van-e egyenfeszültség.
Élesztés.
Másik IC-t választottam!
(fentebb van a típus)De azért köszi!
Ha a TDA7293-ra gondolsz, akkor ne tévesszen meg az adatlap. Reloop részletesen leírja, milyen iszonyatos hőterhelést jelent a magas feszültség, és szinte semmi hozadéka nincs.
Az csak illúzió, hogy mondjuk 100W hőt, el lehet értelmesen vezetni egy kockacukornyi felületen.
Hagyományos hűtési megoldással ez feltétel nélkül igaz, de hővezetőcsöves, réz hőgyüjtűs h
űtővel már kivitelezhető.
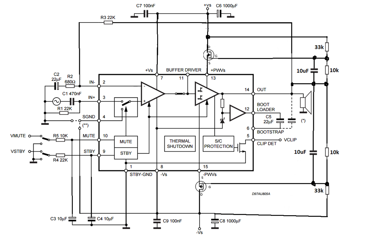
TDA 7293
Langyosnak mondható volt +- 42 ről Igaz ez csak rövid próba volt....De az a borda van rajta most is kis ventillátoros hűtéssel,(nem én használom),hanem öcsém és akasztgatnak rá mindenféle hangszórót összevissza 4 ohmra is.Magamnak azért ennél komolyabb hűtéssel raktam össze a szimplát is.azzal viszont nem szállnék vitába amit leírtatok mert tud fűteni ez az ic pláne ha nincs hajtva. A hozzászólás módosítva: Júl 15, 2015
Üdv!
A TDA7563B IC-t lehet mikrovezérlő (az I2C busz) használata nélkül is működtetni? Elég ha GND-re lekötöm a busz DATA[26] és CLK[23] vezetékeit?
Szia! Úgy nézem a 2-es láb tápra (nagyobb mint 7V) húzásával elindul.
Köszönöm!
Lehet hogy kezdő kérdés inkább, de ide kapcsolódik: az SVR lábnak/kondenzátornak mi a funkciója?
Az SVR úgy nézem a referencia féltáp hidegítése.
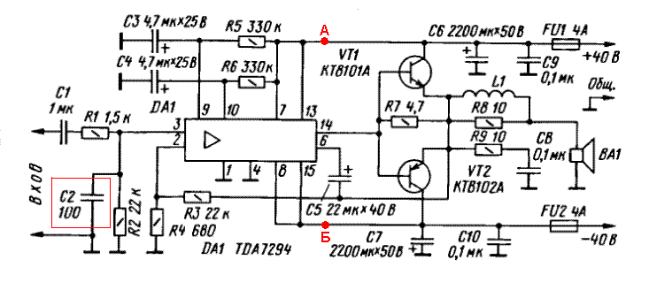
Üdv. Ez csak egy gondolat. A nehezen hűthető TDA tunningolására ötöltem ki. Ha valaki már kitalálta előttem, akkor bocs, én még nem találkoztam vele máshol. Nem a jó hatásfokú H osztályú applikáció. Mindössze a TDA végfetjeiről veszi le a nagy hőterhelést. Nem próbáltam ki, mert inkább egy diszkrét fetest csináltam helyette. Feteknek akár irf540/9540 is mehet. Egy SONY erősítő STK pótlása volt a cél. Eredeti STK aranyárban volt, az olcsó az meg hamis. Ki kellett váltani valamivel Mindig eldurrant a TDA, így a végén már ráforrasztottam a tokot egy 55x 30x3 mm-es rézlapra. Így már jobban bírta, de 1 év után visszahozták ismét, akkor került bele kis módosítással a VF6. Mai napig szól.
Üdv! Annyi finomítást javasolnék, hogy a vezérlés során inaktív teljesítmény-tápbemenet ne fordulhasson a testhez képest ellentétes polaritásúra, sőt 10V alá sem engedném mert valószínűleg a végtranzisztoron kívül kapcsolódik hozzá még némi elektronika.
A felvetődött probléma elterjed megoldása nagyjából így néz ki. A Linn cég sem röstelli alkalmazni a Chakra erősítőjében. A személyes tapasztalatom egyezik az adatlapon leírtakkal, a TDA7294, TDA7293 hangja 70W-ig elfogadható, az ehhez méretezett táppal használva pedig nem okoz gondot a hő elvezetése. Végigzongorázva a tranzisztoros kiegészítésben illetve a TDA7293 párhuzamosításában rejlő lehetőségeket arra jutottam, hogy nagyobb teljesítményre egyszerűbb és megbízhatóbb diszkrét félvezetős erősítőt építeni helyettük.
Sziasztok,segítség kellene egy tranzisztoros erösítöhöz(C558B). Ebböl milyen erösítö építhetö. Köszönöm mindenki fàradozàsàt.
Ezt egyszer már vasárnap éjjel megkérdezted. Pontosítsd a kérdésed. Van ilyen tranzisztorod és szeretnél vele kezdeni valamit?
Akkor is írtam neked válaszba, hogy ez egy általános célú, kis zajú tranzisztor. Ezt leginkább előerősitőkben és kisjelű fokozatokban használják. Túl általános a kérdésed, rengeteg mindenben lehet használni a BC558B tranzisztort. Írjál több infót, ez nem elég.
Ez olyan, mintha azt kérdeznéd, hogy XY méretű kormánykerékből milyen autót lehet építeni.
Igen van ilyen tranzisztorom ,nem tudom mire hasznàlhatom fel ...
Sziasztok! Kenwood rsa-7 erősítő néha kikapcsol ha "gondol" eggyet majd vissza.
Tundátok ebben nekem segíteni? Kapcsolási rajzot csak fizetőset találtam.
Javítottam egyszer Kenwood-ot, mondjuk nem ezt a típust de hasonló hibával. Ott a tápban voltak kiszáradt kondik (néhányszor 10-100µF-ok), volt hogy egyáltalán be sem kapcsolt miatta.
Üdv. Igen, hát elsiklottam felette, hogy ez a D mos vég mindkét eleme N tipusú, így valami elektronikának kell lennie még ott, hogy szimmetrikusan tudja meghajtani a dmos feteket. Ennek aztán lehet a testhez is köze. Amit ajánlottál, azt már alkalmaztam hasonló módon. De tényleg nem éri meg foglalkozni vele. Egy tisztességes, túláramvédelmet is tartalmazó kiegészítés alkatrészeiből már kijön egy diszkrét végfok. Ami csábító volt, hogy nem kell a munkaponttal foglalkozni, mert az IC elvégzi. Most viszont van két pár 2sk2221/2sj352 fetem, diszkrét erősítőt szeretnék belőlük építeni. Ezeknek gyönyörű hőfokfüggetlen 100 mA-es áramot lehet beállítani. De nehogy minden szép legyen, jó nagy maradék ellenállással rendelkeznek. Több darabot is lehetne párhuzamosítani, csak hát nem olcsó. Mi lenne, ha olcsó irf feteket tennék be párhuzamosan. Ezek a 2sk/2sj fetek úgy is alacsony GS feszültség mellett tartják a nyugalmi áramot, ezen a feszültségen még nem nyitnak ki a kommersz fetek, még melegen se. A görbéket nézve 2-3 A felett átvennék a szerepet az olcsó fetek és a kis maradék RDSON biztosíthatná, hogy ne maradjon bent sok feszültség az erősítőben. A meghajtó fokozat 10-15 V-al megemelve a nagyáramú táphoz képest mind a két tápágon is ezt segítené. Ami zavar benne, hogy 3 krosszover pont lenne, nem csak 1. Bár amit linkeltél Linn erősítőt, ott is 3 van.
Egyik ismerősömnek van egy autós erősítője. Ha be indítják a kocsit akkor generátor zavarja az erősítőt. Mit lehetne csinálni vele hogy ne zavarja?
Helyesen bekötni, közvetlenül az aksira.
Az elgondolásod szellemes és racionális. Sajnos nehéz feladat elé állít majd az IRF-ek nyitását követően az egységnyi Ugs változás hatására 4-5-szörösére ugró drain-áram változás kezelése.
Az IRF-ek nonlinearitása és az N és P MOSFET-ek aszimmetriája épp elég kihívást okoz magában is. Maradnék 2SK/2SJ mellett, az elérhető hatásfokkal pedig megpróbálnék együtt élni.
Üdv! Azt szeretném megkérdezni, hogy mi lehet az oka a (súgás)sustorgásnak, /alapzajnak/ami csak bemeneti jel nélkül keletkezik. Ezelőtt nem csinálta, és nem tudom mi lehet a probléma.
A hozzászólás módosítva: Júl 18, 2015
Mi az a súgás, változott-e valami az "ez előtt" óta, és mi súg?
Nem változott semmi, és természetesen a hang(fal)sugárzó
Amint kap bemeneti jelet, teljes mértékben megszűnik a zaj. A hozzászólás módosítva: Júl 18, 2015
Azt valahogy gondoltam, hogy a hangszórón hallod és nem a papucsodon. Felteszem az erősítő kap bemenetet (lehet még keverő, PC stb.) Milyen erősítő? Gondold már végig a kérdésedet és, hogy mennyire kevés az információ!
Az erősítő egy tda7250-re (2x100w) és az előerősítő LM1036N-re működik. Az előerősítő külön trafóról üzemel.
Máris változott a képlet, ezekszerint LM1036 is van a rendszerben, pontos kapcsolási rajz kellene a bemenetről. Valószínű, hogy túl magas a bemeneti ellenállás és üresen begerjed.
A gerjedés nem zaj (súgás). Ez a zaj (fehérzaj jellegű) akkor keletkezik ha nagy erősítés van az áramkörben, és az erősítő elején, első fokozatában nagy a generátor ellenállás. Ez a fajta zaj az ellenállások hőzaja, termikus zaj, összefügg az ellenállás nagyságával, hőmérsékletével, sávszélességgel. Ezért kell az első fokozatokat gondosan tervezni, csak a minimálisan szükséges nagyságú ellenállásokat, kiszajú erősítő elemeket használni. Az LM1036 köztudottan nem egy kiszajú eszköz, elé szükséges kiszajú előerősítőt tenni. Ezért viszont vigyázni kell a túlvezérléssel. Úgyhogy gondos tervezést igényel.
A hozzászólás módosítva: Júl 18, 2015
A gerjedés igen gyakran jár hallható zajjal és mivel csak lógó bemenettel zajos, ezért gerjed.
Ez a baj, hogy összemosod a dolgokat. A gerjedés, az valamilyen oszcilláció, az nem tud előállítani egy olyan jelet, ami a teljes átvitt sávban viszonylag egyenletes amplitúdót produkál.
A gerjedést vagy hallod, vagy nem, de súgást nem okoz. kerreg, berreg, sipol, dudál, vagy huppog, de nem súg. A súgás a fehér, vagy ahhoz hasonló termikus zaj közkeletű neve. Lezáratlan bemenetnél előfordul, ahhoz nem kell gerjedésnek lenni. Ilyenkor a generátor ellenállás a bemeneti fokozat bemeneti belső ellenállása, (hiszen nem söntöli a hangforrás belső ellenállása) ami általában viszonylag magas szokott lenni, több tíz, száz kohm, ennek viszont a termikus zaja is magas. |
Bejelentkezés
Hirdetés |




(fentebb van a típus)






