Fórum témák

» Több friss téma
Fórum » VF2 végerősítő
 
Témaindító: proksa1, idő: Feb 7, 2007
Lapozás: OK   131 / 171
(#) zolek hozzászólása Máj 25, 2015 /
 
Sziasztok. KD mester honlapját nem lehet elérni, én is Annihilator -ra lettem volna érdeklődés iránt,
a conductor után .
(#) zolek hozzászólása Máj 27, 2015 /
 
Annihilator
(#) RobyBoy válasza zolek hozzászólására (») Jún 11, 2015 /
 
Szia!
Mivel valahogy erről az erősítőről még nem láttam semmi hozzászólást így rászántam magam hogy elkezdek egyet összerakni.Ha elkészül leírom a tapasztalatom,bár azt nem tudom mikor lesz.De a panel már kimaratva...
(#) zolek válasza RobyBoy hozzászólására (») Jún 11, 2015 /
 
Hello! Én még csak tervezgetem .Várom a beszámolódat.
A hozzászólás módosítva: Jún 11, 2015
(#) RobyBoy válasza zolek hozzászólására (») Jún 13, 2015 /
 
Szia! Van hozzá valahol kész nyákterv is,ha kell átküldöm.Persze csak ha nem a full saját pcb terv a cél.Tegnap már elkezdtem ültetgetni az alkatrészeket,haladgatok vele...
(#) zolek válasza RobyBoy hozzászólására (») Jún 15, 2015 /
 
Hello! El küldheted. az enyém még nem végleges.
(#) RobyBoy válasza zolek hozzászólására (») Jún 16, 2015 /
 
Szia!
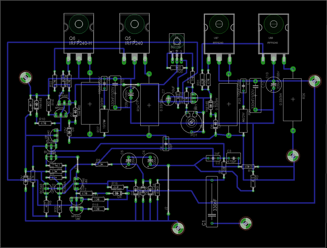
Itt van a nyákterv,de ez még a KD Mester féle,én is ezt építem.
A fotó az épülőben lévőről készült,plussz egy védelem mellé....
(#) zolek válasza RobyBoy hozzászólására (») Jún 16, 2015 /
 
Hello! Köszi , a védelem az ismerős én az alkotó féle változatot építem hozzá plusz egy hővédelem persze ez is alkotó-tól. Conductorral le is tudom tesztelni .
A tapasztalatodra kíváncsi vagyok ? Mikor tudod ki próbálni?
A hozzászólás módosítva: Jún 16, 2015
(#) RobyBoy válasza zolek hozzászólására (») Jún 24, 2015 /
 
Szia!A védelem amit ehhez építek szintén Alkotó nyáktervei,bár a rajz nem tőle van,csak a mod.Eredetileg nem ezt akartam,de kipróbálom.Az én conductoromnál a koppanásgátló még az egyik azt hiszem B5 erősítőhöz tervezett rajzokból való.A hő figyelést kihagytam,mivel egy 8 cm-es aktív ventillátoros hűtést kapott,egy régi pc tápból bontott "hőelemmel".Azt hogy mikor kell életre sajnos most bizonytalan mert jelenleg gipszben van a lábam,így nem tudok elmenni megvenni a hiányzó alkatrészeket.Lehet te fogod tartani nekem a beszámolót...
(#) zolek válasza RobyBoy hozzászólására (») Jún 25, 2015 /
 
Hello! Vedd le a gipszet és fuss, probléma megoldva ,viccelek.
Most 2 végerősít építek . Annihilator lesz a harmadik az alkatrészek megrendelése folyamatban.
Mivel csak minden 3 héten van hosszú hétvgém ezért julius-ban építem meg .
(#) zolek válasza RobyBoy hozzászólására (») Júl 4, 2015 /
 
Hello!Meg csináltam eagle-vel a tijedről nem baj ugye.
(#) RobyBoy válasza zolek hozzászólására (») Júl 8, 2015 /
 
Hali!Nekem nem gond,mert nem az enyém. .De szerintem KD mester se haragszik meg érte.Közbe az enyémhez a maradék alkatrészt össze kukáztam itthon,már csak be kellene próbaüzemelni.
(#) djkoko hozzászólása Júl 29, 2015 /
 
Üdv a Fórumtársaknak!

Újra építésbe fogtam. Egy ilyen erősítőm van már, a kapcsolási rajz szerinti 9540-540 FET párossal. Most IRFP9240-240 párossal raktam össze egyet. A hiba jelenség ugyanaz mindkét panelen, nyugalmi áram nagyon alacsony és nem is állítható, ill. a kimeneten kb. fél táp van, a pozitív ágon kicsit beesik a feszültség, zárlatot nem látok. Műveleti erősítő NE5534
Köszönöm a segítséget!
(#) zolek válasza djkoko hozzászólására (») Júl 29, 2015 /
 
Hello! Én is ezt építettem meg és hibátlanul müködik. Az ellenállsokat cseréld le ne ( 0.25w) tegyélbe, a táp ágnál 1.5k ellenállás 2W legyen. Nekem ezzel a táppal megy a táp 2x24 v.
A hozzászólás módosítva: Júl 29, 2015
(#) zolek válasza djkoko hozzászólására (») Júl 29, 2015 /
 
Fontos a hütőborda fetek kapcsolata irf540 hőre alergiás .
(#) zolek válasza djkoko hozzászólására (») Júl 29, 2015 /
 
Remélem segítségem hasznát veszed .
(#) djkoko válasza zolek hozzászólására (») Júl 30, 2015 /
 
Köszönön zolek!
Irfp9240-240 párost használok, de egyenlőre nem indul.
(#) zolek válasza RobyBoy hozzászólására (») Aug 1, 2015 /
 
Hello! Hogy haladsz , nálam megtörtént a próba , nyugalmi áram 48mA , állítani nem tudtam a 10ohm-os ellenállás az színváltásba kezdet.
(#) zolek válasza djkoko hozzászólására (») Aug 1, 2015 /
 
Hello! Ne add fel, nézd meg ezt a videót nem a legjobb felvétel , a hang sem élethü, de a valóságban

bizony megálja a hejét. https://youtu.be/FVmGKBRMnbU
(#) tkramalics hozzászólása Aug 3, 2015 /
 
Üdv Mindenkinek!

Egy délutános utánajárás eredményeképpen eljutottam oda, hogy szeretnék egy fet-es erősítőt megépíteni. Tulajdonképpen nem a nagy teljesítmény miatt hanem a hangminősége miatt választanám a fet-es típust. Ami pillanatnyilag rendelkezésemre áll az egy alumíniumházas dupla szekunder tekercses 400w-os toroid transzformátor, ehhez tartozó táp áramkörök, tehát ebből szeretnék kiindulni. A korábbi hozzászólások közül kinéztem ezt a 270w-os változatot, viszont mindent nem tudtam elolvasni, tehát azt szeretném megkérdezni hogy létezik-e +-60v körüli feszre tervezett sztereó fet-es kapcsolás ami ennél biztonságosabb, jobbnak tekinthető?(rövidzár, hő, gerjedés, hangszóró védelem stb)
Valamint a kapcsolásban szereplő, a fotón is látható kondik(Remix C219 és 0,3 3k63- feliratúak) milyen típusúak?(hogyan kérjem a boltban? )

Köszönöm a segítő hozzászólásokat!
(#) Ge Lee válasza tkramalics hozzászólására (») Aug 3, 2015 /
 
Szóval ezt a végfokot pont az ár/teljesítmény aránya miatt érdemes építeni és nem a minősége miatt, mert az nem nagy szám. Vannak kifejezetten audió célra gyártott fetek (mert az IRF-IRFP-k kapcsolóüzemre készültek), pl. a 2SK135-2SJ50 és hasonlók, azokkal valamivel szebb hangú végfokot lehet építeni.
De ha a hangminőség miatt akarsz végfokot építeni akkor a feteket felejtsd el, tranyókkal jobbat lehet csinálni.
A VF2 egyébként IRFP-kkel egészen +/-90V-os tápfeszig megépíthető biztonságosan, találsz rajzot és nyáktervet is a téma képei között amit én tettem fel, abban 4 pár FET van oldalanként, áramkorláttal, és a mai napig működik. Viszont IR logós fetek kellenek bele, mert a többi gyártó termékének elég nagy szórása van, ami azt fogja eredményezni hogy csak magasra állított nyugalmi árammal fog rendesen működni.
A hozzászólás módosítva: Aug 3, 2015
(#) RobyBoy válasza zolek hozzászólására (») Aug 3, 2015 /
 
Szia!Akkor te már előrébb vagy mint én.Nem nagyok haladok vele.Szinte már minden meg van a beüzemeléshez,de össze vezetékelni nem nagyon van kedvem. Illetve nem tudom említettem e már,hogy én 540 9540 párossal építem,mert ebből van itthon egy kazallal.
Találtam egyébként egy fotót egy megépítettről,még kd mester tette itt fel valamelyik oldalon.Ami feltűnt rajta,hogy azon elég sok alkatrész fordítva van,mint a beültetési rajzán.
Lehet az lehet a gond,és azért vált füsté a 10 ohmos?Még nem volt időm összehasonlítani,az első ránézés tapasztalata volt ez.
(#) RobyBoy válasza djkoko hozzászólására (») Aug 3, 2015 /
 
Szia!Zolek hozzászólását osztom én is.Ne add fel,mert hihetetlen hogy ez a kis jószág mit tud ekkora méretben és ilyen áron.Én több példányban is megépítettem már,az egyikkel pl egy Reflex R150 párt hajtanak már 2 éve,és jó pár bulit túlélt már.Esetleg a forrasztási oldalról tudnál éles fotót feltenni?Hátha közelebb vinne a megoldáshoz...
(#) RobyBoy válasza RobyBoy hozzászólására (») Aug 3, 2015 / 1
 
Én pl mostanában szeretem alkalmazni helyettesítésként is.A képeken egy technics SU VZ220 erősítő STK IC jét váltottam ki vele,ugyanis a gyárinak elég borsos az ára....
(#) RobyBoy válasza tkramalics hozzászólására (») Aug 3, 2015 /
 
Szia!Én minden féleképp ajánlom a kipróbálását.60v ra esetleg a fentebb említett annihilator is lehet egy alternatíva,bár valamiért ezt nem nagyon építgetik.Jelenleg is készül egy saját példány,bár nem nagyon haladok vele.Illetve Zolek is elkészült a sajátjával.Jó lenne több ember aki ezzel is foglalkozik,hogy több tapasztalat legyen... Az meg hogy milyen a hagja ennek a végfok "családnak"? Egyéni fül és hangfalrendszer függvénye.Lehet ami van neked otthon,ahhoz azt mondod majd nem kell ettől jobb,de lehet egyből dobod a kukába.Nekem épült már egy pár példány a conductorból különböző hangfalakhoz,de az én fülemhez mérve nem hozott még csalódást se nekem se annak akinek készült.Lehet van tőle jobb,szebb hangú,de nem ilyen áron.Annyit azért hozzátennék,hogy nem komoly zenét hallgatok vele,lehet azon elhalálozna........de mivel nem is fogok,így megkapja az ajánlott plecsnit.
(#) zolek válasza RobyBoy hozzászólására (») Aug 3, 2015 /
 
Helló!
Sikerült elindíteni az annihilátort, 40V-al próbáltam a hangja egész jó, nyugalmi áram 80mA 8ohm hangszóróval próbáltam.
Nem minden alkatrész a megadottak de azért megpróbálom azokkal az alkatrészekkel mostmár
(#) reloop válasza djkoko hozzászólására (») Aug 4, 2015 /
 
Szia! Működik már az erősítőd?
(#) djkoko válasza RobyBoy hozzászólására (») Aug 4, 2015 /
 
Szia!
A hiba már meg van, működik. A gond a kis trafó, csak 20 volt, ezzel el sem indul, egy másik nagyobb trafóval már igen (32 volt).
A szakértő fórumtársakhoz lenne kérdésem. Mit kellene változtatni, hogy kisebb feszültséggel is működjön?
Köszönöm!
(#) reloop válasza djkoko hozzászólására (») Aug 4, 2015 / 1
 
Csökkentsd az R9, 10, 11, 19 ellenállásokat a 2/3-ukra! A nyugalmi áramot (a minimumtól kezdve!) újra kell állítanod.
(#) djkoko válasza reloop hozzászólására (») Aug 4, 2015 /
 
Köszönöm reloop, jövök már néhány sörrel neked!
Következő: »»   131 / 171
Bejelentkezés

Belépés

Hirdetés
XDT.hu
Az oldalon sütiket használunk a helyes működéshez. Bővebb információt az adatvédelmi szabályzatban olvashatsz. Megértettem