Fórum témák
» Több friss téma |
- Ez a felület kizárólag, az elektronikában kezdők kérdéseinek van fenntartva és nem elfelejtve, hogy hobbielektronika a fórumunk!
- Ami tehát azt jelenti, hogy a nagymama bevásárlását nem itt beszéljük meg, ill. ez nem üzenőfal! - Kerülendő az olyan kérdés, amit egy másik meglévő (több mint 17000 van), témában kellene kitárgyalni! - És végül büntetés terhe mellett kerülendő az MSN és egyéb szleng, a magyar helyesírás mellőzése, beleértve a mondateleji nagybetűket is!
Annyi az egész, hogy az 5V-os táp, annyit is jelenhet, hogy 5V kimeneti feszültségű táp.
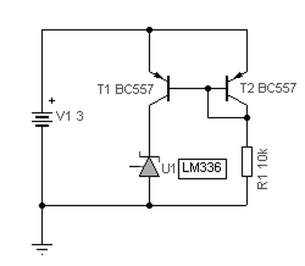
A 6. ábrán a stabilizátort egy LM334 áramgenerátor táplálja. A tápláló áram, kb. 1mA. Ennek minimális működtető feszültsége 1V. Ezért 3,5V a minimum. De ha kevésbé precíz áramgenerátorral táplálod, akkor akár 2,6V-ról is mehet. Pld.
Üdv!
Szivargyújtóba való csatlakozónak hogy van a polaritása? Tehát a csúcsa az melyik, a pozítív, vagy a negatív? Ki kellene próbálnom egy peltier-es hűtőtáskát, de nincs itthon az autó... A válaszokat előre is köszönöm!
Csak a pontosság kedvéért: Normally Open, Normally Closed
Szia!
Valszín a csúcs a pozitív.
A külső a test (a szivargyújtó beszereléséből kiindulva).
Köszönöm mindkettőtöknek, működik a táska.
Ha egy relé adatlapja azt írja, hogy 2A a maximum kapcsolható áram, akkor ez most érintkezőnként 2A vagy összesen? A relének 2X3 kivezetése van plusz a tekercs. (Omron G6S).
Természetesen érintkezőnként és arra figyelj, mire van megadva, AC vagy DC és hány voltnál érvényes.
Hello! Az adat, mindig egy kontaktusra vonatkozik. De ha az a szándékod, hogy párhuzamosan kötöd a nagyobb áram reményében, az nem jó ötlet. Valamint nem mindegy, milyen és mekkora feszültséget kapcsolsz vele. A "Maximum Switching Capacity" karakterisztikából kell leolvasni.
Megcsináltam a rajzod alapján, de a kimeneten nincs meg a 2.5V, csak 1-1.5V.
A két tranzisztor mi célból van ott?
Üdv. Mindenkinek ! egy banális aprósággal kapcsolatban szeretnék választ kapni. A fotón egy közelítés érzékelő, s szeretném ha egy relay -t* kapcsolna. A 3 pin egyértelmű, kettő a táp, egy az OUT, ami pozitív, ez mehet egyenesen a relay* tápra, DE a negatív honnan ? Vagy máshonnan közelítsem a problémát ? Köszönettel várom a válaszokat, Gábor
mod: *relé A hozzászólás módosítva: Aug 5, 2015
Szia!
Az első két rajzot nézd meg! Bővebben: Link.
Nagyon köszönönöm a gyors választ !
A két tranzisztor egy áramtükröt alkot. Így a stabilizátoron akkora áram fog folyni, mint az R1 ellenálláson. Meg is lehet mérni, ha kiveszed az LM336-ot és helyére mA mérőt teszel. Szerintem valamit elkötöttél.
Ha ellenállást használsz a stabilizátorhoz, akkor az előtét ellenálláson (pld. a 2,5k) akkora áram folyik át, ami a tápfesz és a stabi feszültsége közötti különbség. Vagy is 5V esetén (5V-2,5V)/2,5k=1mA, (3V-2,5V)/2,5k=200uA. Vagy is az ötöde. Ha áramgenerátor (v. tükör) van hozzá, akkor az áram sokkal kevésbé változik. 5V táp esetén Iz=(Ut-Ube)/R1=(5V-0,6V)/10k=440uA, 3V esetén (3V-0,6V)/10k=240uA. Ez "csak" 54%-a, nem a 20%-a. Azt viszont nem írtad, mi terheli a stabit. Mert annak áramát is pótolni kell a tükörnek. Vagy is a 10kohm-ot akkor csökkenteni kell annyival.. A tranyókat jól kell bekötni, és egyformának kell lenni. (Van ilyen gyári is..) A hozzászólás módosítva: Aug 5, 2015
Hello azt szeretnem kerdezni ,hogy mi baja van a robogomnak keeway rx8 50 evo 2008 - volt egy generator allo csereem elotte volt szikra es most betettem egy ujjat es nincs eggyaltalan a gyujtotrafoba nem megy !Valaki?tudja mi lehet vele?
A hozzászólás módosítva: Aug 6, 2015
Megnéztem, szerintem jól kötöttem be.
Kipróbáltam, hogy nagyobb feszültségről kezdem el táplálni és 5V körül megvolt a 2.5V, de ha csökkenteni kezdtem a feszültséget kb. 3.5-4V között már elkezdett esni, és 3V körül már csak kb. 1.5V a kimeneti feszültség. Később kipróbáltam, hogy egy gombelemmel táplátam meg (kb. 3 voltos volt), és az ellenállás helyére bekötöttem egy 50K-s potit, ezt csavargatva kb. 0.3KOhm és 9KOhm között volt meg a 2.5V a kimeneten. Ezeket az értékeket úgy mértem, hogy semmi nem volt a kimenetre kötve. Kipróbáltam tranyók nélkül is, hogy akkor mit csinál, de akkor ha kezdtem csökkenteni a bemeneti feszültséget 5V-tól és az előtét ellenállás 2.5K volt, akkor már kb. 4 V alatt esett a kimeneti 2.5V. Miért?
Sziasztok!
Van egy napelemes töltőm ami egyben külső akku is. A beépített akku nem valami nagy szám, arra gondoltam kicserélem valami nagyobbra. A napelem része nem érdekes, a töltőelektronikája használható nagyobb kapacitású akkumulátorral is? Az új akku feszültsége megegyezik a régivel, amperben nagyobb.
- Az IC-t alapvetően két dolog kell hogy "érdekelje". Hogy a tápfesz, amiről táplálod, nagyobb legyen, mint 2,5V. A másik, hogy meglegyen a működéséhez szükséges minimális áram. (Igazából a tápfesz nem érdekes, mert ha nem nagyobb a 2,5V-nál, akkor úgy sem tudod biztosítani a minimális áramot.)
- Az adatlap szerint a minimális áram 400uA. (Nálad ez valamiért a számításaim alapján, 600uA-ra jön ki, de ez lényegtelen. Ha annyi, annyi.. De apropó! Az ADJ láb szabadon volt?) Ha a 2,5k soros ellenállással működik és 4V alatt már nem megy, akkor (4V-2,5V)/2,5k=600uA. Ha 3V-ról szeretnéd működtetni egy ellenállással, akkor (3V-2,5V)/600uA=833ohm. (vagy kisebb) De minél kisebb a táp és a zéner feszültsége közti különbség, annál drasztikusabban változik az áram a tápfesz mozgására. - Az áramtükör is azért működöt kisebb ellenállás mellett, mert nagyobb áramra van szüksége az LM-nek. De nem tudom mi ennek a projektnek a lényege, mert egy 3V-os gombelem, túl soká nem fog működni vele.
Szuper! Ezzel most nagyon sokat segítettél, mert most már tudom, hogy hogyan kell számolnom, hogy működjön. A Adj láb üresen volt, nem volt oda kötve semmi. Ez baj vagy jó?
![]() Ez igazából csak egy teszt lenne, ha meg tudom valósítani, akkor valami egyszerű figyelőt csinálnék belőle, de ez még csak gondolati fázisban van, a lényeg, hogy meglegyen a 2.5V. Azért választanék lithium elemet, mert az kis helyet foglal és 3V.
Ehhez a FET-hez elég 5 mA-es meghajtás (ennyit tud az ÉS-kapu, ami vezérli) 1 kHz-es frekvencia mellett, vagy kell hozzá külön meghajtó?
Se nem jó, se nem baj, csak ha oda is van kötve valami, az is fogyaszthat áramot. Amúgy a 3V táp mellett, egy 2,5V referencia nem túl célszerű. Pld. egy LT1004 vagy ICL8069 (Bandgap) 1,2V-os referencia sokkal ésszerűbb. Ezek már 50uA áramtól működőképesek.
A kis tápfeszültség miatt, kisfeszültségű Rail-to-Rail műveleti erősítő kell, ha fel akarod dolgozni a jelet, vagy mikrokontroller..
Meghajtó nélkül 2-5 wattal több fog elveszni rajta várhatóan, tápfesztől és áramtól függően.
Nézd meg az összes csatlakozást, aminek a gyújtáshoz köze van. Kezdve az állórésznél a gyújtáskapcsolóig. Próbáld meg lekapcsolt fényszóróval indítani. Az indítást meg berúgókarral végezd, ha indítómotorral indítasz lehet hogy annyi áramot felvesz, hogy szikrára már nem jut elegendő.
Köszi. Feszültség 24V, áram 2A. Így vajon kell rá borda?
Borda persze kell.. ilyen kis áramnál max. 1 watt a kapcsolás miatt, ami még hozzáadódik a normál veszteséghez. A többit számítsd ki az Rds(on)-on elvesző fesz, áram, kitöltésből.
Tegyél rá egy 3x6 cm-es lemezt, aztán teszt közben kiderül, elég-e vagy sem. A hozzászólás módosítva: Aug 6, 2015
Sziasztok!
Segítségre van szükségem.Hozzám került egy ősrégi tranyós Emg hanggenerátor.Servotest af oscillator Type 1925. Műküdik,de a sínus helyett mindenhol négyszög van gerjedéssel.Még a wien hídon is négyszög van.Kérlek benneteket,adjatok ötletet.Egy kapcsolási rajznak nagyon örülnék.
Szia!
A Wien-híd amplitúdó-stabilizáló nemlineáris elemét ellenőrizd. Esélyes, hogy ennél ez egy kis izzólámpa lesz.
Sajnos jó az izzólámpa.Köszönöm a választ
Biztos kiszáradt már az összes elkó.Ettől is lehet a négyszögesítés?
|
Bejelentkezés
Hirdetés |











