Fórum témák
» Több friss téma |
Fórum » RIAA korrektor
Témaindító: Ghost Rider, idő: Aug 25, 2006
Ha jól emlékszem, akkor te a legjobbat akartad megcsinálni. Olvasd el még egyszer amit írtam.
Nem tudom, jól látom-e? De a nyák alatt lévő papíron elég ismerős mintázat látható. Véletlenül nem az ARC PH3SE? Ha RIAA, akkor azt érdemes megépítened!
Élőben sajnos nem hallottam, csak ismerőstől kapott hangmintát hallottam vele, rendkívül dinamikus. A sajátomat sem sikerült olyan éles helyzetben meghallgatnom még, lemérni sem, pláne mióta újra építettem a módosításokkal. Jelenleg a tápja épülget nap mint nap, hogy legalább mérni és beállítgatni tudjam. A hozzászólás módosítva: Aug 7, 2015
Üdv jól látod ARC PH3SE van nekem is de én jobbat szertnék csinálni nála mert az zajos sajnos, Igaz szép részletező a hangja Nekem A tl783 fetes stab ic vel van a tápja duplán és még rc szűrő is és semmi brumm nincs csak csőzaj íme a táp panelem
szívesen elküldöm a nyákját neked ki is nyomtatom neked csak othon rá vasalod a nyákra és kész is
Ha zajos, akkor ott valamit nem jól csináltál!
Táp fóliavezetésében is látok problémát, az elkoknál. Eredeti tápját érdemes megcsinálni, TL783 termelhet bőven zajt.
Kicsit jobban figyelj oda, ezeket a sorokat ne nekem címezd, hanem scooby-nak, ő tett erre vonatkozólag észrevételt.
Mindig mindenki szidja pl az 5532-t biztosan igazuk van de azért ne felejtsük el nagyon sok keverőpult fő eleme ez az áramkör, illetve hasonlók... mi meg megállapítjuk, hogy a több tucat ilyen áramkör után bekötött 1-2 db akármilyen tranyó illetve spec IC-től minden sokkal jobb lesz
gépészek úgy tanítják egyenszilárdságú rendszer.... Azaz lefordítva persze ne rontsuk a hangminőséget , de nem lessz attól sokkal jobb, hogy a rendszer egy közbülső elemét piszok jóra csináljuk Nyaklánc egy fél méteres átmérőjü 10 kilós láncszemmel mert ettől a lánc sokkal erősebb lesz
Én egészen másmilyen tápot építettem neki, a CHZ-féle zéneráram generátoros soros áteresztős tápot. Mértem szkópon a zaját, gyakorlatilag terhelve sincs neki.
A PH3 nem lehet zajos. Szerintem próbálj más tápot. Én ugyan PH5-öt építek, de az is csendbe van egyébként. Szkópon érdemes lenne méricskélni, hogy az a zaj honnan eredhet? Egyébként szép lett a táp! Egyebek iránt, tanácsot kérnék a tápomhoz! Mivel a hely kicsi, és mindent a képen látható pozícióban kell elhelyeznem, mit tegyek a 230-as tápaljzat és a trafó közé? Egy darab lemaratott panel? Félek, hogy hozzá érne a trafóhoz a vezeték, mikor belenyomom a dugót. Felül még lesz egy nagy 12centis venti lassú fordulaton, hogy a melegedő fűtésstabot meghűtse. A hozzászólás módosítva: Aug 8, 2015
Ja igen! A trafóval kivételesen én szenvedtem meg! 1,5Amperrel terhelve 12V kereken, illetve 230V. Kivételesen egészen jól sikerült azt leszámítva, hogy a fűtés szekunderén csak utólag vettem észre, hogy alumínium huzal, még gondolkozom hogyan kötöm majd be, mert az ón nem igazán akarja megfogni, pedig úgy tudom, az alu az forrasztható?
Igen az alu forraszthato, de igen nehezen..... Védöatmoszféra jot tenne...
Bővebben: Link Ez segíthet, így nem kell forrasztanod.
Sajnos már nem jöhet szóba, mert a NYÁK-ot nem rég gyártottam újra, most egy újabbat nem akarok már csinálni csak ez miatt. Egyébként ilyenem lenne is itthon, de lassan-lassan meglesz a megoldás.
Üdv szerintem csípd le vagy hajlítsd kisebbre a kivezetését az ajzatnak és zsúgor csövet melegíts rá. az 1 szeres biztonság meg egy vékony plexit rgasz a trafóra akkor nem érhet hozzá .
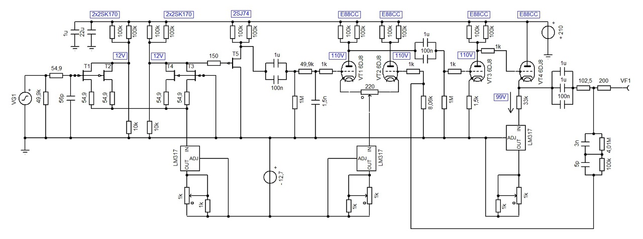
a ph 5 rajzát át tudod nekem személyesen küldeni megnézném kíváncsiságból Köszi.
Akkor ez: Bővebben: Link is megoldás lehet, vezetékkel bekötöd a nyákba és mehet bele a trafóról ..
Ezt a Riaa korrektort építette meg már valaki? Valami vélemény erről a kapcsolásról? Rt 2007/6.
Nem titkolom én azt a rajzot, amit már eleve a gyártó sem titkol.
![]() Az áramgenerátorokat cseréltem le LM317-re, mert eredetileg valami speckó lenyomozhatatlan MOSFET lenne benne. Így egészen stabil.
Üdv!
Ha jól látom ő itt a komplett Piret Endre láncot megépítette Bővebben: Link Egyébként ezeket a kapcsolásokat többször is leközölte a RT/Hobbielektronika, talán érdemes a komplett előerősítőtt megépíteni, mert tudomásom szerint tartozott hozzá egy szimmetrikus MC elő-előerősítő is, aminek a kapcsolása furcsa módon más high-end készülékekben is visszaköszönt meg itt is Bővebben: Link.A hozzá tartozó végerősítők is eléggé különlegesek, azok is mind teljesen szimmetrikusak így kellően egyformára válogatott tranzisztorok esetén kiesnek a páros felharmonikusok. Egyébként ha jó minőségű (nem rumplis) lemezjátszóval lesz használva érdemes az emitterhidegítő kondikat 2Hz-es töréspontra méretezni (ha eredetileg nem így lennének), mert így a hangfrekis sávon belül alacsony marad a fázistorzítás. Ezen kívül minden lényegeset leírtak a RT-ban .
Üdv köszi hát most nagyon nagyon elbizonytalanodtam most melyik a jobb a 5 ös vagy a 3 mas
melyiket csináljam meg?
Szia!
A végeredmény a fontos! A lényeg hogy amihez kellene, van egy Roksan Chorus picup-om és egy B&0 MMC3-as pickup-om. Ezekhez szeretném.
A legjobb lenne, ha meg tudnál hallgatni egy párat és úgy döntenéd el.
Én elsőnek egy csöves HIRAGA-t építettem. Viszonylag egyszerű volt és nem bántam meg. Ettől jobbnak találtam az IC-s Actidamp MK-IV-et. A legjobb amit építettem az az ARC PH-3-as. Ehhez viszont sok ECC88 vagy E88CC cső és 2SK170-es FET kell válogatáshoz. Jó minőségű csatoló kondik. A RIAA alkatrészei sem boltban kapható értékek, úgy kell összerakni őket, minél pontosabban. A legegyszerűbb a KD féle TL074-es IC-s. Olcsó és elég jó. A HFM nekem nem jött be, de van aki itt a fórumon módosította egy kicsit és esküszik rá.
Melyik az a KD-féle műveleti erősítős RIAA?
Nekem van egy rajzom egy előerősítőről, melyben van RIAA korrektor is. Ezt meg is építettem, sajnos csak korrektor nélkül, mert régen nem foglalkoztatott, nem is volt lemezjátszóm. Ez milyen lehet a KD-fele korrektorhoz képest? Az jobb lehet, mint ez? A hozzászólás módosítva: Aug 19, 2015
Ebbe az áramkörbe is lehetne tenni jobb opa-kat is. Pl: OPA2134 esetleg OPA4134-et. Csak ebből SMD-változat elérhető. Csinált már valaki SMD alkatrészekből RIAA korrektort, vagy bármilyen audio áramkört?
Üdv én csináltam hiába 0.00008 a torzítása a opa2134 nek a vele készült riaa nem szól érzelmesen érdektelen a hangja lesz, nincs benne élet ! kár vele foglalkozni inkább diszkrét áramkörrel csinálj az szól jól.
Inkább ilyennel foglalkozz érdemesebb.
A Tiéd aktív RIAA. Hasonlót próbáltam de nem tettszett igazán. Viszont a RIAA áramkörét kicserélve, jóval hallgathatóbb lett. A KD-s RIAA passzív RIAA áramkörrel van ellátva.
Vannak nála jobbak, de nem annyival, mint amennyivel rosszabbakat is hallottam. Első korrektornak, tökéletes, nem kerül sokba, 100% sikerélmény. Közben lehet tervezgetni a következőt, infókat, alkatrészeket és tapasztalatokat gyűjteni. Viszont a tervező ajánlását érdemes megfogadni és ST gyártmányú TL074-et tenni bele.
Több IC-s RIAA-t is kipróbáltam, volt amelyik nem tettszett, de ennek a KD-snek még egész jó hangja van. Sok függ a jó kapcsolástól is! Csatoló kondenzátorok is némileg befolyásolják a végeredményt. Itt ugyan a bemeneten nincs lezárás de a be is kimenet lezárásával is érdemes hangolgatni. Létezik egy nagyobb testvére ugyanennek az áramkörnek, diszkrét alkatrészekből, de nekem nem hozta azt amit vártam volna tőle. Az Actidamp MK-IV szintén IC korrektor, ami a neves, csöves HIRAGA-t váltotta le.
Az általad linkelt áramkör sem túl bonyolult, az sem tartana sokból összedobni. Még lehet, Én is összerakom, 2SK170-em van itthon egy pár darab.
Igen az lenne jó ha lenne rá lehetőségem de sajnos nincs. A HIRAGA a Actidamp MK-IV és az ARC PH-3-as vagy esetleg 5-ös terveit megtudnád osztani? Első körben megépíteném a HIRAGA-t utána ahogy Te, mondjuk az Actidamp MK-IV-et. Köszönöm!
|
Bejelentkezés
Hirdetés |






gépészek úgy tanítják egyenszilárdságú rendszer.... Azaz lefordítva persze ne rontsuk a hangminőséget , de nem lessz attól sokkal jobb, hogy a rendszer egy közbülső elemét piszok jóra csináljuk 









