Fórum témák
» Több friss téma |
Fórum » Kapunyitás gombnyomásra olcsón! - avagy automata kapu házilag
Témaindító: szabi83, idő: Feb 2, 2006
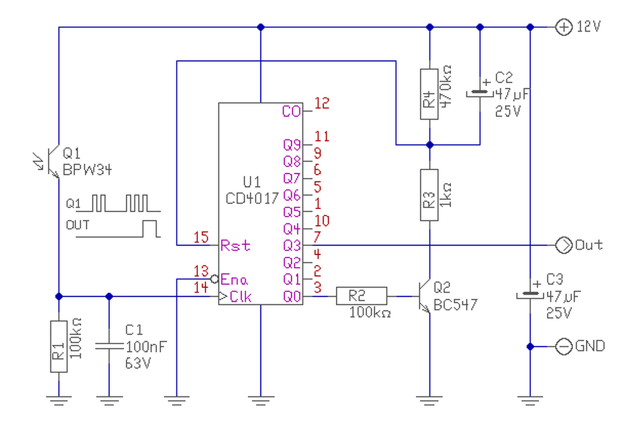
Például egy 4017-es ic és egy 555-ös.
A 4017-es számlálja a beérkezett jeleket, az 555 azért kellene, hogy bizonyos idő elteltével, resetelje a számlálót. (Nem jött be a kellő számú fényjel) De mi lesz, ha mondjuk vihar van, és villámok lesznek, azok fénye is elég lehet, hogy kinyissa.
Hello!
Nekem nem nyerte el a tettszésemet az ötleted. Fölösleges ennyire megbonyolítani azt, ami megvalósítható egy egyszerű radiós távirányítóval... Az amerikai kocsik mindegyikében már több éve gyárilag bele is van építve a "Homelink" rendszerű távvezérlő...Európában csak is ez lesz a jövő... De ha hosszú fekete csőbe rejted az fényérzékelőt, akkor kevésbé lesz érzékeny a külső hatásokra... A hozzászólás módosítva: Szept 7, 2015
Hello! Elég egy 4017-es számláló..
Üdv. A kimenet meghúzás után csak akkor áll alaphelyzetbe ha eltűnik a tápfesz?
Nem tűnik igazán biztonságos megoldásnak egy kapuhoz, ráadásul macerás. Akkor már inkább valami kódolt adó és kódolt vevő. Azzal kevesebb a nyűg. Ha már úgyis IC nem mindegy mi van benne? Mondjuk egy 2272-es. Azt is lehet kódolni - igaz fixkódos. Van belőle impulzusrelé kimenetes, sima L, H kimenetes (addig adja a vevő a jelet, amíg nyomja a gombot az ember) és van toggle funkciós. Csak ki kell választani - melyikre van szükséged, ráadásul kész modulban is kapható az adó is és a vevő is, többféle frekvenciával. Használhatsz közelítőkártyát+ engedélyező gombot. A felhasználás a linken látható. Én most dobom össze a sokadik ilyen távvezérlőt. Az adója a kényes része a hatótáv miatt. De van nyilván 1000 más gyártónak hasonló, ha kevés lenne. ChipCAD-nél is rendszeresen van többféle. 2272 M, L, T vevő bekötés
Szerintem ez felesleges ha van távirányítód, de te tudod. Az nagyobb biztonságot ad,mint ez a villogós megoldás. Bár nem tudom hogy a garázs egybe van-e építve a lakással, de mi van ha kifigyelik a nyitás módját és olyankor megy be valaki pl egy zseblámpával kinyitva a kaput,mikor nincs otthon senki?
Nem! Kb. 10 másodperc áll rendelkezésre, hogy "leadd a három villantást". De ezen idő után, akár megvolt a három impulzus, akár nem, törlődik a számláló. Így törlődik a kimeneti jel is.
- Bekapcsoláskor, a C2 magas szintre húzza a Reset bementet. A számláló Q0 kimenete lesz aktív. A tranyó bekapcsol, feltölti a C2- kondit teljesen. Ezzel megszűnik a Reset jel. - Ha érkezik egy impulzus, akkor a számláló lép egyet. Megszűnik a Q0 magas szintje. Tranyó lezár, és a kondi el kezd kisülni az R4 ellenálláson keresztül. Ha eléri a Reset küszöbszintjét, a számláló törlődik, és a tranyó, ismét megszünteti a Reset jelet. - Ha a 10 másodperc alatt három impulzus érkezik, akkor a Q3 kimenet lesz aktív. De a 10 másodperc leteltével, a számlánc ismét törlődik. ( Ha négy impulzus érkezik, akkor a Q3 azonnal törlődik.) - Egyszóval, amikor a számlánc "elhagyja a nulla állapotát", 10 másodperc áll rendelkezésre, de ez után a számlánc mindenképpen törlődik..
Napfény vagy egy autó lámpája nem lehet gond? Én láttam ilyen fényvezérelt rendszert. Nem örülnék neki, ha például a szomszéd villantana párat a garázsba álláskor és a fény az én kapumat is nyitná.... vagy mondjuk néhány felhő elvonulásakor beálló fény/árnyék viszony. Jobb ezeket kizárni.
A hozzászólás módosítva: Szept 8, 2015
Hello! Én csak az elgondolások "áramkörbe öntésében" szoktam segíteni. Hogy aztán az fizikailag számára ez alkalmas-e vagy sem, azt majd a felhasználó dönti el. Ha kis tanulságot szed össze belőle, én már elértem a célom..
Köszönöm a segítséget, a kérdésemre választ kaptam. A szomszéd, idegen, járókelő stb. pontok kizárva, (mint ahogy azt már írtam) a garázs már eleve egy zárt területen belül van. Kizárólag én állhatok a garázs elé. Magától értetődik, hogy nappal ez egymagában semmiképp se működne ezért is írtam az engedélyező fénykapcsolót... A villámlás kérédése jogos... Még átgondolom.
Köszönöm mégegyszer...
Az R1 ellenállást a fényviszonyokhoz kell megválasztani. Mint írták is a vevőt, célszerű irányítani, árnyékolni ("csőbe húzni"). A villámlást elvileg egy RC integráló taggal ki lehet küszöbölni, mert az refi fényének megjelenése-eltűnése sokkal lassabb annál. Valamint háromszor kellene villámlani a megadott időn belül. Méricskélni kell..
szia a kérdéseem hogy hogy sikerült megoldani a távirányito kérdést??
Én is szeretnék ilyesmi mozgato motort csinálni de mik kellenének hozá?? Tudnál segiteni:::??
Sziasztok szeretnék épiteni egy távirányitos kapumozgatot valaki leirné hogy mik kellenének ehez illetve milyen távirányitoval lehetne megoldani irták hogy autoriasztoval megoldhato de nem értem!!
Valaki leirja?? Elöre is köszi!
Attól függ mit szeretnél. A mechanika a nagyobb kihívás. Ha már nyomógombról működik, a távirányító szinte mindegy is - hatalmas a kínálat. Úszókapu, vagy kétszárnyas?
Hello!
Bizonyára nem nézrted: Csabatex utoljára itt járt 16 hónapja A mai korszerű kapuvezérlő elektronikák nem csak egyszerűen a ki/be kapcsolgatják a motor feszültségét... A hozzászólás módosítva: Szept 11, 2015
Igazábol uszokapu möködésre kéne! Megvan már a motor ami mozgatná a kaput de van olyan aki autoriasztobol csinált!! Hogy lehetne ezt megoldani!!
Ha valaki le tudná irni illetve hogy hogy lehetene bekötni egy ilyet kérem irja le! Köszönöm!
Szia
Úgy látom lánccal oldottad meg a kaput,érdekelne egy kicsit bővebb leírás,rajz,kép!! Meg hogy oldottad meg hogy távirányitos legyen? Jo ötletnek tünt ez a láncos megoldás csak jo lenne tudni hogy lehetne megoldani hogy nekem is távirányitos lehessen!
szia le tudnmád irni maga ezt az elektronikus rendszert hogy épitetted mik kellenének hozzá?? Esetlegtudsz is épiteni ha kifizetném??
A "Nagy Ho-Ho" fórumtárs terveit fejlesztették ebben a topic ban kb;51-es oldal környékén.
Találsz:- nyák,-bekötési,rajzokat és még leírás is van az oldalakon ehhez a megoldáshoz... 24v-os úszókapus megoldás,távirányítójánnak egyszerű akár egy gk. DELIGHT 55075R távirányítós központizár vezérlő szett is megfelel.Mechanikában" TOMPY"fórumtárs ötleteit javaslom átnézni. Gyakorlatilag alacsony költségvetésből, de használható kapunyitót lehet létrehozni.....!
Sziasztok kedves fórumtársak!
Tegnap egy ismerős által új kaput szereltettünk fel a garázsra, és kaptunk hozzá két távirányítót, mind a két távirányítón két gomb van, tehát elvileg két motrot is lehetne vezérelni. A probléma az, hogy a garázs előtt van még egy kapu, amihez megvan a motor beépített végállás kapcsolóval, van is hozzá külön egy 4 ch RF modulom. Én azt szeretném hogy az újronnan beszerelt kapu távirányítójával tudjam mind a két kaput nyitni. Hogyan tudnám megvalósítani? Az új kapura felszerelt motorba be van építve az RF modul is, és azt hiszem sajnos ugrókódos. A típusa: LiftMaster LM50EV. A távirányító: Bővebben: Link A hozzászólás módosítva: Szept 29, 2015
Hello! Susztermattal! A távirányítód reléjével "megnyomod" a másik távirányító gombját.
Azért azzal lesznek gondok. Prell, időzítés stb. Tapasztalat mondatja velem. Én vevő cserével oldottam meg és több csatornás adókkal. A gyári vevő meg kuka. Így vennem kellett ugyan két vevőt és több adót, de legalább egyforma és egy kézben van mind a 4 csatornám, egy távirányítón.
A hozzászólás módosítva: Szept 29, 2015
Én nekem új ötletem támadt! Valami ütköző kapcsolókkal szerelném fel a garázskaput, és aszerint vezérelném relékkel a külső kaput.
A puding próbája... De kültér... eső, hó, meleg, kosz prell.. Ne mechanikus kapcsolót, vagy érintkezőt használj, inkább valami zárt reedet. Mondjuk olyat, amit kifejezetten kapukhoz adnak és fémre is rögzíthető. Igaz - alapban zárt kontaktusa van a kereskedelemben kaphatóaknak, mivel főleg riasztókhoz gyártják: HTN PS-911 MW Ráadásul 30V 50mA fölöttt nem igazán illik terhelni.
A garázs kapura kell szereljem a kapcsolókat, és az fedett. A külső kaput kell pedig vezéreljem. Tehát annyira nem kell nagyon időjárásra figyelni.
A garázs hideg, por, prell
De viccet félretéve - oda is reedet javasolnék inkább - kevesebb gondod lesz vele. Persze használhatsz infrát, optokaput, mágneses közelítésérzékelőt is, de a reed olcsóbb. A hozzászólás módosítva: Szept 29, 2015
Sziasztok!
Hello. Van egy Endress Optimo 2000 garázskapu motorom. Szerettem volna hozzá több távirányítót ezért kellett vennem egy új vevő egységet. KT0-et. Sikerült bekötni,de addig addig babrálgattam amíg csak nyitni hajlandó. Az új távirányítóval és a régivel is amivel eddig tökéletes volt. Mitévő legyek? Gyári nyáklap:
Ha csak nyitni hajlandó, az biztos nem a távirányító sara.
Vagy a záró oldali végálláskapcsoló körébe van szakadás, vagy ha van infra védelem, akkor az szakadt. Üdv
Valóban nem a távirányító hibája. Így ahogy a képen van a kék vezetékkel rövidre van zárva akkor működik oda-vissza,de nekem oda be kéne kötnöm az új vevő egység kábelét és úgy már csak nyitni hajlandó,hogy ha nincs rövidre zárva....? Valami ötlet?
Miért nem a START kapcsokra kötöd? A kék átkötésnél milyen felirat van...STOP vagy egy kapcsoló szimbólum?
A fényképedről nem lehet leolvasni a feliratokat... A hozzászólás módosítva: Nov 6, 2015
|
Bejelentkezés
Hirdetés |






De viccet félretéve - oda is reedet javasolnék inkább - kevesebb gondod lesz vele. Persze használhatsz infrát, optokaput, mágneses közelítésérzékelőt is, de a reed olcsóbb. 





