Fórum témák

» Több friss téma
Fórum » Kapunyitás gombnyomásra olcsón! - avagy automata kapu házilag
Lapozás: OK   83 / 108
(#) sirály12 válasza csikosgabi hozzászólására (») Szept 7, 2015 /
 
Például egy 4017-es ic és egy 555-ös.
A 4017-es számlálja a beérkezett jeleket, az 555 azért kellene, hogy bizonyos idő elteltével, resetelje a számlálót. (Nem jött be a kellő számú fényjel)

De mi lesz, ha mondjuk vihar van, és villámok lesznek, azok fénye is elég lehet, hogy kinyissa.
(#) uniman válasza csikosgabi hozzászólására (») Szept 7, 2015 /
 
Hello!
Nekem nem nyerte el a tettszésemet az ötleted. Fölösleges ennyire megbonyolítani azt, ami megvalósítható egy egyszerű radiós távirányítóval...
Az amerikai kocsik mindegyikében már több éve gyárilag bele is van építve a "Homelink" rendszerű távvezérlő...Európában csak is ez lesz a jövő...
De ha hosszú fekete csőbe rejted az fényérzékelőt, akkor kevésbé lesz érzékeny a külső hatásokra...
A hozzászólás módosítva: Szept 7, 2015
(#) proli007 válasza talpaii hozzászólására (») Szept 7, 2015 /
 
Hello! Elég egy 4017-es számláló..
(#) csikosgabi válasza proli007 hozzászólására (») Szept 8, 2015 /
 
Üdv. A kimenet meghúzás után csak akkor áll alaphelyzetbe ha eltűnik a tápfesz?
(#) kameleon2 válasza proli007 hozzászólására (») Szept 8, 2015 /
 
Nem tűnik igazán biztonságos megoldásnak egy kapuhoz, ráadásul macerás. Akkor már inkább valami kódolt adó és kódolt vevő. Azzal kevesebb a nyűg. Ha már úgyis IC nem mindegy mi van benne? Mondjuk egy 2272-es. Azt is lehet kódolni - igaz fixkódos. Van belőle impulzusrelé kimenetes, sima L, H kimenetes (addig adja a vevő a jelet, amíg nyomja a gombot az ember) és van toggle funkciós. Csak ki kell választani - melyikre van szükséged, ráadásul kész modulban is kapható az adó is és a vevő is, többféle frekvenciával. Használhatsz közelítőkártyát+ engedélyező gombot. A felhasználás a linken látható. Én most dobom össze a sokadik ilyen távvezérlőt. Az adója a kényes része a hatótáv miatt. De van nyilván 1000 más gyártónak hasonló, ha kevés lenne. ChipCAD-nél is rendszeresen van többféle. 2272 M, L, T vevő bekötés
(#) Remci válasza csikosgabi hozzászólására (») Szept 8, 2015 /
 
Szerintem ez felesleges ha van távirányítód, de te tudod. Az nagyobb biztonságot ad,mint ez a villogós megoldás. Bár nem tudom hogy a garázs egybe van-e építve a lakással, de mi van ha kifigyelik a nyitás módját és olyankor megy be valaki pl egy zseblámpával kinyitva a kaput,mikor nincs otthon senki?
(#) proli007 válasza csikosgabi hozzászólására (») Szept 8, 2015 /
 
Nem! Kb. 10 másodperc áll rendelkezésre, hogy "leadd a három villantást". De ezen idő után, akár megvolt a három impulzus, akár nem, törlődik a számláló. Így törlődik a kimeneti jel is.
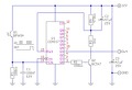
- Bekapcsoláskor, a C2 magas szintre húzza a Reset bementet. A számláló Q0 kimenete lesz aktív. A tranyó bekapcsol, feltölti a C2- kondit teljesen. Ezzel megszűnik a Reset jel.
- Ha érkezik egy impulzus, akkor a számláló lép egyet. Megszűnik a Q0 magas szintje. Tranyó lezár, és a kondi el kezd kisülni az R4 ellenálláson keresztül. Ha eléri a Reset küszöbszintjét, a számláló törlődik, és a tranyó, ismét megszünteti a Reset jelet.
- Ha a 10 másodperc alatt három impulzus érkezik, akkor a Q3 kimenet lesz aktív. De a 10 másodperc leteltével, a számlánc ismét törlődik. ( Ha négy impulzus érkezik, akkor a Q3 azonnal törlődik.)
- Egyszóval, amikor a számlánc "elhagyja a nulla állapotát", 10 másodperc áll rendelkezésre, de ez után a számlánc mindenképpen törlődik..
(#) kameleon2 válasza proli007 hozzászólására (») Szept 8, 2015 /
 
Napfény vagy egy autó lámpája nem lehet gond? Én láttam ilyen fényvezérelt rendszert. Nem örülnék neki, ha például a szomszéd villantana párat a garázsba álláskor és a fény az én kapumat is nyitná.... vagy mondjuk néhány felhő elvonulásakor beálló fény/árnyék viszony. Jobb ezeket kizárni.
A hozzászólás módosítva: Szept 8, 2015
(#) proli007 válasza kameleon2 hozzászólására (») Szept 8, 2015 /
 
Hello! Én csak az elgondolások "áramkörbe öntésében" szoktam segíteni. Hogy aztán az fizikailag számára ez alkalmas-e vagy sem, azt majd a felhasználó dönti el. Ha kis tanulságot szed össze belőle, én már elértem a célom..
(#) csikosgabi válasza proli007 hozzászólására (») Szept 8, 2015 /
 
Köszönöm a segítséget, a kérdésemre választ kaptam. A szomszéd, idegen, járókelő stb. pontok kizárva, (mint ahogy azt már írtam) a garázs már eleve egy zárt területen belül van. Kizárólag én állhatok a garázs elé. Magától értetődik, hogy nappal ez egymagában semmiképp se működne ezért is írtam az engedélyező fénykapcsolót... A villámlás kérédése jogos... Még átgondolom.
Köszönöm mégegyszer...
(#) proli007 válasza csikosgabi hozzászólására (») Szept 8, 2015 /
 
Az R1 ellenállást a fényviszonyokhoz kell megválasztani. Mint írták is a vevőt, célszerű irányítani, árnyékolni ("csőbe húzni"). A villámlást elvileg egy RC integráló taggal ki lehet küszöbölni, mert az refi fényének megjelenése-eltűnése sokkal lassabb annál. Valamint háromszor kellene villámlani a megadott időn belül. Méricskélni kell..
(#) bokroslacika válasza csabatex hozzászólására (») Szept 10, 2015 /
 
szia a kérdéseem hogy hogy sikerült megoldani a távirányito kérdést??

Én is szeretnék ilyesmi mozgato motort csinálni de mik kellenének hozá??

Tudnál segiteni:::??
(#) bokroslacika hozzászólása Szept 10, 2015 /
 
Sziasztok szeretnék épiteni egy távirányitos kapumozgatot valaki leirné hogy mik kellenének ehez illetve milyen távirányitoval lehetne megoldani irták hogy autoriasztoval megoldhato de nem értem!!

Valaki leirja??

Elöre is köszi!
(#) kameleon2 válasza bokroslacika hozzászólására (») Szept 11, 2015 /
 
Attól függ mit szeretnél. A mechanika a nagyobb kihívás. Ha már nyomógombról működik, a távirányító szinte mindegy is - hatalmas a kínálat. Úszókapu, vagy kétszárnyas?
(#) uniman válasza bokroslacika hozzászólására (») Szept 11, 2015 /
 
Hello!
Bizonyára nem nézrted: Csabatex utoljára itt járt 16 hónapja
A mai korszerű kapuvezérlő elektronikák nem csak egyszerűen a ki/be kapcsolgatják a motor feszültségét...
A hozzászólás módosítva: Szept 11, 2015
(#) bokroslacika válasza uniman hozzászólására (») Szept 11, 2015 /
 
Igazábol uszokapu möködésre kéne! Megvan már a motor ami mozgatná a kaput de van olyan aki autoriasztobol csinált!! Hogy lehetne ezt megoldani!!

Ha valaki le tudná irni illetve hogy hogy lehetene bekötni egy ilyet kérem irja le!

Köszönöm!
(#) bokroslacika válasza bokroslacika hozzászólására (») Szept 11, 2015 /
 
Szia
Úgy látom lánccal oldottad meg a kaput,érdekelne egy kicsit bővebb leírás,rajz,kép!!
Meg hogy oldottad meg hogy távirányitos legyen?
Jo ötletnek tünt ez a láncos megoldás csak jo lenne tudni hogy lehetne megoldani hogy nekem is távirányitos lehessen!
(#) bokroslacika válasza csaba1988 hozzászólására (») Szept 11, 2015 /
 
szia le tudnmád irni maga ezt az elektronikus rendszert hogy épitetted mik kellenének hozzá?? Esetlegtudsz is épiteni ha kifizetném??
(#) todi2 válasza bokroslacika hozzászólására (») Szept 11, 2015 /
 
A "Nagy Ho-Ho" fórumtárs terveit fejlesztették ebben a topic ban kb;51-es oldal környékén.
Találsz:- nyák,-bekötési,rajzokat és még leírás is van az oldalakon ehhez a megoldáshoz...
24v-os úszókapus megoldás,távirányítójánnak egyszerű akár egy gk. DELIGHT 55075R távirányítós központizár vezérlő szett is megfelel.Mechanikában" TOMPY"fórumtárs ötleteit javaslom átnézni.
Gyakorlatilag alacsony költségvetésből, de használható kapunyitót lehet létrehozni.....!
(#) Szabi1 hozzászólása Szept 29, 2015 /
 
Sziasztok kedves fórumtársak!
Tegnap egy ismerős által új kaput szereltettünk fel a garázsra, és kaptunk hozzá két távirányítót, mind a két távirányítón két gomb van, tehát elvileg két motrot is lehetne vezérelni. A probléma az, hogy a garázs előtt van még egy kapu, amihez megvan a motor beépített végállás kapcsolóval, van is hozzá külön egy 4 ch RF modulom. Én azt szeretném hogy az újronnan beszerelt kapu távirányítójával tudjam mind a két kaput nyitni. Hogyan tudnám megvalósítani? Az új kapura felszerelt motorba be van építve az RF modul is, és azt hiszem sajnos ugrókódos. A típusa: LiftMaster LM50EV. A távirányító: Bővebben: Link
A hozzászólás módosítva: Szept 29, 2015
(#) proli007 válasza Szabi1 hozzászólására (») Szept 29, 2015 /
 
Hello! Susztermattal! A távirányítód reléjével "megnyomod" a másik távirányító gombját.
(#) kameleon2 válasza proli007 hozzászólására (») Szept 29, 2015 /
 
Azért azzal lesznek gondok. Prell, időzítés stb. Tapasztalat mondatja velem. Én vevő cserével oldottam meg és több csatornás adókkal. A gyári vevő meg kuka. Így vennem kellett ugyan két vevőt és több adót, de legalább egyforma és egy kézben van mind a 4 csatornám, egy távirányítón.
A hozzászólás módosítva: Szept 29, 2015
(#) Szabi1 válasza kameleon2 hozzászólására (») Szept 29, 2015 /
 
Én nekem új ötletem támadt! Valami ütköző kapcsolókkal szerelném fel a garázskaput, és aszerint vezérelném relékkel a külső kaput.
(#) kameleon2 válasza Szabi1 hozzászólására (») Szept 29, 2015 /
 
A puding próbája... De kültér... eső, hó, meleg, kosz prell.. Ne mechanikus kapcsolót, vagy érintkezőt használj, inkább valami zárt reedet. Mondjuk olyat, amit kifejezetten kapukhoz adnak és fémre is rögzíthető. Igaz - alapban zárt kontaktusa van a kereskedelemben kaphatóaknak, mivel főleg riasztókhoz gyártják: HTN PS-911 MW Ráadásul 30V 50mA fölöttt nem igazán illik terhelni.
(#) Szabi1 válasza kameleon2 hozzászólására (») Szept 29, 2015 /
 
A garázs kapura kell szereljem a kapcsolókat, és az fedett. A külső kaput kell pedig vezéreljem. Tehát annyira nem kell nagyon időjárásra figyelni.
(#) kameleon2 válasza Szabi1 hozzászólására (») Szept 29, 2015 / 2
 
A garázs hideg, por, prell De viccet félretéve - oda is reedet javasolnék inkább - kevesebb gondod lesz vele. Persze használhatsz infrát, optokaput, mágneses közelítésérzékelőt is, de a reed olcsóbb.
A hozzászólás módosítva: Szept 29, 2015
(#) vega_fe hozzászólása Nov 5, 2015 /
 
Sziasztok!
Hello.
Van egy Endress Optimo 2000 garázskapu motorom. Szerettem volna hozzá több távirányítót ezért kellett vennem egy új vevő egységet. KT0-et. Sikerült bekötni,de addig addig babrálgattam amíg csak nyitni hajlandó. Az új távirányítóval és a régivel is amivel eddig tökéletes volt. Mitévő legyek?
Gyári nyáklap:

DSC_0531.JPG
    
(#) zsoltee0001 válasza vega_fe hozzászólására (») Nov 5, 2015 /
 
Ha csak nyitni hajlandó, az biztos nem a távirányító sara.
Vagy a záró oldali végálláskapcsoló körébe van szakadás, vagy ha van infra védelem, akkor az szakadt.
Üdv
(#) vega_fe válasza zsoltee0001 hozzászólására (») Nov 6, 2015 /
 
Valóban nem a távirányító hibája. Így ahogy a képen van a kék vezetékkel rövidre van zárva akkor működik oda-vissza,de nekem oda be kéne kötnöm az új vevő egység kábelét és úgy már csak nyitni hajlandó,hogy ha nincs rövidre zárva....? Valami ötlet?
(#) uniman válasza vega_fe hozzászólására (») Nov 6, 2015 /
 
Miért nem a START kapcsokra kötöd? A kék átkötésnél milyen felirat van...STOP vagy egy kapcsoló szimbólum?
A fényképedről nem lehet leolvasni a feliratokat...
A hozzászólás módosítva: Nov 6, 2015
Következő: »»   83 / 108
Bejelentkezés

Belépés

Hirdetés
XDT.hu
Az oldalon sütiket használunk a helyes működéshez. Bővebb információt az adatvédelmi szabályzatban olvashatsz. Megértettem